Hallo! Leider muss ich hier auch mal um Hilfe bitten, den bei dem im Betreff genannten Board funktioniert der RX Pin nicht.(TX kein Problem). Seit Wochen mache ich damit rum mein Nextion-Display damit zu betreiben. Ich kann Daten an das Display senden mit Arduino Code, aber nichts abrufen! Ich das den selben Scatch auf einem normalen ESP32 laufen lassen mit selbem Display... alles funktioniert! Hat einer von euch auch dieses Audio Kit v2.2 und die Seriale Schnittstelle getestet? Ich gehe nämlich inzwischen davon aus, dass mein Board ne Macke hat! Wäre für eine Rückmeldung ob RX und TX bei euch geht echt dankbar! Gruß Uli
Meinst du dieses Board? https://docs.ai-thinker.com/_media/esp32-a1s_v2.3_specification.pdf Ich denke da sind die Rx und Tx Pins mit einem USB-UART verbunden. Wenn du den Rx Pin selbst direkt ansteuern willst, musst du den USB-UART davon trennen. Wenn diese Antwort nicht passt, verweise bitte auf die Schaltungsunterlagen von deinem Board und zeige deinen Schaltplan.
Hallo, der ESP32 hat 3 Serielle in Hardware, man hat also 2 frei zur Verfügung und die kann man nahezu ohne Einschränkungen auf die GPIOs mappen. Auf dem Audio-Kit sind ein paar Pins ja noch verfügbar. RXD0/TXD0 sollte man tunlichst natürlich nicht nehmen, da hängt der USB-UART dran, wie schon angemerkt wurde.
1 | #include <HardwareSerial.h> |
2 | #define GPS_BAUD 9600 |
3 | HardwareSerial GPSSerial(1); |
4 | |
5 | void setup() |
6 | {
|
7 | Serial.begin(115200); (( USB-Seriell |
8 | GPSSerial.begin(GPS_BAUD ,SERIAL_8N1, 15, 12, false); // Baud, Config, RX, TX, invert |
9 | } |
Als Beispiel aus meinem GPS-Code für die Serial1. Gruß aus Berlin Michael
:
Bearbeitet durch User
Michael U. schrieb: > Hallo, > > der ESP32 hat 3 Serielle in Hardware, man hat also 2 frei zur Verfügung > und die kann man nahezu ohne Einschränkungen auf die GPIOs mappen. > Auf dem Audio-Kit sind ein paar Pins ja noch verfügbar. > RXD0/TXD0 sollte man tunlichst natürlich nicht nehmen, da hängt der > USB-UART dran, wie schon angemerkt wurde. > >
1 | > #include <HardwareSerial.h> |
2 | > #define GPS_BAUD 9600 |
3 | > HardwareSerial GPSSerial(1); |
4 | > |
5 | > void setup() |
6 | > {
|
7 | > Serial.begin(115200); (( USB-Seriell |
8 | > GPSSerial.begin(GPS_BAUD ,SERIAL_8N1, 15, 12, false); // Baud, |
9 | > Config, RX, TX, invert |
10 | > } |
11 | > |
> > Als Beispiel aus meinem GPS-Code für die Serial1. > > Gruß aus Berlin > Michael Hallo Michael! Ich muss bei dem Nextion-Display die Nummer die ich auslesen will bei der GPSSerial.read() Methode mit GPSSerial.read("n0.val") also mit einem String abfragen. Ist offensichtlich bei deinem Beispiel nicht vorgesehen!
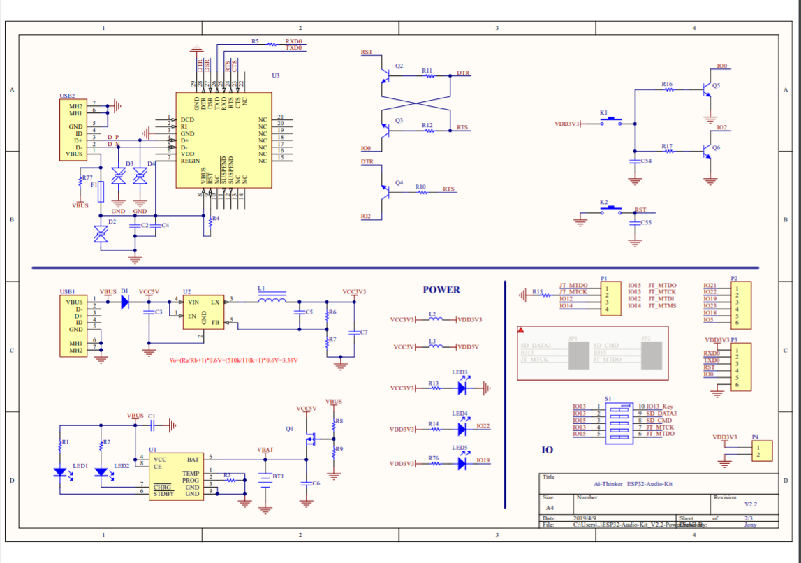
Stefan ⛄ F. schrieb: > Meinst du dieses Board? > https://docs.ai-thinker.com/_media/esp32-a1s_v2.3_specification.pdf > > Ich denke da sind die Rx und Tx Pins mit einem USB-UART verbunden. Wenn > du den Rx Pin selbst direkt ansteuern willst, musst du den USB-UART > davon trennen. > > Wenn diese Antwort nicht passt, verweise bitte auf die > Schaltungsunterlagen von deinem Board und zeige deinen Schaltplan. Hallo Stefan! Ich hänge dir mal 2 Fotos des Schaltplans an. Es handelt sich um die ESP32 Audio Kit "V2.2" Version Gibt es da Unterschiede der Anbindung von RX/TX bei diesem Board und z.B. einem ESP32 WROOM -32U? Gruß Uli
Ohne zu wissen was du wo angeschlossen hast, können wir nur wild raten. Das macht keinen Sinn. Ich hatte nicht ohne Grund nach deinem Schaltplan gefragt.
Stefan ⛄ F. schrieb: > Ohne zu wissen was du wo angeschlossen hast, können wir nur wild raten. > Das macht keinen Sinn. > Ich hatte nicht ohne Grund nach deinem Schaltplan gefragt. na an rx und tx!
Was hast du an welche rx und tx Pin angeschlossen? Ich möchte den Schaltplan sehen, der diese Frage beantwortet. Dir wurde weiter oben gesagt, dass der ESP32 mehrere serielle Ports hat die man auf unterschiedliche Pins mappen kann. Ohne zu wissen was du wo und wie angeschlossen hast, bleibt nur die höchstwahrscheinliche Annahme, das deine geheime Schaltung fehlerhaft sein muss.
Es scheint so, als kennst du mein Board gar nicht! Da ist ein A1S Chip drauf! Da sind nur 1mal rx/tx rausgeführt und die habe ich benutzt um ein Nextion-Display zu betreiben. Ich will wissen ob jemand mit genau diesem Board erfolgreich diese Pins benutzt hat. Wenn ja ist meins defekt! Danke!
Ulrich Kraus schrieb: > Es scheint so, als kennst du mein Board gar nicht! Korrekt, aber dessen Schaltplan habe ich ja gefunden. Was fehlt ist alles, was nicht in diesem Plan steht, also das was du drum herum gebaut hast. Ulrich Kraus schrieb: > Ich will wissen ob jemand mit genau diesem Board erfolgreich > diese Pins benutzt hat. Wenn ja ist meins defekt! Oder deine Schaltung ist fehlerhaft. Ich könnte dir Tipps geben, wie man das überprüft, aber dazu brauche ich wie gesagt deinen Schaltplan.
Ulrich Kraus schrieb: > Da sind nur 1mal rx/tx rausgeführt Ich habe nur RXD0 und TXD0 gefunden (M1, Pin 37 und 36). Meist du die? Wenn das diese sind: sie sind zwar an P3 herausgeführt, gehen aber auch an TXD und RXD von U3 (Pin 26 und 25). Dabei geht RXD0 an TXD, und das ist ein Ausgang. Also schafft ein externer RXD0 gegeb TXD. Ob der Widerstand R5 hochohmig genug ist, dass sich der externe RXD0 gegenüber TXD durchsetzen kann, ist nicht ersichtlich: R5 hat im Schaltplan keinen Wert und die Daten des externen RXD0 kenne ich nicht.
Nix ausser dem Display. 4 Kabel (+- rx TX) Fertig! Natürlich rx/tx überkreuzt. Das Board ist generell sehr speziell. Viele GPIO sind da nicht mehr frei. Allso bitte nur die melden die das Board haben und bei sich getestet haben. Danke
Ulrich Kraus schrieb: > Nix ausser dem Display. > 4 Kabel (+- rx TX) Fertig! Welches Display? Ich brauche den Schaltplan dazu. > Allso bitte nur die melden die das Board > haben und bei sich getestet haben. Hat offenbar keiner.
Hallo, Ulrich Kraus schrieb: > Da sind nur 1mal rx/tx rausgeführt und die habe ich benutzt um ein > Nextion-Display zu betreiben. > > Ich will wissen ob jemand mit genau diesem Board erfolgreich > diese Pins benutzt hat. Wenn ja ist meins defekt! Ich habe auch dieses Board und werden diese Pins mit Sicherheit nicht nutzen, warum habe ich oben geschrieben. Die Pins, genauso wie GPIO0 und Reset sind dort rausgeführt, damit man z,Ä, den ESP32 flashen ohne den USB-Chip zu nutzen. Vieleicht macht das ja der Hersteller so. Wie auch schon geschrieben kann man die beiden anderen Hadrware-Seriellen auf fast jeden Pin mappen, mein Codeausschnitt war dazu nur ein Beispiel wie man die initialisiert. GSP heißt sie bei mir nur, weil da ein GPS dranhängt, nenne sie eben NextSerial oder Otto. Die Methoden sind die gleichen wie bei Serial. Welche Pins verfügbar sind, findet man an der Stiftleiste und im Schaltplan. Gruß aus Berlin Michael
Bitte melde dich an um einen Beitrag zu schreiben. Anmeldung ist kostenlos und dauert nur eine Minute.
Bestehender Account
Schon ein Account bei Google/GoogleMail? Keine Anmeldung erforderlich!
Mit Google-Account einloggen
Mit Google-Account einloggen
Noch kein Account? Hier anmelden.

