Das hier wollte ich schon immer mal ausprobieren. Weiss garnicht wieso man sonst immer HF-Substrate und edelste Platinenlayouts nimmt. :-D Was denkt ihr ist das Maximum das man so schafft? Olaf
Waer das nicht eine cooler Weihnachtswettbewerb? Wer bis zum 31.12 die hoechste Frequenz auf Lochraster mit diskreten Bauteilen schafft hat gewonnen. Ich stifte dem Gewinner auf Wunsch 100Stk BFP420. Ohne Preise strengt sich ja heute keiner mehr an. :-D Olaf
Hallo Olaf schrieb: > Weiss garnicht wieso man sonst immer HF-Substrate und edelste > Platinenlayouts nimmt. :-D Weil dein Aufbau mehr Kunst und Hobby als bezahlbare und (nahezu) 100% sicher repruduzierbare und dabei bezahlbare Produktion ist. Trotzdem: Sehr schön - nicht unbedingt optisch, aber halt was du so geschafft hast, wobei leider für viele von "Mund" her 1GHz ja fast NF ist, aber wehe sie bauen selbst nur eine HF Anwendung (keine Module, kein Teilvorgefertigter Bausdatz) jenseits von einigen MHz auf... Frohe Weihnachten
Wie das einfach geht machen die Chinesen mit ihren Dopplerradarmodulen vor. Und das sind ein paar GHz mehr! Ich habe hier uebrigens BFP460. Sind die BFP420 besser zu verarbeiten? Da wuerden mir dann 10-20 reichen... So einen kleinen Klexhaufen habe ich mal mit MAX2620 (waren es glaub ich) auch schon zustande gebracht. Das Rastermass des MAXes steigerte den Schwierigkeitsgrad.
> Weil dein Aufbau mehr Kunst und Hobby als bezahlbare und (nahezu) 100% > sicher repruduzierbare und dabei bezahlbare Produktion ist. Klar, ist ja auch eher eine Spasssache und nix was man in Serie laufen lassen kann. Auf dem Analyzer passieren auch finstere Dinge wenn ich mal eine Zange neben die Platine legen. :-D > Das Rastermass des MAXes steigerte den Schwierigkeitsgrad. Mit einem Messer, die Pads teilen. Hab ich ja fuer den BFP auch gemacht. Allerdings fertiger Ozillator zaehlt ja wohl nicht! Olaf
Olaf schrieb: > Waer das nicht eine cooler Weihnachtswettbewerb? > Wer bis zum 31.12 die hoechste Frequenz auf Lochraster > mit diskreten Bauteilen schafft hat gewonnen. > Ich stifte dem Gewinner auf Wunsch 100Stk BFP420. > Ohne Preise strengt sich ja heute keiner mehr an. :-D > Olaf Sowas gab es vor einiger Zeit im eevblog-Forum schonmal, am Ende hatte das aber immer weniger mit Lochraster zu tun :D
Oh, es waren doch Steckbretter: https://www.eevblog.com/forum/projects/challenge-thread-the-fastest-breadboard-oscillator-on-the-mudball/msg3081669/#msg3081669
Die Lochrasterplatte kann man auch weglassen. Alles direkt auf die Massefläche bauen. Die Lötaugen erzeugen nur unnötige Kapazitäten. Im 3D Style auf Massefläche habe ich ATV Sender für 2,3 GHZ gebastelt. In den 90ern sogar mit bedrahteten Bauteilen. Kein Problem.
> Mit einem Messer, die Pads teilen.
Sehr witzig. Vierteln wuerde es eher treffen.
> Die Lochrasterplatte kann man auch weglassen. > Alles direkt auf die Massefläche bauen. Ich kann auch die Masseflaeche weglassen und einfach etwas RT/duroid aus dem Regal nehmen und dann ein krasses HF-Design machen. Aber wo ist dann der Spass? > Sehr witzig. Vierteln wuerde es eher treffen. Teilen ist eine Untergruppe von vierteln. Du darfst auch gerne torteln wie bei deiner Geburtstagstorte. Hier ist halt harte Praxisarbeit gefragt und kein armchair engineer. :-) Olaf
> Hier ist halt harte Praxisarbeit > gefragt und kein armchair engineer. :-) Ganz unironisch: Der kleine MAX tat es ja. Es war ein MAX2622. Das kleine e beim Package ist bei dem 0.625 mm. Also vierteln. Torten sind was fuer Maedchen.
Sagt mal Leute, wie verhaelt sich eurer Erfahrung nach ein Spektrumanalyzer wenn man eine zu hohe Frequenz drauf gibt? Ich bin jetzt bei 1.9Ghz angelangt. Allerdings kann mein Analyzer offiziell nur 1.8. Er zeigt zwar die Frequenz noch an, allerdings nicht mehr mit 0dBm wie bei 1.8Ghz sondern mit -30dBm. Kann ich davon ausgehen das dies ein Filter im Analyzer ist? Oder liegt das eher an meinem Aufbau? Jedenfalls bin ich wohl an der Grenze angekommen die ich zuhause messen kann. :-) BTW: Interessantweise kann ein RTB2004 auch noch 1Ghz anzeigen. Klar Pegel stimmt nicht und die Signalform ist auf jeden Fall ein Sinus, aber immerhin. Bloss die Triggerung klappt da leider nicht mehr. Olaf
> Ich bin jetzt bei 1.9Ghz angelangt. Allerdings kann mein Analyzer > offiziell nur 1.8. Fuer solche Lizenzverstoesse wird eine saftige Nachzahlung faellig. Der Verstoss wurde im Geraetelog vermerkt und der Betrag wird bei der naechsten Kalibrierung automatisch mit eingezogen.
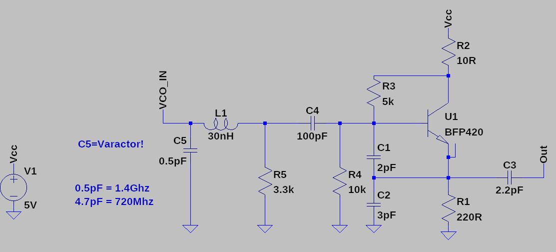
> Der Verstoss wurde im Geraetelog vermerkt Hehe..ich glaube mein 7L13 ist da noch sehr konservativ. Immerhin geht das Readout ja auch bis 1.9Ghz. :-D > wie sieht der Schaltplan aus ? Im Prinzip so, bloss das ich anstatt des Kondensators zwei Kapazitaetsdioden verwendet habe. Die Spule ist 1Wdg Silberdraht auf einem Schraubendreher mit 2mm Durchmesser. .-) Olaf
Olaf schrieb: > Sagt mal Leute, wie verhaelt sich eurer Erfahrung nach ein > Spektrumanalyzer > wenn man eine zu hohe Frequenz drauf gibt? > Ich bin jetzt bei 1.9Ghz angelangt. Allerdings kann mein Analyzer > offiziell nur 1.8. Er zeigt zwar die Frequenz noch an, allerdings nicht > mehr mit 0dBm wie bei 1.8Ghz sondern mit -30dBm. Kann ich davon ausgehen > das dies ein Filter im Analyzer ist? Oder liegt das eher an meinem > Aufbau? Wenn es ein eigenständiger Spektrumanalyzer ist, und nicht die FFT Funktion eines Oszillograf, dann arbeitet er nach dem herkömlichen Prinzip eines analogen Spektrumanalyzers. Das heist er mischt die Eingangsfrequenz auf eine 1. ZF welche höher liegt, als die höchste spezifizierte zu messende Frequenz. Das macht man deswegen so, weil dann die bei dem ersten Mischer entstehende Spiegelempfangsfrequenz oberhalb der ersten ZF liegt. Es genügt dann ein Tiefpass am Eingang des Spektrumanalyzers und braucht kein mitlaufendes Filter am Eingang, wie es bei einer niedrigen 1. ZF notwendig wäre. So gesehen sind die -30dbm bei 1,9GHz normal, weil das Tiefpass nur bis 1,8GHz geht und recht steilflankig ist. Olaf schrieb: > BTW: Interessantweise kann ein RTB2004 auch noch 1Ghz anzeigen. Klar > Pegel stimmt nicht und die Signalform ist auf jeden Fall ein Sinus, aber > immerhin. Bloss die Triggerung klappt da leider nicht mehr. Für die Grenzfrequenz eines Oszillografen kann man meistens einen Tiefpass 1. Ordnung annehmen. Die Grenzfrequenz ist meist bei 3db Abfall definiert. Man muss ja bedenken, das in den Y-Verstärker keine Gruppenlaufzeitverzerrungen entstehen dürfen, weil sofort die Kurvenform verändert würden. Übrigens was die FFT Funktion eines Oszillografen betrifft. Man sieht immer den Bereich von 0Hz bis zur halben Abtastrate auf dem Schirm. Die Auflösung wird durch die Anzahl der FFT-Stützstellen bestimmt. Sie ist meist 1024. Die Abtastrate hängt immer auch direkt von der Einstellung der Zeitbasis ab. Will man jetzt nur einen Kleineren Bereich sichtbar machen, wird einfach in die Kurve reingezoomt, ohne die FFT für den kleineren Frequenzbereich neu zu berechnen. Das heist man hat entsprechend weniger FFT Stützstellen und die Auflösung wird entsprechend schlechter. Vielleicht sind moderne Oszillografen der Premiumklasse ja heute diesbezüglich weiter. Vor 5 Jahren war das jedenfalls noch nicht so. Ralph Berres
> Vielleicht sind moderne Oszillografen der Premiumklasse ja heute > diesbezüglich weiter. Vor 5 Jahren war das jedenfalls noch nicht so. Die FFT vom RTB ist nochmal deutlich besser als von den HMOs und die war dort auch nicht schlecht. Allerdings geht die nur bis 600Mhz. Mehr kann man bei so einem preiswerten Oszi wohl auch nicht verlangen. :) Aber die 10Bit machen sich bei der FFT auch schon gut bemerkbar. Allerdings ist ein RTB bei R&S ja nicht Premiumklasse. Das ist so die Einstiegsklasse. Das wurde hier und da ganz schoen zusammengestrichen um den Kunden klar zu machen das sie noch den Dienstboteneingang zur Messtechnik benutzen. .-) Olaf
Olaf schrieb: > Im Prinzip so, bloss das ich anstatt des Kondensators zwei > Kapazitaetsdioden verwendet habe. Die Spule ist 1Wdg Silberdraht auf > einem Schraubendreher mit 2mm Durchmesser. .-) Danke, was ist die Versorgungsspannung ?
Olaf schrieb: > Aber die 10Bit machen sich bei der FFT auch schon gut bemerkbar. Die sind nicht das Problem. Die 8 Bit die man normalerweise hat, kann man durch die Averange-Funktion , welche mindestns auf 16 gestellt wurde merklich aufpeppen. So das man auch hier 60db oder mehr Dynamikbereich erzielt. Das Problem ist doch immer wieder das man in eine FFT nicht reinzoomen kann, ohne an Frequenzauflösung zu gewinnen. Was ist denn wenn ich bei 100MHz in 1KHz Abstand zu den 100MHz Signale erfassen will? Das geht mit der FFT Funktion eines Oszillografen schlicht und einfach nicht, weil es auf der Achse von 0Hz bis halbe Samplingfrequenz eben nur 1024 Werte durch die FFT berechnet werden. wenn man jetzt nur einen Ausschnitt sehen will, dann wird einfach die X-Achse gedehnt, so das man dann entsprechend weniger Werte auf der X-Achse hat. Sind die aktuellen Oszillografen mittlerweile in der Lage in dem Frequenzausschnitt also im gezoomten Bereich wieder 1024 Stützstellen zu berechnen und anzuzeigen? Ich fürchte mal eher nein. Ralph Berres
Olaf schrieb: > Waer das nicht eine cooler Weihnachtswettbewerb? > Wer bis zum 31.12 die hoechste Frequenz auf Lochraster > mit diskreten Bauteilen schafft hat gewonnen. Reicht eine rote LED -- 400 THz ?
Olaf schrieb: > Das hier wollte ich schon immer mal ausprobieren. > Weiss garnicht wieso man sonst immer HF-Substrate und edelste > Platinenlayouts nimmt. :-D ...und das nächste mal wäscht du erstmal den Dreck vom löten ab bevor du das reinstellst...aber dann geht die Schaltung nicht mehr...?
> Danke, was ist die Versorgungsspannung ? 5V, manchmal aber 3V3. > ...und das nächste mal wäscht du erstmal den Dreck vom löten ab bevor du > das reinstellst...aber dann geht die Schaltung nicht mehr...? Ach wo, das Foto sieht nur so fiesslich aus weil es mit der chinesischen HDMI Kamera am Mikroskop gemacht wurde. Die macht etwas farbschraege Bilder. :) Olaf
Ralph B. schrieb: > Sind die aktuellen Oszillografen mittlerweile in der Lage in dem > Frequenzausschnitt also im gezoomten Bereich wieder 1024 Stützstellen zu > berechnen und anzuzeigen? Am besten man zieht die Samplewerte als Rohdaten auf den PC und macht da die FFT. So komme ich problemlos auf 14 Mega Stützstellen mit einem Siglent Scope. Das ist aus meiner Sicht der große Vorteil moderner Scopes.
Olaf schrieb: > Das hier wollte ich schon immer mal ausprobieren. > Weiss garnicht wieso man sonst immer HF-Substrate und edelste > Platinenlayouts nimmt. :-D > > Was denkt ihr ist das Maximum das man so schafft? > > Olaf Hallo Olaf, hier sagt man doch immer wieder dass so etwas, wie du es gemacht hast, nicht geht! Wieso hast du vorher nicht nachgesehen? Jetzt kommst du daher und baust es einfach und es geht doch! Weist du wie doof diejenigen sich nun vorkommen müssen? Bitte bau wenigstens einen Fehler ein, damit die Anderen nicht ganz so dumm dastehen!
Nusshorn schrieb: > hier sagt man doch immer wieder dass so etwas, wie du es gemacht hast, > nicht geht! Wieso hast du vorher nicht nachgesehen? Bei solchen Sachen gar nicht erst zuhören. Warum sollte das auch nicht gehen? Lochraster ist hier nicht einmal das bestimmende Element, da Olaf ja SMD auf die Kupferinseln lötet, das ist also eher Manhattan Style als Lochrasteraufbau. Freifliegend ist so einiges möglich, Digital und Analog. mfg
F. M. schrieb: > Lochraster ist hier nicht einmal das bestimmende Element So isses. Bei solchen "Freiluftaufbauten" spielt dann nicht einmal das (schlechte) Basismaterial eine entscheidende Rolle. Allerdings würde eine kleine globale Massefläche unter der Schaltung die Stabilität und Reproduzierbarkeit verbessern. Siehe: Olaf schrieb: > Auf dem Analyzer passieren auch finstere Dinge wenn ich mal > eine Zange neben die Platine legen.
Bernhard S. schrieb: > Am besten man zieht die Samplewerte als Rohdaten auf den PC und macht da > die FFT. So komme ich problemlos auf 14 Mega Stützstellen mit einem > Siglent Scope. Das ist aus meiner Sicht der große Vorteil moderner > Scopes. Das ist ja nicht die Frage. Es stand ja die Frage im Raum wie gut die FFT Funktionen aktueller Oszillografen gegenüber vor 10 Jahren sind. Wenn ich den Oszillograf mal eben als Spektrumanalyzer benutzen will, will ich keinen PC bemühen um dann darauf die FFT zu berechnen. Zumal man oft auch nicht so einfach an die Rohdaten drankommt. Ralph Berres
Ralph B. schrieb: > Es stand ja die Frage im Raum wie gut die FFT Funktionen aktueller > Oszillografen gegenüber vor 10 Jahren sind. Die Siglent Scopes (zumindest SDS1000X-E series) können 1 Mpts FFT, also 1 Mio Stützstellen, wenn ich das richtig verstehe. Mit Peak-Finder.
Tobias schrieb: > Die Siglent Scopes (zumindest SDS1000X-E series) können 1 Mpts FFT, also > 1 Mio Stützstellen, wenn ich das richtig verstehe. Mit Peak-Finder. Macht der wirklich eine 1048576 ( 2 exp20 ) FFT? Das kann ich kaum glauben. Dann wäre das in der Tat ausreichend um ein 1KHz neben einen 100MHz Träger liegenden Seitenbandprodukt sichtbar zu machen. Ralph Berres
Hast Du mal die Temperaturdrift getestet (wenn auch nur behelfsmässig mit Fön oder so ) ?
Ralph B. schrieb: > Macht der wirklich eine 1048576 ( 2 exp20 ) FFT? Das kann ich kaum > glauben. Habe es ausprobiert. 100Hz neben einem 10MHz Träger kann man sehen.
> Macht der wirklich eine 1048576 ( 2 exp20 ) FFT? Das kann ich kaum > glauben. Beim RTB2004 sind es 128k: https://www.batronix.com/versand/oszilloskope/Rohde-Schwarz-RTB2004.html Zitat: Dank der ausgezeichneten FFT-Fähigkeiten der R&S® RTB2004 Oszilloskope können Signale mit bis zu 128k Punkten analysiert werden. Ich denke aber das dies Absicht ist. Beim HMO2022 war es so das die Hardware Grenzen gesetzt hat und sich die Software bemueht hat alles rauszuholen was ging. Beim RTB2004 ist die Hardware erheblich leistungfaehiger und man hat gelegentlich das Gefuehl das die nicht alles rausholen wollen weil sonst wesentlich weniger Leute einen Grund haetten sich ein RTM zu kaufen. So gross sind die Unterschiede naemlich nicht. Aber ja, ich denke nicht das so ein Teil in jeder Beziehung einen Spektrumanalyzer ersetzen kann, das aendert aber nichts daran das der Level auf dem die Kisten das koennen schon relativ cool ist und dazu fuehrt das du im normalen Alltag haeufiger auf den FFT-Knopf drueckst. Man will das haben. Nur der Bodeplotter ist noch cooler. .-) > Allerdings würde eine kleine globale Massefläche unter der > Schaltung die Stabilität und Reproduzierbarkeit verbessern. Wenn du genau auf das Bild der Eingangsmail schaust dann wuerdest du sehen das ich die Oberseite des Lochraster ein Stückkupferfolie geklebt habe. Das mache ich bei vielen Aufbauten so weil man dann auch GND einfach so bekommen kann indem man ein Stueck Draht zum "2.Layer" durchpiekst. Wenn ihr uebrigens SEHR genau auf das zugegeben etwas schlechte Bild vom Aufbau geschaut haettet dann waere euch aufgefallen das ich da einen echt peinlichen Aufbaufehle gemacht hab. Da ist ein C falsch angeschlossen. Erstaunlich das es ueberhaubt funktioniert habe. Mittlerweile funktioniert die Schaltung ganz gut. Wer sich im uebrigen ein bisschen fuer die Hintergruende interessiert, hier hat sich jemand mal die Muehe gemacht das Thema in aller Breite abzuarbeiten: https://www.qsl.net/va3iul/High_Frequency_VCO_Design_and_Schematics/High_Frequency_VCO_Design_and_Schematics.htm Und hier hat es einem sogar jemand vorgerechnet: https://www.youtube.com/watch?v=I4bAfDu6F1k Ich bin heute zufaellig mal bei einem Freund der einen schicken 24Ghz von R&S im Keller hat. Da werden wir mal meine Schaltung dran haengen. > Hast Du mal die Temperaturdrift getestet (wenn auch nur behelfsmässig > mit Fön oder so ) ? Noe. Das ganze war ja erstmal nur ein Spassprojekt ohne weiteren Hintergrund. Wenn ich da noch was mache dann haenge ich da eher einen ADF4158 dran. Ich koennte dann ein FMCW Radar auf 1Ghz machen. Aber dann muss ich mich wohl erstmal informieren ob es das gelbe Auto mit der Antenne auf dem Dach noch gibt. :-D Olaf
Hier noch mal ein aktuelles Bild vom Aufbau das etwas besser ist. Ich wuerde mal sagen die Frequenzkonstanz ist im Rahmen des verwendeten Potis und der analogen Frequenzmessung des 7L13 geradezu perfekt. :-D Olaf
Noch was für die Hard Core HF Bastler: 0.2mm Cu Lack Draht eng anliegend auf einer GND Plane (Cu Klebefolie) verlegt gibt eine (fast) perfekte 50Ohm Leitung.
> Sogar die 4 GHz :-)
Die zaehlen nicht, das sind unerwuenschte Nebenwirkungen. Ich weiss
garnicht
was so einem LC-Glied einfaellt nicht mit einem reinen Sinus zu
schwingen. Eigentlich voll unverschaehmt von der Physik!
Olaf
KM schrieb: > Noch was für die Hard Core HF Bastler: > > 0.2mm Cu Lack Draht eng anliegend auf einer GND Plane (Cu Klebefolie) > verlegt gibt eine (fast) perfekte 50Ohm Leitung. interessant. Ich habe einige Experimente gemacht und nur bei 0.6mm Cu Lackdraht bin ich annaehernd in die 50Ohm Umgebung gekommen. Allerdings hatte ich zwischen Masseflaeche und Draht noch eine Lage Kapton-Band geklebt
>die Pads teilen
Durchkontaktiertes Lochraster muss man erst noch aufbohren.
Keine GHz, aber immerhin bis 40 MHz, Schmitt-Trigger 74LVC2G17 und
bidirektionaler Puffer 74LVC1G45, beide etwas schmaler als drei halbe
Raster.
Basst scho.
Bitte melde dich an um einen Beitrag zu schreiben. Anmeldung ist kostenlos und dauert nur eine Minute.
Bestehender Account
Schon ein Account bei Google/GoogleMail? Keine Anmeldung erforderlich!
Mit Google-Account einloggen
Mit Google-Account einloggen
Noch kein Account? Hier anmelden.














