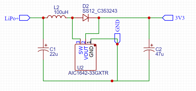
Hallo, vor kurzem habe ich mich über meine erste selbstgemachte Platine getraut und diese auch bestellt. Beim ausprobieren und kontrollieren der Spannungen ist mir aufgefallen, das die Akkuspannung vom LDO nicht wie gewünscht auf 3.3V runtergeregelt wird, sondern die Akkuspannung direkt auf die Versorgung des uC geht. Da ich die Platine bestücken lassen habe schließe ich einen Verbindungsfehler zwischen den Bauteilen aus. Mir stellt sich jedoch jetzt die Frage wieso der LDO nicht die Spannung runterregelt wie gehofft. Bei der Schaltung des LDO habe ich mich an die typische Schaltung gerichtet welche im Datenblatt beschrieben ist. Ich hoffe jemand kann mir helfen - Felix
Du hast einen Step-Up Regler gebaut, brauchst aber einen Step-Down...
Beitrag #6994832 wurde von einem Moderator gelöscht.
Felix Straßmair schrieb: > Mir stellt sich jedoch jetzt die Frage wieso der LDO nicht die Spannung > runterregelt wie gehofft. Weil es kein LDO ist. Das war einfach. Arno
Die 4,2V Eingangsspannung werden über die in Durchlassrichtung geschaltete Diode D1 direkt auf den Ausgang geleitet.
Felix Straßmair schrieb: > Da ich die Platine bestücken lassen habe > schließe ich einen Verbindungsfehler zwischen den Bauteilen aus. Bei der ersten selbst entworfenen Platine ist das mutig bzw. übermütig. Ausserdem hast du, wie o.a., einen Hochsetzsteller gebaut. Wenn dieser funktioniert, sperrt die von Michael genannte Diode, denn die Ausgangsspannung ist höher als der Eingang. Aber damit kannst du eben nur hochsetzen, nicht runterregeln.
Felix Straßmair schrieb: > Frage wieso der LDO nicht die Spannung runterregelt wie gehofft Weil es weder ein LDO noch überhaupt ein Linearregler ist. Der AIC1642 ist statt dessen ein Stepup-Schaltregler. Der dient dazu eine Spannung hoch zu setzen, nicht runter. Und weil es mir schwer fällt zu glauben, daß jemand dermaßen prasslig ist, noch der obligatorische Hinweis: Trollposts bitte nur Freitags!
Axel S. schrieb: > Und weil es mir schwer fällt zu glauben, daß jemand dermaßen prasslig > ist, noch der obligatorische Hinweis: Trollposts bitte nur Freitags! Das scheint nur ne trollige Reaktion, auf ein ähnliches Drama, der vergangenen Woche zu sein.
Teo D. schrieb: > Das scheint nur ne trollige Reaktion Man könnte ja ein Foto von der fertigen Platine zeigen, das würde den Trollfaktor erheblich verringern, aber das wird wohl nicht passieren.
Felix Straßmair schrieb: > Mir stellt sich jedoch jetzt die Frage wieso der LDO nicht die Spannung > runterregelt wie gehofft. Hast du schon mal ins Datenblatt vom AIC1641 geguckt? Was meinst du, was das "... Step-Up DC/DC Controller" in der ersten Zeile bedeuten könnte? Ein Runterregeln würde ich davon nicht direkt erwarten.
Bitte melde dich an um einen Beitrag zu schreiben. Anmeldung ist kostenlos und dauert nur eine Minute.
Bestehender Account
Schon ein Account bei Google/GoogleMail? Keine Anmeldung erforderlich!
Mit Google-Account einloggen
Mit Google-Account einloggen
Noch kein Account? Hier anmelden.

