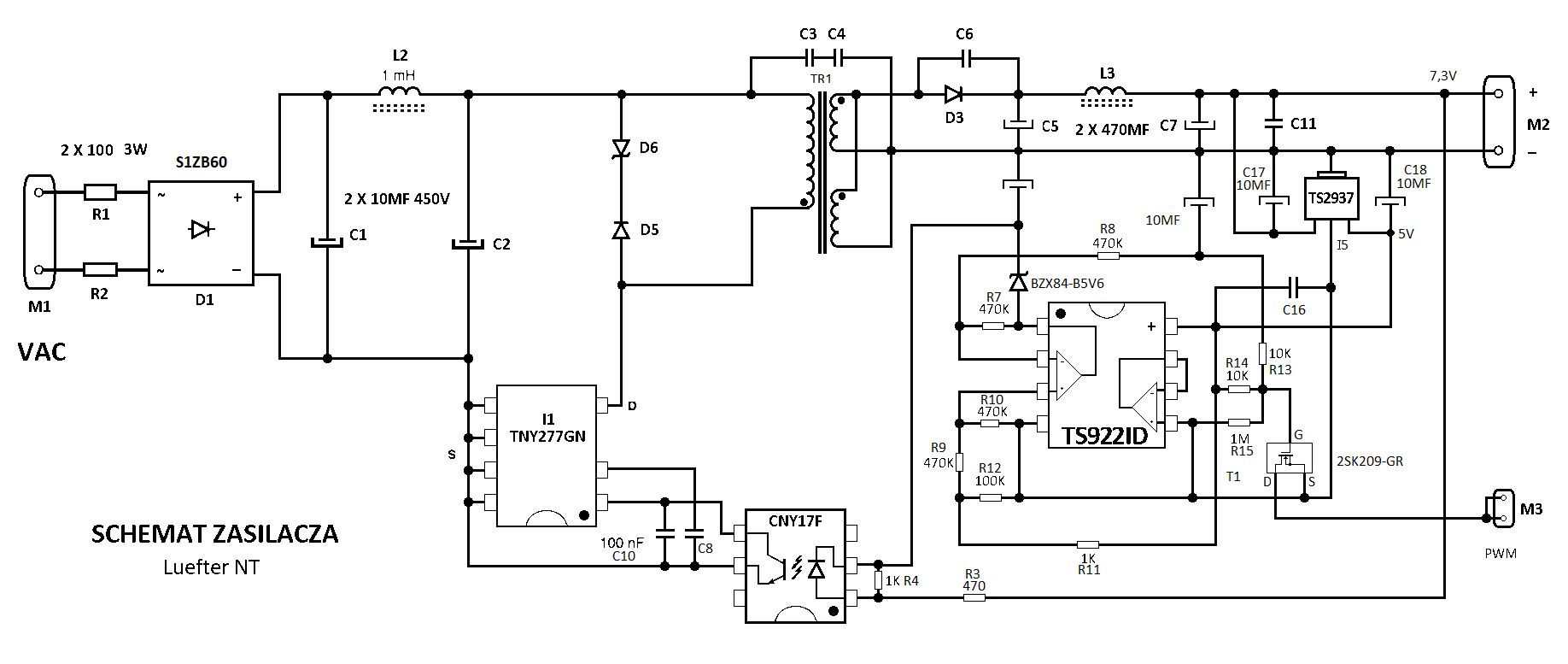
Hallo Ich bin neu hier erst mal guten Tag. Ich habe hier ein defekten Kostal Pico Wechselrichter 10.1 mit einer defekten Zehnerdiode im Lüfter NT Board. Vielleicht kann mir einer helfen die Bezeichnung von diesem herauszubekommen. Ich kann 729 200 lesen leider kann ich damit nicht viel anfangen. Gruß Jens
Das wird aber eher nicht ursächlich sein. Prüfe die Elkos auf Kapazität und ESR. Ebenso die Leistungs FETs prüfen, so wie die Dioden. Das Netzteil ist Standard und mit Schaltbild hast eigentlich schon gewonnen
Hallo Icke Danke für die schnelle Antwort... Die Diode sitzt im Primärkreis die Elko,s davor haben 450 V bist Du dir sicher mit der Spannung?
Sorry, das ist die Schottky D6 am Primärkreis des Regeltrafos…
Hättest Du für die Schottky mal eine genaue Bezeichnung zwecks Bestellung... Danke
Das ist laut Datenblatt eine 150V TVS Diode
Welches DBLA hast Di gefunden? TVS passt
https://www.mouser.de/c/ds/semiconductors/power-management-ics/ac-dc-converters/?m=Power%20Integrations&series=TNY277 Allerding sollten dort ein paar Bauteile mehr sitzen.
OK, das wäre noch ganz Super wenn ihr mir noch eine genaue Bezeichnung sagen könntet. ( z.b. so oder ähnlich SMBJ150A...Unidirektional, Bidirektional) Danke im voraus für eure Hilfe Gruß Jens
Der Tip von einhart war schon nicht ganz schlecht. Ein Blick in die Applikationsschaltung im verlinkten Datenblatt zeigt an der Stelle von D6 eine TVS Diode des Typs P6KE150A (leider THT). Und nun schau doch mal nach einem SMD Equivalent z.B. bei https://www.digikey.com/en/products/filter/tvs-diodes/144?s=N4IgjCBcoOxgLFUBjKAzAhgGwM4FMAaEAeygG1wBmGAJgDYAOEAXSIAcAXKEAZQ4CcAlgDsA5iAC%2BRGHQjQQqSJlyES5EAzp14TViE7c%2BQsZKJgYlOSnTZ8RUpAoBOAKyUADIj0HIvASPEpcAsaJAUbFXt1BHMXOhZ2Ll8jANNgykowxWU7NUcQGjjLCG8kv2NAiQkgA Mr.Deng EDIT: hhinz war schneller ;)
Wenn diese Diode gestorben ist, wird das der 277 auch nicht überlebt haben? Tatsächlich fehlen laut Applikation drei wesentliche Bauteile auf der Primärseite! Ohne kompletten Clamp circuit ist das ein Ritt auf der Klinge.
Thomas R. schrieb: > Tatsächlich fehlen laut Applikation drei wesentliche Bauteile auf der > Primärseite! Nein, die Klemmschaltung ist einfach anders gelöst, als Reihenschaltung von schneller Diode und TVS. Da passen die 200V bestens. Aber wenn die TVS kaputt ist, dann ist sicher auch die Diode futsch, und auch der Regler. Und auch weitere Bauteile der Primärseite sollte man prüfen!
Ihr seid echt schnell Super. Danke an alle für die Hilfe
Mit etwas Geschick muss das keine SMD Diode sein. Da bekommst Du auch ne normale Bauform drangedengelt.
Thomas R. schrieb: > Ohne kompletten Clamp circuit ist das ein Ritt auf der Klinge. Siehe dazu dort ein paar Worte bei "Snubber Circuits": https://www.analog.com/en/technical-articles/no-opto-flyback-dc-dc-converters-snubber-protection-circuits.html
Hat denn noch einer eine Idee was ich für die Diode D5 nehmen könnte die ist auch defekt.
Jens L. schrieb: > Hat denn noch einer eine Idee was ich für die Diode D5 nehmen > könnte die > ist auch defekt. Eben eine schnelle 1A/1000V Diode in SMA. Original hast du eine US1M von Taiwan Semiconductor drin.
Jens L. schrieb: > Ich habe hier ein defekten Kostal Pico Wechselrichter 10.1 mit einer > defekten Zehnerdiode im Lüfter NT Board. Vielleicht kann mir einer > helfen die Bezeichnung von diesem herauszubekommen. Ich kann 729 200 > lesen leider kann ich damit nicht viel anfangen. D5 US1MH D6 SZP6SMB200AT3DG
Hallo, ich bin neu hier. Seit ein paar Tagen ist mein Wechselrichter Kostal PICO 10.1 tot, er ist erst 11 Jahre alt und sollte eigentlich 20 Jahre halten. Lt. Anleitung sollte ein Hardware Reset helfen. FI-Schalter aus.....5 min. warten und wieder einschalten... Kurzfristig lief der Pico wieder an (rechte grüne LED leuchtete kurzfristig) und produzierte ca. 1 kwh und ging wieder dann auf Störung XXX.XXX.XXX. Jetzt geht bei erneuten Versuchen die mittlere LED (orange) an. Display zeigt Leerlauf an. Nach 1 Minute geht die LED aus und das Display bleibt dunkel. Mehrere Versuche auch zuerst FI und dann Ein-Ausschalter am Pico und umgekehrt einschalten waren erfolglos. Gibt es von Kostal ein Austauschgerät? Brauche ich einen neuen Wechselrichter? Kann mir jemand weiterhelfen? Vielen Dank. MfG R.Bockholt
Reinhard B. schrieb: > Gibt es von Kostal ein Austauschgerät? Nein. > Brauche ich einen neuen Wechselrichter? Wenn du die defekten Bauteile nicht selbst austauschen kannst.
Bitte melde dich an um einen Beitrag zu schreiben. Anmeldung ist kostenlos und dauert nur eine Minute.
Bestehender Account
Schon ein Account bei Google/GoogleMail? Keine Anmeldung erforderlich!
Mit Google-Account einloggen
Mit Google-Account einloggen
Noch kein Account? Hier anmelden.

