Hi, Ich möchte gerne einen optischen Sensor verwenden um Pulse auf einem schwarz/weiss Etikett zu detektieren. Das ganze soll ein linearen Encoder darstellen. Nun gibt es diverse Sensoren, die gemäss Datenblatt solche schwarz/weiss unterschiede über IR detektieren, z.B den GP2S60B: https://eu.mouser.com/datasheet/2/365/gp2s60_e-106.pdf Wenn ich das Datenblatt richtig verstanden habe, dann kann ich z.B folgendes machen: Ich appliziere einen If = 7mA, was mir gemäss Datenblatt einen Kollektorstrom Ic von um die 150uA erzeugt. Nun gibt es in Figure 10 einen Graphen, der mir einen relativen Kollektorstrom angibt in % wenn ich eine reflektierende Oberfläche auf einer gewissen Distanz habe. Kann ich hier jetzt einfach sagen, ich möchte alles über 40% detektieren, heisst mein Kollektor Strom für HIGH ist mindestens 40% von 150uA, also 60uA. Dann gibt es noch Graph 12, welcher mir angibt, wie sich Ic ändert, wenn eine schwarze Fläche auftaucht. Bei schwarz müsste es also nur noch so 20% von Ic sein, also 20% von 40% von 150uA = 12uA. Stimmt das so? Im Anhang habe ich mir mal eine Stromquelle aufgebaut, die auf einen Schmitt Trigger geht um die Flanken zu detektieren. Kann man das so machen? Grüsse
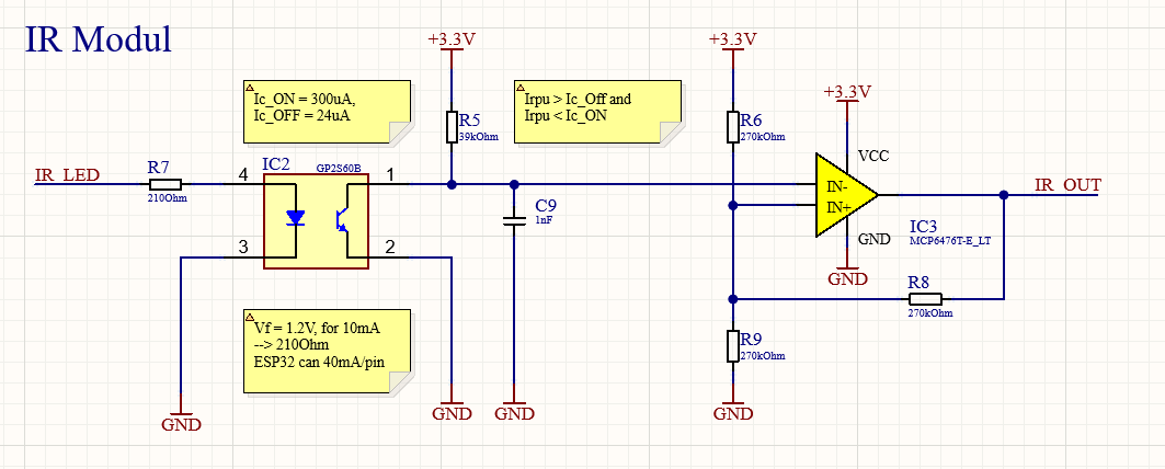
Ich habe mal noch ein Schaltschema gezeichnet, wie ich den Sensor anschliessen würde. R5 habe ich so gewählt, dass ein ON Strom (Weisse Fläche) den Pullup runterreissen kann und ein OFF Strom (Schwarze Fläche) nicht gegen den Pullup ankommt. Dann das ganze in einen invertierenden Schmitt Trigger.
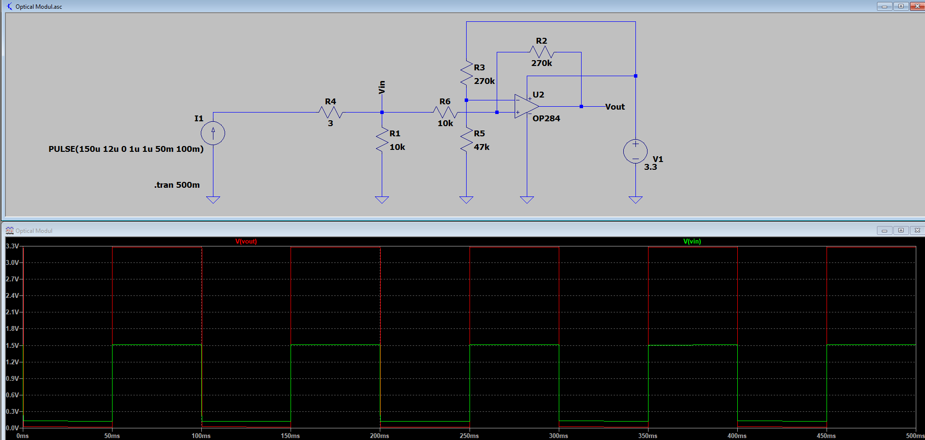
Ich habe das ganze nun noch einmal simuliert und dabei die Konstantstromquelle so limitiert, dass keine negative Spannung anliegen kann. Soweit sieht das ganz gut aus und scheint zu klappen, jedoch machen mir bei diesen kleinen Strömen die Ileak ein bisschen sorgen, gerade z.B der MCP6476T-E_LT OPAMP kann was leaken, daher habe ich mal noch einen Eingangswiderstand von 270kOhm vorgesehen. Evtl. kann ich aber den ganzen Schmitt Trigger weglassen, wenn ich C1 ein noch bisschen erhöhe. Jedoch führt der Strom bei OFF (24uA) zu einem etwas zu grossen Spannungsabfall über R1. Das könnte evtl. knapp werden mit der Detektierung der Flanken.
Bert S. schrieb: > Kann man das so machen? Ja, bloss wie klein der Abtastpunkt ist, wie breit also deine Striche sein müssen, ist im Datenblatt nicht erwähnt, man braucht wohl noch eine Optik für ausreichende Auflösung. Bauteiltoleranzen solltest du mit einem Trimmpoti ausgleichen können.
Bitte melde dich an um einen Beitrag zu schreiben. Anmeldung ist kostenlos und dauert nur eine Minute.
Bestehender Account
Schon ein Account bei Google/GoogleMail? Keine Anmeldung erforderlich!
Mit Google-Account einloggen
Mit Google-Account einloggen
Noch kein Account? Hier anmelden.


