Hallo liebe Fachleute, ich hoffe sehr das mir jemand einen Tip von Euch geben kann. Es handelt sich um ein altes Sensor Board für die Lichtsteuerung das Sensorboard ist programmierbar und besitzt einen gesamt Dimmer für alle 12 Kanäle, diese werden über die Steuerspannung von 0 bis 10 Volt gedimmt. diese Steuerspannung steuert die Lichtendstufen an welches dann das Dimmen über triacs realisiert. Was mich jetzt stört ist das ich leider nur alles gleichzeitig an den 12 Kanälen dimmen kann. Ich möchte aber nach möglichkeit jeden der 12 Kanäle einzeln dimmen können, bedeutet also, das ich die 12 x0 bis 10 Volt einzeln regeln möchte. Ich habe testmässig einfach ein 10k ohm Poti in einen Kanal gesetzt, natürlich muss dann der Gesamtregler voll auf sein, so das die 10 Volt auchfließen, mit dem 10k Poti kannich die 10 Volt regeln, aber ich komme nur bis 3,5 volt runter, die Lampe an der Endstufe Z.B. Par 56 mit 300 Watt geht also nicht ganz dunkel. Meine Frage wäre natürlich auch, da der ganze Strom und die Sannung im Poti verbraten werden, ob das Poti nicht früher oder später abraucht. Ich habe gemessen wieviel Strom fließt,es sind 3,5 Milli Amper. Hat jemand eine Tip wie man diese Regelung von 10bis 0 Volt simpel mit wenigen Bauteilen realiesieren kann und es ausfallsicher funktioniert. Ich freue micht über Ideen und Vorschläge, bevor ich 12 Potis abfackel weil sie vielleicht diese 3,5 Milli Amper bei 10 Volt nicht dauerhaft verkraften vielen dank
3.5mA bei 10V sind 35mW, das hält jedes Poti aus. Eigentlich fliessen bei 1,k an 10V aber 1mA, also noch weniger. Warum sich die aber nicht auf 0 regeln lassen, geht aus deiner Beschreibung nicht hervor. Prosa taugt halt nicht als Schaltplan.
MaWin schrieb: > Schaltplan Und evtl. noch ein Foto von der Verdrahtung. Oliver M. schrieb: > Es handelt sich um ein altes Sensor Board für die Lichtsteuerung Da steht auch nichts drauf oder so?
Das kommt mir irgendwie bekannt vor. Ist dieses Teil so aus den 80ern? Ich kenne da Lio-Endstufen für diesen Leistungsbereich. Das waren pro Kanal einzelne Einschübe in ca. Europakartenformat. Darauf war ein Triac, und eingangseitig ein Übertrager. Der Triac sitzt auf einem größeren Kühlkörper. Die waren aber nicht mit Gleichspannung zu regeln, sondern irgendwie mit Impulssteuerung. Kommt das ungefähr hin?
Oliver M. schrieb: > mit dem 10k Poti kannich die 10 Volt regeln, aber ich komme > nur bis 3,5 volt runter, > bevor ich 12 Potis abfackel Wenn das funktioniert hat, wirds wohl mit 12 auch funktionieren. Wahrscheinlich funktionierts deshalb nicht - WEIL du den Gesamtregler vergessen hast. Alle Potis zusammen müssen den Widerstand des Gesamtreglers ergeben. Hast du also parallel zu Main=10k wieder Sub=10k, ergibt das gesamt nur 5k. Und das mußt nun, (ohne die Schaltung zu beachten) , mit 12+1 multiplizieren. Oder seriell ergibt das eben 20k gesamt. Und in Mischschaltung ist das noch komplizierter. Ich wollte mal einen 2x15-EQ auf Drehregler umbauen, da ergeben 15mal ?k jedesmal einen anderen Wert. Schiebst also einen Regler rauf und den anderen runter... kannst messen wie ein Trottel. Nehme ich nun 2 Regler raus, MUSS ich den korrekten Wert dieser Potis (je nach gewünschter Stellung) als Festwiderstand einbauen, weil sonst funktioniert das Gerät nicht richtig. Aber da gibts, bereits heute Nacht?, noch genug Spezialisten, die dir das alles bis ins Kleinste Detail erklären könn(t)en.
Das Poti wird wohl normalerweise +UB und auch Masse brauchen... Fehlt Masse, dann geht es auch nicht gegen Null, oder das Poti wäre zu hochohmig... Man müsste mehr über den Ansteuereingang wissen...
Rudi! Bitte lass Deine Weisheiten dort, wo sie hingehören...
Welche Potis? du also genau brauchst, um jeden Kanal einzeln regeln zu können, sofern das überhaupt möglich ist, kann man (präzise) berechnen. Beispiel: 'So' gehts ab und an aber vielen. a) Sind das nun 56k oder 100k- Potis ? 1/ (1/ 56k * 15) = 3,73k 1/ (1/100k * 15) = 6,67k b) Warum sind in der Mitte aber trotzdem immer 28k ? Beziehungsweise auf 1/4 und 3/4 ungefähr 8k ? Ich verstehe die Funktionsweise 'dieser Potis' einfach nicht. #
Rudi! Du schreibst hier im Forum seit vielen Wochen Deinen persönlichen Schmarrn, gibst Tips und sagst gleichzeitig, dass Du keine Ahnung hast! Borderline?
Wenn ein TRIAC (also) mit Strom statt Spannung angesteuert wird https://www.mikrocontroller.net/articles/TRIAC dann fließt beim selben Widerstand bei höherer Spannung eben mehr Strom. Und diesen Gesamt-Strom @ 10V muß man nun durch 12 teilen, falls! er sich bei den TRIAC´s aufteilt. Falls aber nicht, muß an jedem Kanal derselbe MAIN-Strom @ 10V anliegen. Da aber (hier) durch einen Vor-Widerstand (MAIN) immer nur derselbe Strom fließen kann, können Widerstände -NACH- MAIN- nicht denselben Strom liefern. In Summe muß also der Vorwiderstand-MAIN-Regler erst mal heraus. Danach muß durch jeden Sub-Regler der notwendige TRIAC-Steuer-Strom fliessen können . Und der ergibt sich aus der Steuerspannung vor dem Widerstand. Und so berechnen wir nun die 12 Widerstände für die 12 Kanäle. Und am Schluß noch den Gesamtregler *Jo so wor´ns, Jo so wor´ns, die oiden Rittersleit ... *
Is scho recht, Rudi! Gute Nacht, bis zum nächsten Mal...
Mani W. schrieb: > gibst Tips und sagst gleichzeitig, dass Du keine Ahnung hast! Mag sein, daß ich bereits weiß, daß ich nichts weiß, das tun viele. Manchen aber fehlt, noch mehr, die Phantasie, wie man 'Keine Ahnung!' in "Aber es funktioniert doch?" verwandeln könnte. Ebenso, Gute Nacht! Den KINTER-Headphone-Audioübertrager hab ich heute gelöst : Vier Umpolschalter - zwei vor den Trafos - zwei nach den Trafos. Kannst gerne mal mit Film probieren. Das geht über Studieren.
Oliver M. schrieb: > Hat jemand eine Tip wie man diese Regelung von 10bis 0 Volt simpel > mit wenigen Bauteilen realiesieren kann und es ausfallsicher funktioniert. Einfach die Bauteile geeignet verschalten - das fehlt bei dir anscheinend. Ohne Schaltplan ist das schwierig zu sagen. Und benenne dort gleich alle Teile, so dass man sich drauf beziehen kann.
Rudi, ich möchte hier keine Einzelheiten von Dir zitieren, man muss schon Dein gesamtes Werk begutachten in vielen Beiträgen und vielen Threads... Dann erst wissen Viele, dass es sich nicht um einen Dunning-Krüger-Effekt handeln kann, sondern irgend etwas stärkeres... Jedenfalls, faszinierend!
Forist schrieb: > Einfach die Bauteile geeignet verschalten - das fehlt bei dir > anscheinend. > Ohne Schaltplan ist das schwierig zu sagen. Und benenne dort gleich alle > Teile, so dass man sich drauf beziehen kann. Und Du kannst Dich gleich mit Rudi beraten!
Mani W. schrieb: > Jedenfalls, faszinierend! > Und Du kannst Dich gleich mit Rudi beraten! Und warum berätst du ihn nicht ? Er hat halt noch nie einen Schaltplan gesehen, weil er 'die Teile' dort beschriftet haben will . Theoretisch kannst mit ein paar Potis und Widerständen das flott austesten. Aber wie man -über die Kanäle- noch einen Main legt, wüßte ich auch nicht auf die Schnelle. Und theoretisch bleibts erstmal beim Main-Widerstand, weil über die Masse der Main-Widerstands-Rest übrigbleiben muß. Sonst wäre die wohl nicht angeschlossen, wenn man 'Deinen Ausführungen' glaubt. Oder: wo willst für eine alte (Lauf-) Lichtorgel einen Plan herkriegen ?
Beitrag #7051983 wurde von einem Moderator gelöscht.
Beitrag #7052000 wurde von einem Moderator gelöscht.
Oliver M. schrieb: > Es handelt sich um ein altes Sensor Board für die Lichtsteuerung > das Sensorboard ist programmierbar und besitzt einen gesamt Dimmer für > alle 12 Kanäle, diese werden über die Steuerspannung von 0 bis 10 Volt > gedimmt. > diese Steuerspannung steuert die Lichtendstufen an welches dann das > Dimmen über triacs realisiert. Etwas wirr.. Das Sensorboard und die Lichtendstufen sind getrennte Geräte? In der Showlichttechnik wurde in der Analogzeit die Steuerung zwischen Lichtstellpult und Endstufen mit 0-10Volt Signalen per Kanal realisiert. (es gab auch andere Standards, 0..-10V (Strand), 0..20mA (frühe Zero88),1..10V hatte sich durchgesetzt.) Einfache Stellpulte bestanden tatsächlich nur aus Schiebepotis plus einem 10V Spannungsregler (ggf. mit Summenpoti) , Versorgung aus dem Dimmer. Damit ist man aber abhängig vom Eingenswiderstand des Dimmers (der Lichtendstufe) was ggf. die "Verbiegung" Helligkeit vs. Potistellung betrifft. Besser noch einen Opamp als Spannungsfolger dazwischenlöten. Um die Leuchten per Kanal nach dem Switchboard ´dimmen zu können mußt du die Potis als Spannungsteiler schalten, nicht einfach in Reihe. Also ein Bein an Masse, das andere Bein an den Ausgang des Boards, den Schleifer an den Eingang das Dimmers. 10K wird zu groß sein, versuch 1Kohm und schau ob die "Kurve" einigermaßen tut. Einige Infos hier: https://www.soundlight.eu/techtips/analog/analog.htm Uwe
Rudi Ratlos schrieb: > Aber wie man -über die Kanäle- noch einen Main legt, wüßte > ich auch nicht auf die Schnelle. Und theoretisch bleibts erstmal beim > Main-Widerstand, weil über die Masse der Main-Widerstands-Rest > übrigbleiben muß. Sonst wäre die wohl nicht angeschlossen, wenn man > 'Deinen Ausführungen' glaubt. Oh Mann!
MaWin schrieb: > Warum sich die aber nicht auf 0 regeln lassen, geht aus deiner > Beschreibung nicht hervor. Hallo und entschuldigung das ich mich erst jetzt melden kann, hatte etwas flach gelegen. Ich habe das Poti nur am Mittelabgriff und am Festwiederstand angeschlossen also nur an 2 von den 3 Anschlüssen.
Lothar M. schrieb: > Oliver M. schrieb: >> Es handelt sich um ein altes Sensor Board für die Lichtsteuerung > Da steht auch nichts drauf oder so? das Teil sendet ja nur wenn der Hauptregler voll auf ist 10 Volt zur Licht endstufe, ich habe eine Leitung wo 10 Volt drauf sind durchtrennt und an einem Kabel den Mittelabgriff vom Poti geklemmt und das andere kabel an eines der beiden anderen anschlüsse des Poti
Rudi Ratlos schrieb: > Er hat halt noch nie einen Schaltplan gesehen, weil er 'die Teile' dort > beschriftet haben will . Nichts ist blöder, als über den "Widerstand unten links" und den "anderen Widerstand in der Mitte darüber" zu schreiben. Ich schone gerne meine Finger und benutze eher so etwas wie R1 oder R2. Vielleicht verstehst du es in dieser anschaulichen Art besser ;-)
Nein, Einschübe gibt es keine und es ist gleichstrom
Rudi Ratlos schrieb: > Wenn das funktioniert hat, wirds wohl mit 12 auch funktionieren. > Wahrscheinlich funktionierts deshalb nicht - > WEIL du den Gesamtregler vergessen hast. > > Alle Potis zusammen müssen den Widerstand des Gesamtreglers ergeben. > Hast du also parallel zu Main=10k wieder Sub=10k, ergibt das gesamt nur > 5k. Und das mußt nun, (ohne die Schaltung zu beachten) , mit 12+1 > multiplizieren. Oder seriell ergibt das eben 20k gesamt. > Und in Mischschaltung ist das noch komplizierter. Ich glaube da wurde ich etwas falsch verstanden, es kommen 12 Kanäle, und es gibt eine Masse Das Board gibt 10 Volt auf jeden der 12 Kanäle die einzeln auf jeden einzelnen Kanal der Lichtendstufe gehen, wenn ich nun in der 10 Volt Leitung das Poti praktisch in reihe einbaue (10 Volt gehen in den Mittelabgriff, 10 volt gehen über den Wiederstand des Potis an einen der beiden restlichen Anschlüsse, keines der Potis wäre also mit einen anderen Kanal verbunden
Mani W. schrieb: > Das Poti wird wohl normalerweise +UB und auch Masse brauchen... > > Fehlt Masse, dann geht es auch nicht gegen Null, oder das Poti > wäre zu hochohmig... > > Man müsste mehr über den Ansteuereingang wissen... ich nutze das Poti ja ohne Masse als regelbarer Wiederstand mit nur 2 Anschlüsse. liege ich also falsch damit ein Poti einfach nur mit 2 Anschlüssen zwischen die 10 volt Leitung zu klemmen ohne Masse und ohne weitere Bauteile?
Forist schrieb: > Einfach die Bauteile geeignet verschalten - das fehlt bei dir > anscheinend. > Ohne Schaltplan ist das schwierig zu sagen. Und benenne dort gleich alle > Teile, so dass man sich drauf beziehen kann. Das wird schwierig,das Sensorboard liefert regelbar 0 bis 10 Volt welches eine Lichtendstufe die in ein seperaten Gehäuse sind ansteuert, die 0 bis 10 Volt sind zum dimmen.eigentlich brauche ich nur sowas wie einen seperaten Dimmer den ich in jede der einzelnen 12 Kanäle zwischenschalten kann um die 10 volt bis auf null runter regeln kann.
danke, danke, das klingt jetzt schonmal gut, und werde ich morgen mal probieren hatte es ja wirklich nur in Reihe dazwischen geschaltet ohne Masse Du klingst so als ob du viel mit solch alten Geräten in der Vergangenheit zu tun hattest wegen der erwähnung des Zerro?
Uwe B. schrieb: > Einige Infos hier: > https://www.soundlight.eu/techtips/analog/analog.htm tolle Info danke!!
Oliver M. schrieb: > liege ich also falsch damit ein Poti einfach nur mit 2 Anschlüssen > zwischen die 10 volt Leitung zu klemmen ohne Masse und ohne weitere > Bauteile? Ziemlich sicher sogar, denn solche Eingänge brauchen normalerweise eine von 0 bis 10 Volt einstellbare Spannung, und das geht eben nur mit einem Poti für jeden Kanal, welches auch gegen Null (Masse) geschaltet ist... Der Schleifer geht an den Steuereingang des jeweiligen Kanals, die 10 Volt liegen jeweils an einem Ende von jedem Poti... Die 10 Volt kann man über ein Masterpoti mit Spannungsfolger dann für alle absenken... Bitte schreib nicht ständig Widerstand mit "ie", das tut weh!
Mani W. schrieb: > Bitte schreib nicht ständig Widerstand mit "ie", das tut weh! Wenn dass das Einziege isd, was dier wehdud. Hier in dem Forum isd alles möglich. At to Könntest du mal ein detailliertes Bild einer endstufenplatine hier reinstellen, damit man was erkennen könnte?
Mani W. schrieb: > Die 10 Volt kann man über ein Masterpoti mit Spannungsfolger dann > für alle absenken... WICHTIG: Spannungsfolger. Ich fürchte nur der TO kann damit wegen seiner (Nicht-) Qualifikation überhaupt nichts anfangen. Folglich zwingt der Anschluss von 10 Potis die originalen 10V in die Knie. Lässt man GND an den Potis weg, passiert das nicht, hat nur den kleinen Nachteil dass es so nicht funktionieren kann. Georg
Mani W. schrieb: > Die 10 Volt kann man über ein Masterpoti mit Spannungsfolger dann > für alle absenken... Genau
Owehoweh schrieb: > Könntest du mal ein detailliertes Bild einer endstufenplatine hier > reinstellen, damit man was erkennen könnte? Wozu brauchst du das? Möchtest du die Dimmer nachbauen? Die Schnittstelle ist klar, 0..+10V. Einzig interessant wäre der Eingangswiderstand, den kann man aus den bekannten Daten (aus dem Eingangspost) ausrechnen: ca. 4,7K. Ist ungewöhnlich klein, es gab aber damals keine wirkliche Norm für die Schnittstelle. Der Entwickler wollte vermutlich einen nennenswerten Strom fließen lassen um Störungen zu vermindern (?). Die Steuerleitung war ja gerne mal 50 Meter lang. Mischerplatz zur Bühne. Man hat damals auch z.b. Steckmatrixfelder eingesetzt um Mischerkanäle auf Dimmer zu verteilen, die Kontakte werden ein bisschen Strom auch gut gefunden haben. Oliver M. schrieb: > Du klingst so als ob du viel mit solch alten Geräten in der > Vergangenheit zu tun hattest wegen der erwähnung des Zerro? Ja, damals. Uwe
Hans B. schrieb: > Mani W. schrieb: >> Die 10 Volt kann man über ein Masterpoti mit Spannungsfolger dann >> für alle absenken... > > Genau Abgesehen davon daß das nicht die Lösung für den TO ist solltest du die Schaltung nochmal überdenken.. Uwe
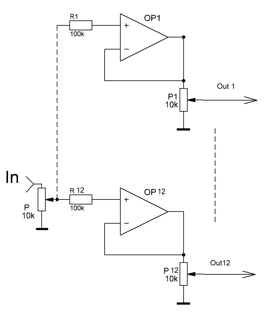
Uwe B. schrieb: > ca. 4,7K. Ist ungewöhnlich klein, .. weswegen ich 1K Potis vorgeschlagen hatte. Was eigentlich immernoch zu groß ist. Richtig ist allerdings daß 12 parallele 1K Potis bei Ansteuerung aller Kanäle (vom Switchboard) vermutlich die Spannungsversorgung Desselben in die Knie zwingen wird. Die saubere Lösung wären z.B. 100K Potis mit Opamps als Spannungsfolger dahinter. Die Schaltung für einen Kanal im Anhang. Alternativ kann man schauen ob der Widerstand am Eingang der Dimmerkanäle nicht gegen z.B. 47K getauscht werden könnte. Uwe
Uwe B. schrieb: > Wozu brauchst du das? Möchtest du die Dimmer nachbauen? Hallo, nein möchte nichts nachbauen, das Problem das ich habe ist, das ich mit alter Technik gerade eine komplette Mobile Disco aufbaue, für reine 80er und 90er Partys, dazu möchte ich auch nur die Technik benutzen,welche aus dieser Zeit stammen. Bedeutet ich werde nur von Schallplatte, maximal von CD spielen, Musikanlag PA 4 Wege mit 10KW ist vorhanden. Ist zwar idiotisch weil es Masse und Gewicht bedeutet und viel Aufbau. Traversenlifte, 250kg Endstufen, Zentner an Schallplatten usw. Das Licht und Video Beamer ist natürlich auch aus der Zeit, also alles Par 36 Spots, und Par 56, sowie die guten alten Clay Packy Goldenscan mit 1200 Hmi Lampe.( die Scanner laufen natürlich über DMX 512) Die Steuerung sollte erst über ein Pulsar Masterpiece realiesiert werden, aber leider habe ich nicht das Wissen diese Steuerung zu benutzen, das Progammieren und benutzen ist einfach eine Nummer zu hoch für mich. Somit habe ich mich entschieden mit 2 Sensorboards a 12 Kanäle für die Par 56 und par 36 zu arbeiten. Da ich nun aber 12 Kanäle mit jeweils 4 Kanal par 36, sowie 4 Kanaäle par 56 belegt habe, sowie 4 Kanäle mit alten Par 36 Schwenkern die jeweils 6x par 36 bestückt sind, kann ich zwar alles komplett über das Sensor Pult dimmen und natürlich auch jeden der 12 Kanäle einzeln ein oder ausschalten, jedoch gibt es dennoch durch die unterschiedlichen Leistungen zwischen den 36 und 56 Helligkeits Unterschiede. Daher war und ist mein Gedanke, die Kanäle einzeln dimmbar zu machen in dem ich "einfach" die Steuerspannung vor den Licht Endstufen kappe, und durch einzelne Dimmer laufen lasse, um 12 mal die jeweilige Steuerspannung einzeln von 0bis 10 Volt regeln zu können, so das die dimmerpacks entsprechend angesteuert werden.
Uwe B. schrieb: >> Du klingst so als ob du viel mit solch alten Geräten in der >> Vergangenheit zu tun hattest wegen der erwähnung des Zerro? > > Ja, damals. war das nicht eine geile Zeit? Die Technik gefällt mir weit aus besser als heutige. Natürlich hat neue Technik vielesm ehr zu bieten, das ist auch klar, aber ich klebe total an der alten Technik. Problem ist natürlich auch der Strombedarf, ohne Kraftstrom geht da nichts mehr. und bin mit einem normalen 3 x 16 Amper Anschluss schon am Limmit, trotzdem ist es toll zu sehen was damals mit der Technil schon möglich war. Die alten discotheken sahen doch geiler aus mit ihren vielen beweglichen Lichtern als das was heute da ist, LED, zwar kann ein kleines, leichtes Gerät mehr, aber der Augenschmaus ist dahin. Wenn ich nur den Beamer betrachte, gibt es heute in Schuhkarton größe, meiner wiegt 50kg mit 700 Watt Entladungslampe, heute steckt jeder Laserbeamer alles in die Tasche. Aber es ist auch schön das es Leute gibt die solch alte Technik am Leben halten. Selbst die Lautsprecher sind heute kleiner und haben einen riesen Wirkungsgrad, ich schleppe mich da mit riesen Basshörnern, Mittelton Hörnern ab Marke Cabotron Rcf bestückt, Endstufen wo man Angst haben muß das heutige Cases auf dem Bodenstehen bleiben, wenn du sie am Griff hochheben willst weil die Griffe abreißen. sage ja logisch ist das vieles nicht, sondern hat mit Herzblut und Spaß an der Sache zu tun.
Uwe B. schrieb: > ca. 4,7K. Ist ungewöhnlich klein, > > .. weswegen ich 1K Potis vorgeschlagen hatte. Was eigentlich immernoch > zu groß ist. Richtig ist allerdings daß 12 parallele 1K Potis bei > Ansteuerung aller Kanäle (vom Switchboard) vermutlich die > Spannungsversorgung Desselben in die Knie zwingen wird. > Die saubere Lösung wären z.B. 100K Potis mit Opamps als Spannungsfolger > dahinter. > Die Schaltung für einen Kanal im Anhang. > > Alternativ kann man schauen ob der Widerstand am Eingang der > Dimmerkanäle nicht gegen z.B. 47K getauscht werden könnte. > > Uwe Die Sensorboards werden eigentlich von der Lichtendstufe mit Spannung versorgt, Dass Problem war da schon deutlich spürbar, hat man 1bis 4 Kanäle geschaltet, ging alles problemlos, jedoch umso mehr der 12 Kanäle dazugeschaltet wurden, umso mehr brach die Versorgungsspannung ein, so das es sich an der Helligkeit anderer Kanäle bemerkbar gemacht hatte, meine Lösung war dann das ich ein seperates Netzteil mit einem Ringtrafo welcher mal in einer Halogenlampe saß gebaut habe. Trafo hatte die benötigte Spannung, dazu Gleichrichter und Siebelko mit 10.000 uf, bis jetzt funktioniert das gut.
Hallo Oliver, Oliver M. schrieb: > Uwe B. schrieb: >> Wozu brauchst du das? Möchtest du die Dimmer nachbauen? > > Hallo, nein möchte nichts nachbauen, Ich meinte Owehoweh der die Fotos von den Endstufewn haben wollte. > das Problem das ich habe ist, das > ich mit alter Technik gerade eine komplette Mobile Disco aufbaue, für > reine 80er und 90er Partys, dazu möchte ich auch nur die Technik > benutzen,welche aus dieser Zeit stammen. Coole nummer, ich komme auch aus der Zeit ;-) > Die Steuerung sollte erst über ein Pulsar Masterpiece realiesiert > werden, aber leider habe ich nicht das Wissen diese Steuerung zu > benutzen, das Progammieren und benutzen ist einfach eine Nummer zu hoch > für mich. Es gibt einen "Nachbau" des Masterpiece als Software mit DMX. Damit kann man üben. http://masterpeace.free.fr/index.php Somit habe ich mich entschieden mit 2 Sensorboards a 12 Kanäle > für die Par 56 und par 36 zu arbeiten. An dem Bau der Schaltung mit dem Spannungsfolger kommst du nicht vorbei. Ich kann die den kompletten Schaltplan zeichnen, Aufbauen, z.B. auf Lochraster mußt du selber. Die Dimmerpacks sehen mechanisch nicht sehr vertrauenswürdig aus. Eher was für Festeinbau. Ich hätte noch ein Zero88 Sirius 24 Pult für dich. Mit 0..10 Volt Ausgängen. Passt gerade noch so in die Zeit. Uwe
Uwe B. schrieb: > Ja, damals. Wow was i st das für eine Zeitung die du abgebildet hast? die gute alte Disco Post? Sag jetzt nicht du hast aus der Zeit noch welche?? Diese Zeitungen waren damals klasse, Solltest du mal was von Cabotron Lautsprecher und 4 wege Weichen von Cabotron da gesehen haben wäre ich super glücklich davon eine Kopie zu bekommen. Leider findet man über Cabotron kaum noch was, obwohl es die Firma in Italien noch gibt, Angeblich haben die nichts mehr an Material von damals, hatte Sie angeschrieben, leider erfolglos. Hätte gerne Daten und Unterlagen meiner Cabotron PA 4 Wege ca 1996-1999
Uwe B. schrieb: > Es gibt einen "Nachbau" des Masterpiece als Software mit DMX. Damit kann > man üben. ja kenne ich, die Kiste ist ja so kompliziert, das man dafür ja studieren muß, oder ich bin einfach zu blöd, wobei viele damit nicht klar kommen. Naja ich bin jetzt 53, da lernt man vieles nicht mehr so leicht wie früher
Uwe B. schrieb: > Die Dimmerpacks sehen mechanisch nicht sehr vertrauenswürdig aus. Eher > was für Festeinbau. die Packs sind mit Hartingstecker auf der rückseite gewesen und jeder dimmer ist mit ich glaube 4 KW angegeben gewesen, glaube das stand auf dem Platinen Layout auf Leiterbahnenseite. Ja natürlich waren die im Festeinbau (denke ich jedenfalls) es gab auch Probleme weil ich mit den Par 36 natürlich nicht an die Mindestlast gekommen bin welches die Triaks zum Zünden brauchten, Pulsieren war die Folge, ich habe dann kleinere Triacs verbaut und das Problem ist weg, Problem ist nur wenn von einem Kanal 2 Par 36 ausfallen sollten, ist die Mindestlast auch da unterschritten. Die Stufen waren eben für hohe Lasten ausgelegt, welches die par 36 eben nicht bringen.
Uwe B. schrieb: > An dem Bau der Schaltung mit dem Spannungsfolger kommst du nicht vorbei. > Ich kann die den kompletten Schaltplan zeichnen, Aufbauen, z.B. auf > Lochraster mußt du selber. ich würde da dann wohl eher eine Platine ätzen oder ätzen lassen als mit lochraster, wobei das ja auch ginge. Schaltplan, wo, toll das es Leute gibt die sowas mal eben aus den Ärmel schütteln können. Hatte in den 80er mal eine Software dafür glaube Eagle oder so.
Oliver M. schrieb: >> An dem Bau der Schaltung mit dem Spannungsfolger kommst du nicht vorbei. >> Ich kann die den kompletten Schaltplan zeichnen, Aufbauen, z.B. auf >> Lochraster mußt du selber. mit was für Software arbeitest du da, wäre es möglich da dann eine Datei zu bekommen, hätte eventuell die Möglichkeit das mir ein bekannter daraus dann das Platinenlayout generieren könnte, der baut Medezinische Geräte
Oliver M. schrieb: > Uwe B. schrieb: >> Ja, damals. > > Wow was i st das für eine Zeitung die du abgebildet hast? die gute alte > Disco Post? Nein, das war die Elrad. Eckhard Steffens (Soundlight) hatte 1985 seine Dimmerpacks, 12-Kanal Lichtstellpult und das Matrixpult als Bauanleitung veröffentlicht. Wurde von vielen Bands, mobilen Discos und Verleihern eingesetzt. Gab es auch als Bausatz und fertig ausfgebaut zu kaufen. Hätte gerne Daten und Unterlagen meiner > Cabotron PA 4 Wege ca 1996-1999 Gab leider viele Hersteller, grade im Discobereich... Uwe
Oliver M. schrieb: > Uwe B. schrieb: >> Die Dimmerpacks sehen mechanisch nicht sehr vertrauenswürdig aus. Eher >> was für Festeinbau. > > die Packs sind mit Hartingstecker auf der rückseite gewesen und jeder > dimmer ist mit ich glaube 4 KW angegeben gewesen, 4 KW wäre etwas groß, (für Drossel und Verkabelung) eher 2 KW. Die Leiterplatte mag für beides gedacht gewesen sein. Den Harting hätte ich aber gelassen. > Es gab auch Probleme weil ich mit den > Par 36 natürlich nicht an die Mindestlast gekommen bin welches die > Triaks zum Zünden brauchten, Pulsieren war die Folge, ich habe dann > kleinere Triacs verbaut und das Problem ist weg, PAR 36 "Pinspots" mit Trafo drin? Da liegt das Problem an der induktiven Last für den Dimmer. Weil: Zündimpuls kommt, Triac zündet, Strom will (wegen der Induktivität) erst etwas später fließen, Zündimpuls ist aber wieder aus, Triac hält nicht. Es gibt Dimmer welche damit besser klarkommen, die geben mehrere Zündimpulse auf das Gate. Einzig sinnvolle Abhilfe ist eine (ggf. versteckte) klassische Glühlampe parallel zum Spot. Wenn man die PAR36 nicht dimmen möchte - was man ja meist nicht will - kann man sich ein einfaches Switchpack mit elektronischen Lastrelais (für indukt. Last geeignet) bauen. Wäre auch '80er kompatibelö. Gebastelt wurde viel. Ein mir damals bekannter Verleiher hatte anfänglich selbstgebördelte PAR-Kannen am Start welche mit Relais geschaltet wurden.. Oliver M. schrieb: > hätte eventuell die Möglichkeit das mir ein bekannter daraus dann das Platinenlayout generieren könnte, der baut Medezinische Geräte Erklär ihm das Problem, oder zeig ihm den Thread. Du brauchst nur 12 mal die Schaltung wie oben (in einem LM324 sind 4 Opamps) plus Stromversorgung von 12 bis 15 Volt. Dürfte für ihn kein Akt sein. Uwe Uwe
Uwe B. schrieb: > Coole nummer, ich komme auch aus der Zeit ;-) Na klingt doch gut, diese Zeit war wohl die beste, dieses ganze LED Gelumpe ist einfach nicht meine Welt, heute alles total billig zu bekommen, made in china. Benutze die guten alten Techniks 1210 MK2 Player, dazu das Dynacord M1, vorhanden ist auch noch das Dynacors SM7050, oder das 8030 ist auch noch vorhanden, dazu Kult Microfon von Sennheiser MD 441, Endstufen nutze ich Zeck, da habe ich alles Was Zeck damals gebaut hatte CS Serie und Axx2 Serie A1202, A902,A402,A202,A900,A600,A200, heute ist alles digital und leicht, viel Watt für wenig Geld. es hat viel Arbeit gekostet, viel Zeit alles zu warten, zu reparieren, abzugleichen usw. vorallem weil es viele Teile nur noch schwer gibt, habe dann aufgekauft was man gefunden hat an Transistoren, nun ist ein großer Fundus an Ersatzteilen da,welches einen Betrieb auch nach defekten ermöglicht
Uwe B. schrieb: > PAR 36 "Pinspots" mit Trafo drin? ja in der Tat!! Induktive Lasten Der Dimmer kann aber induktive Lasten, Phasenabschnitt oder Anschnitt, komme damit immer durcheinander, habe auch reine Switsch Packs auch für induktive Lasten, aber ich möchte ja alles dimmen können, macht ja auch gute Effekte
Uwe B. schrieb: > 4 KW wäre etwas groß, (für Drossel und Verkabelung) eher 2 KW. Die > Leiterplatte mag für beides gedacht gewesen sein. > Den Harting hätte ich aber gelassen. Ja die Hartings waren im Dimmer gehäue verbaut, da ich aber ein komplettes Steuerpult gebaut habe wo alles eingebaut wird habe ich die Hartings an die Aussenseite/Rückseite des Gesamtpult gebaut, so das ich mit Krafstrom rein gehe und dann für alle Effekte für die 3 Punkt Traverse mit einer steuerleitung über Harting zur traverse hoch gehe, sowie für die Schwenker je einen Harting, sowie Steuerleitung mit 8 Steckdosen über Harting 17 Polig für diverse andere Effekte, wie Strobos und Flowers, Lichtkugel mit 4 Motoren, dauzu ca. 40 Meter Flash tubs mit Xenon Blitzröhren, heute kaum noch zu bekommen, aber ein toller Effekt.
habe mal ein Layout gemacht, die Feinheiten mache ich wenn es so ok wäre habe ich das so ungefähr richtig verstanden und umgesetzt? in der Schaltung von Dir hast du ja ein Summen Poti eingezeichnet, dieses Poti ist ja bereits im Sensorboard verbaut, welches alle 12 Kanäle 0-10 Volt regelt. frage ist muss ich das eingezeichnete von Dir trotzdem noch einsetzen? ode kann ich es entfallen lassen
Oliver M. schrieb: > Na klingt doch gut, diese Zeit war wohl die beste, Was mich noch -in diesem Zusammenhang- interessiert, wenn du eine Mobile Seventies-Disco hast, wie du den Original-Sound zusammenkriegst. Kurz: Ob du da auch alte Pappendeckellautsprecher verwendest? Ich hab mal 1e Toshiba-ClosedBox ausm Sperrmüll gezogen, weil ich Testgehäuse brauchte, die ist innen zu 2/3 mit Glaswolle gefüllt, üblicher Pappendeckellautsprecher aus dieser Zeit, falls du alt genug bist - Klang: "Samba Pa Ti - im Jugendkeller". Unvergeßlich . Da kommst zum Weinen dabei . Zu deiner Schaltung: Wenn du schon dabei bist, warum du keine Subgruppen rein machst ? 3x4 oder 4x3. Weiß nicht ob sichs auszahlt, PAR- Gruppen gleichzeitig zu regeln. Hast ja 36er und 56er und ... Das ginge doch in einem Aufwasch...
Zu deiner Schaltung: (b) Laut diesem Kanalplan solltest 1k Vorwiderstand mit parallel 0,1µF an ein 100k-Poti anschließen, das in den OP-Amp führt und über einen 100R-Kurzschlußschutz (1/10W ?) in das Dimmerpack führt. Bei dir ist aber ein 100k- R vor dem OP-Amp, wo ein 10k-Poti angeschlossen ist. Meinem Gefühl nach stimmt das nicht mit diesem Kanalplan überein. Beitrag "Re: Spannungvon 0 bis 10 Volt einfach regeln? Poti?" Da dir da herin mit deinen Kenntnissen sowieso niemand hilft, warum probierst nicht "deine Methode" mit deinen 10k-Potis und (ein paar) parallelen Widerständen ? so daß der Widerstandswert (erstmal) soweit sinkt, daß 'es passt' ! Gib -UNS- mal bekannt, wieviel Ohm das Haupt-Poti hat. Stimmen die 4,7k ? vom uwebre. Weil ich bin damals mit 10k-Main auf ??3,7k Restwert mit 10k parallel gekommen, weshalb du nicht auf Null kommen kannst. Ohne Masse seriell . Aber warum sollen wir herumrechnen,? weil du zu faul zum Messen bist.
Zu deiner Schaltung: (c) Falls du keine Widerstände zuhause hast, nimmst einfach ein paar 10k-Poti zum Ausmessen dazu.
So habe ich mir das (ganz oben) vorgestellt : 1/ (1/x * 12) = MAIN (4,7k) 1/4,7k = 0,000213 : 12 = 0,0001773 * 1/ = 56k 1/ (1/x * 12) = MAIN (10k) 1/10k = 0,0001 : 12 = 0,000008333 * 1/ = 120k Das wären 12 Kanäle ohne Subgruppen und ohne MAIN ! Nimmst bloß 2,3 oder 7 Kanäle, mußt den Widerstand an den MAIN-R anpassen. Probieren geht über das Studieren, sagt, immer: Rudi Ratlos.
Falls es -nur- um die 0-10V geht : und die Lichtorgel -NICHT- durch diese Leitungen geht. Es sich also um eine unabhängige Steuerspannung handelt. Die billigste und brauchbarste Lösung ist einen Packen LM2596S zu besorgen (10k-Trimmer drauf) und ein kleines 12V-Netzteil und diese über gut zugängliche Steckverbinder (frei gruppierbar) mit dem Dimmerpack zu verbinden. Das wolltest doch? Billiger und brauchbarer wirds nimmer. https://www.amazon.de/dp/B07RLPW7PT https://www.amazon.de/dp/B07ZJL91YP
@Oliver: Warst Du nicht der mit den Blitzröhren, die Du erweitern wolltest vor ca. 1 Jahr? Falls noch Interesse besteht bitte mal melden.
Oliver M. schrieb: > habe mal ein Layout gemacht, die Feinheiten mache ich wenn es so ok wäre > habe ich das so ungefähr richtig verstanden und umgesetzt? Nein, verkehrt herum. Die als Spannungsfolger geschalteten Opamps sollen die Potis "verstärken" (im Sinne von mehr Strom liefern) Die Potis kommen vor den Opamp, der Kurzschlußschutzwiderstand an den Ausgang, zwischen Opamp und Dimmerpack. > in der > Schaltung von Dir hast du ja ein Summen Poti eingezeichnet, dieses Poti > ist ja bereits im Sensorboard verbaut Nein, habe ich nicht. Der von mir gepostete Schaltungsvorschlag funktioniert so. Links geht es vom Sensorboard rein, rechts geht es raus zum Dimmerpack. Du brauchst eine Stromversorgung welche die Leistung zum Ansteuern der 12 Kanäle liefern kann. Ein oder zwei 10y Elko(s) und ein 100nF über der Versorgungsspannung der Opamps können auch nicht schaden. Du solltest Schaltpläne lesen lernen. Uwe
Rudi Ratlos schrieb: > Was mich noch -in diesem Zusammenhang- interessiert, wenn du eine Mobile > Seventies-Disco hast, wie du den Original-Sound zusammenkriegst. Kurz: > Ob du da auch alte Pappendeckellautsprecher verwendest? ich habe aus der Zeit noch original bestückte Lautsprecher, unter anderem von Dynacord die cl 3008, ich habe dazu noch die große Cabotron PA bestehend aus 8 Stück 18 Zoll Bässe (Basshorn) dazu 4 x Mittelton Horn, 8x Bass-Mittelton, sowie 16 x Ringstrahler Hochton, alles original bestückt und in Top Zustand, mehr original Sound geht kaum.
Uwe B. schrieb: > Nein, verkehrt herum. Die als Spannungsfolger geschalteten Opamps sollen > die Potis "verstärken" (im Sinne von mehr Strom liefern) > Die Potis kommen vor den Opamp, der Kurzschlußschutzwiderstand an den > Ausgang, zwischen Opamp und Dimmerpack. bringe ich da jetzt was durcheinander? es kommt aus dem sensorboard 12 x einzeln je Kanal bereits 10 volt raus! Diese kann ich vom Pult aus alle gleichzeitig auf null runter regeln. bedeutet, entweder alle 12 Kanäle entweder Hell oder alle gedimmt bis dunkel. Mein Gedanke ist nun, den Hauptregeler auf volle 10 Volt also hell stehen zu lassen und die aus dem Sensorboard kommenden 12 x 10 Volt jetzt extern vor der Lichtendstufe runter zu dimmen, jetzt könnte ich ja auch einen festwiderstand in die Steuerleitung in reihe schalten, je nach berechnung des widerstand wäre dann ja auch die Spannung änderbar, das funktioniert ja auch mit dem 10 k Poti ich kann die Spannung bis etwas über 3 Volt runter regeln. was nun fehlt ist vielleicht noch etwas weiter runter zu kommen so auf 1,5 bis 2 Volt, das würde mir ja schon reichen um die Par 56 kannen und die Schwenker mit je 6 x par 36 dunkler als die restlichen 32 Stück Par 36 zu bekommen
Harald A. schrieb: > @Oliver: Warst Du nicht der mit den Blitzröhren, die Du erweitern > wolltest vor ca. 1 Jahr? Falls noch Interesse besteht bitte mal melden. ich hatte hier einen Post wegen der Blitzröhren, Flash tubes, also das sind ca 1,90 mtr lange Röhren in denen 4 Blitzer verbaut sind, gesteuert über eine Schieberegister Platine, viele davon waren defekt, die Steuerplatine in der Röhre waren einige durch, vermutlich wurden die mal verpohlt, es waren sämtliche ic´s durch, einige Transistoren und fast alle zehner dioden. 4 stück konnte ich nicht reparieren, die sind leider in einem Harz eingegossen und kaum zu knacken, hatte dann überlegt diese Platinen nachzubauen, die ic´s habe ich alle, aber es ist eben ein ziemlicher Aufwand, beidseitig bestückte Platine
Bzgl. der Blitzröhren: Ich hätte evtl. eine Lösung in SMD, die könntest Du komplett bestückt bei JLCPCB für wenige Euros bestellen, also Du müsstest keine Bauteile selber löten. Die Platine beinhaltet auch den Repeater, also das Endstück.
Oliver M. schrieb: > festwiderstand in die Steuerleitung in reihe schalten, je nach > berechnung des widerstand wäre dann ja auch die Spannung änderbar, das > funktioniert ja auch mit dem 10 k Poti ich kann die Spannung bis etwas > über 3 Volt runter regeln. was nun fehlt ist vielleicht noch etwas > weiter runter zu kommen so auf 1,5 bis 2 Volt, Setz dich mit dem Thema "Spannungsteiler" auseinander. Unter: https://www.digikey.de/de/resources/conversion-calculators/conversion-calculator-voltage-divider .. findest du einen Onlinerechner. Dein R2 ist der Eingangswiderstand vom Dimmer, = 4,7 Kiloohm. Setz für R1 z.B. 10 Kiloohm (= dein aufgedrehtes Poti in Reihe geschaltet) ein und staune wegen der Übereinstimmung von Theorie und Praxis ;-) Uwe
Bzgl. der Blitzröhren, siehe Anlage. Bei Interesse PN, hier ist das zu stark OT.
dassieht echt genial aus! wie bist du denn da mal drangekommen?
Oliver M. schrieb: > dassieht echt genial aus! wie bist du denn da mal drangekommen? Ich würde dir empfehlen, die Finger von deinen 'Umbauten' zu lassen. Du hast vom Uwe einen schönen Plan, den kannst nicht einmal richtig nachzeichnen. Auch sonstige Vorschläge erhalten. > und die aus dem Sensorboard kommenden 12 x 10 Volt jetzt extern > mit dem 10 k Poti ich kann bis etwas über 3 Volt runter regeln. Jetzt kommen plötzlich 12 Leitungen aus dem "Sensorboard" und nicht 1 einzige, die auf den Dimmer geroutet wird. Den MAIN-Potiwert hast noch immer nicht gemessen. Du postet 20 Fotos von deiner Disco, aber von diesem obskuren Seventies?- "Sensorboard" hast keine Fotos. Wir wissen NICHT , wie dein Ding da funktioniert. Das kann so sein oder so - und passen oder nicht passen. Und jetzt willst -zum Ausgleich - eine SMD-Platine ätzen und bestücken .
Normalerweise werden Dimmer mittels DMX angesteuert. DMX ist so alt wie MIDI - und beides ist UNSTERBLICH ! Und ein 12-Kanal- DMX-Pult kostet -dich- deutlich weniger als die Potis oder Spannungsregler oder die Verdrahtung der Op-Amps. Und --dazu-- einen 12V-LED- DMX-Dimmer mit 4x3 "Farb-Kanälen" kostet etwa gleich viel. Mit dem DMX-Kabel (etwa) 1 Grünen. Wenn du 'das' (dann) auch nicht verdrahten kannst - diesmal PECH gehabt .
Rudi Ratlos schrieb: > Jetzt kommen plötzlich 12 Leitungen aus dem "Sensorboard" und nicht > 1 einzige, es war immer die Rede von 12 Kanäle!!und es war immer die Rede von dementsprechend 12 Leitungen, hatte ich zu Anfang auch erklärt das ich zwischen einer ein Poti gelötet hatte und getestet habe, und nur bis ca 3 Volt runtergekommen bin, das du es nicht so verstanden hast ist nicht meine Schuld. Hast du dir mal angesehen wann ich das Layout geschickt hatte? das war mitten in der Nacht!!!! Ausserdem habe ich nie behauptet, das ich Schaltpläne zeichnen kann oder will. Es hat mir bisher immer gereicht das ich meine Geräte selber reparieren und einstellen kann, (Ruhestrom) Wäre ich perfekt, hätte ich hier nicht um Hilfe gefragt.
Rudi Ratlos schrieb: > Jetzt kommen plötzlich 12 Leitungen aus dem "Sensorboard" und nicht > 1 einzige, es war immer die Rede von 12 Kanäle!!und es war immer die Rede von dementsprechend 12 Leitungen, hatte ich zu Anfang auch erklärt das ich zwischen einer ein Poti gelötet hatte und getestet habe, und nur bis ca 3 Volt runtergekommen bin, das du es nicht so verstanden hast ist nicht meine Schuld. Hast du dir mal angesehen wann ich das Layout geschickt hatte? das war mitten in der Nacht!!!! Ausserdem habe ich nie behauptet, das ich Schaltpläne zeichnen kann oder will. Es hat mir bisher immer gereicht das ich meine Geräte selber reparieren und einstellen kann, (Ruhestrom) Wäre ich perfekt, hätte ich hier nicht um Hilfe gefragt. Rudi Ratlos schrieb: > Und jetzt willst -zum Ausgleich - eine SMD-Platine ätzen und bestücken also bitte dreh mir bitte nicht die Worte im Mund um!! das Bild mit der Platine ist eine Leistungsendstufe dich ich geätzt, und bestückt habe, hergestellt nach einem Film den ich belichtet habe, damals gezeichnet über Corel Draw. Ich bin kein Meister!!! aber ganz so blöd nun auch nicht.
Rudi Ratlos schrieb: > Normalerweise werden Dimmer mittels DMX angesteuert. > DMX ist so alt wie MIDI - und beides ist UNSTERBLICH ! Und was wenn ich kein DMX will? Wenn du aufmerksam gelesen hättest, dann hättest du auch entdeckt, das ich auch ein Pulsar Masterpicehabe, das läuft über dmx!!! Es hat aber einen Grund, warum ich diese Sensor Boards benutze mit diesen schnöden Analogen Lichtendstufen!!! > Und ein 12-Kanal- DMX-Pult kostet -dich- deutlich weniger als die > Potis oder Spannungsregler oder die Verdrahtung der Op-Amps. > Und --dazu-- einen 12V-LED- DMX-Dimmer mit 4x3 "Farb-Kanälen" > kostet etwa gleich viel. Mit dem DMX-Kabel (etwa) 1 Grünen. Das ist ja alles sehr schön, ja, warum nicht, dannschön alles auf LED geile Sache, für Leute die auf den Mist stehen! wie ich schon geschrieben hatte mache ich 80er und 90er Partys mit der originalen Technik von der Zeit. Ich möchte kein DMX, reicht mir schon das ich wegen der 4 Golden Scan3 schon gezwungen bin dmx dafür zu nutzen. Mir war auch nicht bewust, das es missverstanden wurde wie ich das mit den Poti erklärt hatte > > Wenn du 'das' (dann) auch nicht verdrahten kannst - > diesmal PECH gehabt .
Oliver M. schrieb: > Rudi Ratlos schrieb: >> Und jetzt willst -zum Ausgleich - eine SMD-Platine ätzen und bestücken Mit SMD stehe ich auf Kriegsfuss! jemand war so nett mir diese Bilder mit der SMD Technik zu senden SMD selber platine machen, ist mir zu fummelig, ich würde auf normale alte Bauteile zurückgreifen, sowas bestücken lassen wäre schon eher dann mein ding wie auch da beschrieben.
Hääh was wie hääh was hääh Oliver M. schrieb: > in der > Schaltung von Dir hast du ja ein Summen Poti eingezeichnet Da meint er doch den Plan von Hans und sein Layout bezieht sich auch darauf Hans B. schrieb: > Genau Uwe B. schrieb: >> in der >> Schaltung von Dir hast du ja ein Summen Poti eingezeichnet, dieses Poti >> ist ja bereits im Sensorboard verbaut > > Nein, habe ich nicht. Hat er vielleicht mit Hans geredet Rudi Ratlos schrieb: > Ich würde dir empfehlen, die Finger von deinen 'Umbauten' zu lassen. > Du hast vom Uwe einen schönen Plan, den kannst nicht einmal richtig > nachzeichnen. Hat er vielleicht Hans Schaltplan benutzt
Schmand schrieb: > Da meint er doch den Plan von Hans und sein Layout bezieht sich auch > darauf Hab ich jetzt grob überflogen, er hat den Plan von Hans genommen, nicht von Uwe
Oliver M. schrieb: > es war immer die Rede von 12 Kanäle!! Gut, daß du jetzt die W Ä N D E hochkletterst ! Da brauchen wir dich. > das Bild mit der Platine ist eine Leistungsendstufe Und wo ist jetzt das Bild mit dem Sensorboard und dem Dimmer ? Du wurdest mehrmals gefragt, was 'das' sein soll. Das ist ein Elktronik-Forum, da werden Geräte geöffnet und dann erst drin herumgepfuscht - und nicht irgendwelche Geräte mit Kabeln mit Potis dran verbunden werden. Die Frage ist also, -wo genau- dieses Poti in der Schaltung sitzt . Und was und wie dieses "Sensor -Board" mit dem Dimmer verbunden wird. Das ist für eine Lösung Deines Problems aber: essentiell . > über Corel Draw. Ich bin kein Meister!!! Sieht man an Corel- AvantGarde. Ich auch ein CorelDraw-5 -Meister!!! Es ist auch kein Besseres nachgekommen Ich sehe kein Problem, aus den bisherigen recht umfangreich dargestellten Lösungsansätzen 1 Brauchbare herauszusuchen !
Schmand schrieb: > Schmand schrieb: >> Da meint er doch den Plan von Hans und sein Layout bezieht sich auch >> darauf > Hab ich jetzt grob überflogen, er hat den Plan von Hans genommen, nicht > von Uwe so ist es!!! Danke!!
Rudi Ratlos schrieb: > Du wurdest mehrmals gefragt, was 'das' sein soll. > Das ist ein Elktronik-Forum, da werden Geräte geöffnet und dann erst > drin herumgepfuscht - und nicht irgendwelche Geräte mit Kabeln mit Potis > dran verbunden werden. > Die Frage ist also, -wo genau- dieses Poti in der Schaltung sitzt . > Und was und wie dieses "Sensor -Board" mit dem Dimmer verbunden wird. > Das ist für eine Lösung Deines Problems aber: essentiell . Sorry aber das ist doch blödsinn! ich habe kein Schaltbild von dem sensorboard es ist ein Liteputer 1205. Man kann die Lichtendstufe je Kanal auch mit einer 9 Volt Batterie ansteuern. Nichts anderes kommt vom sensorboard, simple 10 Volt Gleichspannung die mit je einer eigenen Leitung zum Dimmer gehen. 10 Volt= volle Leistung, Lampe hell, je weniger Volt an den Dimmer gehen desto dunkler wird die Lampe, ich hätte also auch fragen können, wie regel ich eine 9 Volt Batterie einfach mit wenig Bauteilen auf 0 Volt runter so das eine angeschlossene Taschenlampen Lampe gedimmt werden kann. von Hell bis ganz aus! Warum also so kompliziert gemacht das ganze, Hättest du dann die Batterie auch aufgeschnitten bevor du eine Lampe dran angeschlossen hättest?
Oliver M. schrieb: > Die Frage ist also, -wo genau- dieses Poti in der Schaltung sitzt . >> Und was und wie dieses "Sensor -Board" mit dem Dimmer verbunden wird. >> Das ist für eine Lösung Deines Problems aber: essentiell . noch einfacher! das Poti im Sensorboard ist ein summenregler, sehe es einfach als regelbares Netzteil mit 12 Ausgänge die du einzeln an und aus schalten kannst, der Ausgang geht auf die Lichtendstufe die dann den Verbraucher, die Lampe je nach Volt Größe, 10 oder 0 Volt hell oder dunkel regelt. Ich möchte nun einfach praktisch gesehen nach dem regelbaren Netzteil einen regler der die Ausgangsspannung nochmal auf 0 Volt regeln kann, auch wenn da jetzt ein blöder Vergleich ist.
Oliver M. schrieb: > Nichts anderes kommt vom sensorboard, simple 10 Volt Gleichspannung die > mit je einer eigenen Leitung zum Dimmer gehen. Ich bin ja gerne bereit dir zu helfen, aber du wiederholst und wiederholst immer dasselbe. Du hast oben mehrere Lösungen. Welche -HIER- geeignet ist, ist die Frage. Da der Dimmer> 12 Eingänge hat, kannst problemlos die Spannungsregler-Variante nehmen, gleichzeitig auch die 4-Kanal RGB-LED- oder 3-Kanal RGBW-LED- Dimmer via DMX-Pult -Variante. Das Problem ist, weshalb dir Uwe diese "Spannungsfolger-Op-Amp" nahegelegt hat, ich aber anfangs die Parallelpoti-Variante, daß WIR NICHT wissen, woher diese 10V kommen, also: wie diese im "Sensor-Board" --erzeugt werden. Wie du richtig sagst, wenn du viele Potis anschließt, wird viel Energie verbraten. Diese Energie muß aber irgendwo erzeugt werden, sonst bricht dir die Spannung ein , oder der Spannungserzeuger brennt ab. Kommt die Spannung (DC oder AC?) von einem Trafo, dürfte das ausreichen. Kommt sie aber von einem Spannungsregler, du schriebst oben von 3,5mA durch 1 Poti , dann hat der gewisse Strom-Grenzen. Das ist das Risiko, um das Gerät abzumurksen ! Du müßtest also bei einigen Dimmerkanälen im Vollbetrieb den maximalen Stromfluß messen, also wieviel Strom (Kanal x 12 ) GESAMT fließt. Und den Stromfluß auf die Potiverluste rückrechnen. > im Sensorboard ist ein summenregler, daher kommen nur 1x 10V heraus und nicht 12x10V . Du mußt das Gerät öffnen und schauen, wo die 10V herkommen. Dann, ob das Poti zwischen dem Spannungerzeuger und dem Ausgang hängt, oder (in-)direkt einen Spannungsregler ansteuert - oder was auch immer da drin passiert. *Beschreib mal dein "Sensor-Board" und poste ein Bild* ! Was tut das genau und wie hängt das zusammen ? Steuerst du damit bloß die Helligkeit von 12 Lampen- plus ON/OFF oder WAS tut das genau? > regelbares Netzteil mit 12 Ausgänge die du einzeln an und aus > schalten kannst, Wenn du also (nur) 12 Schalter dort hast - und 1 Helligkeitsregler - dann sitzt das Poti vor den Schaltern ? und woher kommt die Spannung ? Nimmst du meine LM2596S-Spannungsregler-Lösung, mußt du die interne Spannung vor den Schaltern unterbrechen und dort die Ausgänge der Spannungsregler anschließen. > einen regler der die Ausgangsspannung nochmal auf 0 Volt regeln kann, Das wiss´ ma eh. Warum schraubst es nicht einfach auf ? wenns eh nur aus 12 Schaltern besteht !
Erg.:oh Es können (theoretisch) dort ja auch 12 Spannungserzeuger sitzen, solche "12-Kanal-Option" wurde aber nicht 'verbaut'. Sondern eben nur der Summenregler. Aber Trotzdem könnte alles auf der Platine vorhanden sein!
> Nimmst du meine LM2596S-Spannungsregler-Lösung, mußt du die interne > Spannung vor den Schaltern unterbrechen und dort die Ausgänge der > Spannungsregler anschließen. Wenn das aber nur aus 12 Schaltern besteht, kannst diese auch gleich vor/hinter den Spannungreglern einbauen. Also- gleich ein neues Subgruppen-Pult bauen. Spielt ja für den Dimmer keine Rolle.
---------------------------------------------------- Ich schließe aus - daß du da soargviel herumbauen kannst ! ---------------------------------------------------- Das ist ein "voll-elektronisches" Gerät.
Hi @all Habe günstig (?) ein Touchboard T-1205 (Liteputer) erstanden.Leider war kein Manual dabei.Ich komme zwar sonst klar, aber mit dewr Programmierung hapert's noch.Also wer kann mit handbuch aushelfen,oder in wenigen sätzen Programming erklären ? … https://paforum.de/forum/index.php?thread/5747-hilfe-zu-liteputer-t-1205 Ich glaube das war´s. Möglicherweise liegt nur ein 'Bedienungsfehler' vor ? Wollte mal vom conradi so einen "Lauflichtcomputer" , hab glaub ich sogar noch irgendwo ein Manual. War 'damals' schon Genau so komplex zu programmieren wie heutzutage jedes DMX-Pult. Der blanke Horror. Da ist mir jedes billige Poti lieber !
Bitte melde dich an um einen Beitrag zu schreiben. Anmeldung ist kostenlos und dauert nur eine Minute.
Bestehender Account
Schon ein Account bei Google/GoogleMail? Keine Anmeldung erforderlich!
Mit Google-Account einloggen
Mit Google-Account einloggen
Noch kein Account? Hier anmelden.


























