Guten Abend, ein HiFi-Gerät hat den Geist aufgegeben, komplett tot. Jetzt habe ich das Netzteil ausgebaut und den Schaltplan dazu gesucht. Die üblichen Verdächtigen habe ich bereits geprüft: Die dicken Elkos sind OK, primär habe ich stabil ca. 335V. Normale Dioden sind auch OK, die Zener zumindest in Durchlassrichtung. Die bipolaren Transistoren sind OK, jedenfalls zeigt der Diodentester vernünftige Werte an. Q1 (FET) hat zumindest keinen Kurzschluss, die interne Diode ist OK. Mit PUT N13T1 kann ich leider nichts anfangen. Widerstände sind nicht abgeraucht. Ein paar Kondensatoren wurden ausgelötet und getestet: C45, C14, C16 haben ihren Nennwert. Sekundärseitig messe ich gar nichts. Ich vermute, dass auf der Primärseite etwas schwingen sollte, das den Trafo anregt. Aber was das wäre und welche Komponenten da beteiligt wären? Da hoffe ich auf eure Hilfe. Vielleicht kann mir jemand sagen, was hier schwingen soll und welche Bauteile dafür verantwortlich sind. Die würde ich dann nochmal genau anschauen. Besten Dank und Grüße Markus
Naja, der Schaltplan stammt von einer eher dubiosen Seite, bin mir nicht sicher, ob ich das pdf einfach so weiter verbreiten darf... Aber Screenshots des restlichen Netzteils (Eingangsfilter mit Gleichrichter und die Sekundärseite) lade ich mal hoch.
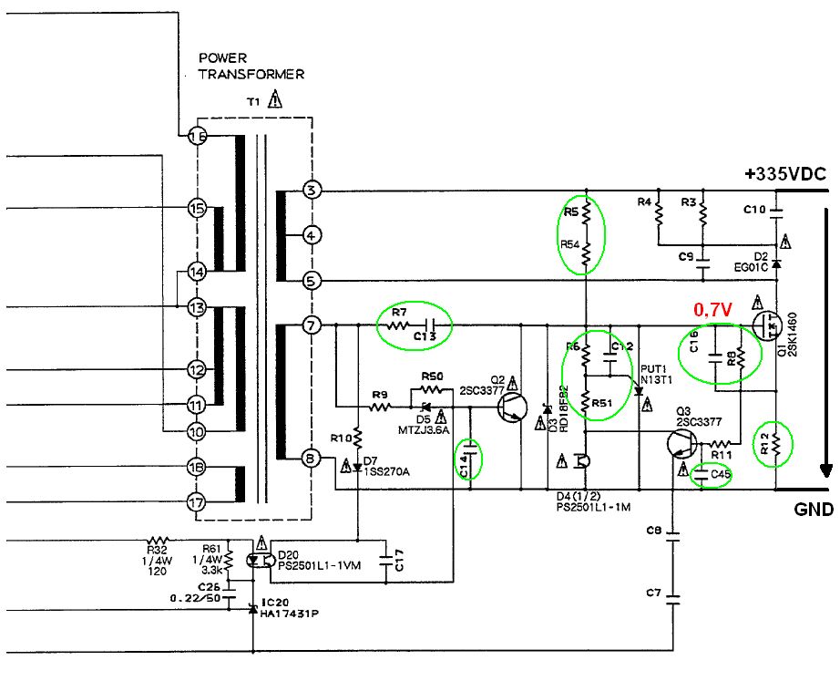
R5/R54 ist die Startschaltung und soll das Gate auf Startniveau bringen. Wenn du also am Gate null Spannung misst, kann einer der Widerstände hochohmig sein, was gar nicht so selten ist, oder ein anderes Bauteil zieht die Spannung herunter. Beide Optokoppler greifen in die Regelung ein, wobei ausserdem Q3 noch die Überstromsicherung macht. Sowohl Q2 als auch der PUT ziehen das Gate von Q1 auf Masse, wenn ihre Optokoppler beleuchtet werden. R7 und C13 scheinen die normale Rückkopplung zu sein, die die Schaltung schwingen lässt. Markus schrieb: > ein HiFi-Gerät Nenne es ruhig beim Namen. Der Hersteller wird dir nicht den Kopf abbeissen.
Hallo, ganz vielen Dank für diese hilfreiche Antwort! Jetzt habe ich viele Teile getestet, wo nötig dazu ausgelötet. Die getesteten Widerstände und Kondensatoren haben alle ihre Nennwerte (siehe Anhang). Am Gate messe ich stabil nur ca. 0,7V. Ist nun Q2 oder PUT1 dafür verantwortlich? Wie kann ich das raus bekommen? Es ist ein CD-Player von Pioneer aus den 90ern. Das Modell kann ich jetzt leider nicht sagen, habe nur die Platine hier liegen.
Fake News! Tut mir leid, meine Info, dass die Sekundärseite tot ist, war nicht ganz richtig. Es können zwar keine Ausgangsspannungen gemessen werden. Direkt nach dem Einschalten, ist das aber etwas anders. In der sich anbahnenden Verzweiflung habe ich den Optokoppler D4 angesehen. Und der ist tatsächlich aktiv! Weitere Messungen zeigen, dass kurz nach dem Einschalten die +/-12V vorhanden sind, dann aber schnell gegen 0 gehen. An D4 (Sekundärseite) kann ich 4,5V messen, auch wenn die Kondensatorspannungen schon weg sind. Und wenn ich die Platine umdrehe und dann messe, sind es nur noch 3,5V. Also erst mal noch nach gebrochenen Lötstellen suchen...
Problem gefunden: Der Sicherungshalter für die Glassicherung war offenbar etwas ausgeleiert. Jetzt messe ich an D4 zwischen 4,5V und 4,9V, egal wie die Platine gedreht wird. Daraufhin habe ich nochmal alle Ausgangsspannungen geprüft. Da finde ich nur die an Pin des Steckers, allerdings statt der angegebenen -29V sind das nur ca. -7V, was dann aber langsam weniger wird. Woher kommen die 4,5V über dem Optokoppler D4, wenn doch die Kondensatoren C20 und C21 keine Spannung zeigen?
...wie über Optokoppler D4? Über der Leuchtdiode können so lange die in Ordnung ist nu ca. 1,7V abfallen, keine 4,5V. Wenn das 4,5V stehen ist der OK defekt. Gruß, Pille
Markus schrieb: > Weitere Messungen zeigen, dass > kurz nach dem Einschalten die +/-12V vorhanden sind Miss das bitte auch mal an den anderen Spannungen. Wenn da eine Spannung gar nicht hochkommt, dann ist die Gleichrichterdiode in diesem Zweig verdächtig und auch ein Siebelko auf dieser Schiene. Also hinter D23, D24 und D25 messen. Und natürlich alle anderen Sicherungshalter mal checken.
Danke dafür. In den Zweigen der angegebenen Dioden ist nichts auffällig. Das mit dem Optokoppler war eine fehlerhafte Messung. Inzwischen habe ich mir ein Oszilloskop geholt und sehe am Eingang des Optokopplers eine unförmige Schwingung, die das Multimeter wohl falsch anzeigt. Sekundärseitig ist an keiner der Trafo-Ausgänge irgend etwas zu sehen. Tot. Primärseitig kann ich mit dem Oszilloskop nicht messen, da bräuchte ich einen Trenntrafo. Bei einem geliehenen Gerät will ich nichts riskieren... Jetzt weiß ich nicht mal, ob da etwas schwingt. Auf das Multimeter ist nicht wirklich viel Verlass. Der Wertstoffhof hat noch 30 Minuten geöffnet...
Bitte melde dich an um einen Beitrag zu schreiben. Anmeldung ist kostenlos und dauert nur eine Minute.
Bestehender Account
Schon ein Account bei Google/GoogleMail? Keine Anmeldung erforderlich!
Mit Google-Account einloggen
Mit Google-Account einloggen
Noch kein Account? Hier anmelden.




