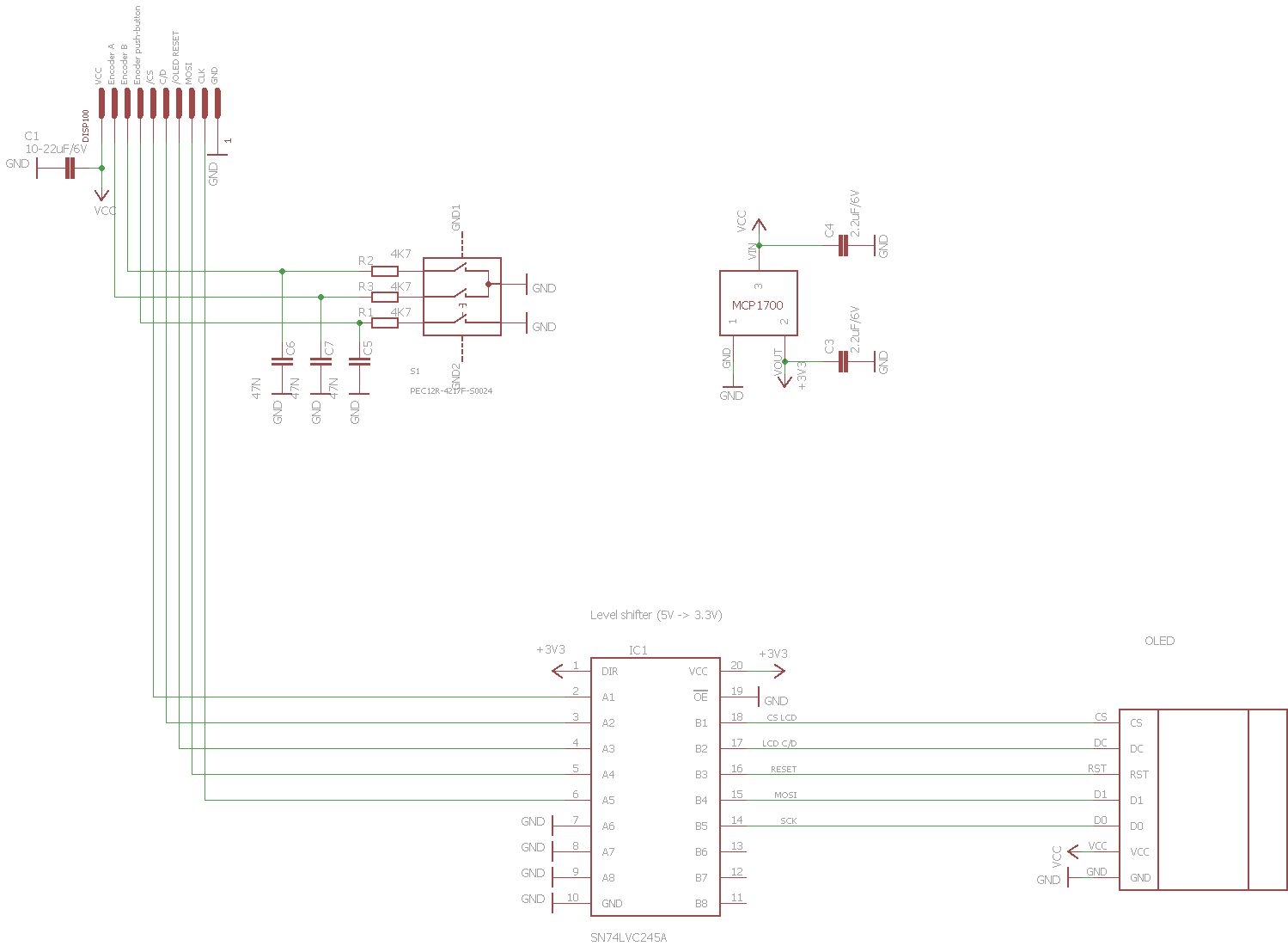
Problem: 128x64-OLED funktioniert nicht, wenn auf der Displayplatine ein Pegewandler eingesetzt wird. Es funktioniert, wenn nach dem Pegelwandler - zwischen Pegelwandler und Display - 10cm Kabel folgen. Es funktioniert auch ohne Pegelwandler. Wie und wo terminieren? Serienwiderstände (100 Ohm?) für CLK (und MISO?) in das kurze Stück zwischen Pegelwandler und OLED? Mehr Infos: Die Platine ist eigentlich nur ein Träger für ein betriebsfertiges OLED-Modul + Dreheingeber. Da das Display aber nicht offiziell als 5V-tolerant angeboten wird, habe ich einen SN74LVC245A als Pegelwandler installiert (5V SPI -> 3.3V SPI, 4,6MHz). Dis Platine ist über 35cm Silikonlitze mit einer MCU verbunden. Das ist voielleicht schaurig - aber 180 Grad hitzefestes Flachkabel mit eingestreuten Masseleitungen war unrealistisch (Kabel irre teuer, keine Buchsen). Die Platine hat bis vor kurzem fehlerfrei funktioniert. Nur nicht mit den gerade gelieferten OLED-Modulen, die minimal anders aussehen und anschienend empfindlicher auf miese Signale reagieren. Ich habe mir CLK/MOSI mit einem Oszi abgesehen (vorsicht Oszi-Laie). Die funktionierende Kombination mit 10cm Kabel zwischen Pegelwandler und OLED sieht am schlimmsten aus: Bild 1: Ankunft der 5V-Signale (4,6MHz) an Displayplatine nach 35cm Litze. Ohne OLED auf der Platine. GND mit Kabel/Klammer statt Feder abgegriffen. Bild 2: 3,3V-Signale nach Level-Converter am OLED-Header. Ohne OLED auf der Platine. Bild 3: 3,3V-Signale an OLED-Pins (wenn auf Platine installiert) Bild 4: 3,3V-Signale an OLED-Pins (wenn mit 10cm Kabel nach Platine installiert)
Alexander S. schrieb: > Problem: 128x64-OLED funktioniert nicht, wenn auf der Displayplatine ein > Pegewandler eingesetzt wird. Dann solltest du anhand des Datenblattes und der Oszillogramme doch auch feststellen können, was ihm nicht schmeckt. "Funktioniert nicht" ist ein bisschen dünne. Wo sitzet der Abblockkondensator von deinem Pegelwandler? Wie sieht es damit beim Display aus? Wie ist die Masse vom Oszi angeschlossen?
Alexander S. schrieb: > Problem: 128x64-OLED funktioniert nicht, wenn auf der Displayplatine ein > Pegewandler eingesetzt wird Da ist aber weder vor noch nach noch ohne Pegelwandler irgendeine Terminierung. Georg
Alexander S. schrieb: > Dis Platine ist > über 35cm Silikonlitze mit einer MCU verbunden. Das ist voielleicht > schaurig - aber 180 Grad hitzefestes Flachkabel mit eingestreuten > Masseleitungen war unrealistisch (Kabel irre teuer, keine Buchsen). Ist das sowas wie ein Flachbandkabel, nur mit Silikonisolation? Wenn ja: mehr Adern nehmen und jede zweite mit GND belegen. Erstens bringt das einen stabileren Wellenwiderstand und zweitens könnte auch Groundbouncing ein Problem darstellen, insbesondere bei der Verwendung der schnellen LVC-Serie. Alexander S. schrieb: > Ich habe mir > CLK/MOSI mit einem Oszi abgesehen (vorsicht Oszi-Laie). Dein Bekenntnis "Oszi-Laie" bringt mich zu der Frage, wie deine Adaption am Tastkopf aussah. Solche Überschwinger sieht man gerne mal, wenn man mit der 10cm langen Masseklemme des Tastkopfes sich irgendwo eine Masse gesucht hat. Viel besser: Am Tastkopf vorne eine Massefeder (Bildersuche: Ground spring) anbringen und den Bezug in nächster Nähe zum Messpunkt holen. Und immer schön am Empfängerpin messen! Solltest du das aber berücksichtigt haben: ja, ein Serienwiderstand in der Größenordnung 27Ω ... 33Ω direkt am Ausgang des LVC245 wird die Signale deutlich verbessern. Die Signale am Eingang des '245 haben auch eine Quelle: auch dort direkt am Ausgangspins die Widerstände spendieren. Aber eigentlich sind die Überschwinger nicht zwangsweise Ursache für eine Fehlfunktion. Trotzdem sollte man die aus Stressgründen eliminieren, mit der genannten Serienterminierung.
Nachtrag: als Pegelwandler hätte es ggf. auch ein Spannungsteiler getan ...
Bitte melde dich an um einen Beitrag zu schreiben. Anmeldung ist kostenlos und dauert nur eine Minute.
Bestehender Account
Schon ein Account bei Google/GoogleMail? Keine Anmeldung erforderlich!
Mit Google-Account einloggen
Mit Google-Account einloggen
Noch kein Account? Hier anmelden.





