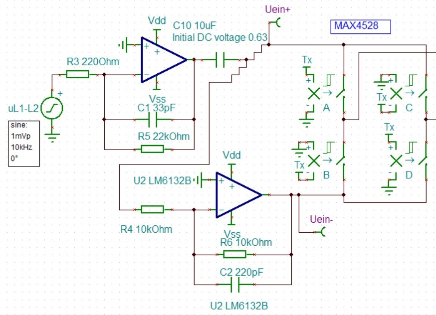
Hallo zusammen, Ich brauche etwas Hilfe für eine Schaltung an der ich für mein Studium arbeite. Das betreffende Element der Schaltung ist in der Abbildung zu sehen. Die Situation ist folgende, ich erhalte über eine Spule, die durch ein Rotationssymmetrisches Wechselfeld induziert wird, eine Eingangsgröße. Diese Eingangsgröße ist ziemlich klein, darum wird dies mittels FDA (THS4520) verstärkt und anschließend mit einem Synchrongleichrichter (MAX4528) gleichgerichtet. Um höhere Frequenzen herauszufiltern, habe ich bei der Rückkopplung einen Tiefpass mit der Grenzfrequenz 265kHz integriert. Beim messen mit dem PCB habe ich aber noch 5MHz auf dem Signal mit 300mVpp. Nach genaueren Untersuchen habe ich festgestellt, dass dies erst am Ausgang des Verstärkers entstehen. Ich verstehe jetzt nicht ganz wie ich die 5MHz rausfiltern kann, ich habe ja bereits einen Tiefpassfilter. Wo liegt mein Fehler? oder kann mir jemand sagen wie ich die 5MHz rausbekomme?
Mario Rölli schrieb: > mit dem PCB habe ich aber noch 5MHz auf dem Signal Riecht nach Selbsterregung. Kann durch ungünstigen Aufbau oder ungünstige Schaltung entstehen. Ein Filter ist dabei immer die zweitbeste Lösung. Besser wäre die Ursache zu suchen.
Mario Rölli schrieb: > Wo liegt mein Fehler? Zeig mal deinen Schaltplan und den zugehörigen Aufbau. > mit dem PCB habe ich aber noch 5MHz auf dem Signal mit 300mVpp Zeig doch mal. Und zeig auch, wie für diese Messung der Tastkopf angeschlossen war.
Hast du die Schaltung simuliert (mit den richtigen Modellen) und funktioniert sie in der Sim einwandfrei? Wenn nein: Mach das und überprüfe, ob der Verstärker schwingt wegen zu großer Kapazitiver/Resistiver Last. Wenn ja: hast du eine andere Schaltung mit auf dem PCB die mit 5 MHz läuft, die über eine gemeinsame Supply überkoppeln?
Mario Rölli schrieb: > mit dem PCB Hast du dort diesen Abschnitt aus dem Datenblatt gesehen:
1 | APPLICATIONS |
2 | |
3 | The following circuits show application information for the THS4520. For |
4 | simplicity, power supply decoupling capacitors are not shown in these diagrams. |
5 | For more detail on the use and operation of fully differential op amps see |
6 | application report Fully-Differential Amplifiers (SLOA054) . |
Und konsequenterweise die Ratschläge im Application Report SLOA054 zu den Themen "Power Supply Bypass" und den "Layout Considerations" beherzigt?
Ich habe die Schaltung in TINA mit der richtigen Modellen Simuliert, außer die des MAX4528 da musste ich mit dem Schalteraufbau arbeiten. Innerhalb der Simulation kam es aber nicht zu einem solchen verhalten. Da der MAX4528 lediglich Eingänge hat auf dieser Seite, würde ich nicht erwarten dass die 5MHz von ihm kommen. Alle teile der Schaltung arbeiten mit den 100kHz des Eingangssignals und somit habe ich nichts das die 5MHz erzeugen könnte. Deshalb bin ich auch etwas Ratlos.
Lothar M. schrieb: > Hast du dort diesen Abschnitt aus dem Datenblatt gesehen: Guter Input. Nein diesem Abschnitt habe ich noch nicht sehr viel Aufmerksamkeit geschenkt. Werde ich noch genauer anschauen :)
Lothar M. schrieb: > Zeig mal deinen Schaltplan und den zugehörigen Aufbau. Um ehrlich zu sein, bin ich mir im Moment nicht sicher, wieviel ich veröffentlichen darf. Die Rechte des Projekts gehören meiner Hochschule. Deshalb habe ich auch aktuell nur den betroffenen Teil mit gesendet und habe gehofft das es für jemand mit mehr Erfahrung ein bekanntes Problem ist ^^. Ich klär das aber möglichst bald ab und meld mich dann wieder.
Mein Bauchgefühl sagt mir: 1.) Deine Analogschalter machen jedesmal beim Umschalten einen kurzen Strompeak auf den Ausgang des differentiellen Verstärkers - das mag der nicht, das regt ihn zu Schwingungen an. Du brauchst serielle Entkopplungswiderstände von 10R...47R an den Ausgängen des diff-Amps. 2.) Du hast die +/-Versorgung des diff-Amps nicht richtig (->Layout!) mit ker. Siebkondensatoren versehen. 3.) Das Layout hat "Hochfrequenzsünden", z.B. keine Massefläche...
PS: Synchrongleichrichtung: Wenn dein differentielles Signal mit einem ADC eingelesen wird, braucht man evtl. keinen Gleichrichter! Das kann man ja dann im Digitalen machen. Z.B. das höchstwertige Bit invertieren...
Entschuldigt das es ein wenig gedauert hat. Das Problem hat sich wie folgt gelöst. Ich habe den FDA aus der vorherigen Schaltung mit zwei Operationsverstärkern ersetzt. So habe ich den gleichen Effekt erhalten konnte aber die 5MHz loswerden (so wie in der Abbildung). Zudem habe ich noch vergessen beim Layout ker. Siebkondensatoren zu verwenden. Die habe ich jetzt auch noch eingebaut ^^ Danke viel mal für eure Hilfe und vor allem die schnellen Antworten, habe ich sehr geschätzt :)
Axel R. schrieb: > der schöne THS4520 ... > Ich hätte den drinngelassen Hätte ich auch gerne. Leider ist die Abgabe des Projekts nächste Woche und somit ist leider nicht genug Zeit den Fehler lange zu suchen. Aktuell bin ich froh läufts ^^ Würde aber trotzdem gerne Wissen was denn dazu geführt hat das der Schwingt.
Mario Rölli schrieb: > Zudem habe ich noch vergessen beim Layout ker. Siebkondensatoren zu > verwenden. Die habe ich jetzt auch noch eingebaut ^^ Das wird aber DIE Ursache gewesen sein, in Verbindung mit schlechtem PCB-Layout als zweite Ursache. Immerhin ist das ein 620MHz-OPV, der das nicht mehr so einfach wegsteckt. Und zu große kapazitive Lasten (etliche 10 oder 100pF) am Ausgang (vor oder hinter dem Synchron-Gleichrichter) mögen die dann auch nicht (falls das bei Dir der Fall sein sollte).
Axel R. schrieb: > der schöne THS4520 ... > Ich hätte den drinngelassen Ein 620MHz-OPA für eine 10kHz Schaltung? Da wundert mich gar nichts mehr ...
Bitte melde dich an um einen Beitrag zu schreiben. Anmeldung ist kostenlos und dauert nur eine Minute.
Bestehender Account
Schon ein Account bei Google/GoogleMail? Keine Anmeldung erforderlich!
Mit Google-Account einloggen
Mit Google-Account einloggen
Noch kein Account? Hier anmelden.



