Forum: Analoge Elektronik und Schaltungstechnik Atari 2600 AV-Mod mit RC


von Stephan M. (smesgr)


Angehängte Dateien:

Lesenswert?

Hallo Zusammen,

ich bin neu im Forum, hoffe darf dennoch gleich mal mein Herz 
ausschütten.

Als Vorbereitung eines Retro-Spieleabend habe ich meine gute alte 
Atari-2600-jr-Konsole aus dem Keller geholt. Leider hat mein TV kein 
Antennen-Eingang mehr. Die 2600 kann aber nur Antenne. Dazu gibt es 
ausreichend Umbaukits im Netz, leider ersetzen alle Kits den 
Antenenausgang komplett und ein AV-Signal.

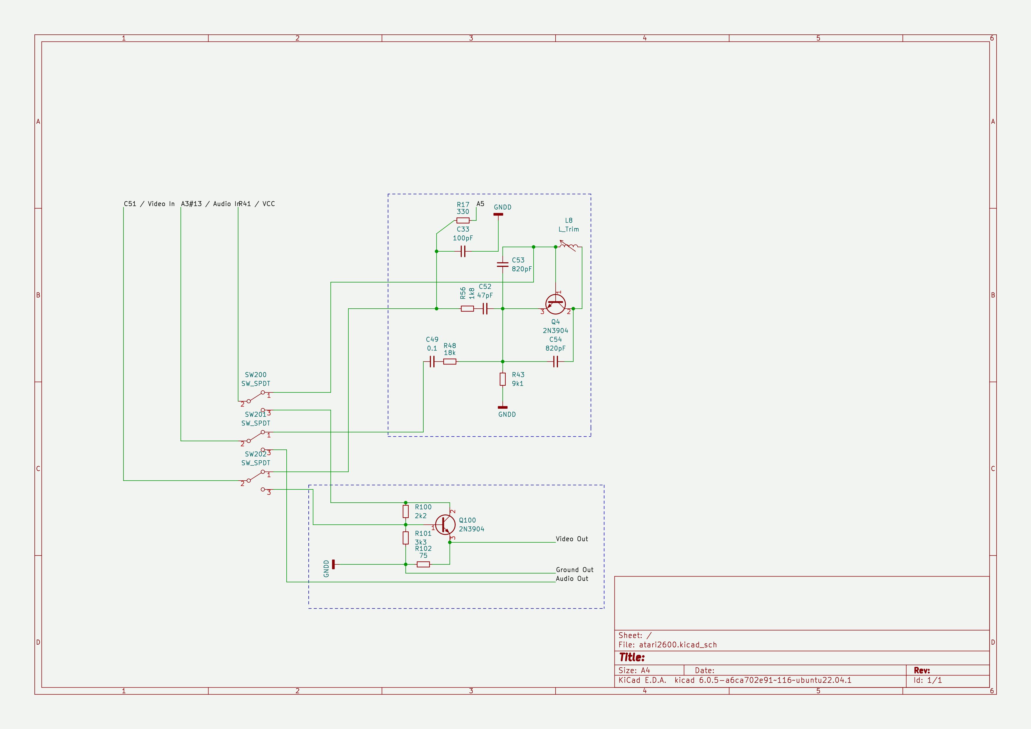
Ich habe mir im Anflug von Größenwahn gedacht das kann doch nicht so 
schwer sein. Meine Idee war/ist es einige Komponente (im Bild rot 
markiert) auszulöten durch "größere" SMD-Bauteile á 4516 auf einem zu 
erstellenden Platine zusammen mit der eigentlichen AV-Schaltung 
aufzubringen und das dort unter den Metall-Schirm zu bringen.

Das gute der eigentlich Aufbau mit den Teilen aus der Konsole (also noch 
ohne SMD) und dem eigentliche AV-Mod funktioniert auf einem Steckbrett 
:-)

Alle Bauteile im oben rechten Kasten (<100) des Schaltplans stammen vom 
Atari und konnte ich identifizieren bzw. den Schaltplan einer älteren 
Revision weitestgehend bestätigen - ausgenommen L8. Die Markierung 
lautet
1
01014
2
01-02
3
??????
Erste Zeile könnte auch CI0I4 sein, zweite Zeile erste Buchstabe 
unsicher. L8 ist dafür da Audiosignal auf das Antennenkabel zu 
justieren. L6 bietet die Funktion für das Videosignal. Leider spuckt 
mein Komponententester nur ein Ohmschen Widerstand aus. Im Internet 
konnte ich nur die equivalente Komponente für andere Revisionen finden 
jedoch nicht sicher für L6 oder L8. Dort steht 0.8µH-1.2µH. Ein Osci 
oder Multimeter mit Induktionsmessung besitze ich nicht.
Hat jemand eine Idee welche Kenngrößen das Bauteil haben könnte? Nach 
Recherche scheint es so etwas nicht als SMD-Bauteil zu geben. Das 
beschert mir natürlich ein bissel ein Platzproblem.

Darüber hinaus möchte ich den 3x-DIP-Switch 200-203 gerne durch einen 
Schalter tauschen. 3PDT-Schalter sind aber teuer und wie mir scheint 
auch sehr groß. Zudem würde ich den Schalter gerne in die Nähe des 
Ausgangs führen um dort zwischen AV/Antenne zu wählen. Ein Relais 
benötigt ebenfalls viel Platz und scheint mir overkill. Mit einem 
Transistor habe ich schon rumgespielt. Aber leider kenne ich mich mit 
Schaltung nicht so richtig aus. NPN mit einem Widerstand an der Basis 
funktioniert, allerdings bin ich der Meinung das ist doch falsch 
geschaltet. Ich will den Schaltkreis hinter dem Schalter abklemmen, 
dafür müsste doch ein PNP her - das funktioniert aber nicht. Ich bin 
hier für Ideen dankbar die ich auf kleinen Raum realisieren könnte. Klar 
könnte man superkleine SMD-Bausteine mit Hand verlöten, aber da drehts 
mir jetzt schon den Magen um.

von AtariST (Gast)


Lesenswert?

Guckst du:
https://www.instructables.com/ATARI-2600-Video-Composite-mod/

Wäre das etwa das was du brauchst?

von Matthias S. (Firma: matzetronics) (mschoeldgen)


Lesenswert?

Stephan M. schrieb:
> 3PDT-Schalter sind aber teuer und wie mir scheint
> auch sehr groß.

Es reicht auch, nur Audio und Video umzuschalten. Vcc kann ungeschaltet 
an beide Schaltungsteile geben.  Wenn du das elektronisch machen 
wolltest, bietet sich ein CD4053 mit 3 CMOS Umschaltern an.
Um den Atari möglichst original zu erhalten, würde ich mir den Ausbau 
des RF Moduls sparen. Kost' nix und ist platztechnisch auch unnötig.

von Stephan M. (smesgr)


Lesenswert?

das RF-Modul wird von fast allen Mods ausgebaut, weil durch den 
RF-Schaltkreis Störgeräusche/Bildfehler auf den Video und Audiokanal 
kommen, wenn sie nicht vollständig getrennt sind - auch an VCC. So zum 
Beispiel auch der von "Atari ST" geteilten Link. Wobei das in den 
Beispiel in der gezeigten Revision deutlich einfacher ist, weil das 
Modul dort eine gestecke Komponente ist.

Das konnte ich bei mir nachvollziehen. Beispielsweise, obwohl 
Audiosignal getrennt wurde, irgendwie dennoch das Geräusch beim 
RF/AV-Modul ankommt egal wie man schaltet. Das möchte ich gerne 
vermeiden und zumindest die Option offen halten Antenne weiter benutzen 
zu können.

Danke ich werde mit den CMOS mal anschauen.

Bitte melde dich an um einen Beitrag zu schreiben. Anmeldung ist kostenlos und dauert nur eine Minute.
Bestehender Account
Schon ein Account bei Google/GoogleMail? Keine Anmeldung erforderlich!
Mit Google-Account einloggen
Noch kein Account? Hier anmelden.