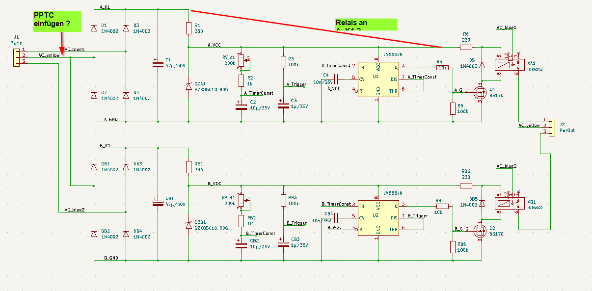
Hallo, ich habe die folgende Schaltung entwickelt, um für M-Märklin Eisenbahnen die Weichen- und Signalansteuerung zu Verbessern. Die Schaltung macht aus einem Dauer/Lang-AC-Signal ein zeitlich begrenztes AC-Signal. Ich hätte gerne Eure Rückmeldung, zu folgenden 2 Fragen (markiert im Schaltplan - fokusiert auf den A-Kanal / oberen Bereich). 1. Aus mir noch nicht ersichtlichen Gründen zerschiesst es mir sporadisch die Dioden D1-D4. Original hatte ich 1N4148 Dioden drin, welche den Strom von 300mA aushalten sollten und bzgl. Rückwärtsspannung stabil genug sind. Ich habe diese jetzt durch 1N4002 ersetzt. Habe ich eine "Rückkopplung aus dem AC-Kreis übersehen? Würde ein zusätzliche Sicherung wie ein PPTC oder PTC Sinn machen? (Geht das überhaupt bei AC ?) 2. Das Relais wird derzeit über die von der Zenerdiode stabilisierte Spannung versorgt. Vorteil - Am Relais liegt eine definierte Spannung an. Nachteil - die Zenerdiode muss auch den "Strom" liefern (respektive ableiten, wenn die Schaltung dahinter "off" ist) Würded Ihr eine direkte Anbindung des Relais an den Knoten A_K1 bevorzugen, dann könnte die ZenerSpannungsstabilisierung wesentlich schmaler ausfallen. Nachteil - die AC-Eingangsspannung schwankt abhängig von der Belastung des Trafos ...(und das Relais, erlaub eine Spannungsschwankung von ungefähr 3-6V) Vorab vielen Dank für eure Rückmeldungen
Hi, der Plan ist unvollständig. Wie sieht es vor J1 aus. Wieviel Wechselspannungen, von welcher Trafowicklung, wie hoch die Spannung etc. Und wie an den anderen outlets. Sieht nämlich eher so aus, als ob da ein irgendwo Kurzschluss vorläge. ciao gustav
Ich würde ein Relais auswählen welches ohne Vorwiderstände dirkt am Brückengleichrichter betrieben werden kann. Bezüglich Brückengleichrichterschaltung würde ich folgende Unterlage studieren: https://www.elektronik-kompendium.de/sites/slt/1807181.htm Wie sieht die Impedanz der AC-Quelle aus? Welcher maximale Ladestromstoß kann beim Laden C1 auftreten? Die Stromspitze sollte unter 30A sein. Das tut auch C1 gut. Spezifikation C1?
Hallo, anbei ein Blockschaltbild - in welcher die "linke" Seite / Input-Quelle dargestellt ist. Bzgl. Impedanz zum Trafo kann ich leider nicht viel sagen. Der max. Strom ist 1.5A laut Trafo. Gemessen habe ich aber kurzfristig (einmalig) viel mehr als 1,5A erfasst (8,5A; mit einem Ampermeter welches die Spitzenströme on hold misst....wie gut dieser Messwert ist, kann ich (noch) nicht beurteilen...) C1 hatte ich jenen ausgewählt: https://www.reichelt.de/elko-radial-47-f-50-v-105-low-esr-6-3x11-2-mm-rm-2-5-fr-a-47u-50-p200269.html?CCOUNTRY=445&LANGUAGE=de&nbc=1&&r=1 Meine Überlegungen: Das Relais benötigt ca. 40mA (5V / 125 Ohm Spulenwiderstand) Die "restliche Schaltung" sollte mit 5-10mA auskommen. Gesamtstrom = 50mA Gegenprüfung für die Zenerdiod: PZ = 1,3 W bei UZ = 10V => Izmax = 130mA IZmin = 13mA => IZaverage = 50mA (sollte funzen) Wenn der Trafo "belastet ist", gilt lt. Märklin VACout = 18VAC. VAC = 18V*Wurzel2 = 25,5 V => Ergo müssen an R1 ungefähr 16V abfallen -> R1=320 Ohm... Bei unbelastetem Trafo finde ich nur ungefähr Daten ....Da ist mal die Rede von 24VAC +/- 5% Netzschwankung...
Wie hoch sind die ohmschen Widerstände der Sekundär- und der Primärwicklung des Märklintrafos? Der Quellwiderstand ist ungefähr Rq = Rs + Rp/(230/24)² Der Spitzstrom ist kleiner als 24V * 1,41 / Rq
hmm...jetzt komm ich ins schwimmen... da ich den Trafo nicht öffnen kann... Wie mess ich das ? Bei einer reinen Widerstandsmessung mit meinem Multimeter kommen folgende Werte raus, die ich nicht glauben mag: Primär: 85 Ohm (gemessen am Netzstecker) Sec: 1 Ohm (gemessen an den Ausgangsbuchsen) Gemäß der Formel oben käme dann ein max. Strom von 16 Ampere raus ... Rq=1.925 Ohm.
Messung Netzstecker und Ausgangsbuchsen ist ok! Wenn Primärwicklung und Sekundärwicklung gut gekoppelt sind, das ist der Trafo nicht kurzschlußfest. Dann müßte im Märklintrafo eine Primärsicherung eingebaut sein. Für einen guten Trafo sind die Werte plausibel. 16A Spitzenstrom sollten fürs Laden des 47μF Elko sollten für die 1N4002 kein Problem sein. Ein 1N4148 ist für diesen Spitzenstrom nicht geeignet (=Kleinsignaldiode)
Pierre A. schrieb: > Aus mir noch nicht ersichtlichen Gründen zerschiesst es mir > sporadisch die Dioden D1-D4. Wenn das Steuersignal eingeschaltet wird, muss erst der Elko geladen werden, das benötigt mehr als das was die 1N4148 aushält. Statt PPTC (die eh zu langsam sind) würde ein Widerstand dort ausreichen. Pierre A. schrieb: > ich habe die folgende Schaltung entwickelt, um für M-Märklin Eisenbahnen > die Weichen- und Signalansteuerung zu Verbessern. Halbwegs aktuelle Märklin Weichen und Signale schalten die Spule ab wenn sie die Endstellung erreicht haben. Deine Schaltung kann also höchstens für antiquarisches Zeug sein. Die wurden manuell über Taster betätigt, oder über nachgerüstete Decoder, beide geben sowieso nur Spulenstrom so lange aus, wie man die Taste drückt. Es muss also eine reichlich verquere Verwendung sein, vielleicht nict-digitale Ansteuerung per Schaltkontaktgleis oder so was hingepfuschtes. 1. analoge Eisenbahnsteuerung ist fast immer die teuerste Lösung wenn man 'Features' haben will die nicht vorgesehen sind. Daher wurde Digitalbetrieb ja erfunden, weil die Leute sich das analoge nicht mehr leisten wollten. Digital mag zu Beginn teurer erscheinen, entwickelt sich dann aber zum Kostensparer. 2. Deine Schaltung ist extrem aufwändig und baulich gross. Ich würde ja eine Lösung mit TRIACs vorziehen. Wenn der anderer Spulenkontakt immer 'offen=nicht angeschlossen' ist wenn der eine betätigt wird, dann reicht sogar 1 TRIAC wie Z0105. Man erzeiugt dann mit 1 Diode pro Anschluss und 1 Elko für beide zusammen eine Betriebsspannung, regelt ggf. runter. Die Steuerschaltung (bei Strom erst ein, dann nach 1/2 Sekunde aus) kann man mit mehreren Bauteilen analog aufbauen, oder klugerweise mit einem winzigen uC a la ATtiny5/PTB150CSE. Also 2 1N4148, 1 Elko, 1 Spannungsregler, ein uC, 3 Vorwiderstände, 1 OptoTRIAC wäre alles was nötig ist.
Michael B. schrieb: > Pierre A. schrieb: >> Aus mir noch nicht ersichtlichen Gründen zerschiesst es mir >> sporadisch die Dioden D1-D4. > > Wenn das Steuersignal eingeschaltet wird, muss erst der Elko geladen > werden, das benötigt mehr als das was die 1N4148 aushält. Statt PPTC > (die eh zu langsam sind) würde ein Widerstand dort ausreichen. Und dieser Spitzenstrom muss bei dem aktuellen Ansatz auch durch den Taster, der das "Steuersignal" anlegt. Dieser Taster wird sich durch eine Verringerung seiner Lebensdauer bedanken.
Hi, vielen vielen Dank für die Rückmeldungen ! Hab mal wieder was dazu gelernt ! (Trafo und Dimensionierung ...) Kurze Rückmeldung zu: Michael B. schrieb: > Deine Schaltung kann also höchstens > für antiquarisches Zeug sein. Die wurden manuell über Taster betätigt, > oder über nachgerüstete Decoder, beide geben sowieso nur Spulenstrom so > lange aus, wie man die Taste drückt. JAP - Das ist korrekt - ist voll analog. Die Anwendung für die Beschaltung ist das sogenannte Kontaktgleis. Befährt ein Zug dieses spezielle Gleisstück, dann kann dieses wie ein "Schalter fungieren". Es wird vor allem für das Schalten von Signalen und Weichen genutzt. Nachteil: Bleibt der Zug oder Wagon darauf stehen, erhalten die Spulen einen Dauerstrom ....den sie theorethisch abkönnen ...aber das dient nicht zur Lebenszeitverlängerung Die Anregungen mit dem Triac nehm ich auf und werde mal eine Variante entwickeln. µCtrl wurde im "Auftrag" ausgeschlossen. Es sollte alles mit konventionellen Bauteilen, die möglichst noch lange auf dem Markt verfügbar sind, realisiert werden.
@Horst & Michael.B: Danke für die Anregung.. mit dem Widerstand. Ich würde also einen Wiederstand in den Zweig A_K1 einlegen (siehe angehängtes Bild). Wie dimensionier ich den ? Meine Hirnverrenkung geht dahin: Wenn ich den Strom - sagen wir - auf 100mA begrenzen will, dann müsste ich Rx = 1.41*24V / 0.1A = ~330 Ohm reinlegen. PRx = 1*141*24*0,1 => ~3,4 Watt !! Ist das richtig ? Und kann ich den mit 0,5W dimensionieren, weil ja nur wenige "Millisekunden" C1 "kurzgeschlossen" ist ?
Hi, würde mir eher Sorgen machen um die Zenerdiode (X3). https://www.elektronik-kompendium.de/sites/slt/1012151.htm ciao gustav
Hallo, Zitat: würde mir eher Sorgen machen um die Zenerdiode (X3). Vielen Dank für den Hinweis .... Die Berechnungsgrundlage war genau diese Seite :-) Ptot = 1,3W und UZ = 10V -> IZmax von 130mA. Gemäß Datenblatt kann die Zenerdiode aber nur IMax 105mA. Daraus folgerte ich eben: IZmin = 10mA (= 0,1 * IZmax) IZ = IZmin + IRelais = 10mA + 40mA = 50mA Der Puffer ist also ungefähr Faktor 2. Ist das zu wenig ? Hab ich etwas übersehen ? Hab ich was falsch interpretiert ? Muss ich den Pufferbereich vergrößern ? bei unbelastetem Trafo: Rv = (24*1,41V - Uz(10V) ) / 50mA = 470 Ohm bei belastetem Trafo: Rz = (18*1.41 - 10)V/50mA = 307 Ohm. Wenn ich jetzt R13 = 100 Ohm (im voerherigen Post) - und Rvz = 330 Ohm besetzte, müsste doch die Dimensionierung stimmen - oder ?
Bitte melde dich an um einen Beitrag zu schreiben. Anmeldung ist kostenlos und dauert nur eine Minute.
Bestehender Account
Schon ein Account bei Google/GoogleMail? Keine Anmeldung erforderlich!
Mit Google-Account einloggen
Mit Google-Account einloggen
Noch kein Account? Hier anmelden.



