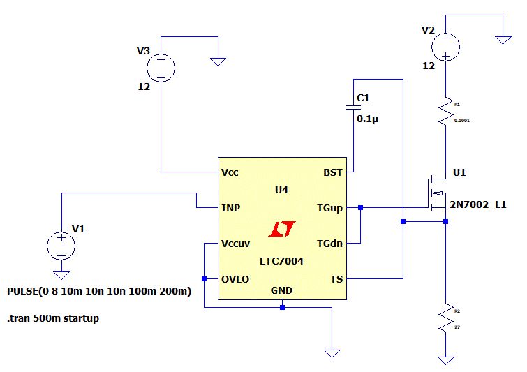
Hallo zusammen, Ich habe folgende Schaltung. Die Pulsquelle funktioniert, bekomme allerdings keine Spannung am Gate an. An was könnte es liegen. Schöne Grüße, Sebastian
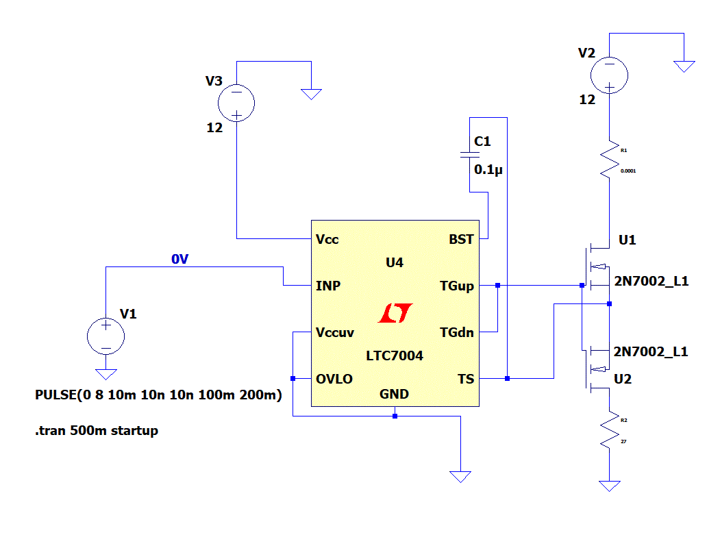
Sebastian schrieb: > An was könnte es liegen. Lass mal U2 weg, TS direkt an die Last, also das was auf Seite 1 des Datenblattes von analog.com beschrieben ist. Funktioniert es dann?
Hallo, Soll U2 (Mosfet) die Last sein ? Klemm das mal so an wie es das Datenblatt vorschreibt und schmeiß den zweiten Mosfet raus. https://www.analog.com/en/products/ltc7004.html#product-overview Gruß
Andrew T. schrieb: > Sebastian schrieb: >> Nein Funtuniert immer noch nicht. > > Dann LTC7004 defekt. und wie kann ich den Reparieren? bzw. neu Installieren?
Hallo, deine Pulsquelle sieht ein bisschen komisch aus.. ziemlich viele parameter, halt mal oczi dran ob das richtige raus kommt. Gruß
Sebastian schrieb: >> Dann LTC7004 defekt. > > und wie kann ich den Reparieren? > bzw. neu Installieren? Ähhh Moment. Wovon reden wir hier WIRKLICH? Willst du die Simulation zum Laufen bringen oder hast die Schaltung in der Realität und willst sie reparieren? Im Falle der Simulation, lad mal die LTspice Datei incl. der Bibliothek für den Treiber hier hoch.
Wo liegt das Problem? Einfach den IC gemäß Datenblatt anschließen und geht. Siehe Anhang.
Falk B. schrieb: > Wo liegt das Problem? Einfach den IC gemäß Datenblatt anschließen > und > geht. Siehe Anhang. In der Realität würde er so abrauchen.
Bitte melde dich an um einen Beitrag zu schreiben. Anmeldung ist kostenlos und dauert nur eine Minute.
Bestehender Account
Schon ein Account bei Google/GoogleMail? Keine Anmeldung erforderlich!
Mit Google-Account einloggen
Mit Google-Account einloggen
Noch kein Account? Hier anmelden.



