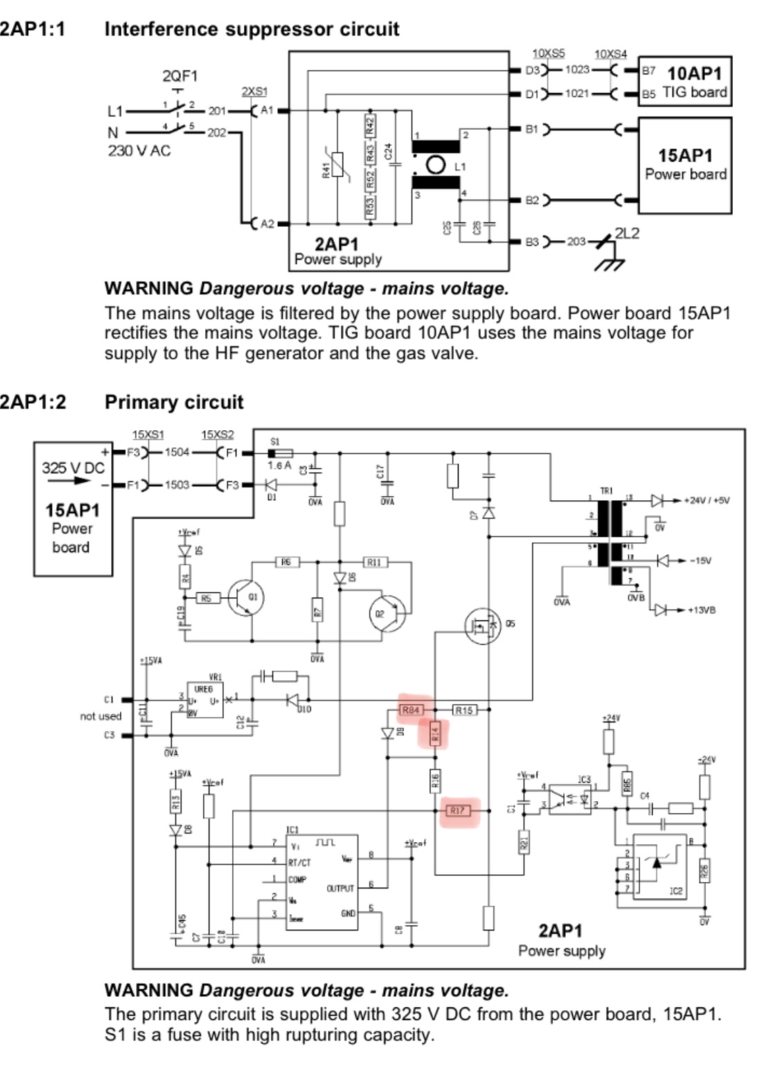
Hallo an alle. Ich habe einen Esab tig 150 Schweißgerät welches ohne Funktion ist. Auf dem Bild ist ein Teil der Stromversorgung. 325 V DC kommen an Auf der Platine habe ich 3 defekte Widerstände gefunden (Widerstand ist unendlich), die sind rot markiert. Unter anderem war ein Varistor explodiert, der am 230 V AC Eingang sitzt. Wurde allerdings schon ersetzt. Service Manual als pdf mit dem Schaltplan ist hier zu finden: https://manualzz.com/doc/23409053/esab-caddy-tig-150i-service-manual Leider kenne ich mich nicht besonders gut aus, wie sollte ich weiter vorgehen? Die defekten Widerstände ersetzen und schauen was passiert oder den ic1 und q5 auch mitersetzen?
Vor dem Ersetzen sollte man messen, aber es ist natürlich nicht unwahrscheinlich, dass IC1 und Q5 ebenfalls gestorben sind. Der kaputte Varistor deutet auf eine heftige Überspannung hin, die das Gerät ereilt hat.
Jörg W. schrieb: > Vor dem Ersetzen sollte man messen, aber es ist natürlich nicht > unwahrscheinlich, dass IC1 und Q5 ebenfalls gestorben sind. Würde auch tippen, dass Q5 gestorben ist. Was soll sonst das Ableben der Widerstände verursacht haben?
Jörg W. schrieb: > Vor dem Ersetzen sollte man messen, aber es ist natürlich nicht > unwahrscheinlich, dass IC1 und Q5 ebenfalls gestorben sind. Und der Shunt. > Der kaputte Varistor deutet auf eine heftige Überspannung hin, die das > Gerät ereilt hat. Wesahlb man auch die anderen Baugruppen genauer untersuchen muss.
H. H. schrieb: > Und der Shunt. Also der nicht bezeichnete Widerstand rechts neben C8, ja. (Falls "Shunt" dem TE nicht so viel sagt.)
Den Q5 habe ich nach einer Anleitung mit einem DMM gemessen. Bin mir allerdings nicht sicher was ich da genau gemacht habe und kann das Ergebnis nicht wirklich interpretieren. Den Widerstand neben 2AP1 konnte ich nicht identifizieren, setze mich aber gleich nochmal dran und versuche den zu finden. Für den IC1 habe ich zwar den Datenblatt gefunden, allerdings bringt er mich nicht wirklich weiter. Auf dem Bild ist der IC1
Der nicht bezeichnete Widerstand sind parallelgeschaltete R18-R19+R65-R70 die man auf dem Bestückungsplan findet. Hab zwei davon fotografiert. Sind es zufällig Sicherungen? Haben 0 Ohm.
H. H. schrieb: > auch die anderen Baugruppen genauer untersuchen muss. Nicht nur die Baugruppen, sondern auch die Ursache ergründen! Bei 3 Phasen könnte auch eine Nullpunktverschiebung vorgekommen sein. Deswegen ALLE Phasen Spannung messen. Ein kaputter R41 ist verdächtig. Ist da keine Sicherung davor?
Was meinst du mit alle Phasen Spannung messen? Drei Phasen wäre doch Drehstrom oder? Das Schweissgerät wird mit 230 Volt betrieben. Nein, davor ist keine Sicherung. Auch sonst alle Sicherungen sind in Ordnung.
Alex schrieb: > Drei Phasen wäre doch Drehstrom oder? Ja, wirst du sehr wahrscheinlich ja irgendwie irgendwo im Haus haben. Wenn der Neutralleiter jetzt irgendwo einen sehr hohen Widerstand hat und die drei Phasen im Netz ungleichmäßig belastet werden, verschiebt sich der Mittelpunkt, und einzelne Phasen bekommen mehr Spannung ab als andere. Sowas kann Ursache für eine Überspannung sein. Ein Varistor ohne Sicherung davor, naja, viel Sinn hat er nicht. Andererseits braucht ein Schweißgerät natürlich schon gut und gern mal die vollen 16 A, insofern ist da ja der Leitungsschutzschalter noch davor – aber dann hat der Varistor wenig Sinn, denn er müsste ja den Kurzschlussstrom des LSS aushalten können, bis dieser auslöst. Alex schrieb: > Sind es zufällig Sicherungen? Haben 0 Ohm. Shunts sind niederohmige Widerstände zur Strommessung. Je nachdem, was du als Messgerät hast, misst du da u.U. "nichts". Wenn sie allerdings kaputt wären, wären sie hochohmig. Alex schrieb: > Auf dem Bild ist der IC1 https://www.ti.com/product/UCC28C44 > Den Q5 habe ich nach einer Anleitung mit einem DMM gemessen. In der Schaltung? Da kannst du "Hausnummern" messen. Den muss man schon ausbauen dafür.
TME hat den UCC28C44 leider nicht auf Lager, Reichelt kennt ihn gar nicht, Mouser hat genügend davon: https://www.mouser.de/ProductDetail/Texas-Instruments/UCC28C44QDRQ1?qs=xhbEVWpZdWdTUuHtXqaiEw%3D%3D Weiß nicht, ob die gelegentlichen Mouser-Sammelbestellungen hier im Forum noch aktiv sind, das wäre eine Chance, da ohne exorbitante Versandkosten ranzukommen.
Oh vielen Dank für die Tipps. Den Q5 habe ich ausgelötet und gemessen, aber wie du schon sagst, da hätte ich auch die Hausnummern messen können :D Es ist auswärts passiert, kann nichts zum Stromnetz sagen. Also am besten die drei Widerstände, IC1 und den Q5 wechseln und ausprobieren? Sind irgendwelche Hersteller vorzuziehen?
Alex schrieb: > Sind irgendwelche Hersteller vorzuziehen? Hersteller ist vermutlich egal, solange es auch derjenige hergestellt hat, der draufsteht. Es gibt da zuweilen dubiose Quellen, die alles mögliche draufschreiben, was der Kunde nur gern haben will.
Wenns R17 gerissen hat wird womöglich auch zusätzlich der Shunt sowie der Optokoppler mitsamt der Referenzquelle gestorben sein...
Ich verstehe die Schaltung nur sehr grob. Die Sekundärseite erzeugt 24V. Der IC2 macht damit irgendwas und das Signal geht zum IC1 über den Optokoppler. Dieser steuert dann den Q5 um die 24V konstant zu halten. Ist es ungefähr richtig? Wofür Q1 und Q2 sind, habe ich keine Vorstellung. Die Referenzquelle wäre doch der Pin 8 des IC1 oder? Bitte nicht steinigen :D Ich denke die 24 V werden mit der Referenz am Pin 8 abgeglichen und dementsprechend die Frequenz für den Q5 angepasst?! Oder meinst du mit der Referenzquelle die Sekundärseite mit den 24 V? Die Sekundärseite scheint allerdings in Ordnung zu sein, jedenfalls das was ich messen konnte. Werde die Tage mich nochmal dran setzen. Vielen Dank schon mal für die Hilfe :)
Alex schrieb: > Dieser steuert dann den Q5 um die 24V konstant zu halten. > Ist es ungefähr richtig? Ja > Wofür Q1 und Q2 sind, habe ich keine Vorstellung. Da müsste ich jetzt auch nachgucken. > Die Referenzquelle wäre doch der Pin 8 des IC1 oder? Nein, die Referenz ist IC2. Das könnte vermutlich ein TL431 sein. Der hat eine eingebaute Referenzspannungsquelle, und über das Teilerverhältnis der Widerstände wird die Spannung festgelegt, bei der der darin enthaltene Transistor anfängt, Strom zu leiten. Sowie er das macht, steuert er den Optokoppler an, der seinerseits wiederum IC1 zurück regelt. > Ich denke die 24 V werden mit der Referenz am Pin 8 abgeglichen und > dementsprechend die Frequenz für den Q5 angepasst?! Nicht die Frequenz, sondern das Tastverhältnis (Einschaltdauer zu Ausschaltdauer).
Ic1 Pin 7 Spannungsversorgung, also die beiden Transistoren und die Widerstände setzten die Spannung runter. Da Vdd max 20V soll.
K.A. schrieb: > Jörg W. schrieb: >> Nein, die Referenz ist IC2. > > Sicher? IC1 hat auch eine Referenz, aber für die 24-V-Regelung ist IC2 da. Die interne 5-V-Referenz von IC1 wird nur für den Rückkopplungszweig benutzt, um die Rückkopplung über den Optokoppler von einer stabilen Spannung zu betreiben.
Jörg W. schrieb: > Die > interne 5-V-Referenz von IC1 wird nur für den Rückkopplungszweig > benutzt, um die Rückkopplung über den Optokoppler von einer stabilen > Spannung zu betreiben. Und den Oszillator!
H. H. schrieb: > Jörg W. schrieb: >> Die >> interne 5-V-Referenz von IC1 wird nur für den Rückkopplungszweig >> benutzt, um die Rückkopplung über den Optokoppler von einer stabilen >> Spannung zu betreiben. > > Und den Oszillator! Ja, gut, aber das läuft ja intern ab. Extern ist nur noch die Rückkopplung da dran. Aber schon deshalb müsste man den Pin laut Datenblatt halt mindestens mit einem Abblock-C beschalten, selbst wenn man die 5 V sonst nicht nutzen will.
Jörg W. schrieb: > H. H. schrieb: >> Jörg W. schrieb: >>> Die >>> interne 5-V-Referenz von IC1 wird nur für den Rückkopplungszweig >>> benutzt, um die Rückkopplung über den Optokoppler von einer stabilen >>> Spannung zu betreiben. >> >> Und den Oszillator! > > Ja, gut, aber das läuft ja intern ab. Extern ist nur noch die > Rückkopplung da dran. Nö, da hängt R_T dran. > Aber schon deshalb müsste man den Pin laut Datenblatt halt mindestens > mit einem Abblock-C beschalten, selbst wenn man die 5 V sonst nicht > nutzen will. Sowieso.
Ich hätte doch noch eine Frage. Es gibt gerade eine Anfrage für Mouser an die ich mich anschließen würde. Welchen mosfet kann ich bei Mouser für diesen hier nehmen?
Hallo nochmal, nach dem Austausch der Widerstände schaltet sich das Schweißgerät kurz ein und sofort wieder aus. Am Ausgang messe ich unter Last die Sollspannung*sqrt2 (24 V und 13 V Ausgänge), -15 V passen. Das lässt mich vermuten, dass D12 und D15 defekt sind. D15 ist mit ED 33 beschriftet und ist bei Mouser zu finden (https://www.mouser.de/ProductDetail/Vishay-General-Semiconductor/EGF1D-E3-67A?qs=lTgc38YOCCqtnxGnBu1R7w%3D%3D). D12 ist eine Gleichrichterdiode BYW29G-200 von STMicroelectronics (https://www.mouser.de/ProductDetail/STMicroelectronics/BYW29-200?qs=FITO%2F%2FQgYDmr%2FyPY3Vf7Xw%3D%3D). Ich habe Probleme einen Ersatz für D12 auszusuchen. Da es nicht genau die gleiche gibt, bin ich mir nicht sicher welche Werte wichtig und welche weniger wichtig sind. Wäre dankbar wenn sich ein Sachkundiger das anschauen könnte. Außerdem würde es mich interessieren wie ich die Gleichrichterdioden richtig messen kann um den Defekt festzustellen.
Alex schrieb: > D12 ist eine Gleichrichterdiode BYW29G-200 von STMicroelectronics > (https://www.mouser.de/ProductDetail/STMicroelectronics/BYW29-200?qs=FITO%2F%2FQgYDmr%2FyPY3Vf7Xw%3D%3D). > Ich habe Probleme einen Ersatz für D12 auszusuchen. z.B. STTH802-Y
Bitte melde dich an um einen Beitrag zu schreiben. Anmeldung ist kostenlos und dauert nur eine Minute.
Bestehender Account
Schon ein Account bei Google/GoogleMail? Keine Anmeldung erforderlich!
Mit Google-Account einloggen
Mit Google-Account einloggen
Noch kein Account? Hier anmelden.




