Moin vom Neuen, der natürlich auch keine Ahnung hat. Zum Gold-Cap habe ich ein paar Verständnisfragen. Gold-Cap 5,5V 1F lässt sich mit 5,4V laden und über einen 300 Ohm Widerstand entladen. Zeit 3 Minuten. Gold-Cap 5,5V 0,63F lässt sich gar nicht erst laden. Also alle Gold-Caps mit 5,5V und kleiner 1F: Ich habe eine feste, gleichgerichtete und geglätte Stromversorgung von 5,4 V. Wäre jemand so freundlich und kann mir dieses Phänomen erklären und vor allem eine Lösung geben wie ich auch unter 1F laden kann? Danke PS: Das System hat gemeckert und meinte ich soll noch mal anfangen.
Graf K. schrieb: > Wäre jemand so freundlich und kann mir dieses Phänomen erklären und vor > allem eine Lösung geben wie ich auch unter 1F laden kann? Das Phänomen heißt vermutlich Verdrahtungsfehler. Ansonsten ist die Kapazität in diesem Kontext nicht entscheidend über Erfolg oder Misserfolg. Oder die anderen Kondensatoren sind schlicht kaputt. Wie hast du denn den Kondensator genau geladen? Über 300 Ohm an 5,4 Volt? Und wie hast du gemessen? Ein Foto vom konkreten Aufbau wäre ganz sinnvoll.
Graf K. schrieb: > Gold-Cap 5,5V 0,63F lässt sich gar nicht erst laden. Kann 2 mögliche Ursachen haben: 1. er hat einen Kurzschluss oder niederohmigen Nebenschluss, nimmt also ständig Strom auf ohne dass die Klemmenspannung steigt, oder 2. er hat Kapazität verloren, nimmt also keinen Strom auf, die Klemmenspannung liegt sofort in voller Höhe an. Das kannst du wärend des (versuchten) Ladevorganges messen.
> Ein Foto vom konkreten Aufbau wäre ganz sinnvoll.
Darf es auch ein Schaltplan sein?
Foto liegt auch bei.
Der Hintergrund. Ich fahre nur Fahrrad und habe in den Jahren, und mit
der letzten Novellierung der StvZo 2019 mein Rad mit 12 Volt
Hauptfahrscheinwerfer, Rücklicht, Stopplicht und Fahrtrichtungsanzeiger
nachgerüstet. Betrieben wird alles über einen 12V LiPo der von seiner
Kapazität voll und ganz ausreichend ist. Er würde noch weiter reichen,
wenn mir das Blinkrelais nicht so langsam aber sicher den Akku
leerziehen würde. Die Relais sind im Dauerbetrieb und über die Schalter
wird dann links oder rechts angesteuert.
Damit ich im Stand nicht immer sämtliche Kontakte lösen muss, und um die
Verluste zu begrenzen und unter dem Bick das da noch mehr kommen wird
(USB Unterstützung) habe ich mir die Schaltung zusammen gelesen. Nach
einigen ärgerlichen Fehlversuchen, Betriebsspannung ohne Verbraucher bis
40 Volt am Dynamo, unzureichend abgesicherte Lichtplatinen > 20 Volt,
usw. sieht das Ergebnis temporär so aus.
Der Gold-Cap hat die Aufgabe den Kontakt auch im Stillstand aufrecht zu
halten. Der 1F macht das auch gerne für fast eine viertel Stunde. Mit
dem Widerstand 300 Ohm wird alles nach ca. 3,5 Minuten abgestellt. Und
da kam mir eben die Idee einen kleineren Gold-Cap, von denen ich aus
älteren, funktionieren Radlampen genügend habe, zu verwenden. Nur alles
unter 1F wird nicht akzeptiert.
Im Betrieb fliest Strom, im Stillstand bricht schlagartig alles auf
kleiner 1 Volt zusammen, und zwar bei allen Gold-Cap. Mit einem
einfachen Kondensator z.B. 10V 1.000 F habe ich noch nicht probiert. Ich
möchte gerne dank Masse bei den Gold-Caps bleiben.
Ein 1F Goldcap hat etwa 100R Innenwiderstand, kleinere entsprechen mehr. Da fällt wohl an dem 300R nicht mehr ausreichend Spannung ab, den FET durchzuschalten. Die Spannung sinkt auch nur langsam, das kann je nach Laststrom den FET killen.
Peter D. schrieb: > Die Spannung sinkt auch nur langsam, Das ist mir aufgefallen. Wie kann ich das vermeiden? Das mit dem inneren Widerstand werde ich probieren. Einfach den 300er rauswerfen und den Gold-Cap tauschen. Dann müsste es doch funktionieren?
Wie wäre es mit einem NE555 als Timer? Dann kannst du die Zeiten genau einstellen. Und wenn du die CMOS-Variante nimmst, braucht die auch recht wenig Ruhestrom.
von Peter D. schrieb: >Da fällt wohl an dem 300R nicht mehr ausreichend Spannung ab, den FET >durchzuschalten. Das vermute ich auch. Das soll also so eine Art primitiver Timer sein. Das geht im Prinzip auch mit Elkos, wenn du statt den 300 Ohm Widerstand, Widerstände im Megaohmbereich benutzt. >Die Spannung sinkt auch nur langsam, das kann je nach Laststrom >den FET killen. Es gibt auch Schmitt-Trigger mit FET-Eingang, dann hat man das Problem nicht, zum Beispiel der CD4093. Und da dann noch ein Transistor nachschalten.
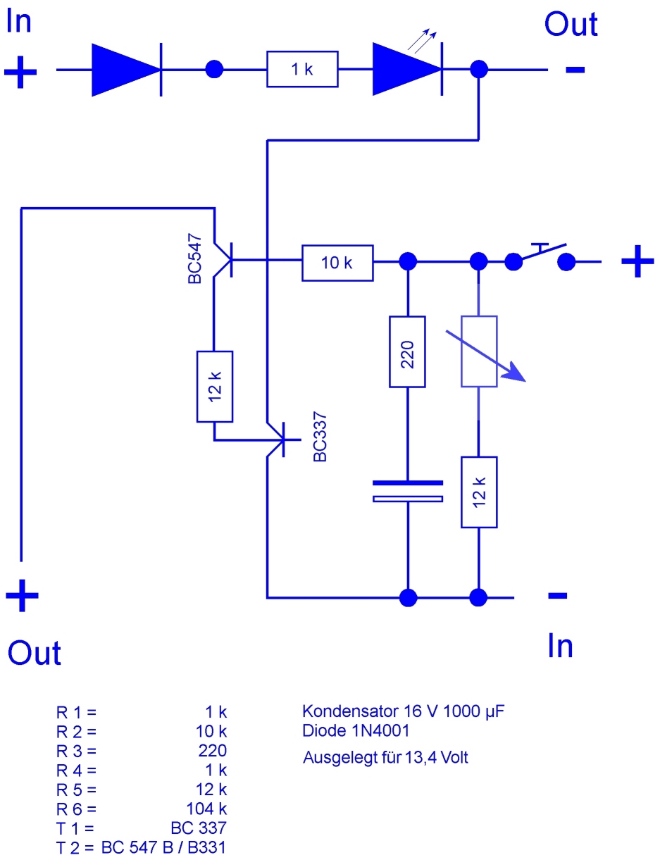
Im Schaltplan ist der Gleichrichter falsch angeschlossen und der Goldcap verpolt!
Danke für die Hinweise zum Plan. Das muss ich auch noch lernen. In den Rest muss ich mich dann noch einlesen, beschaffen und dann probieren. Lernen durch machen?
Peter D. schrieb: > Ein 1F Goldcap hat etwa 100R Innenwiderstand Das ist irgendwie schon lange her, oder? Eaton KVR-5R0H105-R 30Ω (1F, 5V) Eaton HS0814-3R8106-R 1500mΩ (10F, 3.8V) Eaton PM-5R0V105-R 200mΩ (1F, 5V)
So wäre die Schaltung mit einem Transistor. Hierbei verlängert der Verstärkungsfaktor des Transistors noch zusätzlich die Zeitkonstante, bzw. der Kondensator kann kleiner gewählt werden. https://www.elektronik-labor.de/Lernpakete/Schaltung/Grundschaltungen7_6.html
Graf K. schrieb: > wenn mir das Blinkrelais nicht so langsam aber sicher den > Akku leerziehen würde. Die Relais sind im Dauerbetrieb Wozu soll das gut sein? Würde mich jdf. im Auto wahnsinnig machen, das permanente klacken des Blinkkerrelais; außerdem hält so ein Relais auch nur eine begrenzte Anzahl an Schaltvorgängen aus. Wenn das Teil 1x pro Sekunde schaltet und Du täglich nur 1h unterwegs bist, dauerts kein volles Jahr, dann hast Du die erste Million geschafft. > über die Schalter wird dann links oder rechts angesteuert. Der Schalter hat ja wohl auch eine (Mittel)stellung in ders weder links noch rechts blinkt; damit könnte man auch das Relais ausschalten, wenn man gar nicht blinken will.
Warum das so ist weis ich nicht. Fakt ist sie stehen ständig unter Spannung. Mit dem Schalter fürs Blinklicht wird nur die Richtung des Stromflusses geändert. Das Klacken wird auch dann erst erzeugt. Es ist unerheblich ob man ein Markenrelais aus dem Fachhandel oder ein NoName Gerät aus dem Netzt nimmt. Sie arbeiten alle nach dem gleichen Prinzip. Die Erfahrung machte ich als ich für meinen Aufbau einen kleinen Signalgeber suchte der nicht in diesem eckigen klobigen Gehäuse sitzt. BilD: 1466010 Blinkgeber 2 > https://www.elektronik-labor.de/Lernpakete/Schaltung/Grundschaltungen7_6.html > Verzögerter Berührungsschalter Kann ich das als Nachlaufsteuerung verstehen? Weil da hätte ich noch einen Uralten Entwurf aus der Zeit als in den KFZ die Innenbeleuchtung verzögert erlosch. Und den habe ich verstanden. Bild: Timer_IMG_0714
Das war eine Z-Diode die absolut überflüssig war. Es viel mir aber erst nach der Aufnahme auf und ich habe noch keine Neue Aufnahme, mit den abgekniffenen Drähten, gemacht.
So sind nun mal die Anfänger ..........
> https://www.elektronik-labor.de/Lernpakete/Schaltung/Grundschaltungen7_6.html
Das ist für mich ein kleines Eldorado. Wenn ich das durchgeackert habe
werde ich wohl keine Fragen mehr haben.
Graf K. schrieb: > Mit dem Schalter fürs Blinklicht wird nur die Richtung des Stromflusses > geändert. Das Klacken wird auch dann erst erzeugt. Schaltung 1: Dieser Blinkgeber (unter "Blinkrelais" verstehe ich die alten mechanischen Teile) wird nur betromt wenn der Blinkerschalter geschlossen ist. Schaltung 2: Einer der Transistoren ist furchtbar gezeichnet, außerdem fehlen die Emitterpfeile. Der Elko ist immer noch verpolt (beim alten Schaltzeichen ist die weiße Platte +)
Ich möchte mal zu meiner ursprünglichen Frage zurückkommen. Laden von Gold-Cap mit einer Kapazität < 1F gelingt mir nicht. Das ein Kondensator defekt sein könnt, ja. Aber vier Stück und nur die Kleinen, halte ich doch für unwahrscheinlich.
- Die sind kaputt, oder - Dein Spannungsregler kommt mit dem Kurzschluss nicht klar und schaltet ab, oder - du misst Mist, z.B. weil du sagst "der lädt nicht auf", aber du merkst es nur weil dein FET nicht schaltet, was an anderen Problemen mit der Schaltung liegt. - Nimm eine feste Spannung von z.B. 5V, - einen Vorwiderstand von 100R 0,25W oder so - den Goldcap dran, - Messgerät parallel - sonst nix.
Rudi R. schrieb: > Wäre jemand so freundlich und kann mir dieses Phänomen erklären Rudi R. schrieb: > Darf es auch ein Schaltplan sein? > Foto liegt auch bei. Du hast einen konventionellen SCHALTREGLER nach einem Dynamo, also einer Stromquelle. Das funktioniert nicht zuverlässig. Wenn die Last zu niederohmig ist verharrt die Schaltung im lock up. Rudi R. schrieb: > im Stillstand bricht schlagartig alles auf kleiner 1 Volt zusammen, und > zwar bei allen Gold-Cap Hmm, im Stillstand arbeitet aber der Dynamo nicht. Du möchtest auch gar nicht die Energie aus dem Goldcap holen, sondern deiner 12V LiFePo4. Der Goldcap ist nur ein völlig überzogener Speicher für die Gate-Spannung eines MOSFET. Da tut es ein viel kleinerer Kondensator, und der braucht such keine starke Stromversorgung. Es tut für 10 Sekunden:
1 | Gleichrichter--10k--+----+----+-- G MOSFET |
2 | + | | | |
3 | 1uF 10MOhm ZD5V6 |
4 | | | | |
5 | Gleichrichter-------+----+----+-- S |
Da ich irgendwie befürchte dass dein Schaltplan nicht alles zeigt, sondern nach dem Gleichrichter noch anderes dran hängt, darf vor den 10k Widerstand noch eine 1N4148 Diode. So doll ist aber auch diese Schaltung nicht, da der MOSFET nicht schlagartig aus geht. Ich würde mehr Aufwand treiben mit einer Komparatorschaltung. Peter N. schrieb: > Im Schaltplan ist der Gleichrichter falsch angeschlossen und der > Goldcap verpolt! Das auch noch. Und es weiss niemand, ob es überhaupt ein LogicLevel MOSFET ist, der sich mit 5V schalten lässt.
Rudi R. schrieb: > Vielleicht klärt das eure offen Fragen? Nicht wirklich. Die Frage lautet: warum schreibt jemand so einen Stuss zusammen, jemand der von Elektronik nicht den leisesten Schimmer hat ? Wenn dein 1.8Ah Akku deine Lampe 18 Stunden leuchten lassen kann, braucht deine Lampe keine 100mA also unter 1.2 Watt, was für moderne LED auch völlig ausreicht. Diese Spannung kann man problemlos aus einem 6V/3W Nabendynamo generieren, sogar 50% Verlust könnte man sich erlauben, niemand braucht den Akku. Auch nicht für die 50mA Dauerstromverbrauch des Blinkgebers, denn wenn man es richtig macht, braucht der 0. Der GoldCap als zeitbestimmendes Bauteil am MOSFET Gate ist wahnwitzig, normalerweise speichert so ein GoldCap den ganzen Strom fürs Standlicht, nicht bloss eine zusätzliche Steuerspannung. Na ja wer 150 EUR für eine Fahrradlampe ausgibt (die ihm dann von der Funktion nicht gefällt so dass er aufrüsten muss) dem ist eh nicht zu helfen. Das ist eine LAMPE, kein SmartPhone. Mein ganzes Fahrrad kostete nur das doppelte.
Typisch Rudi Ratlos schrieb: > Er würde noch weiter reichen, wenn mir das Blinkrelais nicht so > langsam aber sicher den Akku leerziehen würde. Die Relais sind > im Dauerbetrieb und über die Schalter wird dann links oder rechts > angesteuert. Die Schaltung im Bild frißt keinen Strom, wenn der Schalter in Mittelposition ist.
Michael B. schrieb: > Die Frage lautet: warum schreibt jemand so einen Stuss zusammen, jemand > der von Elektronik nicht den leisesten Schimmer hat ? Du wunderst dich darüber, dass jdm der keinen Schimmer von etwas hat, Stuss darüber schreibt, wovon er keine Ahnung hat? Im Umkehrschluss meinst du also, Fachartikel werden von Ahnungslosen geschrieben, denn wenn du dich darüber wunderst, dass bei Ahnungslosigkeit Stuss herauskommst, scheinst du ja davon auszugehen, das Ahnungslosigkeit Qualitätsaussagen produzieren würde.
Bitte melde dich an um einen Beitrag zu schreiben. Anmeldung ist kostenlos und dauert nur eine Minute.
Bestehender Account
Schon ein Account bei Google/GoogleMail? Keine Anmeldung erforderlich!
Mit Google-Account einloggen
Mit Google-Account einloggen
Noch kein Account? Hier anmelden.





