Ahoj!, ein Analogtelefon, welches ich eigentume, hat eine Kontrollleuchte. (Es handelt sich um einen "[Vorzimmerapparat 38](http://www.erel.de/INH/15/1531530/index.htm)", und die Kontrollleuchte hatte ursprüngliche eine Abzeigefunktion in der mini-Telefonanlage). Ich rüste dieses Telefon gerade um um als einzelstehendes Gerät direkt am a/b-Analoganschluss betrieben zu werden; dabei möchte ich den vorhandenen Bedien- und Anzeigeelemente gerne eine neue Funktion geben. Die Kontrollleuchte möchte ich durch eine LED austauschen, welche * im "Ruhezustand" einen minimalen Strom (< 1mA) aus dem Anschluss zieht und etwas leuchtet (und so wenig Strom zieht dass das Telefon als "aufgelegt" gilt), * beim "klingeln" hell aufleuchtet (10 .. 20 mA). Da die Versorgungsspannung (sowohl bei aufgelegtem Hörer, als auch die Klingel-Wechselspannung) sehr unterschiedlich sein können sollen Konstantstromquellen herhalten. Überdies kann keine Garantie dafür gegeben werden, dass die nicht-Klingel-Gleichspannung eine bestimmte Polung hat. Nun war meine Idee für eine minimale Schaltung eine jFET-Konstanstromquelle im Wechselstromteil aufzubauen (dann aus zwei jFETS), und über ein RC-Glied einen höhere Wechselstrombegrenzung als die Gleichstrombegrenzung einzustellen. Dahinter dann via Brückengleichrichter die LED. Schaltplan im Anhang. Was haltet Ihr von der Schaltung für diesen Zweck?, übersehe ich irgend etwas grobes? Bewusst ist mir, dass die BF245B nur 30V Spannung aushalten. Da würde ich mir noch was einfallen lassen oder umplanen -- daher mal angenommen sie würden nie mehr als 30V sehen. Gruß!
Re: 2-jFET-Konstantstromquelle mit RC-Glied für verschiedene Strombegrenzung DC und AC (für Telefon)
Bei einer so hohen Spannung von 60V brauchst du keine KSQ, dafür genügt ein gewöhnlicher Widerstand und der LED-Strom bleibt bei jeder Temperatur trotzdem konstant. Man kann sogar einfach nur einen 1k Widerstand mit einem 47nF/100V Kondensator in Serie vor den Gleichrichter schalten. Fertig.
Re: 2-jFET-Konstantstromquelle mit RC-Glied für verschiedene Strombegrenzung DC und AC (für Telefon)
Holger B. schrieb: > Was haltet Ihr von der Schaltung Nix. Ein BF245B halt maximal 15V aus und du legst ihn an eine schon ohne Storeinflüsse an Marcel V. schrieb: > hohen Spannung von 60V Ein Kondensator koppelt zwar nur die Wechselspannung aus, aber es gibt nicht nur das 25Hz/48V Klingelsignal sondern auch 2500Hz Sprechsignal, das lässt er auch durch und belastet die Leitung.
Marcel V. schrieb: > Bei einer so hohen Spannung von 60V brauchst du keine KSQ, Es können aber auch nur 15V sein. Je nach Analoganschluss/ FritzBox ist das sehr unterschiedlich. Viele FritzBox-en machen gar keine 60V -- und dennoch sollte es sicher sein für 60V.
Re: 2-jFET-Konstantstromquelle mit RC-Glied für verschiedene Strombegrenzung DC und AC (für Telefon)
Holger B. schrieb: > Nun war meine Idee für eine minimale Schaltung eine > jFET-Konstanstromquelle im Wechselstromteil aufzubauen Vielleicht ist das: Beitrag "Re: Robuste + bidirektionale Strombegrenzung" was für dich.
Michael B. schrieb: > Ein Kondensator koppelt zwar nur die Wechselspannung aus, aber es gibt > nicht nur das 25Hz/48V Klingelsignal sondern auch 2500Hz Sprechsignal, > das lässt er auch durch und belastet die Leitung. Und der über Kondensator angeschlossene Wecker aber auch (Laut [Schaltplan W 58](http://www.telefonanleitungen.de/php/lister.php?objekt=Telefonanlagen%2C%20Telefone%20%26%20Zubeh%C3%B6r/RFT/Telefone/Fernsprech-Tischapparate) wird der Wecker auch nicht abgeklemmt bei abgenommenem Hörer). Oder ist hier die Induktivität der Elektromagnetwicklungen hinreichend hoch, dass er bei 25Hz zwar ausreichend Strom zieht, bei "Sprechfrequenzen" aber schon nicht mehr?
Re: 2-jFET-Konstantstromquelle mit RC-Glied für verschiedene Strombegrenzung DC und AC (für Telefon)
Wenn man bei 1k Angst hat, kann man auch eine superhelle LED nehmen und mit einem 6k8 und 10nF in Serie als Vorwiderstand. Diese Kombi habe ich an meinem Nacktschränkchen am Bett hingebastelt, damit ich nachts nicht geweckt werde, aber trotzdem ggf. sehen kann, wenn jemand anruft. Der Schalter unterbricht nur die Leitung zum Telefon. Die LED ist immer parallel zur Leitung angeschlossen und flackert auch nicht wenn jemand spricht.
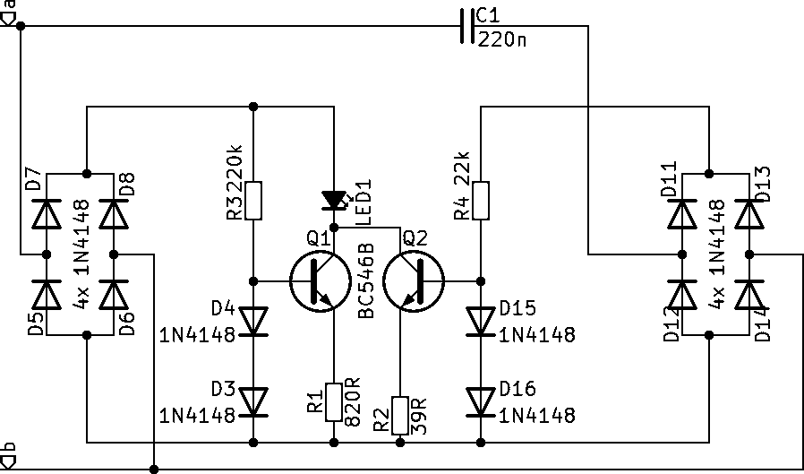
Arno R. schrieb: > Holger B. schrieb: >> Nun war meine Idee für eine minimale Schaltung eine >> jFET-Konstanstromquelle im Wechselstromteil aufzubauen > > Vielleicht ist das: > > Beitrag "Re: Robuste + bidirektionale Strombegrenzung" > > was für dich. Das, und der Hinweis mit der Sprechwechselspannung, hat mich jetzt zu angehangener Idee gebracht. (Ich würde die Spule aber erstmal weglassen, weil ich sonst noch eventuelles Schwingkreisverhalten mit beachten muss.) Beim Sprechen bricht die Spannung eh sehr zusammen, so dass ich das auch durch ggf. genug Dioden in Reihe (wenn Transistor + Brückengleichrichter + LED noch nicht ausreichen sollten -- müssten sie aber) einfach lösen kann, so dass die Sprache nicht gestört wird. Abgehobene Analogtelefone sind niederohmig, relevant ist der Stromfluss, nicht die Spannung; das "Amt" ist als eine Stromquelle anzusehen. Danke für das Abwürgen meiner Idee!
Re: 2-jFET-Konstantstromquelle mit RC-Glied für verschiedene Strombegrenzung DC und AC (für Telefon)
Holger B. schrieb: > Oder ist hier die Induktivität der Elektromagnetwicklungen hinreichend > hoch Ja.
Holger B. schrieb: > Arno R. schrieb: >> Holger B. schrieb: >>> Nun war meine Idee für eine minimale Schaltung eine >>> jFET-Konstanstromquelle im Wechselstromteil aufzubauen >> >> Vielleicht ist das: >> >> Beitrag "Re: Robuste + bidirektionale Strombegrenzung" >> >> was für dich. > > Das, und der Hinweis mit der Sprechwechselspannung, hat mich jetzt zu > angehangener Idee gebracht. Dioden in den Kollektorleitungen vergessen. Und Induktivität kann denke ich weg, da beim Abheben des Hörers die Spannung eh soweir zusammenbricht dass durch die ganzen Dioden nicht mehr nennenswert Strom fließen sollte.
Re: 2-jFET-Konstantstromquelle mit RC-Glied für verschiedene Strombegrenzung DC und AC (für Telefon)
...heutzutage sind aber keine 60 V mehr auf dem a/b-Anschluß. Bei mir seit 3 Jahren nicht mehr, vorher schon.
Re: 2-jFET-Konstantstromquelle mit RC-Glied für verschiedene Strombegrenzung DC und AC (für Telefon)
Werner H. schrieb: > Bei mir seit 3 Jahren nicht mehr Bei dir klingelt ja auch kein Analogtelefon mehr, weil statt POTS nur noch VoIP über DSL kommt.
Re: 2-jFET-Konstantstromquelle mit RC-Glied für verschiedene Strombegrenzung DC und AC (für Telefon)
vor 3 Jahren klingelte es noch. Schließlich bin ich ja im Bayern-Land.
Re: 2-jFET-Konstantstromquelle mit RC-Glied für verschiedene Strombegrenzung DC und AC (für Telefon)
Und wieso muß da eine AC-Stromquelle zusammengedengelt werden, wenn es eine DC-Stromquelle zwischen Gleichrichterausgang und LED auch tut?
Re: 2-jFET-Konstantstromquelle mit RC-Glied für verschiedene Strombegrenzung DC und AC (für Telefon)
Mark S. schrieb: > Und wieso muß da eine AC-Stromquelle zusammengedengelt werden, wenn es > eine DC-Stromquelle zwischen Gleichrichterausgang und LED auch tut? Es soll beim klingeln (AC) ein höherer Strom fließen als in Ruhe (DC, aber unbekannte Polarität). Jetzt aktuelle Lösung sind zwei Gleichrichter, der zweite nur AC-gekoppelt, welcher eine Stromquelle mit höherem Stromfluss "aktiviert". KiCad-ngspice-simuliert scheint es auch hinreichend das gewünschte zu tun. Ursprünglich wollte ich gerne mit möglichst wenigen Bauteilen auskommen, insbesondere mir auch die nochmals 4 Dioden für den 2. Brückengleichrichter sparen.
Bitte melde dich an um einen Beitrag zu schreiben. Anmeldung ist kostenlos und dauert nur eine Minute.
Bestehender Account
Schon ein Account bei Google/GoogleMail? Keine Anmeldung erforderlich!
Mit Google-Account einloggen
Mit Google-Account einloggen
Noch kein Account? Hier anmelden.




