Meine Schaltung schwingt, je mehr Last desto stärker. Als Last habe ich einen einfachen Widerstand angeschlossen. Ich weiß, die Schaltung ist ungewöhnlich, aber prinzipiell müsste sie doch funktionieren? Die Leitungswege sind kurz, die Cs direkt an den Pins. Weitere Kondensatoren an verschiedenen Stellen ausprobiert verschlimmern das Problem. Ein Widerstand vom OP-Ausgang gegen Masse auch. Wie bekomme ich das weg?
Tim 🔆 schrieb: > Wie bekomme ich das weg? Das sollte sicherlich ein Schaltnetzteil mit LM317 werden. ;o)
Dieter D. schrieb: > Tim 🔆 schrieb: >> Wie bekomme ich das weg? > > Das sollte sicherlich ein Schaltnetzteil mit LM317 werden. ;o) Eigentlich ein Präzisionsnetzteil. Das Datenblatt-Beispiel mit TL431 funktioniert ohne zu schwingen, aber mit Präzision ist da nichts.
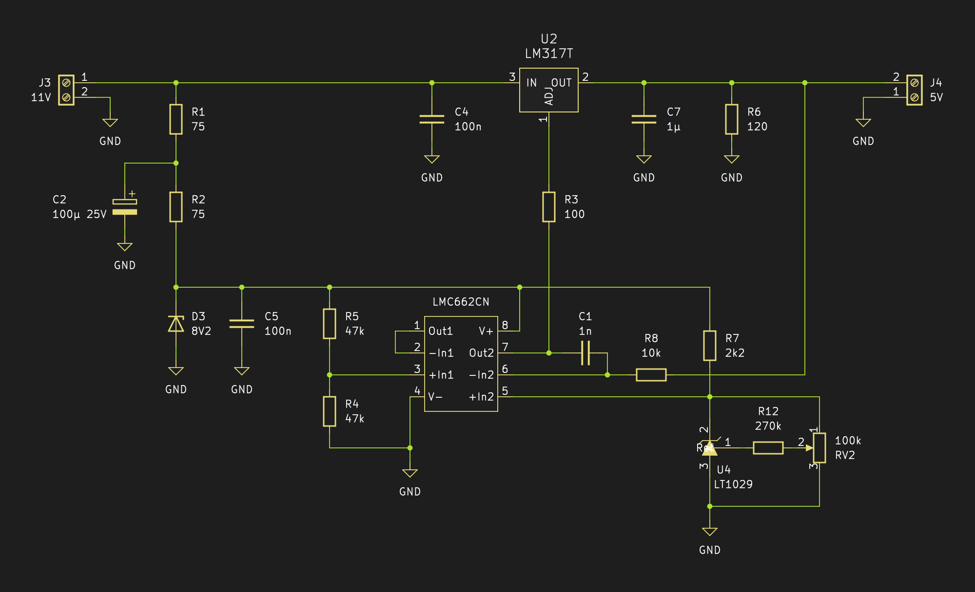
Der OPAMP agiert als Komparator, das scheint mir nicht der Sinn des ADJ-Eingangs für den LM317 zu sein.
Tim 🔆 schrieb: > Eigentlich ein Präzisionsnetzteil. Ein Regler, bei dem der P-Anteil zu hoch ist (zu hohe Verstärkung) wird instabil und schwingt. Oftmals bekommt man das durch Erweiterung auf einen PI-Regler in den Griff. https://rn-wissen.de/wiki/index.php/Regelungstechnik
:
Bearbeitet durch User
D.h. Also zwischen Out2 und -In2 müsste ein C und R in Reihe und zum Spannungsreglerausgang noch ein R zwischen der Leitung ergänzt werden.
Dieter D. schrieb: > Ein Regler, bei dem der P-Anteil zu hoch ist (zu hohe Verstärkung) wird > instabil und schwingt. Oftmals bekommt man das durch Erweiterung auf > einen PI-Regler in den Griff. > > https://rn-wissen.de/wiki/index.php/Regelungstechnik Danke für den Link, echt hilfreicher Inhalt!
Voller Erfolg! Ich bin zunächst der Beschreibung des I-Reglers gefolgt und habe es auf gut Glück mit 10k und 100nF versucht. Jetzt muss ich nur noch die richtigen Werte herausfinden.
Ok, der Kondensator kann sehr klein sein. Allerdings weicht die Spannung bei Belastung minimal ab. Das liegt vielleicht am Offset des Op Amps. Ich beende das erst mal und mache bei Tagesanbruch weiter.
Bedenke dass der LM317 anders aufgebaut ist als viele andere Linearregler: Bei den meisten anderen Spannungsreglern hast Du die Referenz fest über GND auf der einen Seite des integrierten Opamps und auf der anderen Seite den Feedback-Eingang den Du außen über Spannungsteiler vom Ausgang abgreifst. Die Feedback-Schleife wird also extern über den Feedback-Eingang geschlossen. Beim LM317 vergleicht der integrierte Opamp auf der einen Seite direkt den Out-Pin mit der Spannungsreferenz die in Reihe mit dem Adj-Pin sitzt. Die Feedback-Schleife ist also intern innerhalb des LM317 schon geschlossen. Jetzt kommst Du mit Deinem externen Opamp und baust eine 2. Feedback-Schleife dazu. Wenn Du da nicht aufpasst, arbeiten die genau gegeneinander. Das siehst Du dann als Schwingen. Die externe Feedback-Schleife sollte deutlich langsamer laufen als die interne um das zu verhindern. Also mit Kondensatoren ausbremsen. Teste dass es auch mit verschiedenen Lasten funktioniert, nicht nur einfache Widerstände. Also auch z.B. das Ein- und Ausschaltverhalten, Last- und Eingangsspannungssprünge, Kondensatoren, Induktivitäten, eine elektronische Last etc.
:
Bearbeitet durch User
Tim 🔆 schrieb: > Dieter D. schrieb: >> Tim 🔆 schrieb: >>> Wie bekomme ich das weg? >> >> Das sollte sicherlich ein Schaltnetzteil mit LM317 werden. ;o) > > Eigentlich ein Präzisionsnetzteil. Das Datenblatt-Beispiel mit TL431 > funktioniert ohne zu schwingen, aber mit Präzision ist da nichts. Wo ist denn in Deiner Schaltung ein TL431??
Dank euren Tipps habe ich das hinbekommen. Die Schaltung läuft jetzt top. Ich habe 1n und 10k genommen. Das funktioniert dann mit und ohne Belastung. Die Ausgangsspannung bei ca. 20°C = 5,0000V ca. 70°C = 5,0005V So genau wollte ich's gar nicht :-)
Peter P. schrieb: > Wo ist denn in Deiner Schaltung ein TL431?? Tim 🔆 schrieb: > Das Datenblatt-Beispiel
:
Bearbeitet durch User
Peter P. schrieb: > Wo ist denn in Deiner Schaltung ein TL431?? Eigentlich braucht man weder eine Spannungsreferenz, noch eine hohe Verstärkung. Ich habe das mal mit einem ganz normalen 7805 und einem OPAmp. mit einer Verstärkung von 1 aufgebaut. Das funktioniert auch gut, allerdings erst ab 5V aufwärts.
Tim 🔆 schrieb: > Die Schaltung läuft jetzt top. 👍 https://www.mikrocontroller.net/attachment/653602/platine.jpg Das Board sieht nach Industrieware aus. Für U1 könnte man auch einen ganz normalen BJT Transistor nehmen. Vielleicht wollten die auf diese Weise ihre ganzen LM317 los werden ;)
Enrico E. schrieb: > Für U1 könnte man auch einen > ganz normalen BJT Transistor nehmen. Der hat dann aber keinen integrierten Überstrom oder Übertemperaturschutz.
Enrico E. schrieb: > Das Board sieht nach Industrieware aus. Für U1 könnte man auch einen > ganz normalen BJT Transistor nehmen. Vielleicht wollten die auf diese > Weise ihre ganzen LM317 los werden ;) Schaltung und PCB habe ich selbst entworfen. Ging genau so schnell wie Lochrasteraufbau und ich muss nicht den Pertinax-Gestank einatmen. Auf dem Board befindet sich auch noch ein 7,5V Zweig. > Peter P. schrieb: > Ich habe das mal mit einem ganz normalen 7805 und einem OPAmp. mit einer > Verstärkung von 1 aufgebaut. > > Das funktioniert auch gut, allerdings erst ab 5V aufwärts. Mir ist aber wichtig, dass die Spannung nicht weg driftet. Das funktioniert nicht ohne Referenz. Ein Profi würde das sicher besser machen als ich. Bei Mouser gibt es auch tolle fertige ICs, die sogar 150mA können und ein vielfaches weniger driften. Aber dabei lerne ich nichts. Nach dem das jetzt funktioniert bin ich auf die LT1029 aus China gespannt. Wenn die mir da mal nicht übertünchte LM336 unterjubeln. Der jetzt eingebaute ist echt.
:
Bearbeitet durch User
Tim 🔆 schrieb: > Dank euren Tipps habe ich das hinbekommen. Die Schaltung läuft jetzt > top. > > Ich habe 1n und 10k genommen. Das funktioniert dann mit und ohne > Belastung. > > Die Ausgangsspannung bei > ca. 20°C = 5,0000V > ca. 70°C = 5,0005V > > So genau wollte ich's gar nicht :-) Und wie verhält sich der LM317 in sener Standardschaltung bei Temperaturänderung?
Harald W. schrieb: > Und wie verhält sich der LM317 in sener Standardschaltung bei > Temperaturänderung? Steht doch im Datenblatt.
Arno R. schrieb: > Harald W. schrieb: >> Und wie verhält sich der LM317 in sener Standardschaltung bei >> Temperaturänderung? > > Steht doch im Datenblatt. Und bei jedem Hersteller anders.
Arno R. schrieb: >> Und wie verhält sich der LM317 in sener Standardschaltung bei >> Temperaturänderung? > > Steht doch im Datenblatt. Nun, ein praktischer Versuch wäre für mich überzeugender.
Harald W. schrieb: > Arno R. schrieb: > >>> Und wie verhält sich der LM317 in sener Standardschaltung bei >>> Temperaturänderung? >> >> Steht doch im Datenblatt. > > Nun, ein praktischer Versuch wäre für mich überzeugender. Den hat der Hersteller gemacht und dokumentiert.
H. H. schrieb: > Und bei jedem Hersteller anders. Mag sein. Aber in allen DB die ich gefunden habe, ist der grundsätzliche Verlauf gleich, die Absolutwerte variieren etwas. Die negative Drift zu hohen Temperaturen könnte man mit einem NTC-Verhalten parallel zum Widerstand von Out nach Adj weitgehend ausgleichen (Diode+R, KTYxx, ...).
Harald W. schrieb: > Nun, ein praktischer Versuch wäre für mich überzeugender. Der praktische Versuch ergab: "Driftet wie Sau...". Werte kann ich dir jetzt nicht mehr nennen, aber das war auf keinen Fall akzeptabel. Da frage ich mich schon nach dem Sinn und Zweck dieses Reglers, zumal man damit schon bei geringer Leistung die Wohnung heizen kann. Der wird wirklich sauheiß (um die Sau nochmal zweckzuentfremden). Die Beispielschaltung mit dem TL431 war schon besser, aber was bringt es, wenn der TL431 weg driftet und ich hatte schon den B-Typ genommen. Dann kam mir meine ungewöhnliche Idee in den Sinn.
:
Bearbeitet durch User
Tim 🔆 schrieb: > Harald W. schrieb: >> Nun, ein praktischer Versuch wäre für mich überzeugender. > > Der praktische Versuch ergab: "Driftet wie Sau...". Komisch, daß das in all den Jahrzehnten niemand sonst aufgefallen ist und alle die Dinger einsetzen... Tim 🔆 schrieb: > zumal man damit schon bei geringer Leistung die Wohnung heizen kann. Ist doch in deiner Schaltung genauso. Eher noch schlimmer, wegen der zusätzlichen Verluste, von denen einige unnötig sind (R4,R5).
:
Bearbeitet durch User
Tim 🔆 schrieb: > Der praktische Versuch ergab: "Driftet wie Sau...". Werte kann ich dir > jetzt nicht mehr nennen, aber das war auf keinen Fall akzeptabel. wo hast Du denn Deinen LM317 her? Wenn das irgendein umgelabelter billiger Nachbau ist könnte ich mir so ein Verhalten gut vorstellen. Natürlich ersetzt er keine Präzisionsreferenz, aber ich fand den LM317 bisher eigentlich immer ganz ordentlich und für die meisten Fälle ausreichend was die Stabilität angeht.
Arno R. schrieb: > Komisch, daß das in all den Jahrzehnten niemand sonst aufgefallen ist Dann werden sie für den Zweck halt genügt haben. > und alle die Dinger einsetzen... Die Japaner nehmen gerne Z-Diode und Transistor. > Eher noch schlimmer, wegen der > zusätzlichen Verluste, von denen einige unnötig sind (R4,R5). Die Empfehlung habe ich hier aus dem Forum und sie steht auch in einer App Note von TI. Wenn ich das Dokument wieder finde, poste ich es. Maxim und Analog schreiben jeweils was anderes. Aber ich habe die Widerstände bei meiner Platine gar nicht drin, da ich zwei Regler angeschlossen habe. Den Schaltplan hatte ich für dieses Thema vereinfacht.
Gerd E. schrieb: > wo hast Du denn Deinen LM317 her? Davon habe ich vor ein paar Jahren einige Dutzend in einem Werk in Tschechien abgegriffen, die bei der Produktion übrig blieben. Ich gehe nicht davon aus, das die gefälscht sind. Sorry, "Wie Sau" war halt mein subjektiver Eindruck. Ich habe das Ergebnis nicht mehr im Kopf und die Schaltung gestern auseinander genommen. Auf meiner Platine habe ich jetzt uralte von Motorola. Ich kann ja nochmal einen anschließen, aber heute nicht mehr.
:
Bearbeitet durch User
Arno R. schrieb: >> Der praktische Versuch ergab: "Driftet wie Sau...". > > Komisch, daß das in all den Jahrzehnten niemand sonst aufgefallen ist > und alle die Dinger einsetzen... Bei den meisten, typischen Anwendungen für den LM317 kommt es auf ein paar mV temperaturbedingte Schwankungen nicht an. Wichtiger ist die Konstanz bei unterschiedlichen Ausgangsströmen.
Niemand braucht Stromversorgungen mit einer Genauigkeit von unter 1%. Und falls es doch Schaltungen gibt die das erfordern dann würde ich dessen Design schwer in Frage stellen.
Bitte melde dich an um einen Beitrag zu schreiben. Anmeldung ist kostenlos und dauert nur eine Minute.
Bestehender Account
Schon ein Account bei Google/GoogleMail? Keine Anmeldung erforderlich!
Mit Google-Account einloggen
Mit Google-Account einloggen
Noch kein Account? Hier anmelden.






