Hallo, Ein Freund und ich wir haben uns das Grafikdisplay "LCD-NAN-YA-LMAJ6R002AP" von Pollin gekauft. Unter dem Link ist es zu finden: http://www.pollin.de/shop/shop.php?cf=kontakt_service.php Wir haben auch schon Datenblätter herangezogen. Bei der Verdrahtung sind wir nun stehengeblieben. Da steht beispielsweise, dass Pin 4 für die "Power Supply for LCD (- V )" genutzt wird. Heißt es, dass wir da 5 V anlegen sollen, oder 3 V ? Das heißt wir sind uns unsicher mit der Spannung. In einem Datenblatt steht für "Supply Current (LCD) IEE VDD" 3.0V, 2.5mA. Hat jemand Erfahrung mit dem Display? Wenn ja, wäre gut, wenn ihr uns Material geben könntet. Datenblätter oder so. Haben zwar schon welche aber sind erst am Einarbeiten. Danke
Sorry, der Link wurde falsch übernommen. Also auf der Startseite bitte auf "Bauelemente" klicken, dann auf "aktive Bauelemente", dann auf "Displays". Darunter findet ihr es mit der Bezeichnung "LCD-NAN-YA-LMAJ6R002A"
Hallo, naja, Datenblatt kann man das nicht so unbedingt nennen... Vee ist die Spannung für den LCD-Treiber, meist "Kontrastspannung" genannt. Die ist nach dem Zettel maximal 13,8V, normal irgendwo zwischen 19,8 und 12,5V. Da Vee sich auf Vdd bezieht, also auf die +5V, müssen an Vee ca. -7V gegen Vss (GND) liegen. Du brauchst also ca. -7,5V, die an einen Einstellregler 10k gegen GND und den Schleifer an Vee. Damit stellst Du dann auch den Display-Kontrast ein. Gruß aus Berlin Michael
Hallo, Danke für die Antwort. Brauch das Display echt mindestens 13,8 V an Spannung an dem Pin? Erscheint mir sehr hoch. Dachte, dass die meisten Display mit 5 V arbeiten. Hmm ... und die negative Spannung ist nötig? Denn muss ich ja eine Art "Vorschaltplatine" bauen, damit ich es in betrieb nehmen kann, oder?
Hallo, die Logikspannung ist selbstverständlich 5V oder wohl auch 3,3V (müßte man ein komplettes Datenblatt haben). Die 13V sind die Treiberspannung für den LCD-Kontroller, der leigt aber gagen die +5V (bzw. 3,3V). Diese Spannung ist also 11V - 5V = 6V. Der Anschluß Vee muß also 6V negatiber sein als GND, also -6V an Vee. Hab geradde nichts anderes gefunden: http://www.lcd-module.de/deu/pdf/doma/4_16.pdf ist zwar ein völlig anderes Display, interessant für Dich ist die Schaltung unter Kontrasteinstellung links, das sind auch die Spannungsverhältnisse für Dein Display. Gruß aus Berlin Michael
Danke. Soweit habe ich es verstanden. War bloß erstaunt darüber, dass ein Display mehr als 5 V benötigt. Also bleibt mir nichts anderes übrig, als ein Netzteil zu bauen. Der USB Port erlaubt mir ja nur 5 V zu beziehen. Hat jemand ne Schaltung dafür?
Wie wäre es mit einem Spannungswandler? Google sprut + spannungswandler. 2.5mA sind ja wirklich nicht viel, das wird man wohl erzeugen können.
Kleiner Tipp: Die -10V von einem MAX232 an einem Poti reichen dazu meist aus ;) Eichfach, billig und gut zu bekommen^^
Eine Kontrastspannung die negativ gegenüber GND ist? Klingt ein bischen sehr exotisch. Ich würde eher ein 10k poti zwischen Betriebspannung und 0V anraten, also 0...5V, bzw. 0...3,3V. Mit -7.5 volt wirst du wohl nur eine Schutzdiode im innern zum rauchen bringen. Wenn die überhaupt vorhanden ist. LCD Displays brauchen zwei Spannungsquellen. Eine für die interne Elektronik und eine für den CCL konverter. Was anderes habe ich noch nie gesehen. Meisst 3.3V bis 5 V für das Display und 5 bis 12 Volt für den CCL. Der CCL zieht schon 1 bis 2 ampere bei kleinen QVGA/VGA Displays.
DerJan wrote: > Eine Kontrastspannung die negativ gegenüber GND ist? > Klingt ein bischen sehr exotisch. Nö, ist ganz normal. Nur weil Du bei Modulen (mit eingebauter Elektronik) die ganzen Treiber(hilfs)Spannungen nicht zu Gesicht bekommst ist da noch nichts exotisches dran. > Ich würde eher ein 10k poti zwischen Betriebspannung und 0V anraten, > also 0...5V, bzw. 0...3,3V. ...kann böse enden, wenn der Treiber eine negative Spannung erwartet! > Mit -7.5 volt wirst du wohl nur eine Schutzdiode im innern zum rauchen > bringen. Wenn die überhaupt vorhanden ist. Wenn eine vorhanden ist, dann ist die bei erwarteter negativer Spannung andersrum gepolt und raucht eher so bei positiven Spannungen. > LCD Displays brauchen zwei Spannungsquellen. Eine für die interne > Elektronik und eine für den CCL konverter. Was anderes habe ich noch nie > gesehen. Ah ja! Und was Du noch nicht gesehen hast, das gibt es natürlich auch nicht. Vielleicht solltest du den Blick ab&zu mal von Deinem TFT-Panel wenden - die Welt der LCD-technologien ist etwas grösser ;-) > Meisst 3.3V bis 5 V für das Display und 5 bis 12 Volt für den CCL. ...noch nicht mal das stimmt so allgemeingültig. Speziell größere Panels (ab 19" aufwärts) haben auch manchmal Inverter mit 24V Eingangsspannung.
Hallo, Wir haben einen Tip bezüglich der Spannungsversorgung erhalten. Im Anhang befindet sich der Schaltplan. Was haltet ihr davon?
Nett, aber unpraktisch... USB und Batterie... Vielleicht sollte man dann doch lieber mal schauen ob man da nicht was mit einem MAX232 machen kann... oder einen kleinen Schaltregler aufbauen.
Wieso unpraktisch? Hättest du denn eine Schaltung mit einem Schaltregler da? Habe da keine Arnung von. Danke
Ein Schaltregler mit dem MC34063 ist vermutlich die preiswerteste Lösung. Hier auf Seite 8 ist eine Schaltung, die aus +5V -12V erzeugt: http://www.onsemi.com/pub/Collateral/MC34063A-D.PDF und hier hats noch mehr Schaltbeispiele dazu: AN920/D Theory and Applications of the MC34063 and mA78S40 ... http://www.onsemi.com/pub/Collateral/AN920-D.PDF
Eine Frage zu dem Anschluss noch: Benötigen wir eine Temperaturstabilisierung für das Display, oder ist diese nur von Nöten, wenn wir das Display in kritischen Tenmperaturbereichen betreiben?
Versuche es nun mit einem MAX 232 zu realisieren. Der liegt grad herum.
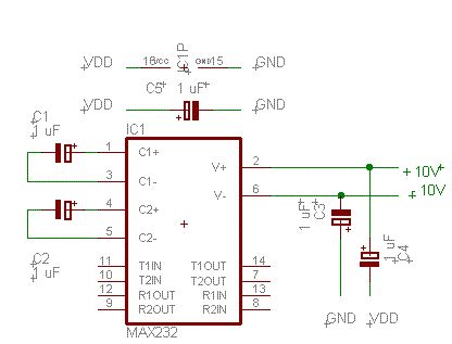
Hier einmal die Variante mit dem Max 232. Wir erhalten + 10 V und - 10 V. Nun haben wir die Möglichkeit unsere Kontrastspannung über ein Poti einzustellen. Ist die Schaltung richtig? (siehe Anhang) Wenn ich nun das Poti dimensiniere auf was muss ich da achten? Zum einen auf die eingestellte Kontrastspannung, sprich Gesamtspannung -10 V bis + 10V = 20V - die Kontrastspannung. Dass ist ja die zu "vernichtende" Spannung. Diese muss ich dann durch den fließenden Strom teilen, oder ? Ohmsches Gesetz
Wir benötigen ja für die Kontrastspannung ca. 13 V. Nun haben wir uns gedacht, dass wir zwischen +10V und - 10V (Differenz von 20 V) ein Poti hängen. Zwischen Schleifer und dem Poti In liegen nach Einstellen nun unsere gewünschen 13 V, oder? Oder MUSS man die Kontrastspannug auf die LCD - Spannung von 5 Volt beziehen? Kann so nichts kaputt gehen? Gruß
Ich habe -10V vom MAX232 (sind eigentlich nur -8,5V) direkt als Kontrastspannung angeschlossen. Das passte bei meinem supergroßen GLCD gerade. Mit 10k-Poti zwischen -8,5V des MAX232 und GND brach die Spannung am MAX232 etwas zusammen. Poti zwischen -10V und +10V ist eigentlich Quatsch, die benötigte Spannung liegt unter GND, warum sollte man da auch die Spannung über GND am Poti "verheizen"? ...
Wieso quatsch? Laut Datenblatt brauchen wir für die Kontrastspannung mindestens 11 V , max. 13 V. Deswegen nehmen wir die -10V bis + 10 V und regeln die insgesamt 20 V auf die gewünschten 11 V - 13 V, oder ist das falsch?
Mit dem Poti haben wir ja so etwas in der Art wie einen belasteten Spannungsteiler, oder? Also je nach Last (auf wieviel Herz das Display grad läuft) ändert sich die Spannung am Poti, oder? Wie soll ich denn da ein Pot berechnen? Ich weiß kein Strom. Das Datenblatt von Pollin ist sehr schlecht. Will das Display ja nicht grillen :( Hilfe gesucht
Habe nun mal mein Netzgerät genommen. Es auf 12,5 V aufgedreht. Diese Spannung zwischen GND und VEE (Kontrastspannung) angelegt. Nichts passierte. Es floß jedoch ein Strom größer 3 mA. Im Datenblat steht für den Strom der Kontrasspannung aber max. 2,5 mA. Hab ich es gegrillt?
Folgendes haben wir noch zu dem Display gefunden. Leider erst jetzt. Kann mir jemand den Transistortyp sagen? Und vor allem, wieso wird der Schleifer nicht direkt an VEE gelegt, sondern über Umweg "Transistor"? Muss laut der Zeichnung also eine "negative" Spannung zwischen GND und VEE anliegen? Habe eine positive angelegt. Bedeutet das nun den Tod des Displays?
Timo wrote: > Folgendes haben wir noch zu dem Display gefunden. Leider erst jetzt. > Kann mir jemand den Transistortyp sagen? Und vor allem, wieso wird der > Schleifer nicht direkt an VEE gelegt, sondern über Umweg "Transistor"? Sorry, mein Browser mag kein BMP (ich auch nicht)... > > Muss laut der Zeichnung also eine "negative" Spannung zwischen GND und > VEE anliegen? Ja aber sicher doch, das wurde Dir doch schon in der ersten Antwort ausführlich erklärt: Beitrag "Re: Grafik-LCD von Pollin [LCD-NAN-YA-LMAJ6R002A]" Liest Du die Antworten überhaupt??? > > Habe eine positive angelegt. Bedeutet das nun den Tod des Displays? Das kann ich Dir erst sagen, wenn Du mir das Display zuschickst. Ob ein Display das aushält weiß ich nicht, ich mache mich sachkundig, bevor ich Spannung anlege. Das ist auf die Dauer weniger frustrierend. ...
Sorry für die bmp. Habe voreilig gepostet. Lese die antworten wohl. Ist mir jedoch unklar gewesen, was gemeint ist. Bin nicht so ein "genie" wie du. Frustrieren tut mich dass auch, ja. Vorallem, weil das ding 15 € gekostet hat. Deswegen suche ich ja nach Hilfe. Sachkundig ist so eine Sache. das versuche ich doch. Bloß zu dem Display gibt es sowenig daten. Pollin ist da sehr sparsam.
Ich habe mir jetzt mal das "Datenblatt" angesehen. Aufgrund der fehlenden bzw. missverständlichen Informationen hätte ich dieses Teil nie gekauft, auch nicht für 3 Euro... Wenn ich (z.B. bei Pollin) etwas Interessantes finde, dann lade ich mir erstmal alle verfügbaren Infos (z.B. Datenblätter, Beispielprogramme) herunter und sehe mir diese an. Dann beurteile ich, ob ich mit meinem Wissensstand in der Lage bin, mit dem Teil umzugehen. Danach entscheide ich, ob ich das Teil haben will oder nicht. Unterhalb einer gewissen preislichen Schmerzgrenze lasse ich mich auch mal auf "Lotto" ein, aber dafür wäre mir dieses LCd viel zu teuer. Tut mir leid, ich kann Dir nicht helfen. Frag den Pollin-Kundendienst... ...
Danke. Jetzt ist dass Teil ja da. Haben einen Fehler mit dem Kauf gemacht. Aber hoffen, dass wir es doch irgendwie hinbekommen. Für Tips und ein Schaltplan mit dem MAX232 zur Spannungsversorgung dankbar
Guten Morgen... Immernoch das selbe Thema. Ich habe dazu noch folgendes gefunden und wollt euch nach eurer Meinung fragen. Zitat: "Noch was am Rand. Die Negative SPannung darf erst angelegt werden wenn die 5V+ einige millisekunden angelegt wurde. Das Display muss schon initialisiert haben. Wird das nicht gemacht, wird das Display über kurz oder lang sterben." Ist diese Aussage korrekt? Darf ich die negative Spannung erst nach erfolgreichem initialisieren anlegen? mfg
Hallo, ziemlich endlose Diskussion hier. ;) Das xxx002 habe ich bei Nan Ya nicht mehr gefunden, evtl. ist das xx003 ja ähnlich genug. Da es FontSelect gibt, sollte auc ein T6963C drauf sein. Dann kannst Du davon ausgehen, daß die ähnlich genug sind. Ansonsten ist es so, wie ich es schon ganz oben geschrieben habe. Logikspannung logischerweise 5V, Kontrastspannung (Vee) irgendwo um -7V gegen GND. Einstellregler 10k zwischen -10V vom MAX und GND, Schleifer an Vee, von GND aus hochdrehen, bis die Pixel dunkel werden. Falls es noch lebt... Ich wurde zwar auf eine Ausnahme mit einem anderen Controller hingewiesen, aber Displays mit T6369C kenne ich nur mit Vee zwischen -5 und teilweise bis -12V gegen GND (mein 240x128 will rund -11V). Displays mit Vee höher als die Logikspannung sind mir selbst noch nicht begegnet. Du kannst Dich auch gern durch die NAN Ya-Datenblätter wühlen... http://www.mark-products.com/products.htm Gruß aus Berlin Michael
Danke Michael. Hast mir sehr geholfen. Es läuft. Also d.h. ich sehe "Kontrast" ... zwar sehr wenig, aber dass liegt glaub ich daran, dass das Display noch net initialisiert ist und so:) ... es lebt also noch ... Nun noch zur Temperaturstabilisierung. MUSS ich zwingend eine haben? Betreibe das Display ja nur bei Zimmertemperatur :). Eine weitere Frage. Wir oben erwähnt fand ich einen Beitrag in dem geschrieben wurde, dass man die negative Spannung erst nach dem initialisieren anlegen darf, stimmt das? Wenn ja, dass kann ih doch einfach nen Transistor nehmen, den an einen Pin des AVRs setzen und nach dem Initialisierungsvorgang schaltet der denn duch. Sprich ich benutze die CE - Strecke als Schalter. Setze nur einen Basiswiderstand ein. Ist das okay?
Hallo, ob die Kontrastspannung reicht, wirst Du merken, wenn Du es angesteuert bekommst. Ich habe in meinen Unterlagen bei solchen Displays nichts zur Einschaltreihenfolge gefunden, hat mir zumindest auch noch keine Probleme bereitet, ich würde da nichts weiter machen. Temperaturstabilisierung erstmal komplett ignorieren, sich wirklich Probleme beim Einsatz ergeben, weil der Kontrast sich ändert und Du stänig nachregeln mußt, kannst Du auch da noch drüber nachdenken. Gruß aus Berlin Michael
Hi, Wir haben nun eine Schaltung auf eine Platine gebracht. Die Schaltung sieht so aus: Max232 mit VCC (Pin 16) und GND (Pin 15) versorgt. Kondensatoren von 2,2 uF (zu groß? oder zu klein?) gewählt und angeschloßen. An Pin 2 liegen nun gegen GND +10V an und an Pin 6 liegen nun gegen GND -10V an. Wir haben wie beschrieben zwischen -10V (Pin 6) und GND (Pin 15) ein 10kOhm Poti gesetzt. Am Schleifer nehmen wir VEE ab. Diese Spannung kann man nun mit dem Poti zwischen 0V und -10V ideal regeln. Für das Display benötigen wir: Pin 1 = FGND (legen wir auf GND) Pin 2 = GND Pin 3 = VEE = laut Datenblat irgendwie zwischen 11V und 13V (siehe Seite 4) Pin 4 = VDD = Logik 5V Nun haben wir auf die Platine LEDs gelötet, um zu sehen ob 5V "da sind" und ob die "negative Spannung da ist". Wir haben die LEDs mit einem Vorwiderstand versehen und paralell zur Spannung, die die anzeigen sollen geklemmt. Die Leds leuchten auch wie gewollt. Messen wir nun auf der Platine die Spannungen von -10V und + 10V nach, stellen wir fest, dass diese sich bei etwa 3 - 4 V und -3 - -4V bewegen. Und wir ledidlich 3,5 V Betriebsspannung am Max232 haben. Dieses kann am Spannungsabfall des Entwicklungsboards liegen. Drückt dieses unsere Spannungen so herab? Muss der Max 232 UNBEDINGT mit 5 V betrieben werden um die +10 V und -10V zu liefern? Schließen wir das Display an die Platine an, so "bricht die negative Spannung quasi zusammen" -> die LED für die negative Spannung geht aus. Auf dem Display sehen wir überhaupt keine Veränderung. Kein Kontrast, kein gar nichts. Im Anhang findet ihr zu einem das Datenblatt, zum anderen dem Schaltplan der Platine. Wäre nett, wenn Ihr euch die Mühe macht und uns helft. Danke
Noch einen Nachtrag. Wir messen die negative Spannung. Schließen wir nun das Display an und messen dabei parallel die Spannung VEE, so wird diese auf einmal positiv ... wieso??? Vorher waren da -7 V ... nun ist das Display dran und es werden plötzlich +4 V draus ... magie?
Achja nochmal was zum Verständnis: Wenn wir VDD, GND, FGND und VEE beschaltet haben (Softwarseitig noch gar nichts gemacht haben, weder initialisiert oder so) sehen wir dann schon Kontrast oder irgendetwas?
Hm, jemand sagte doch, der MAX232 liefert max. ca. 10mA. Was denkst du wohl, was deine LED mit der Spannung anstellt? Ich würde die erstmal rausnehmen. Die Einschaltreihenfolge ist beim Basteln kaum relevant, man sollte das Display einfach nicht dauerhaft mit "Kontrastspannung" versorgen ohne dass die Logikspannung da ist, da dann die benötigte Wechselspannung nicht erzeugt wird und der Kristall langsam aber sicher durch Elektrolyse zerstört wird. Aber keine Sorge, so schnell geht das eigentlich net... Am besten wird sein, du versuchst erstmal das Display anzusteuern, mit etwas Glück erkennst du dann eher, wie du den Kontrast einstellen musst. Vorausgesetzt, die Initialisierung funktioniert... Ich würde mal überprüfen was da für ein Controller draufsitzt und dann ein gescheites Datenblatt suchen. Sollte es der T6963 sein, solltest du eigentlich keine Mühe haben, etwas zu finden.
Danke für den Tip mit den 10 mA. Also alles verdrahtet. Sehen nichts. Initialisieren nun einmal. Mal sehen ob dann etwas zu sehen ist.
Hallo >Für das Display benötigen wir: > >Pin 1 = FGND (legen wir auf GND) >Pin 2 = GND >Pin 3 = VEE = laut Datenblat irgendwie zwischen 11V und 13V (siehe >Seite 4) >Pin 4 = VDD = Logik 5V Ich glaub hier ist ein Fehler. Hoffentlich nur im Text. Auf Pin 4 liegt VEE. In beiden Datenblättern, dem vom Pollin und dem anderen. >Und wir ledidlich 3,5 V Betriebsspannung am Max232 Eure 5V Versorgungsspannung darf nicht zusammenbrechen. Überprüft unbedingt die og. Pins. Habt ihr die wirklich korrekt angeschlossen und nur im Text den Fehler? 1.Messt die 5V ohne dem Display. Sind da die 5V da ist das schon mal gut. 2.Dann messt nochmal die 5V mit Display. Sollte diese dann zusammenbrechen, kann das folgende Ursachen haben: - eure Spannungsversorgung für +5V liefert nicht genug Strom, deshalb bricht die Spannung zusammen - das Display ist defekt(Voraussetzung alle Versorgungsspg. korrekt angeschlossen) >Habe nun mal mein Netzgerät genommen. Es auf 12,5 V aufgedreht. Diese >Spannung zwischen GND und VEE (Kontrastspannung) angelegt. Nachdem Fehler mit den vertauschten Pins und dem was du da schreibst ist es sehr wahrscheinlich, das ihr das Display gegrillt habt. Drücke euch aber trotzdem die Daumen das es nicht so ist(Pins korrekt anschliessen).
Habe es nur im text vertauscht. Soll man denn eigentlich pixel dunkel sehen oder erst nach der initialisierung?
>Habe es nur im text vertauscht. Soll man denn eigentlich pixel dunkel >sehen oder erst nach der initialisierung? keine Idee. Habe auch noch mal in deinen Schaltplan geschaut, da steht auch Pin3 VEE. Auf deinem Board geht Pin3 auf eine Durchkontaktierung in der Nähe das Potis (Drahtbrücke um das mal trennen zu können). Pin 4 geht auf VDD. Entweder ist die Zählreihenfolge an der Stiftleiste vertauscht oder ich hab grad zu viel Bier.
Ja die kontaktierung ist umgedreht. liegt am verdrehten kabel. dass hat seine richtigkeit. aber mich würd immernoch interessieren, ob man pixel sehen müsste?also dunkel
Es läuft. Habe es initialisiert. da lieg der Fehler. Es läuft wunderbar. Vielen Vielen Dank an Alle:)
Euer Display kenne ich leider nicht. Kenne nur die HD44780 Typen. Ich habe dazu mal einen Guide im Netz gefunden. HOW TO USE INTELLIGENT L.C.D.s /Everyday Practical Electronics, Februar 1997 Habe allerdings keinen Link dafür. Habe mir den aber ausgedruckt und da steht folgendes: (frei übersetzt) Kurz nachdem das Display mit Spannung versorgt wird können Pixel sichtbar sein. Sollte das so sein soll man den Kontrast soweit ändern, das man diese Pixel gerade noch sieht. Das Display initialisiert sich aber in einen Modus in dem auf dem Display nichts angezeigt wird. Auch nicht nachdem man ihm Daten zum Anzeigen geschickt hat. Man muss es erst über ein Kommando anschalten. Wie schon gesagt, ich kenne euer Display nicht. Ob es sich so verhält wie die HD44780 Typen weiss ich auch nicht genau. Es ist aber sehr wahrscheinlich, das es so ist. Ergo ihr seht erstmal nichts.
Hallo, hat hier jemand noch ein LCD-Modul NAN YA LTC79H202T50K übrig ? Bitte meldet euch. Gruß Johannes
Hallo Johannes, ich glaube ich habe noch was rumliegen. Ich wühl morgen mal meine Kisten durch, was noch da ist. Grüße, Jens
Bitte melde dich an um einen Beitrag zu schreiben. Anmeldung ist kostenlos und dauert nur eine Minute.
Bestehender Account
Schon ein Account bei Google/GoogleMail? Keine Anmeldung erforderlich!
Mit Google-Account einloggen
Mit Google-Account einloggen
Noch kein Account? Hier anmelden.

