Guten Abend allerseits, ich bräuchte mal wieder qualifizierten Rat ;-) Folgendes: Ich baue mir eine Fernbedienung mit IR- Sender und Empfänger auf. Das ganze funktioniert sogar, allerdings nur bis ca. 50cm Entfernung. Ich bin der Meinung, dass meine Signalaufbereitung den falschen Ansatz hat. So sieht es momentan aus: IR-Diode mit Kathode an Masse, Anode mit 500k an 5V und 100k an Masse (vorspannen). Die Anode geht an einen Impedanzwandler (Spannungsfolger). Diese Signal wird dann Verstärkt. Danach wird mit einem Hochpass der Gleichspannungsanteil rausgefiltert. Dieses Signal geht nun auf einen Komperator, welcher mir high und low für den µC ausgibt. Wie gesagt, das Ganze geht nur mit begrenzter Reichweite. Hab im Netz nen Transimpedanzverstärker gefunden. Leider hab ich keine negative Spannung für die Signalauswertung. Hat jemand nen neuen Ansatz für mich?
@ Igor Metwet (bastel-wastel) >IR-Diode mit Kathode an Masse, Anode mit 500k an 5V und 100k an Masse >(vorspannen). Das ist keine Vorspannung. >Die Anode geht an einen Impedanzwandler (Spannungsfolger). Diese Signal Falscher Ansatz. Deine Diode mit Arbeitswiderstand ist schnarchlangsam. Nimm einen Transimpedanzverstärker (TIA). >Hab im Netz nen Transimpedanzverstärker gefunden. Leider hab ich keine >negative Spannung für die Signalauswertung. Brauchst du nicht. Im Normalfall ist die Ausgangsspannung des TIA positiv. LM358 reicht hier. MfG Falk
Was wäre dann eine Vorspannung. (Auch wenn ich es hier nicht brauche - mich interessierts) So einen TIA: http://www.suchmaschinen-tippgeber.de/online/transimpedanzverstaerker.htm Falls ja: Welchen Wert für R ? 1M und dazu noch 10pF parallel? (Meine Datenübertragung läuft mit 1kHz) Soll ich die Photodiode einfach umdrehen? Also Kathode an invert. Eingang?
Ungefähr so. Den +Eingang des OPV auf den Schleifer eines 100k-Potis legen, dann kannst Du mit der Schaltschwelle experimentieren.
Danke sehr, das bringt mich doch gleich weiter ! Danach kann ich dann auf meinen HP und meinen Komperator!?
@ Igor Metwet (bastel-wastel)
>Danke sehr, das bringt mich doch gleich weiter !
Ja, aber die Widerstände 120k und 1 k sind völlig danaben. Anode auf
GND, ebenso +Eingang vom OPV. Die 10pF sind SEHR reichlich. Eher so
1..3pF. Sollte aber ein 1kHz egal sein.
MfG
Falk
>Ja, aber die Widerstände 120k und 1 k sind völlig danaben. Kannst Du nicht lesen? >>Den +Eingang des OPV auf den Schleifer eines 100k-Potis legen Der 1k widerstand ist völlig egal. >auf GND, ebenso +Eingang vom OPV. Volkommener Unsinn.
Habs mit OP+ an GND versucht. Allerdings hab ich ein Problem: Die Photodiode gibt mir bei wenig Licht eine positive Spannung von ca. 60mW an der Kathode aus. Wenn ich jetzt mit dem Feuerzeug langsam in Richtung Photodiode fahre, geht die Spannung in den negativen Bereich (bis ca. -300mV) An was könnte das liegen? Unter diesen Umständen kann eine IR-LED von der Stärke her leider keine negative Spannung bewirken.
@ jack (Gast) >>Ja, aber die Widerstände 120k und 1 k sind völlig danaben. >Kannst Du nicht lesen? Doch kann ich. Ist dennoch ne schlechte Schaltung. Da müsst wenigsten ein 100nF gegen Masse an den + Eingang, um einen HF-Kurzschluss zu schaffen. >>auf GND, ebenso +Eingang vom OPV. >Volkommener Unsinn. Keinesfalls. Das ist der klassische TIA ohne Vorspannung. Reicht hier vollkommen. Und die Schwellspannung für den nachfolgenden Komparator würde ich am Komparator einspeisen, nicht am TIA! Hier spricht der Meiser mal wieder Tacheles. Kann man nicht kürzer und besser beschreiben. http://electronicdesign.com/Articles/Index.cfm?AD=1&ArticleID=4346 MFG Falk
@ Igor Metwet (bastel-wastel) >Richtung Photodiode fahre, geht die Spannung in den negativen Bereich >(bis ca. -300mV) Diode verpolt? >An was könnte das liegen? Unter diesen Umständen kann eine IR-LED von >der Stärke her leider keine negative Spannung bewirken. Häää? Lass doch mal das mit negativer Vorspannung aus deinem Kopf. Das braucht man bei 1 kHz nicht wirklich. MfG Falk
Und ich sehe gerade. 1nF (NANOfarad) über 10 MOhm. Das Ding bleibt da ja fast stehen! VIEL ZU VIEL! MfG Falk
Diode ist nicht verpolt. Tatsache ist, dass ich von Kathode nach Anode eine positive Spannung über der Diode messe und erst wenn die Lichtintensität stärker wird, messe ich eine negative Spannung. Der Photostrom wechselt also seine Richtung. So funktionier das einfach nicht. Physikalisch kann ich mir das nicht unbedingt erklären. edit: Dieser Effekt tritt nur auf, wenn auf der SChaltung Spannung ist. Wenn ich die Spannungsquelle wegnehme, dann messe ich über der Photodiode immer die erwartete negative Spannung. (Ich rede von negativ, weil ich die Anode als Massebezug beim Messen nehme.
@ Igor Metwet (bastel-wastel) >Diode ist nicht verpolt. Tatsache ist, dass ich von Kathode nach Anode >eine positive Spannung über der Diode messe und erst wenn die >Lichtintensität stärker wird, messe ich eine negative Spannung. Der In einer Schaltung mit 10MOhm misst man nicht so ohne weiteres. Was für einen OPV hast du? Wie ist der versorgt? >Photostrom wechselt also seine Richtung. So funktionier das einfach Käse. Poste mal dein Schaltung. MfG Falk
LM324 Hab leider keinen 10M da, verwende nur einen 1M. Als C hab ich den 1nF drin. Ich werd ihn mal gegen einen 4,7pF austauschen
@ Igor Metwet (bastel-wastel)
>Hier mal der überfällige Schaltplan.
Sieht gut aus. Allerdings vermisse ich die Abblock Cs für den OPV, auch
wenn das kein GHz schneller IC ist. 100nF // 10uF sollten es sein.
MFG
Falk
Kondensatoren sind nun dran. Als Messgerät hab ich nur ein Multimeter. Das Signal am Komperator+ ist bei wenigen Milivolt und springt kurz hoch, wenn ich mit der IR-LED auf die Photodiode blinke. Am Komperator- liegen 65mV an (ist ein Poti dran, nicht die zwei Widerstände aus dem Schaltplan). Zudem ist ein kleiner C gegen Masse dran. Der Ausgang macht mich stutzig. Dieser hat im Ruhezustand schon einen Pegel von 1,2V. Bei der Beleuchtung mit IR-Diode springt das Signal. Mein µC bekommt aber kein richtiges Signal. Den OP hab ich schon gewechselt - der sollte ok sein. edit: Danke für deine Geduld
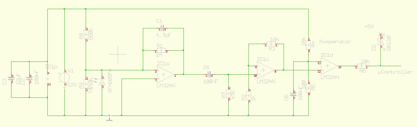
@ Igor Metwet (bastel-wastel) >preview image for IR-Aufbereitung2.gif Heee, was soll denn C4? Der ist falsch angeklemmt! Der muss an den Komparatoreingang mit der festen Schwellspannung, IC1d -! >Als Messgerät hab ich nur ein Multimeter. Was für eins? Ein Digitales? OK. Aber damit kann man trotzdem nur sinnvoll am Ausgang von IC1a messen. Der -Eingang ist ein heisser Punkt! Dort darf nicht rumgefummelt/gemessen werden. Deine OPVs kannst du auch mit 5V betreiben, dann ist die Ankopplung an den 5v uC direkt möglich. >Das Signal am Komperator+ ist bei wenigen Milivolt und springt kurz >hoch, wenn ich mit der IR-LED auf die Photodiode blinke. Dein C4 ist vollkommen an der falschen Stelle. Ausserdem sollte dort schon einrecht kräftiges Signal rauskommen, einige hundert mV. >Der Ausgang macht mich stutzig. Dieser hat im Ruhezustand schon einen Welcher Ausgang? MfG Falk
Sorry, C4 ist richtig angeklemmt - hab den Schaltplan falsch gezeichnet. Hab ein digitales PeakTech 3340. Mit Ausgang mein ich den Ausgang direkt am Komperator. Soeben messe ich 0,6V im Ruhezustand. Hab auch mal den 10k Widerstand dahinter abgeklemmt - ohne Ergebnis. Die Spannung am Komperator- hab ich jetzt auf 500mV gedreht. Der Komperatorausgang hat nun 10-20mV - sieht also schon besser aus. Der µC erhält trotzdem nicht den Code, den ich sende. (Einen Softwarefehler kann ich ausschließen, da die Schaltung (erster Beitrag) schon so funktioniert hat)
@ Igor Metwet (bastel-wastel) >Mit Ausgang mein ich den Ausgang direkt am Komperator. Miss erstmal am Ausgang von IC1a bzw. danach am Ausgang con IC1c. Dort muss erstmal was zucken. Wenn du die Beleuchtung der Diode veränderst, muss sich die Spannung ändern. >Der µC erhält trotzdem nicht den Code, den ich sende. Soweit sind wir naoch lange nicht! Erstmal muss die unterste Hardwareebene laufen. MfG Falk
Das gibts doch nicht. Ich war fünf Minuten weg, komme wieder und die IR-Übertragung läuft. Bzw. eine Minute lang ging es und jetzt wieder nicht. Das Signal vor dem Komperator+ ist auf ca. 10mV und zuckt nach oben, wenn ich mit der IR-LED den Code darauf sende. edit: Ich sende einen 8 Bit Code (erstes Bit ist immer high und das letzte immer low) Die Bits werden in Abständen von 1,25ms gesendet. Ich sende den Code 3x. Der Empfänger muss den Code 3x empfangen, erst dann bestätigt er die Übertragung.
@ Igor Metwet (bastel-wastel) >Ich war fünf Minuten weg, komme wieder und die IR-Übertragung läuft. >Bzw. eine Minute lang ging es und jetzt wieder nicht. Wackelkontakte bzw. kalte Lötstellen. >Das Signal vor dem Komperator+ ist auf ca. 10mV und zuckt nach oben, >wenn ich mit der IR-LED den Code darauf sende. Naja, ein Oszi wäre jetzt was feines . . . MfG Falk
Ich werd nochmal alle Lötstellen/Kontaktstellen überprüfen. An der 5V Leitung hängt zudem noch ne Menge Leitung dran, an denen Relais hängen, die über MOSFETs gegen Masse geschaltet werden können. Das wird wohl auch nicht förderlich sein in Sachen Störungen. Ich werde das ganze wohl mal noch kompakter aufbauen und zusammenpacken, damit ichs mit ins Geschäft nehmen kann. Dort kann ich dann mal mit dem Oszi die Signale überprüfen. Dank dir für deine kostruktive Unterstützung !!
Habe gerade erst angefangen mitzulesen, deswegen noch einmal ein paar Posts zurück: Falk Brunner schrieb: > Anode auf GND, ebenso +Eingang vom OPV. Das ist nicht sehr geschickt. Dadurch passiert nämlich folgendes: > Die Photodiode gibt mir bei wenig Licht eine positive Spannung von > ca. 60mW an der Kathode aus. Wenn ich jetzt mit dem Feuerzeug > langsam in Richtung Photodiode fahre, geht die Spannung in den > negativen Bereich (bis ca. -300mV) Bei Dunkelheit ist der Eingangsstrom des Opamp am invertierenden Eingang größer als der Photostrom. Der Eingangsstrom fließt aber aus dem Eingang heraus und führt zu einer positiven Spannung, die nicht durch die Gegenkopplung kompensiert wird, da der Ausgang des OpAmps sonst eine negative Spannung liefern müsste. Am Ausgang tut sich erst etwas, wenn der Photostrom größer als der Eingangsstrom wird, d.h. wenn die Lichtintensität einen gewissen Schwellwert überschreitet. Dadurch wird aber Empfindlichkeit verschenkt. Warum den OpAmp nicht in dem Bereich betreiben, für den er vorgesehen ist? Leg an den nichtinvertierenden Eingang über einen Spannungsteiler eine positive Spannung von 0,5 bis 1 V an (nicht zu hoch, um die Aussteuerbarkeit nicht zu stark zu reduzieren). Dann geht der OpAmp nirgends an den Anschlag und du hast sogar eine kleine Vorspannung an der Photodiode.
@ yalu (Gast)
>eine positive Spannung von 0,5 bis 1 V an (nicht zu hoch, um die
OK, als I-Tüpfelchen ;-)
Aber nicht so, wie in der von jack geposteten Schaltung!
MfG
Falk
Hab jetzt noch nen Spannungsteiler mit zwei 560k Widerständen an den nichtinvertierenden Eingang und damit an die Anode der Photodiode gesetzt. Wenn nicht gesendet wird messe ich dort eine Spannung von 1,75V. Die Datenübertragung funktioniert nun zuverlässiger, aber nur in einem Abstand von bis zu 5cm. Weiter weg geht nichts mehr. Ich werd den Spannungsteiler also nochmal weiter nach unten setzten. edit: Hab nun nen Spannungsteiler mit 560k und 140k und messe 0,85V. Die Reichweite ist dennoch bei 5cm. (Die IR-LED wird mit 100mA betrieben) Die Anode der Photodiode habe ich noch ohne Widerstand auf Masse liegen.
@Igor: Verwendest du eine Modulations für das eigentliche IR-Signal?
100mA ist extrem wenig. Moduliere das ganze mit einer hohen Frequenz
>30kHz und du kannst die Diode mit mehreren Ampere ansteuern was deiner
Reichweite zu gute kommem wird.
> Hab jetzt noch nen Spannungsteiler mit zwei 560k Widerständen an den > nichtinvertierenden Eingang und damit an die Anode der Photodiode > gesetzt. Nein, so war das nicht gemeint. Die Anode sollte, wie in deiner jetzigen Schaltung, besser auf GND bleiben. Lediglich der nichtinvertierende Eingang sollte angehoben werden > edit: Hab nun nen Spannungsteiler mit 560k und 140k und messe 0,85V. > Die Reichweite ist dennoch bei 5cm. Wenn du das wie oben geschrieben gemacht hast, solltest du bei völliger Dunkelheit (oder wenn du die Photodiode weglässt) am Ausgang des OpAmp ungefähr die gleiche Spannung messen wie am Spannungsteiler, also etwa 1 V. > Die Anode der Photodiode habe ich noch ohne Widerstand auf Masse > liegen. Ah, doch. Ok, dann lass es so. > Die Reichweite ist dennoch bei 5cm. Die Reichweite ist im Moment noch egal. Wir sind noch bei der ersten Verstärkerstufe: Du kannst jetzt mal die Ausgangsspannung bei der größten Raumhelligkeit messen, bei der der Empfänger noch funktionieren soll. Sie sollte 3 V nicht überschreiten, damit der Verstärker nicht übersteuert. Liegt die Ausgangsspannung deutlich unter 3 V, kannst du durch Vergrößern von R1 die Verstärkung erhöhen. Damit wäre die erste Verstärkerstufe halbwegs optimiert. Der schwierigere Teil kommt aber erst jetzt, nämlich die zweite Verstärkerstufe, deren Ankopplung an die erste und eine evtl. Filterung, so dass das reultierende Signal durch einen Komparator mit festem Schwellwert ausgewertet werden kann. Wie komplex die Schaltung wird, hängt von folgenden Faktoren ab: - Ändert sich die Umgebungshelligkeit, insbesondere deren IR-Anteil? Wenn ja, muss der Gleichanteil des empfangenen Signals entfernt werden. Dabei muss aber vermieden werden, dass auch niederfrequente Anteile des Nutzsignals vernichtet werden. Ideal wäre deswegen eine gleichanteilfreie Datenkodierung (Manchester o.ä.). - Gibt es in der Umgebung schnell wechselnde IR-Quellen, bspw. Glühlampen, deren Helligkeit sich mit 100 Hz ändert? Wenn ja, müssen diese Störungen ebenfalls herausgefiltert werden, es sei denn, sie sind deutlich schwächer als das Nutzsignal. Ab da wird es schon etwas komplizierter, da 100 Hz von 1 kHz nicht arg weit auseinander liegen. Die Filterung von 100-Hz-Signalen würde durch die von Thomas empfohlene Erhöhung der Sendefrequenz erleichtert. Allerdings bedeutet eine höhere Frequenz nicht nicht automatisch eine Erhöhung des maximal erlaubten Sendestroms. Dieser hängt vor allem von der mittleren Einschaltdauer der Sendediode ab. Werden kurze Lichtblitze mit langen Pausen gesendet, kann der Strom für die meisten Sendedioden tatsächlich bis in die Ampere gehen.
Ich habe mal meinen aktuellen Schaltplan eingefügt. Der Ausgang beträgt des TIA beträgt ca. 0V. Wenn ich mich mit einem Feuerzeug melde, schlägt er aus, wenn ich ca. 5cm entfernt bin. Die Umgebung für den Einsatz ist ein normaler Wohnraum. Wenn ich alle Lichter anmache (Halogentstrahler + Energiesparleuchte) messe ich keine Spannung am Ausgang. Da heute mal wieder ein trüber Tag ist, kann ich nicht bezüglich der Sonneneinstrahlung sagen. Das IR-Licht der Sonne sollte im Bereich von 950nm aber auch nicht durch das Fensterglas kommen. Sonstige IR-Quellen wären Fernbedienungen für TV usw. sowie eine IR-Tastatur. Signale von Fernbedienungen sollte ich aber durch die Software ignorieren können. Ich schließe daraus, dass ich R1 des TIA vergrößere. Auf dem Schaltplan ist zudem ein HP eingezeichnet. Diesen habe ich schon am allerersten Versuch eingebaut gehabt und da hat er funktioniert. Ein HP 2.Ordung mit dem OP wäre wohl besser zum Filtern !? Zur Sendefrequenz: Diese könnte ich problemlos auf 2kHz erhöhen, falls der kleine Sprung was bringen sollte. Mein (Sende-) PIC läuft nur auf 32kHz. Wenn es für die Übertragung sehr viel besser wäre, dann wäre es ne Überlegung wert, ob ich ihn mit 4 Mhz takte um die Sendefrequenz zu erhöhen. Ich würde es dennoch bevorzugen, die 1 kHz Übertragung zu nutzen, um die Software nicht nochmal zu überarbeiten und die Stromaufnahme des Sende-PICs niedrig zu halten. Den Strom durch die (Sende) IR-Diode würde ich eher später ändern, um die Reichweite anzupassen.
Hab R1 nun auf 3M erhöht. Ansonsten weiß ich nicht, wie ich jetzt die maximale Störung simulieren kann.
@ Igor Metwet (bastel-wastel) >Ich habe mal meinen aktuellen Schaltplan eingefügt. 1. Fehler. Der Spannungsteiler R8/R9 muss an den +Eingang! >Ich schließe daraus, dass ich R1 des TIA vergrößere. >Auf dem Schaltplan ist zudem ein HP eingezeichnet. Diesen habe ich schon >am allerersten Versuch eingebaut gehabt und da hat er funktioniert. >Ein HP 2.Ordung mit dem OP wäre wohl besser zum Filtern !? Jain. >Zur Sendefrequenz: Diese könnte ich problemlos auf 2kHz erhöhen, falls >der kleine Sprung was bringen sollte. Mein (Sende-) PIC läuft nur auf Du musst sinnvollerweise modulieren! Also ein Trägerfrequenz von ca. 40 kHz im Takt deines Signals ein- und aus schalten. >nutzen, um die Software nicht nochmal zu überarbeiten und die >Stromaufnahme des Sende-PICs niedrig zu halten. >Den Strom durch die (Sende) IR-Diode würde ich eher später ändern, um >die Reichweite anzupassen. Das allein ist es nicht. Der Knackpunkt ist das Umgebungslicht. Das kann man nur sinnvoll über die Modulation und Hochpassfilterung lösen. Siehe die diversen Fernbedienungscodes/systeme. Ausserdem ist dein "Test" mit dem Feuerzeug nicht wirklich brauchbar. Du brauchst einen Oszi. Und einen Testgenerator (dein PIC), der erstmal kontinuierlich Daten sendet (moduliert). Dann kann man Aussagen über den Empfänger treffen. MfG Falk
Oh, dann hab ich was falsch verstanden mit dem Spannungsteiler R8/R9. Werds mal noch umlöten. Natürlich ist das mit dem Feuerzeug nicht besonders gut, aber ich kann jetzt eben nicht das Tageslicht eines sonnigen Tages simulieren. Die Modulation hätte ich gerne umgangen. Das Umgebungslicht (Gleichsignal) sollte ich doch mit nem HP rausfiltern können. Des Weiteren weiß ich momentan auch nicht so ganz, wie ich das mit der Modulation lösen sollte. Ich hab mal eine Grafik eingefügt, wie ich denke, dass ne Modulation funktioniert. Dass ich einfach das Nutzsignal(1kHz) mit dem Trägersignal (30kHz) UND verknüpfe. Das lässt sich ja schön mit dem µC lösen, aber wie müsste dann die Empfangseinrichtung aussehen.
Hab den Spannungsteiler R8/R9 nun an den nichtinvertierenden Eingang gehängt. Der Ausgang von TIA liegt nun bei ca. 1V und springt nach oben, wenn ich mit der IR-LED darauf "blinken" lasse.
genau wie auf dem Bild von Igor habe ich das gemeint, dadurch das die einzelnen Impulse viel kürzer ausfallenkannst du die Diode mit einem viel höherem Strom betreiben. Würde also über einen Spannungsteiler einen Elko auf die entsprechende Spannung aufladen und diese dann direkt ohne Vorwiderstand auf die Diode schalten. Bei einer LD274-3 wären das dann max. 2,5V.
@ Igor Metwet (bastel-wastel) >Ich hab mal eine Grafik eingefügt, wie ich denke, dass ne Modulation >funktioniert. Dass ich einfach das Nutzsignal(1kHz) mit dem Trägersignal >(30kHz) UND verknüpfe. Das lässt sich ja schön mit dem µC lösen, aber Ja. >wie müsste dann die Empfangseinrichtung aussehen. Du brauchst einen Demodulator. Im einfachsten Fall eine Diode + Kondensator wie eine Einweggleichrichtung + einen Widerstand parallel zum Kondensator. Der Trick ist die richtige Dimensionierung der beiden. Die Zeitkonstante muss grösser als die Periodendauer des Trägers sein, aber kleiner als die Periodendauer des Nutzsignals. MfG Falk
Bitte melde dich an um einen Beitrag zu schreiben. Anmeldung ist kostenlos und dauert nur eine Minute.
Bestehender Account
Schon ein Account bei Google/GoogleMail? Keine Anmeldung erforderlich!
Mit Google-Account einloggen
Mit Google-Account einloggen
Noch kein Account? Hier anmelden.




