Hallo. Bin neu hier und habe nur Grundkenntnisse im Bereich Elektrik. Nun mein Vorhaben: Ich benötige eine Steuerung die als Zündunterbrecher dienen soll und das soll so Verlaufen. Wird der Stromkreis durch einen Schließer geschlossen soll ein anderer Stromkreis für 6ms unterbrochen werden. können aber auch 60ms sein. es handelt sich um 12V. (Autobatterie) des weiteren würde ich gerne zusätzlich noch in die Schaltung einen Schaltblitz integrieren, also bei einer bestimmten drehzahl ( das Auto gibt pro Motorumdrehung ein Signal durch einen Sensor ) soll eine Lampe Leuchten. Die Werte sollten einstellbar sein (über PC oder auch über Potis) Ist das alles mit einem AVR Controller machbar? Welche Lösungen gibt es? sollte günstig sein, weil sonst könnte ich mir schon fertige Teile Kaufen die kosten etwa 250 Euro und das is mir zu viel. Lötenkenntnisse sind vorhanden Würde mich sehr über Lösungsvorschläge freuen Mfg Bryan
na wenn du noch nie was in dem Bereich gemacht hast würde ich mal 100 Stunden Einarbeitung rechnen. Wenn du dann noch Material einrechnest... Kauf lieber.
Die Frage is eigentlich nur ob ich das mit einem AVR umsetzten könnte? oder wäre eine Siemens Logo einfacher? Mit der hab ich schon gearbeitet. mich reizt das mit dem AVR irgendwie und die Zeit sollte nich das Problem sein.
Also wenn es nicht unbedingt ein AVR sein muss und ein Poti zum enstellen reicht, tut es ja auch ein NE556. Man müsste natürlich noch wissen wie hoch die Leistungen sind, die geschaltet werden sollen. Was soll denn für eine Lampe 'blitzen' und was soll für 6ms unterbrochen werden. - Ah, ich lese gerade, ein AVR sollte es schon sein.. Die Frage der Leistung bleibt trotzdem.
Machbar ist alles. Ohne Programmierkentnisse jedoch unmöglich. Kann man natürlich auch lernen, jedoch für den Anfang lieber ein kleiners Projekt nehmen. Wie schon so oft hier gesagt, fang damit an eine LED zum leuchten zu bringen. Damit hast du schon genug zu tun.
Danke für die Antworten Der Schaltblitz ist mir eigentlich erstmal nicht so wichtig sonder nur der unterbreche. C++ kenntnisse sind vorhanden. also wenn ich nur den unterbrecher umsetzen möcht, was wäre da am sinnvollsten, ich weiß halt nicht welche bausteine eine schaltzeit von 6ms schalten können...?
An sich sind 6 ms "halbe Ewigkeiten" im µC Bereich. Du würdest das sehen, wenn du mit dem LED-Beispiel anfängst und zum Folgethema Blinker kommst :) Anspruchsvoll kann die Schaltzeit werden, wenn aufgrund von Spezialitäten deiner Aussenwelt der µC nicht mehr direkt agieren kann sondern ein anderes, vom µC angesteuertes Bauteil (Optokoppler, Relais, Transistor) der zeitbestimmende Faktor wird. Ob und welches Bauteil da erforderlich ist, steckt in der Frage von Dirk.
Also über die Leistung die ansteht kann ich noch nichts sagen... muss halt vor der Zündspule den Kreis unterbrechen, der den Impuls zum zünden gibt.
Also ich geh mal maximal von 30 Watt aus. 12v und 2,5A im extremfall.
Nur mal so interessehalber - wenn ich einen Motor mit 6000 U/min drehen lasse (also wenn er 'brüllt'), macht das bei einem 4-Takter 50 Zündungen/s. D.h. alle 20ms eine Zündung/Zyl. Wenn ich der Zündspule nun 6ms die Spannung klaue, fehlt dem Motor mit Glück ein Zündfunke. Das merkt der doch gar nicht. Oder bin ich jetzt völlig daneben? Ansonsten hat Stefan schon recht, außer mechanische Bauteile (Relais) schalten wohl alle Bausteine im µs oder ns Bereich.
Ja da gebe ich vollkommen Recht. Habe eben nochmal nachgeschlagen, es sind 60ms die die Zündung unterbrochen werden muss. ich sag mal wenn es 100ms sind is das auch noch im Rahmen.
>Oder bin ich jetzt völlig daneben?
Es geht wohl um das Gangreinwürgen ohne Kupppeln...
Ein weiteres Thema sind die optimistisch genannten 12V. Soweit ich mitbekommen habe, ist das im KFZ ein eher nomineller Wert. Du wirst viele Spannungen in der Nähe von 12V finden. Und bedeutend höhere, die als Störungen auf den "12V" einem IC oder einem µC das Leben verkürzen. Die Stabilisierung und Filterung der Versorgungsspannung(en) und der Signalspannungen wären ein wesentlicher Teil dieses Projektes.
Ja es geht um das Einlegen eines Ganges ohne zu kuppeln. Ok das mit der Filterung leuchtet mir ein. sind die Bauteile dies bezüglich den so anfällig?
hätte denn jemand interesse das Projekt des Zündunterbrechers umzusetzen??? wenn das so aufwendig ist für einen wie mich, der sich erst in das thema einarbeiten muss. also wenn jemand interesse hat, wär ich sehr dankbar
> sind die Bauteile dies > bezüglich den so anfällig? Ja, das sind sie. Wir reden ja bei der Zündung von über 15 kV, mit sehr 'harten' Flanken. Da wirkt jeder Draht als Antenne und das kann schon mal den einen oder anderen µC-Eingang sterben lassen. Es werden ja nicht umsonst Autos in EMV-Prüfständen gequält. Aber um die Sache etwas zu entspannen, du willst ja nicht gerade den Airbag ansteuern und mit ein paar Abblockkondensatoren etc. sollte es funktionieren. Aber jetzt zu deinem eigendlichen Problem: Beim Schalten wird ein Kontakt geschlossen und dann soll für ca. 60ms die Zündung unterbrochen werden, richtig?
Ja das is richtig... sind zwei verschiedene Stromkreise.
Ach, du hast ja schon wieder geschrieben. Ich bin aber auch langsam... Ich denk' mal drüber nach.
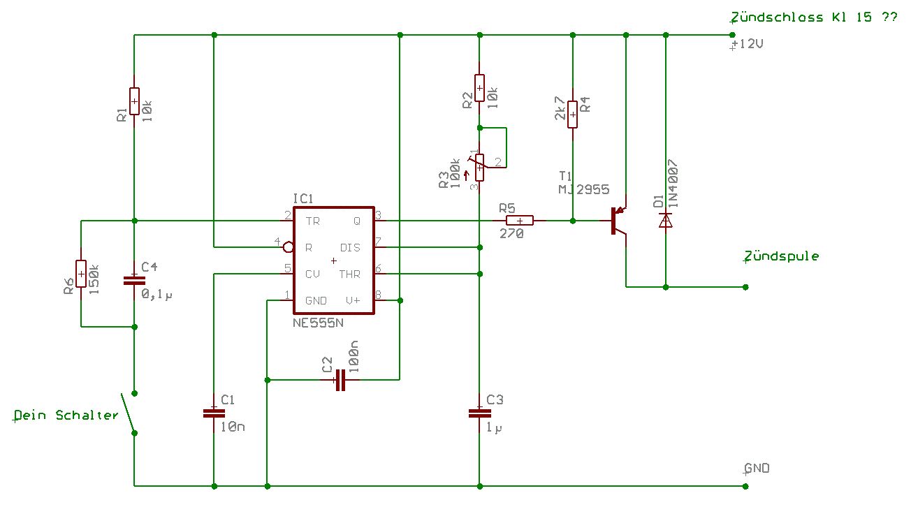
> Beitrag "Schaltautomat für motorrad" Interessanter Beitrag, Dehnungsmesstreifen im Bolzen kannte ich auch noch nicht. Nur leider wieder ein Beitrag, der im Nirvana endet. @Bryan So schön ein µC auch ist, wäre er doch die meiste Zeit seines Lebens mit Warten beschäftigt. Ich würde mit einem NE555 ein Monoflop aufbauen und über diesen z.B. einen Transistor schalten. Wie sieht es denn mit deinen Lötkünsten, z.B. auf Lochraster aus? Die Schaltung sollte kein Problem sein.
Ja mit dem Löten sollte kein problem sein... Hab schon öfter mal Platinen gelötet. das mit dem ne556 hört sich gut an, in wie fern könnte man die Zeit regelbar machen
Zur Info: NE556 = 2x NE555! Den NE556 könnte man für die Zündunterbrechung und die Blitzlampe benutzen. Wenn du erstmal nur die Zündung unterbrechen willst, reicht ein NE555. Ich schicke dir morgen, äh..heute, mal einen Schaltplan. Die Zeit könntest du dann über ein Poti regeln.
wow das wäre super. ja hab schon gelesen das zwei ne555 = ein ne556 danke
das mit der blitzlampe wäre dann aber schon noch aufwändiger oder
Achso was evtl. noch wichtig sein könnte... Der Schalter der das Signal gibt, die Zündung zu unterbrechen ist noch einige Zeit geschlossen nachdem die Zündung unterbrochen wurde, weil man ja noch am Schalthebel zieht.
Hier schon mal ein 1. Versuch. Das mit dem Schalter ist ein guter Hinweis, ich glaube dieses Monoflop läuft erst ab, wenn der Schalter wieder geöffnet ist. Ich werde nochmal denken...
Achso, die Zeit lässt sich ungefähr zwischen 10 - 100 ms einstellen.
wow super, sieht schon mal top aus... danke für die Mühe
Und was, wenn der Gang nach 100 ms noch nicht drin ist?
ja dann wird es wohl krachen:-) aber den wert mit dem 60ms ist aus dem Handbuch, also will ich hoffen das es funktioniert. man muss dazu sagen das es kein normales getriebe ist. das ist nicht synchronisiert wie ein normales getriebe...
Kleine Änderung am Eingang. So bekommt der TRIG-Eingang immer nur Nadelimpulse von ca.5ms, egal wie lange der Kontakt geschlossen ist. Also mit dem Transistor bin ich mir noch nicht sicher. Ich weiss nicht wie hoch der Strom durch die Zündspule ist.
> Ist bei dem MJ2955 der dritte Pol das gehäuse???? Ja, das ist der Collector. Es kann auch ein TIP2955F sein, der ist voll isoliert.
wow ich bin echt begeistert... ich werde den strom mal messen. wie is der mj2955 denn ausgelegt? ist ja auch nur ein dünnes kleine 0,5er Kabel was das signal an die spule gibt.
ok super... ich bestell mir die teile mal und löte die zusammen. was noch eine überlegung wär, die zeit der unterbrechung über ein display anzuzeigen. das uberspannt aber denke ich den rahmen und die umsetzbarkeit.
Wenn du ein Display möchtest, wird's natürlich aufwändiger. Das müsste schon ein µ-Controller machen. Der würde dann aber auch den NE555 überflüssig machen. Ich würde erstmal die einfache Lösung nehmen, das ist schnell gemacht und kostet nicht viel. Könnte ja sein, dass doch noch ein Bauteil stirbt (Störungen, Filterung usw). Wenn es dann funktioniert, kann man es professioneller machen. Kannst dir ja nochmal überlegen.
Ok wie gesagt bestell mir heute mal die teile und dann meld ich mich wenn das teil rennt. @Dirk: wie kann ich mich denn mal kenntlich zeigen für deine gute arbeit???
Na, noch läuft's ja nicht. Wenn du mir dann sagst, ob und wie es funktioniert, ist das ok.
welche nennspannung müssen die elkos haben? 16V oder 25V oder noch größer??
Ich würde 25V (oder eben grösser) nehmen, nur wegen der Sicherheit.
Kann ich denn auch normale elkos nehmen oder muss ich ungepolte nehmen? und c2 und c4 sind identisch oder?
Ja, C2 und C4 haben den gleichen Wert, hab' ich bisschen blöd beschriftet. C1 und C2 sollten z.B. MKP-Kondensatoren sein, bei C3 und C4 kannst du Elkos nehmen.
Na Bryan, hast noch Lust, oder haben dir die Jungs den Mut genommen?
Na klar...Teile sind bestellt, ich versuchs einfach mal. entweder es klappt oder eben nicht.
Wenn es nicht gehen sollte, sag mal bescheit. Der Hinweis mit der Sättigungsspannung des Transistors war berechtigt. Es könnte bei zu hohen Strom sein, dass er nicht übersteuert wird und dann ist die Spannung an der Zündspule tatsächlich zu klein. Also, lass Platz auf deinem ersten Platinchen, bisschen was muss da sicher noch rauf....
Hallo so habe schon das gröbste verbaut warte nur noch auf den poti. nun nich eine Frage, habe ich das richtig verstanden das die komplette steuerung an dauerplus hängt? mir ist noch nicht ganz klar wo ich nach dem transi hin muss, bekomme ja den impuls, und den will ich ja´vor dr spule unterbrechen. muss ja quasi das impulskabel trennen und jetzt bin ich mir halt nicht ganz sicher wo das ende was dann nicht an der spule ist angeschlossen werden muss. evtl kann mir ja jemand helfen. Die schaltung ist weiter oben zu finden
Hallo Bryan, die Zündspule müsste eigendlich an Klemme 15 angeschlossen sein. Klemme 15 ist ja das geschaltete plus vom Zündschloss. Also bekommt die Zündspule (und später die Schaltung) nur +12V wenn du die Zündung einschaltest. Der Impuls für die Zündung ensteht ja durch Unterbrechen der Zündspulenmasse. Du musst also das Pluskabel der Zündspule abnehmen und an die Schaltung klemmen, den Ausgang des Transistors dann an die Zündspule. Die Zündung arbeitet ganz normal weiter, wir klauen der Zündspule dann nur für die eingestellte Zeit die +12V Versorgungsspannung. Die Schaltung muss natürlich auch an Masse angeschlossen werden. Gruss Dirk
Hallo Das Werk ist vollbracht. Ich habe die Schaltung zusammengelötet und ins Auto verbaut. Ich muss sagen das es bis jetzt sehr gut funktioniert. Es stellt sich jetzt noch Frage wie standhaft die ganze Geschichte ist, wegen der Spannungsspitzen. ist es sinnvoll einen Varistor oder ähnliches zu verbauen? Wenn die Spitzen zu hoch wären, nach welcher Zeit würde das ganze versagen,kann man da etwas drüber sagen? nochmals besten Dank
Hi, dass die Schaltung gleich beim ersten Mal funktioniert... nicht schlecht! Wann die ganze Sache versagen würde kann man nicht sagen. Das kann nach einem Tag oder einem Jahr passieren. Als Schutzschaltung würde sowas vorschlagen: http://www.dse-faq.elektronik-kompendium.de/dse-faq.htm#F.23 Dort wo der Spannungsregler ist kommt dann deine Schaltung hin. Nur der Transistor muss vor die Spule, da sonst die Spannung im Zündmoment zu sehr einbrechen könnte. Hast du mal gefühlt, ob der Transistor sehr warm wird? VG Dirk
Hallo Also ich bin mal ne ganze Zeit gefahren und wirklich warm ist der Transistor nicht geworden. danke für den Link, werde das denke ich mal so ümsetzen. Ansonsten nochmal besten dank, ist genau so geworden wie ich es mir gedacht habe. mfg Bryan
Bitte melde dich an um einen Beitrag zu schreiben. Anmeldung ist kostenlos und dauert nur eine Minute.
Bestehender Account
Schon ein Account bei Google/GoogleMail? Keine Anmeldung erforderlich!
Mit Google-Account einloggen
Mit Google-Account einloggen
Noch kein Account? Hier anmelden.

