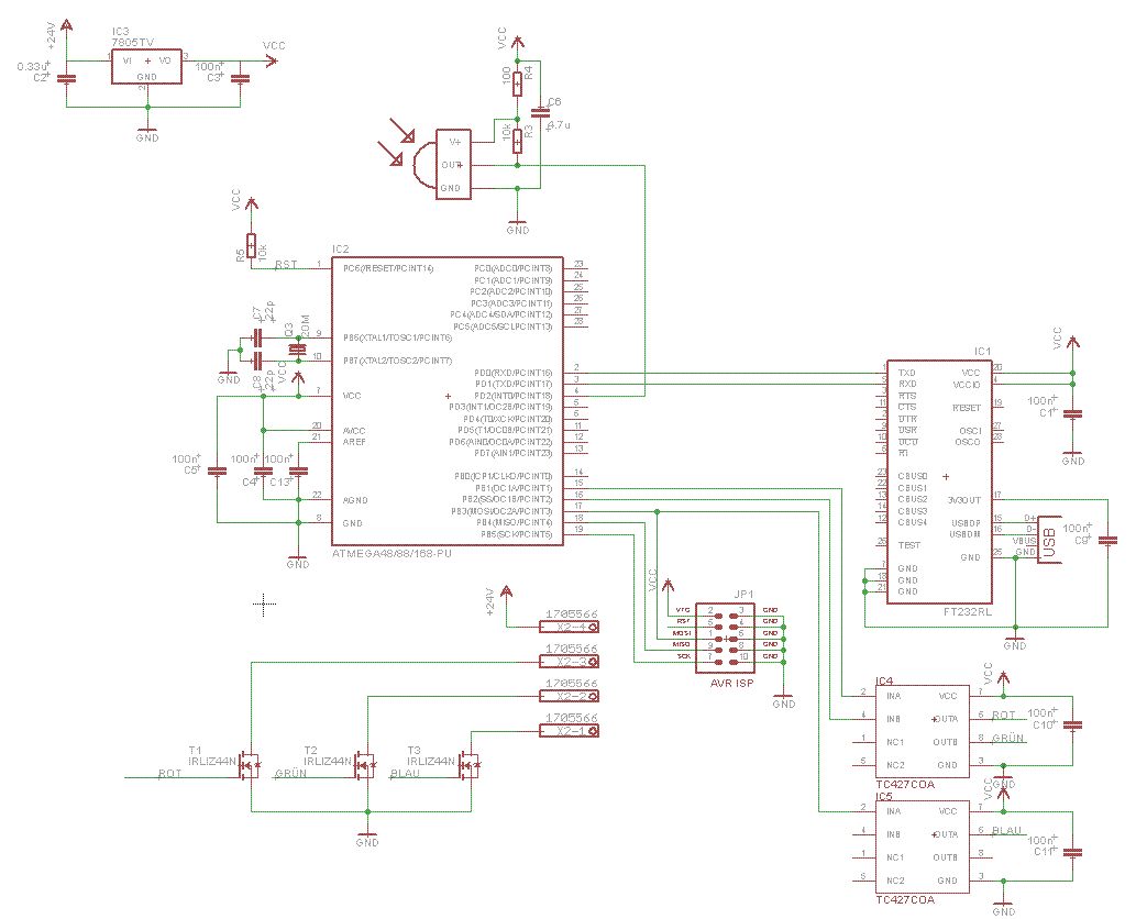
Hallo Leute Möchte mir einen RGB Kontroller aufbauen. Zu Beginn soll er erst mal zum Farbe einstellen, Faden und Dimmen eingesetzt werden. Später werde ich ihn dann narürlich erweitern. Der maximalstrom pro Farbe ist ca. 1A. Das ganze soll über eine RC5 Fernbedienung steuerbar sein. Im Anhang findet ihr den Schaltplan. Würde mich über Verbesserungen und Erweiterungen freuen. Grüsse Jörg
Hi, ist eine interessante Sache, allerdings werde ich sowas mit dem Atxmega128A1 machen. Der hat 24 PWM Ausgänge, was möglich macht, gleich mehrere RGB Lampen zu steuern. Für die Mosfets würde ich einen GateDriver z.B. ICL7667 einsetzen. Eine ISP Schnittstelle zum In System Flashen wäre auch nicht schlecht. Gruß Flo
Jörg schrieb: > Das ganze soll über eine RC5 > Fernbedienung steuerbar sein. Jörg schrieb: > Würde mich über Verbesserungen und > Erweiterungen freuen. such mal nach irmp, das hebt die Beschränkung auf RC5 auf.
Hallo, leg doch den MosFet von PB0 auf PB3, dann kannst du die Hardware-PWM vom Timer2 nutzen. Der Mega88 hat 6 Hardware PWM Kanäle, somit könntest du auch 2 RGB-Einheiten dranhängen (allerdings nur 8 Bit)! Ein oder zwei Status-LEDs wären vllt auch praktisch, vor allem bei der Software-Entwicklung. MFG Mixer
lies mal das datenblatt vom tsop... bei fehlt mein ich noch ein kondensator..
Hallo, zum ATxmega128A1, im AVR-Tutorial steht schon beschrieben wie man aus wenigen Timern mehr PWM Ausgänge raus holt. Zur Schaltung ob der IRF840 geeignet ist weiß ich nicht, üblicher weise wird etwas in die Richtung genommen: IRLIZ44N IRLIZ34N IRLZ34N, und der Mosfet sollte den GND Schalten, sogenate Low-Side-Schalter., RGB Stripes haben auch eine gemeinsamen + Pol und eine geschaltete Masse. Wenn es um LED PWM geht gibt es hier viele fertige schaltunge für den Atmel. [[http://www.ledstyles.de/]] Schöne Grüße Thomas
Hi, trotzdem finde ich persönlich Hardware Pwm besser. Der Atxmega bietet sich durch die 8 Timer doch gerade zu an für RGB Anwendungen. 1 Timer für Buttonsteuerung 1 Timer für Effektsteuerung 6 Timer für Hardware PWM Das Projekt wird hier veröffentlicht: http://www.stromflo.de/dokuwiki/doku.php?id=rgb-atxmega-projekt Gruß Flo
Vielen Dank für eure Beiträge.
Hab mal das Ganze überarbeitet und erweitert. Hab auch noch ne USB 
Schnittstelle hinzugefugt, kann ja nie schaden;)
Vlad Tepesch schrieb:
> such mal nach irmp, das hebt die Beschränkung auf RC5 auf.
Sehe ich das richtig, dass ich irmp mit dieser Hardware anwenden kann? 
Ist einfach ne Software sache oder?
Im Anhang der aktuelle Schaltplan, wäre wieder über Verbesserungen und 
Erweiterungen froh.
Grüsse Jörg
  Hallo, wieso willst du die FET Treiber mit einbauen, ich glaube nicht das die nötig sind. Ich habe auch mal die Elektronik Versender durch sucht, ein TC427 ist wohl nicht so einfach zu bekommen. Schöne Grüße Thomas
Thomas Drebert schrieb: > wieso willst du die FET Treiber mit einbauen, ich glaube nicht das die > nötig sind. Ich habe auch mal die Elektronik Versender durch sucht, ein > TC427 ist wohl nicht so einfach zu bekommen. Habe auch nicht gedacht, dass die nötig sind. Der Hinweis von stromflo hat mich einwenig unsicher gemacht und als ich die Treiber in einigen RGB Kontrollern gesehen habe, hab ich sie auch eingebaut. Sind bei Farnell problemlos zu bekommen.
Hallo, Muß ich mal Testen mit den FET Treiber, mal sehen ob es was bringt. Noch ein Hinweiß zum ISP Port, deine Reset Leitung hängt im Moment noch in der Luft. Schöne Grüße Thomas
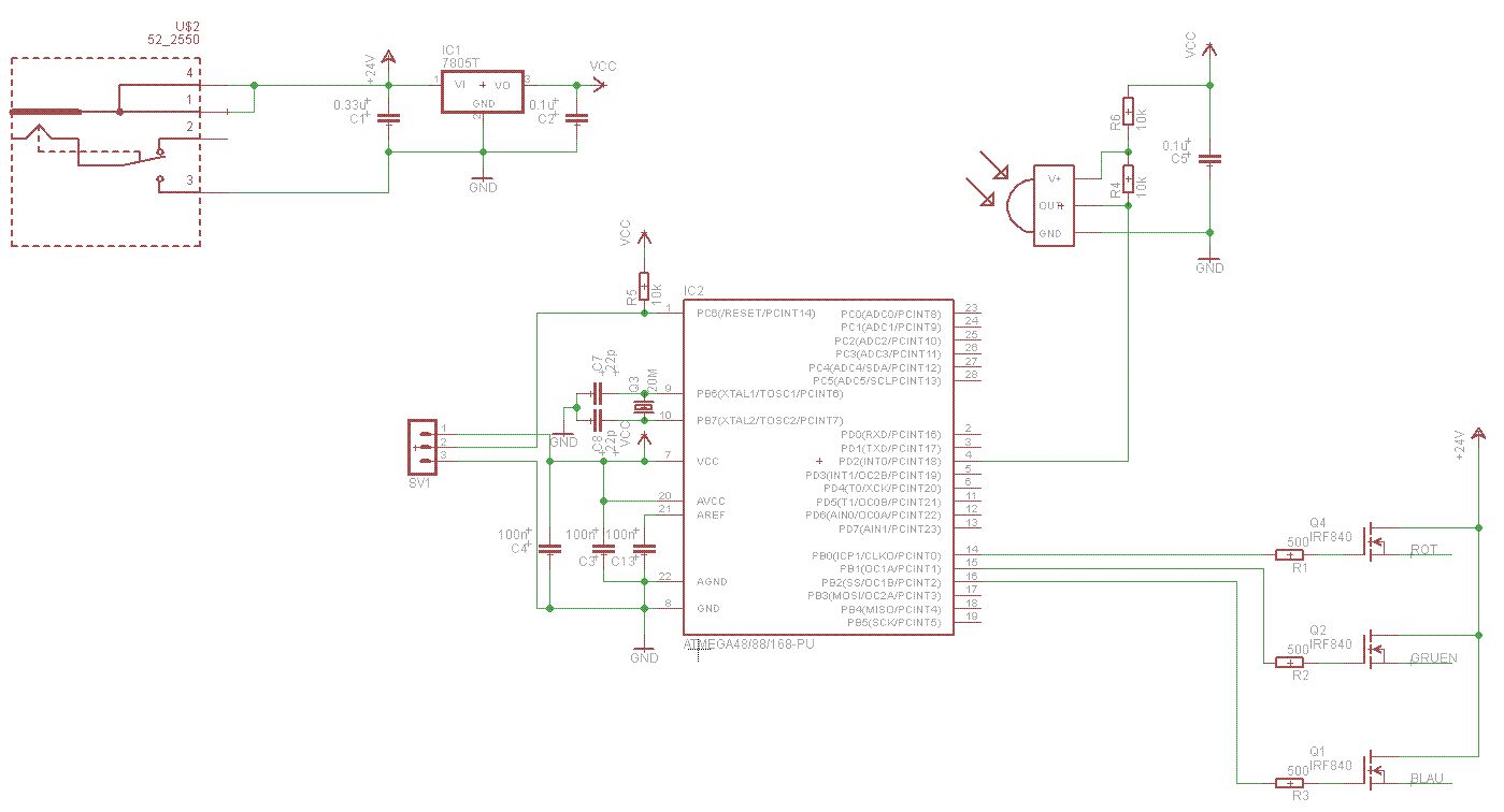
Hier eine kleine Inspiration ;) Hat allerdings kein USB. Die Schaltung funktioniert allerdings auch ohne Mosfet-Treiber. Beitrag "Re: Sammelbestellung? Mini-Platine: 3 Kanal Power-PWM mit ATMega+IR+RS485"
Hallo, noch mal eine Frage zu den Treibern, den ICL7667 gibt es z.Z. nicht überall, der TC427 ist auch nicht gerade überall erhältlich, welche Treiber sind den sonst so geeignet. In der Mosfet-Übersicht blicke ich nicht ganz durch welche für µC und PWM geeignet sind. http://www.mikrocontroller.net/articles/MOSFET-%C3%9Cbersicht Schöne Grüße Thomas
Thomas Drebert schrieb: > In der Mosfet-Übersicht blicke ich > nicht ganz durch welche für µC und PWM geeignet sind. Such welche mit kleiner Gate-Ladung (<50nC) und Logic-Level Ansteuerung. Meine Erfahrung: Die Pin-Treiber in den AVRs sind zwar nur für 20 (40) mA Dauerstrom spezifiziert, können aber Kurzzeitig viel viel VIEL mehr Strom ab. Bei passendem FET gehen da auch mal > 100kHz PWM-Frequenz(*) ohne Treiber bei Astreinem Spannungsverlauf am Gate. *) Geht natürlich nur wenn der AVR auch eine 32/64MHz-PLL für die Timer hat, Tiny25 z.B. tl;dr: Wenns nicht verkauft werden soll, lass den Mosfet-Treiber weg, der machts nicht besser.
Thomas Drebert schrieb: > Noch ein Hinweiß zum ISP Port, deine Reset Leitung hängt im Moment noch > in der Luft. Hängt nicht in der Luft, ist mit RST benannt und ist somit mit dem Reset pin des uCs verbunden. Aushilfs-Sysop schrieb: > Wenns nicht verkauft werden soll, lass den Mosfet-Treiber weg, > der machts nicht besser Dann mach ich die noch weg. Sonst ist das Schema in Ordnung so? Grüsse
Hi, also wenn du Logic Level Fets nimmst, dann kann man die Mosfet Treiber auch weg lassen. IRLZ34N und weitere z.B. Ich hab allerdings die Erfahrung gemacht, dass der Betrieb mit Mosfet Treibern halt unabhängiger ist. Man kann eben auch schnell mal einen "normalen" Fet hernehmen ohne einen Logic Level zu benötigen. Meine Erfahrung bisher sagt mir, dass die Ansteuerung mit 10V oder mehr in vielen Fällen besser ist. Gruß Flo
Hallo Joerg gugg dir mal den IRF7842 an, finde ich wesentlich besser als ICL7667 der bei 6 oder 7 ohm liegt den IRF7842 verwende ich auch als schalter, hat bei 4.5Vgs 7miliOhm vlg Charly
Jörg schrieb: > Vlad Tepesch schrieb: >> such mal nach irmp, das hebt die Beschränkung auf RC5 auf. > > Sehe ich das richtig, dass ich irmp mit dieser Hardware anwenden kann? > Ist einfach ne Software sache oder? Jepp. Ich habe mir gerade den Schaltplan angeschaut. Ist der IR-Empfänger ein TSOP? Der braucht keinen Pullup, die 10k kannst Du also weglassen. Gruß, Frank
Frank M. schrieb: > IR-Empfänger ein TSOP? Der braucht keinen Pullup, die 10k kannst Du also > weglassen Ja, es handelt sich um einen TSOP1736. Diese IR Empfänger sind aber momentan sehr schwer zu bekommen. Könnte ich beispielsweise auch ein TSOP1730 einsetzten und das Ganze würde funktionieren? Grüsse Jörg
Jörg schrieb: > Ja, es handelt sich um einen TSOP1736. Diese IR Empfänger sind aber > momentan sehr schwer zu bekommen. Könnte ich beispielsweise auch ein > TSOP1730 einsetzten und das Ganze würde funktionieren? TSOP1738 wäre besser, viele Fernbedienungen arbeiten zwischen 32 und 40 kHz, die meisten mit 38kHz. Je mehr die Frequenz abweicht, desto geringer ist die Reichweite. Siehe auch IRMP-Artikel: http://www.mikrocontroller.net/articles/IRMP Der TSOP1730 ist da eher weniger geeignet. Gruß, Frank
Jörg schrieb: > Im Anhang der aktuelle Schaltplan, wäre wieder über Verbesserungen und > Erweiterungen froh. Der 4,7µF Kondensator sollte besser direkt zwischen V+ und GND des TSOPs - und nicht zwischen Vcc und GND, siehe auch Datenblatt des TSOPs oder auch Beispiel-Schaltbild im IRMP-Artikel. Und wie gesagt: Pullup weglassen. Gruß, Frank
Frank M. schrieb: > TSOP1738 wäre besser Dann werd ich den einsetzen;) Frank M. schrieb: > Der 4,7µF Kondensator sollte besser direkt zwischen V+ und GND des TSOPs > - und nicht zwischen Vcc und GND, siehe auch Datenblatt des TSOPs oder > auch Beispiel-Schaltbild im IRMP-Artikel. Und wie gesagt: Pullup > weglassen. Danke für die Hinweise, hab die Änderungen nun übernommen. Grüsse Jörg
Bitte melde dich an um einen Beitrag zu schreiben. Anmeldung ist kostenlos und dauert nur eine Minute.
  
  Bestehender Account
  
  
  
  Schon ein Account bei Google/GoogleMail? Keine Anmeldung erforderlich!
Mit Google-Account einloggen
Mit Google-Account einloggen
  Noch kein Account? Hier anmelden.



 Thread beobachten
 Thread beobachten Seitenaufteilung abschalten
 Seitenaufteilung abschalten