hallo zusammen ich bin schon seit tagen an einer schaltungsentwicklungsaufgabe und komme auf keinen grünen zweig. ich benötige einen gleichspannungsverstärker mit einer verstärkung von ca. vu=4. dies benötige ich um ein ttl- und nim-signal zu verstärken. die ganze schaltung habe ich schon mit einem op als nichtinvertierenden verstärker simuliert und es funktioniert einwandfrei. mein problem ist aber, dass ich eine schaltung mit transistoren realisieren muss. die schaltung sieht so aus wie im anhang. wie komme ich jetzt von dieser schaltung zu einer transistorschaltung?? besten dank für eure mithilfe!
Lehrling schrieb: > ca. vu=4. dies benötige ich um ein ttl- und nim-signal zu verstärken. Das klingt aber nicht sehr danach, als ob du einen Verstärker benötigst. Sondern einen Pegelwandler.
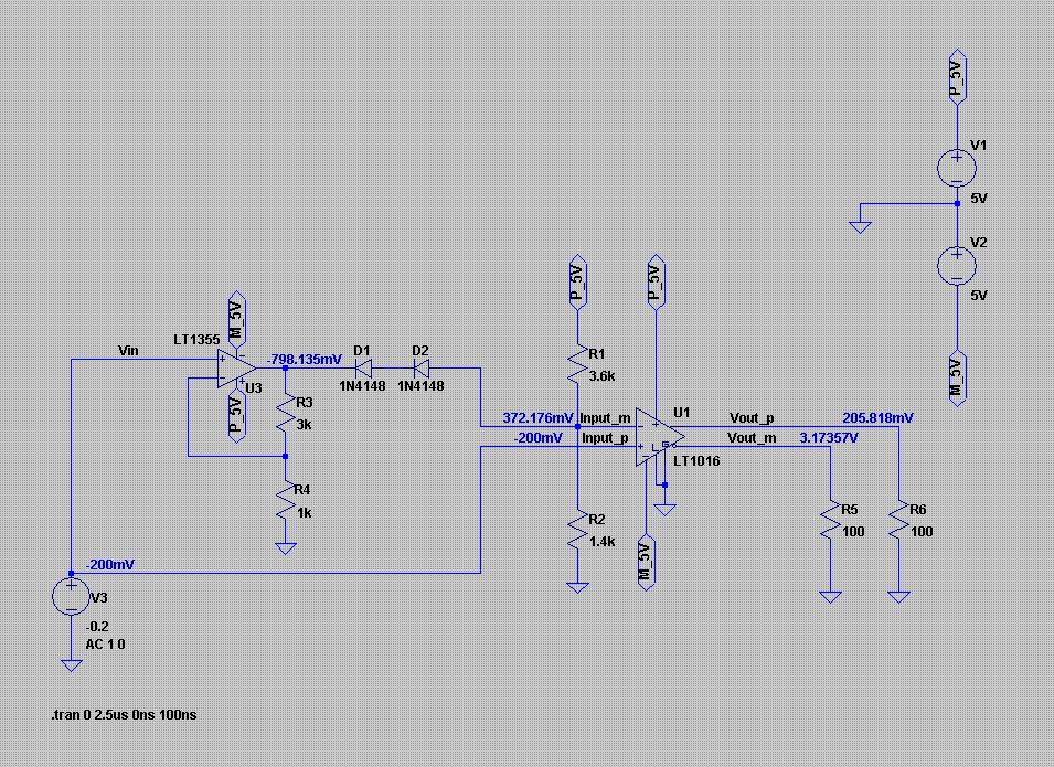
Der Eingang ist sowohl für TTL- wie auch NIM-Pegel vorgesehen und wird danach mit dem Komperator verglichen und als TTL-Pegel ausgegeben. Input (TTL/NIM) --> Output (TTL)
Lehrling schrieb: > nim-signal Welche Pegel hast du da? Sowas vielleicht? -0,7V = 'H' 0V = 'L' Was soll hinten rauskommen? Kontrollier mal die Wahrheitstabelle: Eingang Ausgang NIM TTL TTL 0V 0V 0V -0.7V 5V 5V Passt die?
NIM-Pegel: -0.2V = Low -0.8V = High TTL-Pegel: 0.8V = Low 2.0V = High Wenn am Eingang -0.2V, 0V oder 0.8V ist der Ausgang Low (ca. 0.2V). Bei -0.8V oder 2V muss er High sein (ca. 3.2V)
Gibt es keine Möglichkeit eine Schaltung mit Transistoren zu realisieren? eigentlich möchte ich den nicht invertierenden Verstärker, den ich mit dem OP realisiert habe, durch eine Transistorschaltung ersetzten. Vorschläge? oder ist dies so gar nicht möglich?
Die Zeit weiss ich auch nicht genau, aber ich denke nicht allzu schnell..
Erstmal muss du dir ueber deine Pegel mal im klaren werden Bei NIM sind das keine Spannungen sondern Stroeme die 0 oder 1 darstellen. Aus Wikipedia: NIM Pegel Standard logische 0 logische 1 NIM 0mA (0V @ 50Ω) –12 mA bis –32 mA (–0,6 V bis –1,6 V @ 50Ω) TTL 0V bis 0,4V 3,3 V bis 5 V (Ausgang) bzw. 1,5 V bis 5 V (Eingang) Beides gleichzeitig mit einer Schaltung zu machen wuerde ich nicht machen. Und warum duerfen dort keine ICs eingesetzt werden ?
>> ich denke nicht allzu schnell.. > (0V @ 50Ω) Da solltest du aber nochmal nachfragen: wenn ich etwas von mit 50Ω abgeschlossenen Leitungen höre, denke ich automatisch an "schnell" und "HF"... :-o
@Lothar Das sehe ich ebenso. Nuklear heist meistens schnelle Pulse und dann 50 Ohm. http://de.wikipedia.org/wiki/Nuclear_Instrumentation_Standard
Von TTL/NIM nach TTL bedeutet, der TTL Teil ist begrenzend. zB auf 10ns. NIM selbst ist etwas schneller. Sollte mit etwa 6 Transistoren machbar sein. Ist aber eher keine Aufgabe fuer einen Lehrling.
Helmut Lenzen schrieb: > Beides gleichzeitig mit einer Schaltung zu machen wuerde ich nicht > machen. Es sollte kompatibel für TTL und NIM sein. Das heisst, wenn ein Forscher mit einem NIM-Signal kommt, muss die Schaltung funktionieren. Das Gleiche gilt für TTL. > Und warum duerfen dort keine ICs eingesetzt werden ? Aus Platzgründen. Diese Schaltung sollte 18mal auf einer Europakarte platz haben. A...aha Soooo. schrieb: > Von TTL/NIM nach TTL bedeutet, der TTL Teil ist begrenzend. zB auf > 10ns. NIM selbst ist etwas schneller. Sollte mit etwa 6 Transistoren > machbar sein. Ist aber eher keine Aufgabe fuer einen Lehrling. Mir ist bewusst, dass diese Aufgabe sehr komplex ist! Darum stehe ich als Lehrling auch an. Wenn du sagst es wäre mit 6 Transistoren lösbar, hättest du einen Lösungsvorschlag? (Schema)
Lehrling schrieb: >> Und warum duerfen dort keine ICs eingesetzt werden ? > > Aus Platzgründen. Diese Schaltung sollte 18mal auf einer Europakarte > platz haben. Faszinierende Begründung. Meistens macht man es nämlich umgekehrt, man setzt ICs ein um Platz zu sparen ;-). Ob die erwähnten 6 Transistoren plus Hühnerfutter wirklich kleiner sind als ein halber 4fach Komparator?
Lehrling schrieb: > Wenn du sagst es wäre mit 6 Transistoren lösbar, hättest du einen > Lösungsvorschlag? Sag bitte mal was zum Thema "Geschwindigkeit"... Max. Frequenz? Min. Pulsdauer? Max. Durchlaufverzögerung? Muß die Durchlaufverzögerung der 0-1-Flanke gleich der Verzögerung einer 1-0 Flanke sein?
Da bin ich überfordert, da habe ich keine Angaben bekommen! müsste man nicht die Pegel als DC-Spannung interpretieren und verarbeiten (verstärken)?
Lehrling schrieb: > Es sollte kompatibel für TTL und NIM sein. Das heisst, wenn ein Forscher > mit einem NIM-Signal kommt, muss die Schaltung funktionieren. Das > Gleiche gilt für TTL. Gilt das für jedes Signal individuell oder sind alle entweder durchweg NIM oder durchweg TTL?
Diese Antwort keine Antwort. Hintergrund: Wenn alle NIM oder alle TTL sind, dann tut es ein einziger Komparator pro Signal, dessen Referenzpegel für alle 18 Komparatoren geschlossen davon abhängt ob TTL oder NIM anliegt. Diesse Variante wird dann zwar in einem Fall invertieren und im anderen Fall nicht, aber das ist entweder dahinter per Software kompensierbar, oder per EXOR-Gate. Diese Variante lässt sich auch recht problemarm für hohe Geschwindigkeit und flankensymmetrisch realisieren.
Lehrling schrieb: >> Sag bitte mal was zum Thema "Geschwindigkeit"... > Da bin ich überfordert, da habe ich keine Angaben bekommen! Unbedingt vor dem loslegen abklären Ohne dass du ddiese Werte hast, ist das, was du machst entweder -- zu langsam oder -- zu teuer oder -- einfach nur falsch Schon das hier macht mich sehr nachdenklich: >>> Es sollte kompatibel für TTL und NIM sein. Das heisst, wenn ein >>> Forscher mit einem NIM-Signal kommt, muss die Schaltung funktionieren. >>> Das Gleiche gilt für TTL. Wenn jetzt aber der Eingang wegen des NIM Signals mit 50Ω treminiert weden muß, was wird dann das TTL-Signal zu dieser Eingangsterminierung sagen?
Lothar Miller schrieb: > Wenn jetzt aber der Eingang wegen des NIM Signals mit 50Ω treminiert > weden muß, was wird dann das TTL-Signal zu dieser Eingangsterminierung > sagen? Was andererseits recht gut machbar ist, wenn man die Terminierung für alle Signale geschlossen an/abschalten darf, d.h. wenn alle 18 Signale gleichartig arbeiten.
Lehrling schrieb: > Aus Platzgründen. Diese Schaltung sollte 18mal auf einer Europakarte > platz haben. Aus diesem Grund hat man auch ICs erfunden damit man die Geraete groesser machen kann. Du glaubst gar nicht was man alles auf eine Eurokrate bekommt. Komparatoren gibt es im SOT23-5 Gehauese. Weiss du wieviele man da auf eine Karte von bekommt.
A. K. schrieb: > wenn man die Terminierung für > alle Signale geschlossen an/abschalten darf, Richtig: auch das sollte noch geklärt werden...
Bitte melde dich an um einen Beitrag zu schreiben. Anmeldung ist kostenlos und dauert nur eine Minute.
Bestehender Account
Schon ein Account bei Google/GoogleMail? Keine Anmeldung erforderlich!
Mit Google-Account einloggen
Mit Google-Account einloggen
Noch kein Account? Hier anmelden.
