Hallo Zusammen ! Nun habe ich mal die die hier ja schon kontrovers diskutierte HF-Schaltung von cnet.de layoutet und frage mich ob es besser ist die Freiflächen komplett an Masse zu legen also über Rastnetz mit nur einem Polygon direkt vollflächig an GND zu füllen !? Ist das sinnvoll und wie verhät sich das mit der Einstrahlung ? Wollte keinen Weltempfänger Basteln ;-) Bevor das Platinchen in Die Suppe kommt warte ich einmal auf eure Antworten. Danke euch.....
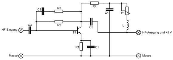
Was ist das? Zweck, Schaltplan, Frequenzbereich...?
Ist das wieder einmal dieser DVB T Antennenverstaerker aus deinem anderen Thread? Wenn du damit UHF Signale verstaerken willst vergiss es. Die ganzen HF fuehrenden Leiterbahnen sind viel zu lang. Der Stuetzkondensator C4 hat mit seinen langen Leiterbahnen fast 0 wirkung. Das must du alles viel kompakter layouten. Eine vernueftige Masse ist fuer HF Schaltungen lebenswichtig.
Floh schrieb: > Was ist das? > Zweck, Schaltplan, Frequenzbereich...? Hier noch der Schaltplan. Es handelt sich um einen DVBT-Verstärker.Frequenzbereich 506-746 MHZ.
Die original Lochraster Variante von cnet lässt sich unter HF-Aspekten irgendwie auch als "gewagt" beschreiben.
@Helmi, Morgen Helmi ! Okay,dann werde ich mal versuchen die Geschichte so kompakt wie möglich zu bekommen ! Es haben ja schon mehrere leute hier Ihre Zweifel geäußert, aber ich wollte einfach einmal testen ob Sie wirklich nichts bringt. Und ist ja auch eine gute Praxisübung für mich !
@dumper Wenn du dich mit SMD anfreunden koenntest haettes du hier mal ein Vorlage. SMD ist fuer HF Schaltungen vorteilhafter.
Danke dir, werde ich mir anschauen !
Hier gibt es noch die Eagledateien dazu. Als Transistor kannst du einen BFR92 nehmen, hat ungefaehr die Transitfrequenz wie der BFR96.
Schaut gut aus, werde mir die Bestückung besorgen !
Da schwingen passive Flächen mit, der Potentialbezug der Signalwege ist stark inhomogen, thru-hole ungünstig. Ich hab mir allerdings nicht die Mühe gemacht zu verstehen was das werden soll. HF? 300kHz? 30 MHz? 3GHz? Ein zumindest guter Anfang wäre es vielleicht, einen durchgehenden Masselayer zu verwenden, um die Signale niederohmig zu halten (ohne "Schnitte"), SMD und Signalwege verkürzen. Obwohl - leg dir einfach mal Basics in Sachen Literatur zu.
Bitte melde dich an um einen Beitrag zu schreiben. Anmeldung ist kostenlos und dauert nur eine Minute.
Bestehender Account
Schon ein Account bei Google/GoogleMail? Keine Anmeldung erforderlich!
Mit Google-Account einloggen
Mit Google-Account einloggen
Noch kein Account? Hier anmelden.


