guten morgen, ich möchte auf jtagicemkii opionen zugreiffen, um debbugwire zu desagtivieren aber leider kann ich nicht. weiss es jemand von euch wie?? danke
Hi Start Debugging JTAGICEmkII Options->Debugwire deaktivieren. MfG Spess
spess53 schrieb: > Hi > > Start Debugging > > JTAGICEmkII Options->Debugwire deaktivieren. danke spress aber es hat nicht funktioniert, ich habe gesehen, bei SPIEN Fuse einen fragenzeichen könnte es das problem sein??
Hi >danke spress aber es hat nicht funktioniert, ich habe gesehen, bei SPIEN >Fuse einen fragenzeichen könnte es das problem sein?? Nein. Wie ist denn das JTAG-ICE angeschlossen? Du brauchst einen vollständigen SPI-Anschluss. MfG Spess
Hallo Ich muss vorweg schicken - ich bin totaler Anfänger - also bitte verzeiht dumme Fragen. Ich habe mit dem JTagice mkII und AVR Studio 5 einen ATMEGA32 mit einem Programm ( die .hex Datei habe ich runtergeladen) beschrieben . Dieses ist auch auf dem IC angekommen. OK soweit. Kann ich nun im Studio mir anzeigen lassen wie der ATMEGA funktioniert ?? Und noch was - ich habe einen anderen ATMEGa32 ( Teil eines Bausatzes) den kann ich nicht auslesen ! Wodran könnte das liegen ? Fehlermeldung : Severity: ERROR ComponentId: 20100 StatusCode: 0 Programming session setup failed: enterProgMode failed: JTAGID not valid. Gruß Stephan
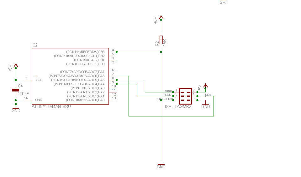
spess53 schrieb: > Hi > Wie ist denn das JTAG-ICE angeschlossen? Du brauchst einen vollständigen > SPI-Anschluss. ich habe es so angeschlossen > MfG Spess
Hey Ich habe einen 10 poligen JTAG den ich an den ATMEGA32 PDIP anschließe. Ich habe mir eine kleine Platine verdrahtet um nur die IC^s wechseln zu müssen. Mit meiner Beschaltung kann ich andere ATMEGA32 auslesen und beschreiben. _Nur die Original Software die bei meinem Wheelie dabei war kann ich nicht auslesen. Weitere Ideen ? Gruß 'Stephan
Paule, Autsch - /RESET gegen GND zu verbinden ist definitiv nicht richtig, dann läuft Dein armer uC ja gar nicht los... Falls es nach dieser Korrektur immer noch nicht funktioniert: 1. Spannungsversorgung nachmessen 2. RTFM und selbst die restlichen Pins korrigieren... gruss, tom.
Hallo Wie kann ich bzw kann man mit AVR Studio 5 eine .hex Datei als Source Code ausgeben ? Die Hilfe Datei ist nicht sehr hilfreich Gruß Stephan
@Stephan Liest Du eigentlich, worum es dem Paul hier in seiner Anfrage geht ??? Ist eine ganz andere Baustelle, alo solltest Du bitte Deine eigene Anfrage posten, damit Dir dann evtl. auch geholfen werden kann. nichtsdestotrotz: 1. hex->source code konvertierung = unmöglich (für Dich), das Stichwort Disassembler wird Dir unbekannt sein 2. nicht auslesbarer Avr-uC : Stichwort Fuse bits die das Auslesen des Flash verhindern, RTFM my dear. tom.
@ Tom werde mein eigenes Thema aufmachen . Aber genau den Disassembler suche ich ja. Oder ne Tip wie ich es mit AVR Studio 5.0 hinbekomme. Gruß Stephan
Hi >Oder ne Tip wie ich es mit AVR Studio 5.0 hinbekomme Mit dem AVR-Studio5 würde ich an deiner Stelle gar nichts machen. Das ist einen Alpha...Beta Version. Hol dir AVR-Studio 4.18 + SP3. MfG Spess
Bitte melde dich an um einen Beitrag zu schreiben. Anmeldung ist kostenlos und dauert nur eine Minute.
Bestehender Account
Schon ein Account bei Google/GoogleMail? Keine Anmeldung erforderlich!
Mit Google-Account einloggen
Mit Google-Account einloggen
Noch kein Account? Hier anmelden.

