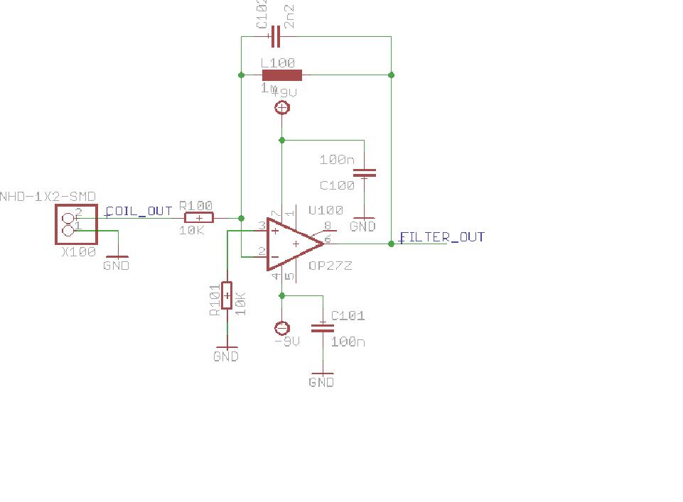
Hallo, ich bin gerade am überlegen wie ich ein "Spectrum Analyzer" programmieren kann?_? Wenn ich das ohne Programmierung machen würde, dann würde ich die einzelnen Frequenzen mit der Schaltung die im Anhang ist raus filter und jeweils für jeden Frequenzbereich die Spule und den Kondensator über dem Op verändern. Ich möchte 14 Spalten haben mit jeweils 10 Zeilen und dafür wäre der Schaltungsaufwand viel zu groß find ich. Jetz habe ich "versucht" etwas schlau aus verschiedenen Beiträgen im Internet zu werden. Für mich als Einsteiger sind die Beiträge nicht so verständlich. Wisst ihr vielleicht wo es eine gute Anleitung für die Programmierung eines Frequenzfilters gibt? Oder könnt ihr mir vielleicht ein wenig erklären wie man da vorgehen muss? Ich habe hier einen Beitrag gefunden wo von einer "FIR" die rede ist. Ich glaube das ist das, was ich suche aber was die User da so von sich geben ist mir leider noch ein wenig zu hoch^.^ Ich hoffe ihr könnt mir helfen. (Wenn irgendwas unklar ist, bitte ich es zu entschuldigen. Ich werde es dann sofort vervollständigen.) Liebe Grüße
Hallo, ich glaube das was du suchst ist die FFT. Da gibt es einige Projekte zu. Die machen genau das was du auch vor hast. Als Beispiel mal das hier: Beitrag "FFT auf dem AVR" Oder einfach mal FFT in die Suche eingeben und sich über die Ergebnisse freuen ;-) Gruß Dietmar PS.: Um eine Antwort zu bekommen muß man wissen wonach man suchen muß.
Vielen dank dann werde ich gleich mal danach stöbern und mich schlau machn:). Dietmar schrieb: > PS.: Um eine Antwort zu bekommen muß man wissen wonach man suchen muß. Das stimmt wohl. Aber ich muss erstma wissen wonach ich suche muss^^. Ich dachte die ganze Zeit das ich nach diesem "FIR" suchen muss aber wohl falsch. Ich bedanke mich und werde mich ma ans Werk machen. schönen Tag! liebe Grüße
Bitte melde dich an um einen Beitrag zu schreiben. Anmeldung ist kostenlos und dauert nur eine Minute.
Bestehender Account
Schon ein Account bei Google/GoogleMail? Keine Anmeldung erforderlich!
Mit Google-Account einloggen
Mit Google-Account einloggen
Noch kein Account? Hier anmelden.
