Hallo, ich möchte demnächst einen Superhet-Empfänger mit einer Loop-Antenne=Empangsspule für den KW-Bereich von ca. 2,3MHz bis (maximal) 15,5MHz aufbauen. Habe dazu ein paar Fragen und hoffe, dass hier jemand weiterhelfen kann. Mir kommt es bei dem Projekt vor allem auf einen sauberen Empfang an. Die Fragen: Welches IC bietet sich an? Gehe mal davon aus, dass ein TCA440 mittlerweile veraltet ist. Ist der gewählte Empfangsbereich von 2,3MHz bis 15,5MHz eventuell zu groß gewählt für a) die Benutzung einer einzigen Empfangsspule(Loop-Antenne) und b)für eine genaue Senderabstimmung? Ab welcher Frequenz wird in etwa die Richtwirkung der Spule vernachläsigbar werden? Wie entscheidend ist die Wahl guter ZF-Filter für einen sauberen Empfang? So viel erst mal...
Kann man durchaus machen. Leg die ZF hoch damit du keinen Streß mit Spiegelfrequenzen bekommst. Als "Radio-IC" eignen sich die üblichen Autoradio/Küchenradio-Typen: TDA1072, TDA1572, LA1245, LA1247 und viele weitere.
Danke für die Antworten! Michael X. schrieb: > Kann man durchaus machen. Leg die ZF hoch damit du keinen Streß mit > Spiegelfrequenzen bekommst. Wie meinst du das? ZF nicht 455kHz, sondern höher (10,7MHz) oder dass die Oszillatorfrequenz größer sein soll als die Empfängerfrequenz und nicht kleiner? > Als "Radio-IC" eignen sich die üblichen Autoradio/Küchenradio-Typen: > TDA1072, TDA1572, LA1245, LA1247 und viele weitere. Habe hier in der Bastelkiste: TDA1072 TEA5570 A281D (= TAA981 ?) TDA1072 dürfte von den dreien eine gute Wahl sein. Wenn es ein wesentlich besseres IC für das Bauvorhaben gibt, bitte posten!
Hier ein paar Schaltpläne mit TDA1072: http://www.feirinhadigital.com.br/rbr/py2djw/mat6/py2djw-mat6.htm http://www.almeder.at/~calm/elt/tda1072.htm http://www.eleccircuit.com/wp-content/uploads/2008/11/am-reciever-with-tda1072a.jpg http://www.dz3w.com/foreign/rf/4308.html Hier noch was zum Thema "Unterschiede zwischen TDA1572 und TDA1072": The TDA1572 appears to have a predecessor, the TDA1072. The pin setting is not identical. Also the improved signal/noise ration of the TDA1572 is an important difference. Most importatnt data for both Ics are: o On-board oscillator till 50 MHz o Capable of handling HF signals until 500 mV without problems o Double balanced mixer on-board o Wide AGC range o Supply voltage somewhere between 7,5 and 18 VDC (internally regulated) The integrated circuit can also be used as a tuneable SW generator, of course with limited HF output power. http://www.home.zonnet.nl/laar60/e8.htm Der TDA1572 scheint also etwas besser zu sein als der TDA1072. Weil ich letzteren aber in der Bastelkiste habe, werde ich wohl den 1072er nehmen.
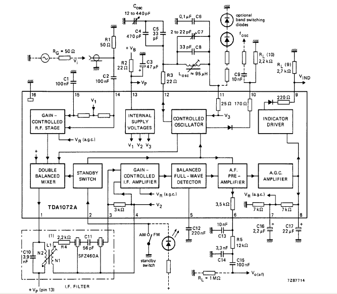
Zum Aufbau: Wenn ich es richtig sehe, besteht der Vorkreis aus der Loop und der ersten Hälfte vom Drehko (Parallelschwingkreis). Wie wird denn beim IC (TDA1072) das HF-Signal von diesem Schwingkreis eingespeist? Das muss ja irgendwie über die Anschlüsse 14, 15 geschehen. Was bedeutet in dem Zusammenhang "Gain Controlled R.F. Stage" (siehe Anhang Blockdiagramm oben)? Gain Controlled bedeutet wohl, dass die Signalamplitude für die weitere Verarbeitung einbezogen wird...
Kurt_Wels schrieb: > Gain Controlled bedeutet wohl, dass die Signalamplitude für die weitere > Verarbeitung einbezogen wird... Es bedeutet, dass die AGC auf diese Stufe angewendet wird. OK, das erklärt den Begriff nur mit sich selbst. ;) Die Verstärkung der Stufe wird zurückgeregelt, wenn insgesamt ein hoher Signalpegel vorliegt.
Jörg Wunsch schrieb: > Die Verstärkung > der Stufe wird zurückgeregelt, wenn insgesamt ein hoher Signalpegel > vorliegt. Also um bei besonders starken Sendern eine Übersteuerung zu verhindern. Was bedeutet denn das "R.F. Stage"? Irgendwas mit HF-Vorstufe? Jetzt ist noch die Frage offen, wie ich das HF-Signal vom Vorkreis (Loop + 1/2 Drehko) in den TDA1072 einspeise. Die Loop selber ist ja die Antenne...
Hier beispielhaft eine Schaltung für ein LW/MW-Autoradio mit TDA1072, auf die man sich später noch beziehen kann.
Nachdem mir hier niemand Antwort gibt hab ich mir in Anlehnung an die Zeichnung oben (LW/MW-Autoradio) folgendes überlegt: Loop und Drehko bilden den Vorkreis, das HF-Signal wird per FET geimpedanzwandelt und dann über einen 100nF in Anschluss 14 des ICs eingespeist. Das einzige, was mir Sorge bereitet, ist, dass das HF-Signal aus der Loop unverstärkt zu schwach sein könnte. Was meint ihr?
Kurt_Wels schrieb: > Was bedeutet denn das "R.F. Stage"? Irgendwas mit HF-Vorstufe? RF = "radio frequency", englischer Begriff für Hochfrequenz allgemein, stage = Stufe Ja, in dem Falle wohl als HF-Vorstufe gemeint (im Unterschied zu den ZF-Stufen; ZF = "IF", "intermediate frequency"). Kurt_Wels schrieb: > Nachdem mir hier niemand Antwort gibt Mach's mal halblang. Einen Supportvertrag mit Reaktionszeiten von wenigen Stunden bezahlt man in der Regel teuer ... > Loop und Drehko bilden den Vorkreis, das HF-Signal wird per FET > geimpedanzwandelt Könnte bei Mittelwelle noch klappen mit dem Impedanzwandler, bei Kurzwelle wandelt da nicht mehr so viel. Da ist der FET nämlich allmählich alles andere als hochohmig. Normalerweise koppelt man aus einer Loop eher mit einer Anzapfung niederohmiger aus. Damit sinkt zwar scheinbar erstmal die Spannung, real aber nicht: durch die Bedämpfung des Schwingkreises bei der Auskopplung direkt vom "heißen" Ende bricht dessen Spannung nämlich auch zusammen, sodass die entnehmbare Leistung gleich bleibt. Die Bedämpfung macht ihn allerdings breitbandiger, was im Sinne einer guten Vorselektion nicht gewollt ist. Diese Antennenform ist bei Funkamateuren als sogenannte "magnetische Antenne" vor allem wegen ihrer Kleinheit recht beliebt. Schau dir einfach mal ein paar entsprechende Bauanleitungen im Netz an. > Das einzige, was mir Sorge bereitet, ist, dass das HF-Signal aus der > Loop unverstärkt zu schwach sein könnte. Dann musst du es verstärken. :-) Entscheidend ist eigentlich eher ein möglichst geringer Rausbeitrag der 1. Stufe, denn dieses Rauschen wird anschließend überall mit verstärkt. Ist allerdings auf Mittelwelle kein Thema, weil die Störungen vor allem aus der Atmosphäre um einiges höher sind. Auf Kurzwelle in den unteren Bereichen ebenfalls noch, erst am oberen Ende der Kurzwelle nehmen diese Störungen so weit ab, dass das Rauschen der Eingangsstufe dann relevant wird. In den unteren Bereichen, vor allem in den Rundfunkbändern, aber auch im 40-m-Amateurfunkband, ist die Großsignalfestigkeit des Eingangs wichtiger als ihre eigene Rauschfreiheit, denn das von der Antenne kommende Signalgemisch bringt es dort auf beachtliche Pegel, die noch keine Intermodulation verursachen dürfen. Eine möglichst schmalbandige Vorselektion (wie du sie mit der Loop-Antenne erreichen kannst) ist da bereits eine gute Gegenmaßnahme.
Jörg Wunsch schrieb: >> Nachdem mir hier niemand Antwort gibt > > Mach's mal halblang. Einen Supportvertrag mit Reaktionszeiten von > wenigen Stunden bezahlt man in der Regel teuer ... Das war ein Scherz, sorry, ";-)" vergessen! Danke für die ausführliche Antwort! Jörg Wunsch schrieb: > Könnte bei Mittelwelle noch klappen mit dem Impedanzwandler, bei > Kurzwelle wandelt da nicht mehr so viel. Da ist der FET nämlich > allmählich alles andere als hochohmig. Ok, dann weiß ich auch, warum mein letztes Radioprojekt mit LW und MW super geklappt hat, bei KW aber nicht mehr... Die erste Loop soll ca. 3 bis 5 Windungen haben, da wäre das Auskoppeln kein Problem. Später wollte ich statt dieser eine Loop mit einer einzigen Windung aus Aluminiumprofil herstellen. Glaube, es ist besser, nach Möglichkeit ohne Anzapfung zu arbeiten. Wäre ein Emitterfolger mit einem BiPo 2N708 zur Impedanzwandlung empfehlenswert? Ein 2N918 müsste auch noch auf Lager sein, ansonsten müsste ich mal schauen, was noch an BF-Typen in der Bastelkiste "rumfliegt". Jörg Wunsch schrieb: > Diese Antennenform ist bei Funkamateuren als sogenannte "magnetische > Antenne" vor allem wegen ihrer Kleinheit recht beliebt. Hab auch schon mal eine aufgebaut und den Weltempfänger in die Loop gestellt. Erstaunlich, wie sich die Empfangseigenschaften dadurch verbessern! Man muss nur ein bisschen mehr abstimmen als sonst. Jörg Wunsch schrieb: > In den unteren Bereichen, vor allem in den Rundfunkbändern, aber auch > im 40-m-Amateurfunkband, ist die Großsignalfestigkeit des Eingangs > wichtiger als ihre eigene Rauschfreiheit, denn das von der Antenne > kommende Signalgemisch bringt es dort auf beachtliche Pegel, die noch > keine Intermodulation verursachen dürfen. Eine möglichst > schmalbandige Vorselektion (wie du sie mit der Loop-Antenne erreichen > kannst) ist da bereits eine gute Gegenmaßnahme. Eine Loop bring, so weit ich weiß, ohnehin nur eine um den Faktor 10 kleinere Spannung als eine Langdrahtantenne. Erhöht eine schmalbandige Vorselektion nicht die Spannung bei der Resonanzfrequenz?
PS: habe noch mal ins Datenblatt geschaut, die Eingangsimpedanz von der R.F. Stage liegt um die 5k- bis 8k-Ohm, das ist auf jeden Fall zu niedrig, um den Loopkreis direkt anzuschließen.
Kurt_Wels schrieb: > PS: habe noch mal ins Datenblatt geschaut, die Eingangsimpedanz von der > R.F. Stage liegt um die 5k- bis 8k-Ohm, das ist auf jeden Fall zu > niedrig, um den Loopkreis direkt anzuschließen. Nö. Wenn du mit der Loop auf solche Werte kommst, kannst du zufrieden sein. Aber wenn's dich beruhigt, kannst du natürlich deinen Sourcefolger mit einem BF245 oder sowas davor setzen ;-), schaden wird's nicht.
>Die erste Loop soll ca. 3 bis 5 Windungen haben Das bringt keinen Gewinn, sondern bei 3 Windungen und max. 40cm Durchmesser ca. 20dB Verlust. Ich würde gleich nur eine Windung nehmen und die dann später eventuell durch das massivere Aluminium ersetzen. >um den Faktor 10 kleinere Spannung Eine quadratische Loop mit 1,4m Kantenlänge hat ca. -3dB Gewinn bei 15 MHz. Welche Spannung liefert wohl eine Vertikalantenne für 15 MHz noch bei 2,3? Die Loop hat dann halt auch nur noch -30dB. Der Drehkondensator muß durch Reihen- und Parallelschaltung einen Bereich von 15 - 730 pF überstreichen können. Beispiel: http://www.g4fon.net/MagLoopTwo.htm Dazu benötigt man nur etwas Kabel und einen Spreizstab. Übrigens ist obige quadratische Primitiv-Loop schon 2 dB besser als ein massives Aluminium Flachmaterial mit nur 60cm Durchmesser. Die Fläche der Loop-Antenne bzw. die durchgehenden Feldlinien bestimmen den Gewinn. Das Ganze hab ich mit dem "DG0KW Magnet - Loopantennen Rechner" kurz durchgerechnet, falls Du den noch nicht kennst. Die Ergebnisse haben bei mir bisher recht gut mit der Realität übereingestimmt. Gruß, Bernd
Jörg Wunsch schrieb: >> PS: habe noch mal ins Datenblatt geschaut, die Eingangsimpedanz von der >> R.F. Stage liegt um die 5k- bis 8k-Ohm, das ist auf jeden Fall zu >> niedrig, um den Loopkreis direkt anzuschließen. > > Nö. Wenn du mit der Loop auf solche Werte kommst, kannst du > zufrieden sein. Du meinst, wenn man in eine Loop beispielsweise einen 10k-Widerstand einlötet hat das keinen Einfluss auf die Güte??? Jörg Wunsch schrieb: > Aber wenn's dich beruhigt, kannst du natürlich deinen Sourcefolger > mit einem BF245 oder sowas davor setzen ;-), schaden wird's nicht. Bis wieviel MHz kann man denn den BF245 in der Realität als Sourcefolger einsetzen und warum geht der besser als der o.g. BF256? B e r n d W. schrieb: > Eine quadratische Loop mit 1,4m Kantenlänge... Das ist aber schon ordentlich groß! Frage mich, ob so eine Hängeloop für den Vorkreis eines Superhets geeignet ist (weil die Induktivität von Aufbau zu Aufbau sicher leicht schwankt). B e r n d W. schrieb: > Das Ganze hab ich mit dem "DG0KW Magnet - Loopantennen Rechner" kurz > durchgerechnet, falls Du den noch nicht kennst. Danke für den Tipp, kannte ich noch nicht!
Kurt_Wels schrieb: > Danke für die Antworten! > > Michael X. schrieb: >> Kann man durchaus machen. Leg die ZF hoch damit du keinen Streß mit >> Spiegelfrequenzen bekommst. > > Wie meinst du das? ZF nicht 455kHz, sondern höher (10,7MHz) oder dass > die Oszillatorfrequenz größer sein soll als die Empfängerfrequenz und > nicht kleiner? Die Weitabselektion einer Loop ist nicht besonders toll, das würde bei einem Einfachsuper mit 455kHz bedeuten daß dieser seine Sender im Abstand von 910kHz noch einmal empfängt. Kennt man ja von 70-er-Jahre Transistorradios. Allerdings ist dein TDA1072 auf die 455kHz entwickelt, das Datenblatt von Temic läßt sich über die nutzbare Zwischenfrequenz nicht aus. Der IC war z.B im ITT Tiny 220 verbaut. Schaltpläne gibts im Netz.
Michael X. schrieb: > Die Weitabselektion einer Loop ist nicht besonders toll Was bedeutet Weitabselektion, wie hoch die Güte des SKs ist oder ob Nebenbänder empfangen werden? Was wäre, wenn ich den Empfängerkreis als rückgekoppeltes Audion ausführen würde? Wäre ein wenig mehr Bedienaufwand, dafür könnte man den SK super entdämpfen, dann wäre es auch wieder sinnvoll, eine Loop mit mehreren Windungen aufzubauen (handlicher). Michael X. schrieb: > Allerdings ist dein TDA1072 auf die 455kHz entwickelt Kennt jemand ein IC, dass auch mit höheren Zwischenfrequenzen arbeitet?
Kurt_Wels schrieb: > Michael X. schrieb: >> Die Weitabselektion einer Loop ist nicht besonders toll > Was bedeutet Weitabselektion, wie hoch die Güte des SKs ist oder ob > Nebenbänder empfangen werden? Das ist die Dämpfung außerhalb des Durchlaßbereiches. Du hast bei besseren Einfachsupern mindestens 2 abgestimmte Schwingkreise. Aber so zum Testen kann es ja erstmal reichen. Optimieren kann man ja später ;) Rückkoppeln ist bei einer Loop doof, du sendest dabei recht gut. Nicht daß so ein Wagen mit Geweih (der "Gilb") bei dir vor der Haustür steht. Zu der Frage zum IC: NE612 vor deinen TDA1072 setzen und daraus einen Doppelsuper machen.
Michael X. schrieb: > Rückkoppeln ist bei einer Loop doof, du sendest dabei recht gut. Denke, das geht, eine Loop mit 5 Wdg. und einem D von ca. 35cm würde auch bei stark angezogener Rückkopplung kaum senden. Die RK wird aber nur bis kurz vor Senden angezogen, sonst klingen die empfangenen Sender sehr merkwürdig... Michael X. schrieb: > Zu der Frage zum IC: NE612 vor deinen TDA1072 setzen und daraus einen > Doppelsuper machen. Bräuchte man dann etwa einen Vierfach-Drehko?
Kurt_Wels schrieb: > Michael X. schrieb: >> Zu der Frage zum IC: NE612 vor deinen TDA1072 setzen und daraus einen >> Doppelsuper machen. > Bräuchte man dann etwa einen Vierfach-Drehko? Ah, hier stehts ja: http://de.wikipedia.org/wiki/%C3%9Cberlagerungsempf%C3%A4nger#Doppel-_und_Mehrfach.C3.BCberlagerungsempf.C3.A4nger
Wir können ja mal ganz klein anfangen: was wäre wohl für die Loop besser geeignet, Koaxkabel oder eine dicke Erdleitung? Wenn Koaxkabel, dann welches und was mit dem Innenleiter, wird der auch irgendwie verschaltet??
Kurt_Wels schrieb: > was wäre wohl für die Loop besser geeignet, Koaxkabel oder eine dicke > Erdleitung? Geht sicher beides. > Wenn Koaxkabel, dann welches und was mit dem Innenleiter, wird der auch > irgendwie verschaltet?? Du kannst entweder den Außenleiter als Loop benutzen, dann ist der Innenleiter komplett schnuppe. Oder aber, du benutzt den Innenleiter als Antenne und den Außenleiter als (elektrische) Abschirmung: kommt an einem Ende an Masse, das andere Ende bleibt offen. Damit kann man noch ein wenig verhindern, dass elektrische Störfelder zur Antenne gelangen.
Jörg Wunsch schrieb: > Oder aber, du benutzt den Innenleiter > als Antenne und den Außenleiter als (elektrische) Abschirmung: kommt > an einem Ende an Masse, das andere Ende bleibt offen. Damit kann man > noch ein wenig verhindern, dass elektrische Störfelder zur Antenne > gelangen. Der Aussenleiter wird dann aber nicht zu einer Loop geschlossen, sondern einseitig geerdet, oder? (gibt es irgendwo einen Schaltplan?)
Kurt_Wels schrieb: > Der Aussenleiter wird dann aber nicht zu einer Loop geschlossen, sondern > einseitig geerdet, oder? Ja, du willst ja keine Kurzschlusswindung haben.
Michael X. schrieb: > Anleitungen gibts zuhauf, eine davon auf Englisch hier: > http://www.kr1st.com/swlloop.htm Danke für den Link! Jörg Wunsch schrieb: > Kurt_Wels schrieb: > >> Der Aussenleiter wird dann aber nicht zu einer Loop geschlossen, sondern >> einseitig geerdet, oder? > > Ja, du willst ja keine Kurzschlusswindung haben. Lach! Ich wundere mich nur, dass die Abschirmung um den Loop-Innenleiter nicht stört... Ansonsten habe ich mir das Buch "Empfangsprinzipien und Empfängerschaltungen" von F. Sichla bestellt. Und beschlossen, erst mal das Projekt hier aufzubauen: http://www.home.zonnet.nl/laar60/e8.htm Als Einsteigerprojekt sozusagen. In der Schaltung dort wird als Keramikfilter für die Zwischenfrequenz ein SFD455 vorgeschlagen. Weiß jemand, ob auch ein CFL455 G3 von Murata geht. Finde zum CFL455 nirgendwo Daten über das Innenleben. Wenn jemand noch Buchempfehlungen zum Thema Superhetempfänger hat, immer her damit.
Kurt_Wels schrieb: > In der Schaltung dort wird als Keramikfilter für die Zwischenfrequenz > ein SFD455 vorgeschlagen. Weiß jemand, ob auch ein CFL455 G3 von Murata > geht. Finde zum CFL455 nirgendwo Daten über das Innenleben. im Anhang auf Seite 27 steht, dass der CFL455 von den Daten her = CFR455 ist. auf Seite 30 ist auch eine Anschlussbelegung zu sehen.
http://www.box73.de/catalog/product_info.php?cPath=82_125&products_id=2315&osCsid=e2b988b49b6898c616ddf72e1d7750f0 dort stehen ein paar daten plus abbildung
Kann es sein, dass dem CFL455 der kapazitive Anschluss fehlt und er deshalb nicht als Ersatz für den SFD455 benutzt werden kann? Wäre super nett, wenn einer von den alten Hasen hier mal schauen könnte, kenne mich mit ZF-Filterkeramiken in der Praxis null aus. Meine Vermutung wäre gewesen, dass der CFL455 die beiden kapazitiven Anschlüsse intern auf Masse gelegt hat und die vier Beinchen jeweils die beiden Ein- und Ausgänge für die beiden Resonatoren sind.
Kurt_Wels schrieb: >> Ja, du willst ja keine Kurzschlusswindung haben. > Lach! > > Ich wundere mich nur, dass die Abschirmung um den Loop-Innenleiter nicht > stört... Eine (elektrisch kleine) Loop-Antenne ist eine sogenannte magnetische Antenne, d. h. sie entnimmt dem EM-Feld die magnetische Komponente. Dafür braucht es nur die Spule mit einer Windung, elektrisch darf sie abgeschirmt sein, solange diese Abschirmung die magnetischen Eigenschaften nicht beeinträchtigt. Kurt_Wels schrieb: > Kann es sein, dass dem CFL455 der kapazitive Anschluss fehlt Welcher "kapazitive Anschluss"? Keramikfilter koppeln immer kapazitiv ein: gleichstrommäßig sind sie hochohmig. Du hast ein nichtleitendes Keramiksubstrat mit vier Elektroden drauf. Ich sehe da kein Problem, warum du nicht die beiden Filter gegeneinander tauschen können solltest.
Jörg Wunsch schrieb: > Eine (elektrisch kleine) Loop-Antenne ist eine sogenannte magnetische > Antenne, d. h. sie entnimmt dem EM-Feld die magnetische Komponente. > Dafür braucht es nur die Spule mit einer Windung, elektrisch darf > sie abgeschirmt sein, solange diese Abschirmung die magnetischen > Eigenschaften nicht beeinträchtigt. Elektrische Abschirmung ist natürlich super, aber ist der Innenleiter nicht ein bisschen klein vom Querschnitt her? Jörg Wunsch schrieb: >> Kann es sein, dass dem CFL455 der kapazitive Anschluss fehlt > > Welcher "kapazitive Anschluss"? > > Keramikfilter koppeln immer kapazitiv ein: gleichstrommäßig sind > sie hochohmig. Du hast ein nichtleitendes Keramiksubstrat mit vier > Elektroden drauf. > > Ich sehe da kein Problem, warum du nicht die beiden Filter gegeneinander > tauschen können solltest. Im Anhang das Schaltbild: der SFD455 hat dort sechs Anschlüsse, zwei Eingänge, zwei Ausgänge und zwei Anschlüsse, die zum mittleren "Keramikscheibchen" führen. Bei Wikipedia habe ich gefunden, dass dieser Anschluss als "kapazitiver Anschluss" bezeichnet wird. Der CFR455 hat hingegen nur vier Anschlüsse und einen fünften für die Gehäusemasse. Bei Wikipedia stand noch, dass man den "kapazitiven Anschluss" auch mit Kondensatoren von den Ein- und Ausgängen gegen Masse realisieren kann. Näheres findet man hier: http://de.wikipedia.org/wiki/Keramikresonator#Elektrisches_Verhalten
Kurt_Wels schrieb: > Elektrische Abschirmung ist natürlich super, aber ist der Innenleiter > nicht ein bisschen klein vom Querschnitt her? Wieso? Welche Ströme wolltest du da fließen lassen? Für das Magnetfeld ist nur die durch den (Innen-)Leiter umschlossene Fläche maßgeblich. Da genügt ein 0,2 mm dicker Kupferlackdraht, wenn's sein muss. > Im Anhang das Schaltbild: > der SFD455 hat dort sechs Anschlüsse, zwei Eingänge, zwei Ausgänge und > zwei Anschlüsse, die zum mittleren "Keramikscheibchen" führen. Die hatte ich in diesem Schaltbild nicht für voll genommen. Hier: http://shop.griederbauteile.ch/popup_image_big.php?cPath=750_767&pID=5349 sieht man das etwas deutlicher. Offenbar bestand der SFD455 aus zwei dreipolig angeschlossenen Filterelementen, die man extern kapazitiv hinteinander geschaltet hat. Sowas brauchst du bei den neueren Filtern nicht.
Mit dem Kondensator konnte man die Selektivität ändern. Man kann auch 2 aktuelle Murata CFUM455H mit einigen pF koppeln und erhält ein recht enges Filter.
Jörg Wunsch schrieb: > Offenbar bestand der SFD455 aus zwei dreipolig angeschlossenen > Filterelementen, die man extern kapazitiv hinteinander geschaltet > hat. > > Sowas brauchst du bei den neueren Filtern nicht. Wie wird der vorhandene Doppelfilter CFL455/CFR455 mit seinen jeweils zwei Polen in die oben gezeigte Schaltung Kurzwelle_TDA1572_sw_png.png eingebaut? Wird sozusagen einfach der "kapazitive Anschluss" weggelassen???
Habe mal das Filter so in den Schaltplan eingezeichnet wie im Testschaltplan im Datenblatt mit den beiden Widerständen R1, R2. Irgendwas muss ja auch nach Masse geleitet werden beim Filtern...
Ach so, hier noch die Anschlussbelegung mit Testschaltplan.
Kurt_Wels schrieb: > Habe mal das Filter so in den Schaltplan eingezeichnet wie im > Testschaltplan im Datenblatt mit den beiden Widerständen R1, R2. Ja, so.
Jörg Wunsch schrieb: > Kurt_Wels schrieb: >> Habe mal das Filter so in den Schaltplan eingezeichnet wie im >> Testschaltplan im Datenblatt mit den beiden Widerständen R1, R2. > > Ja, so. Danke! Im Anhang das Datenblatt. Gehe ich recht in der Annahme, dass die beiden Widerstände R1, R2 (vor und hinter dem CFL455G) 1k5 betragen sollten?!? (vgl. Skizze oben, CLF455_ZF_anschl.PNG) Müssen auch noch kleine Cs nach Masse geschaltet werden? (sieht man manchmal bei anderen Schaltplänen)
Kurt_Wels schrieb: > Gehe ich recht in der Annahme, dass die beiden > Widerstände R1, R2 (vor und hinter dem CFL455G) 1k5 betragen sollten?!? Denen ist die Eingangsimpedanz der nachfolgenden Stufe parallel geschaltet. Idealerweise hätte die Stufe selbst 1,5 kΩ an Impedanz ... Leistung in Widerständen würde ich nur verheizen, wenn dadurch die Selektion besser wird. Musst du ausprobieren. > Müssen auch noch kleine Cs nach Masse geschaltet werden? (sieht man > manchmal bei anderen Schaltplänen) Kann man wiederum ohne Kenntnis der Impedanzen der übrigen Schaltungs- teile auch nicht so genau sagen.
Kurze Zwischenfrage, wie führt man eigentlich eine saubere HF-Masse? Gibt es da spezielle Unterschiede zu NF?
Am Besten ist eine durchgehende Massefläche. Der Manhattan Style läßt sich im Hobbybereich leicht durchführen und ist für Kurzwelle bezüglich der HF-Masse schon fast ideal. Manhattan Style: http://www.njqrp.org/qhbextra/2/2a.html Ich mach jedoch keine Pads, wie dieser Kollege, sondern kauf mir eine Lochraster-Platine. Davon knips ich mir dann mit dem Seitenschneider die passenden Stücke ab und kleb sie auf die Platine. Manche benutzen auch einen speziell geschliffenen Bohrer, um in der Massefläche kreisrunde Inseln freizustellen. Gruß, Bernd
B e r n d W. schrieb: > Manhattan Style Ok, hab den TDA1572 jetzt im Manhattan Style auf Blankoplatine (intermediär zwei schmale Streifen Streifenrasterplatine a la Kainka). Habe noch zwei Fragen, bitte dazu oben in das Schaltbild Kurzwelle_TDA1572_sw_png.png schauen. 1. Sollen die beiden Spulen L3 und L4 an Pin 1 zwei getrennte Spulen sein? Sieht für mich so aus . Welchen Zweck erfüllen sie (habe dazu irgendwo den Begriff Hybridfilter gefunden, die Funktion der Spulen ist mir hier aber bis jetzt nicht ersichtlich, sieht aus wie ein induktiver Spannungsteiler)? 2. Wenn ich für den Oszillatorkreis eine Spule (I variabel) einsetze, die mit dem zweiten Rotor des Drehkos zusammen eine um genau 455KHz höhere Frequenz erzeugt als der Vorkreis hat und ich ändere die Rotorstellung, bleibt dann die Frequenzdifferenz von 455KHz automatisch erhalten (habe es noch nicht durchgerechnet, vermute es aber)?
Kurt_Wels schrieb: > Habe noch zwei Fragen, bitte dazu oben in das Schaltbild > Kurzwelle_TDA1572_sw_png.png schauen. Das PNG ist miserabel zu lesen. Hier gibt's den originalen Elektor-Artikel: http://www.transkommunikation.ch/dateien/schaltungen/gs_2_projekt/mini_kw_rx/informationen/mini_kw_rx_mit_tda1572.pdf > 1. Sollen die beiden Spulen L3 und L4 an Pin 1 zwei getrennte Spulen > sein? Sieht für mich so aus . Welchen Zweck erfüllen sie Lies doch einfach den gesamten Artikel. ;-) Rechts unten ist die Erklärung. > irgendwo den Begriff Hybridfilter gefunden, die Funktion der Spulen ist > mir hier aber bis jetzt nicht ersichtlich, sieht aus wie ein induktiver > Spannungsteiler)? > 2. Wenn ich für den Oszillatorkreis eine Spule (I variabel) einsetze, variabler Strom? > die mit dem zweiten Rotor des Drehkos zusammen eine um genau 455KHz > höhere Frequenz erzeugt als der Vorkreis hat und ich ändere die > Rotorstellung, bleibt dann die Frequenzdifferenz von 455KHz automatisch > erhalten (habe es noch nicht durchgerechnet, vermute es aber)? Das Erreichen eines brauchbaren Gleichlaufs zwischen Vor- und Oszillatorkreis ist keine triviale Aufgabe, zumindest dann, wenn der Vorkreis wirklich auch nennenswert Selektion bringt (also schmalbandig ist). Man hat das versucht, durch asymmetrische Gestaltung der Drehkos in den Griff zu bekommen (also unterschied- liche Endkapazitäten und/oder spezielle Geometrien der Drehko-Bleche).
Jörg Wunsch schrieb: > Hier gibt's den originalen > Elektor-Artikel Hey Jörg, super, Danke!!! >> 2. Wenn ich für den Oszillatorkreis eine Spule (I variabel) einsetze, > > variabler Strom? Nee, soll heißen variable Induktivität. Jörg Wunsch schrieb: > Das Erreichen eines brauchbaren Gleichlaufs zwischen Vor- und > Oszillatorkreis ist keine triviale Aufgabe, zumindest dann, wenn > der Vorkreis wirklich auch nennenswert Selektion bringt (also > schmalbandig ist). Man hat das versucht, durch asymmetrische > Gestaltung der Drehkos in den Griff zu bekommen (also unterschied- > liche Endkapazitäten und/oder spezielle Geometrien der Drehko-Bleche). Das klingt ja nach einer spannenden Aufgabe. Werde vielleicht mal ein paar Simulationen in QBasic durchrechnen, um ein Gefühl für die Sache zu bekommen. Vielleicht lohnt sich ja auch eine manuelle Feinabstimmung für die ZF?!
Kurt_Wels schrieb: > Vielleicht lohnt sich ja auch eine manuelle Feinabstimmung für die ZF?! Wenn, dann für den Vorkreis.
Michael X. schrieb: > http://www.bastlerbeutel.de/download/FA/Der%20Glei... Hallo, Danke für die Antworten! Habe mich mittlerweile näher mit dem Thema beschäftigt und auch mal ein paar Simulationen mit einem selbstgeschriebenen Qbasic-Programm durchgeführt. In dem Zusammenhang ist es auf jeden Fall günstiger, viele kleine Bänder zu verwenden als ein großes, wenn man die ZF bei der Abstimmung stabil halten will. Dann habe ich mich noch mal mit dem Thema Spiegelfrequenzen beschäftigt und mir diese Schaltung noch mal genauer angeschaut: werner schrieb: > http://www.elv-downloads.de/service/manuals/SWR1/3... > kw doppelsuper mit IC SA602 Jetzt überlege ich, ob sich der Schaltplan dort mit dem Schaltplan mit TDA1572 von weiter oben zu einem Doppelsuper kombinieren lässt. Stelle mir das folgendermaßen vor: Schaltungsaufbau vom Doppelsuper mit SA602 bis zu ZF-Filter Q1 SK107MA (also die linke obere Ecke des Schaltplans), der Ausgang von diesem Filter wird an den Vorkreiseingang vom TDA1572 (Pin17) angeschlossen. Dann bekommt der TDA1572 einen 10,245-MHz-Quarzoszillator, somit entsteht die zweite ZF von 455KHz. Die restliche Beschaltung vom TDA kann so bleiben. Was haltet ihr davon?
Eine sehr gute Aktivantenne bei DJ1UGA "Magnetantennen" gefunden
Kurt_Wels schrieb: > Stelle mir das folgendermaßen vor: > > Schaltungsaufbau vom Doppelsuper mit SA602 bis zu ZF-Filter Q1 SK107MA > (also die linke obere Ecke des Schaltplans), der Ausgang von diesem > Filter wird an den Vorkreiseingang vom TDA1572 (Pin17) angeschlossen. > > Dann bekommt der TDA1572 einen 10,245-MHz-Quarzoszillator, somit > entsteht die zweite ZF von 455KHz. Die restliche Beschaltung vom TDA > kann so bleiben. > > Was haltet ihr davon? Kann man so machen.
hewlett schrieb: > Eine sehr gute Aktivantenne bei DJ1UGA "Magnetantennen" gefunden Interessanter Schaltplan! Könnte man ja super vor den Doppelsuper klemmen! Michael X. schrieb: > Kann man so machen. :O) Sauber! Dann brauche ich nur noch einen SA602 und ein 10,245-MHz-Quarz. Weiß jemand, wo man sowas ohne allzu große Versandkosten bestellen kann? Ist ein 10,245-MHz-Quarz eigentlich schwer zu bekommen, finde bei Reichelt nur 10,240-MHz-Quarze.
Hallo Kurt >finde bei Reichelt nur 10,240-MHz-Quarze. Da die Keramikfilter ziemlich breitbandig sind, geht das auch mit einem 10,240 MHz Quarz. Die 1. ZF liegt dann bei 10,695 MHz. Das befindet sich immer noch fast in der Mitte des Durchlassbereiches. Dann würde ich aber auch gleich andere Keramikfilter nehmen, und zwar SFE 10,7 M3 mit einer Bandbreite von "nur" 180 KHz bei 3dB. Von diesen dann zwei hintereinander kaskadieren. >der gewählte Empfangsbereich von 2,3MHz bis 15,5MHz Ist Dir klar, daß sich dann Deine ZF mitten im Epfangsbereich befindet? Der SA602 dämpft zwar die Eingangsfrequenz um ca. 35dB und falls die Loopantenne nicht auf 10,7 abgestimmt ist, dampft diese um weitere 20dB. Falls trotzdem die ZF durchschlägt, wird zwischen der Antenne und dem SA602 ein 10,7 MHz Sperrfilter notwendig. Es sollte sich jedenfalls zwischen 10,5 und 10,9 MHz kein starker Sender befinden. Gruß, Bernd
Mein lieber Kurt, ich habe den Eindruck, daß der Weg bis zum funktionierenden KW-Radio für dich noch sehr weit und steinig ist. Der Ratschlag, die 1. ZF hoch zu setzen, ist gut. Da ist gemeint, daß sie über der höchsten zu empfangenden Frequenz liegt, also bei 30..40 MHz und nicht bloß ein bissel höher wie 10.7MHz. Die hohe ZF sorgt dafür, daß du keine Probleme mit der Spiegelfrequenz hast. Den 1. Oszillator mußt du dann von 1.ZF bis 2x 1.ZF abstimmen können, also bei z.B. 32 MHz ZF sollte der 1.Oszillator von 32 MHz bis 64 MHz abstimmbar sein. Das kann man diskret noch schaffen. Ihn benutzt du zugleich als Taktgenerator für einen nicht gar so teuren DDS-Chip, dessen Ausgang du dann mit einem passenden Quarzoszillator in nem PLL-IC (4046?) vergleichst. Abgestimmt wird dann mit dem DDS. Das geht schön fein und das ist wichtig für die Kurzwelle. Ich plädiere deshalb für 32 MHz, weil es dafür relativ billige SMD-Quarze gibt, mit denen man das 1. ZF-Filter bilden kann (Ladder-Filter z.B.) Deinen TDA setzt du dann dahinter, so daß er genau diese 1. ZF empfängt und direkt auf 455 kHz als 2. ZF umsetzt. Bei einem guten Quarzfilter in der 1. ZF geht das. Wahrscheinlich mußt du den Oszillator im TDA per PLL stabilisieren oder du suchst dir einen passenden Quarz dafür. Der Rest besteht dann darin, einen ordentlichen Mischer von Eingangsfrequenz auf die 1. ZF zu bauen. IC's dafür gibt es schlecht, denn a) ist die ZF zu hoch für SA602 usw. und b) gibt's zu viel Kreuzmodulation. Bleibt ein diskreter Dioden-Ringmischer. Oder einer von Minicircuits. W.S.
@W.S. Dann wird aber aus einem kleinen Bastelprojekt schon was größeres. An Kurts Stelle würde ich die Vorgaben zurücknehmen auf 0,1 - 8 MHz. Das ist dann noch relativ einfach zu handhaben. Der VCO überstreicht dann freischwingend 10,8-18,7 MHz. Später ein zweites Frontend, welches den Rest abdeckt. Dann hat er auch schon die ersten Erfahrungen gesammelt. Bei der 2. Version könnte man auf ein TV-Ton-ZF-Filter zurückgreifen. Ab der 2.ZF kann ja alles weiter verwendet werden. Verfügbar wären: 4.5, 5.5, 5.74, 6.0 und 6.5 MHz @Kurt Was möchtest Du eigentlich empfangen? Gruß, Bernd
Hallo, Danke für die vielen Antworten und Anregungen!!! Hier meine Antworten: herbert schrieb: > http://www.andyquarz.de/ Gut zu wissen, dass es ihn gibt, aber doch relativ teuer! Werde wohl ein Quarz bei Rechelt kaufen, s.o. B e r n d W. schrieb: > Dann würde ich aber auch gleich andere Keramikfilter nehmen, und zwar > SFE 10,7 M3 mit einer Bandbreite von "nur" 180 KHz bei 3dB. Von diesen > dann zwei hintereinander kaskadieren. Klingt gut, danke für das Schaltbild! > Ist Dir klar, daß sich dann Deine ZF mitten im Epfangsbereich befindet? > Der SA602 dämpft zwar die Eingangsfrequenz um ca. 35dB und falls die > Loopantenne nicht auf 10,7 abgestimmt ist, dampft diese um weitere 20dB. Ja, ist mir bewusst! Will die Schaltung aber nicht zu kompliziert machen. > Es sollte sich jedenfalls > zwischen 10,5 und 10,9 MHz kein starker Sender befinden. Ist auch nicht der Fall. Es sind dort ein paar schwächere Stationen, die man über Langdraht fast gar nicht und mit einer provisorischen Loopantenne (2 Wdg. Kupferlitze um Karton mit 42 cm x 42 cm + Drehko aus altem Röhrenradio) sauber, aber leise reinbekommt. Denke mal, das geht. Ansonsten Sperrfilter... W.S. schrieb: > Mein lieber Kurt, > > ich habe den Eindruck, daß der Weg bis zum funktionierenden KW-Radio für > dich noch sehr weit und steinig ist. Lieber Bernd, da hast du wahr! ;) > Der Ratschlag, die 1. ZF hoch zu setzen, ist gut. Da ist gemeint, daß > sie über der höchsten zu empfangenden Frequenz liegt, also bei 30..40 > MHz und nicht bloß ein bissel höher wie 10.7MHz. Die hohe ZF sorgt > dafür, daß du keine Probleme mit der Spiegelfrequenz hast. Den 1. > Oszillator mußt du dann von 1.ZF bis 2x 1.ZF abstimmen können, also bei > z.B. 32 MHz ZF sollte der 1.Oszillator von 32 MHz bis 64 MHz abstimmbar > sein. Das kann man diskret noch schaffen. Ihn benutzt du zugleich als > Taktgenerator für einen nicht gar so teuren DDS-Chip, dessen Ausgang du > dann mit einem passenden Quarzoszillator in nem PLL-IC (4046?) > vergleichst. Abgestimmt wird dann mit dem DDS. Das geht schön fein und > das ist wichtig für die Kurzwelle. Das klingt verlockend, aber wie du oben schon bemerkt hast, ist der KW-Radioweg für mich noch sehr weit und steinig und da wollte ich mich erst mal nicht überladen. Werde das aber noch mal in Ruhe überdenken. W.S. schrieb: > Wahrscheinlich mußt du den > Oszillator im TDA per PLL stabilisieren oder du suchst dir einen > passenden Quarz dafür Mit PLL (Phase-locked loop) hab ich mich noch nicht richtig beschäftigt, wollte eigentlich erst mal von der "analogen" Seite an die Sache. W.S. schrieb: > Der Rest besteht dann darin, einen ordentlichen Mischer von > Eingangsfrequenz auf die 1. ZF zu bauen. IC's dafür gibt es schlecht, > denn a) ist die ZF zu hoch für SA602 usw. und b) gibt's zu viel > Kreuzmodulation. Bleibt ein diskreter Dioden-Ringmischer. Oder einer von > Minicircuits. So ein SA602 ist aber bestechend einfach anzuwenden... B e r n d W. schrieb: > @W.S. > Dann wird aber aus einem kleinen Bastelprojekt schon was größeres. Ich schließe mich an ;O) > An Kurts Stelle würde ich die Vorgaben zurücknehmen auf 0,1 - 8 MHz. Das > ist dann noch relativ einfach zu handhaben. Der VCO überstreicht dann > freischwingend 10,8-18,7 MHz. Das habe ich mir auch schon überlegt. Am liebsten hätte ich das ganze noch in 6 bis 12 Bänder aufgeteilt. Glaube, dann kann man auch die ZF einfacher konstant halten. > @Kurt > Was möchtest Du eigentlich empfangen? Alles mögliche, in der Hauptsache Rundfunkstationen. Mit dem TDA1572 und einem BFO soll man aber auch die eine oder andere "Amateurfunkgeschichte" empfangen können: http://www.home.zonnet.nl/laar60/e8.htm So viel erst mal...
Ach Kurt, vielleicht solltest du hier erstmal posten, was du denn so an Meßmitteln hast. Mit nur einem Schraubenzieher und dem feuchten Finger hat man keine guten Chancen auf Erfolg. Vielleicht ist das Bauen/Besorgen des nötigen Handwerkszeuges der erste Schritt in die richtige Richtung. Meine bescheidenen Vorschläge wären: - sowas wie 1..2 kleine Digitalmultimeter sollten selbstverständlich sein. Da gibt es schon für ca. 5 Euros was durchaus Benutzbares. Allerdings hab ich feststellen müssen, daß die etwas bessere Preislage 10..20 Euro bei Pollin mittlerweile ausverkauft ist. - sodann ein Oszilloskop. Das kann ruhig ein Veteran sein, meines ist auch an die 30 Jahre alt. Aber mindestens 50 MHz Bandbreite sollte es schon haben, sonst sieht man zu wenig. - Tja, und dann wäre da zumindest ein einfacher Meßsender + Frequenzzähler ODER ein selbstgeschneiderter DDS-Oszillator fällig. Wenn du bei der KW bleibst, dann reicht dir ein Gerät auf Basis des AD9851 aus. Der verträgt 180 MHz Takt und damit kommt man bis ca. 70 MHz am Ausgang - und er ist auch noch halbwegs bezahlbar. Steuern läßt sich sowas per PC über einen PIC und man hat damit sowohl einen kleinen Meßsender als auch einen kleinen Wobbelmeßplatz. Bei Bedarf kann ich dir da mit Software helfen. Ich hatte mir nämlich vor Jahren meine Soft für den "Funkamateur-Netzwerktester" selbergeschrieben - und ich bilde mir ein, daß ich es für MEINE Zwecke viel besser gekonnt habe als das Original. Ach ja, wie hast du dir denn den Aufbau deines Empfängers vorgestellt? Selbstgeätzte Leiterplatte oder bei einer LP-Bude in Auftrag geben? W.S.
Bitte melde dich an um einen Beitrag zu schreiben. Anmeldung ist kostenlos und dauert nur eine Minute.
Bestehender Account
Schon ein Account bei Google/GoogleMail? Keine Anmeldung erforderlich!
Mit Google-Account einloggen
Mit Google-Account einloggen
Noch kein Account? Hier anmelden.









