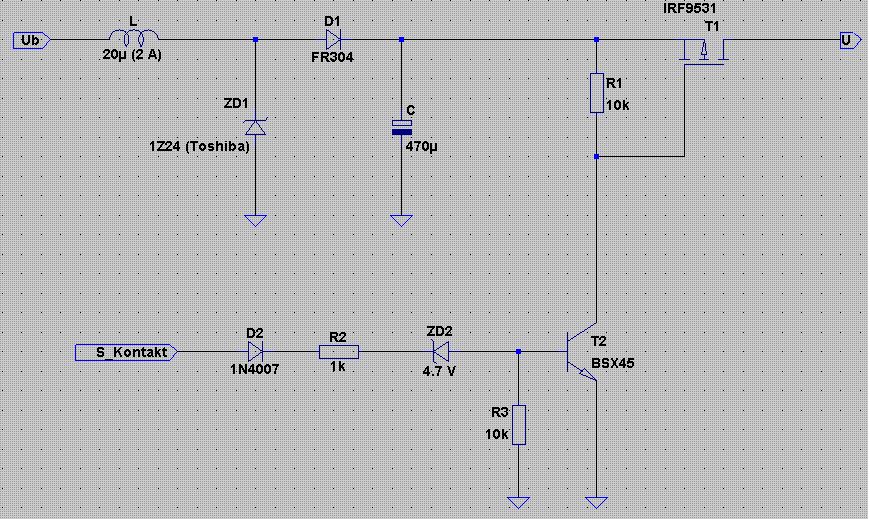
Hallo Forum, ich spiele mit dem Gedanken, ein einfaches Autoradio zusammenzubasteln. Mein altes Autoradio ist kaputtgegangen, ich habe es ausgeschlachtet und habe nun ein leeres Gehäuse davon. Ich möchte in dieses Gehäuse einfachste AM-Empfangsschaltung plus einen kleinen Audioverstärker einbauen. Nun bräuchte ich eine einfache Spannungsversorgung, die man mit dem S-Kontakt Signal (S-Kontakt = Schlüssel-Kontakt, nehme ich an) ein- und ausschalten kann, d.h. das Radio soll nur mit dem eingesteckten Autoschlüssel funktionieren und wenn ich den Schlüssel rausziehe, soll das Radio von selbst ausgehen und so wenig wie möglich Strom ziehen... Wäre der Ansatz in der angehängten Datei ok? Was meint ihr? Finger davon lassen oder dran bleiben... :) Ich habe die Spannungen am S-Kontakt Signal gemessen: Schlüssel raus: 2.4 V Schlüssel drin, Zündung an: 13.6 V Die Batterie-Spannung ist 12.5 V (Motor aus) und 14.4 V (Motor an) Weitere Anregungen und Tipps sind gerne willkommen! Danke, Alex
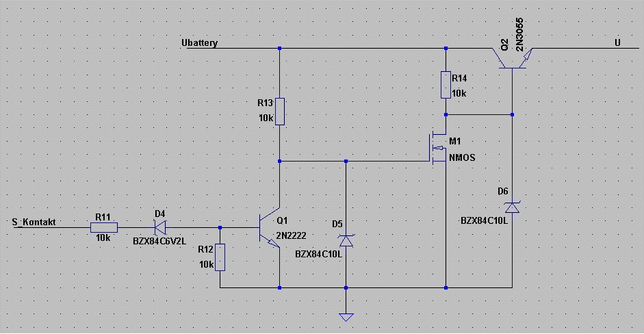
2N3055 und 10 kOhm werden für eine Ansteuerung nicht harmonieren (hfe zu gering). Im Auszustand den wenigsten Stromverbrauch wird ein schnödes Relais bringen.
1.) das bordnetz haben wir hier schon sehr oft durchgekaut: der erste treffer unserer sufu: Beitrag "Auto Schutzschaltung 12V" 2.) die spannung am s pin passt irgendwie nicht, sieht aus als würde der pin in der luft hängen. belaste ihn mal ein wenig und schau dir die spannung noch einmal an. ich stimme für finger weg. (nimms mir nicht übel, aber du hast direkt danach gefragt)
Ich nehme nichts übel, danke schön für die Hinweise, ISO 7637 ist das Stichwort, oh je, etwas komplizierter als ich es mir gedacht habe... Ich schaue mal, was ich so alles in der Bastelkiste habe...
Welch ein Aufwand! Ich fasse es nicht. Vielleicht noch einen µC? Man nehme nur ein 12V Relais und fertig!!! Sollte das Relais bei Schlüssel raus nicht abfallen (wg. der 2,4V), dann machst Du es etwas unempfindlicher mit einem Vorwiderstand vor dem Relais.
Hallo, mal eine Frage: >... >einfachste AM-Empfangsschaltung plus einen kleinen Audioverstärker >... mich würde interessieren, was Du empfangen willst. Leistungsstarke Mittelwellensender sind mehr als selten geworden, Langwelle (DW) ist wegen der Antenneproblematik im Auto auch keine Freude, dazu kommt noch das Problem von Störungen im Bordnetz, die auf AM auch wesentlich schwerer zu beherrschen sind. Gruß aus Berlin Michael
So... nun habe ich mich hier im Forum angemeldet. Relais möchte ich nicht, ich habe keins zur Hand, kaufen möchte ich es auch nicht. Michael U. schrieb: > mich würde interessieren, was Du empfangen willst. Gute Frage :) Ich möchte gerne was auf Kurzwelle empfangen, ich habe mal vor längerer Zeit eine Schaltung aufgebaut und konnte damals "Deutsche Welle" empfangen, wenn ich mich nicht täusche. Auf welcher Frequenz es war, keine Ahnung :) (Wenn ich ehrlich bin - natürlich Zahlensender, brauche Informationen für meinen nächsten Einsatz ;)
Ein Relais wäre dem Herrn also zu simpel, da nimmt er lieber 10 teilweise exotische Bauteile (ELV-Stil), die gehen ja auch nie kaputt ;) Einen Bastler ohne 12V Relais im Schrank kenne ich nicht.
Dirk J. schrieb: > Ein Relais wäre dem Herrn also zu simpel, da nimmt er lieber 10 > teilweise exotische Bauteile (ELV-Stil), die gehen ja auch nie kaputt ;) > Einen Bastler ohne 12V Relais im Schrank kenne ich nicht. Ja, klar :) Als ich noch so ein Bastler war, hatte ich viele Relais, aber sie lagen einfach so rum da und... ich habe sie alle weggeworfen. Ich habe mir das Ganze noch mal überlegt und möchte es nun wie in der angehängten Datei machen. Die ausgewählten Bauteile stammen aus meiner Bastelkiste... So müsste es jetzt prinzipiell ok sein?
Dirk J. schrieb: > Ein Relais wäre dem Herrn also zu simpel, da nimmt er lieber 10 > teilweise exotische Bauteile (ELV-Stil), die gehen ja auch nie kaputt ;) > Einen Bastler ohne 12V Relais im Schrank kenne ich nicht. Alexander E. schrieb: > Gute Frage :) Ich möchte gerne was auf Kurzwelle empfangen, ich habe mal > vor längerer Zeit eine Schaltung aufgebaut und konnte damals "Deutsche > Welle" empfangen, wenn ich mich nicht täusche. Auf welcher Frequenz es > war, keine Ahnung :) den eingang kann er ja gerne mit einem relais schalten, trotzdem wird er um eine ordentliche, stabile und sichere spannungsversorgung für sein gefrickel danach nicht herum kommen. den s kontakt würde ich noch irgendwie belasten (pull down) ich habe so die vermutung, dass dieser bereits durch ein relais frei in der luft hängt. welches auto ist es, hast du das wartungshandbuch dafür (die 150mb tun nicht weh und sind auch anderweitig praktisch), da steht so etwas meist sehr genau drinnen. ansonsten belaste das ding und miss noch einmal. sg clemens
warum nicht die ganze Schaltung einfach an den s kontakt hängen? Das Radio wird doch wohl nicht so viel strom brauchen.
> warum nicht die ganze Schaltung einfach an den s kontakt hängen? Das > Radio wird doch wohl nicht so viel strom brauchen. Ggf. zu simpel!?
kauf dir doch ein Autoradio in ebay. Da gibt es Radios für LW/MW/KW und UKW 10.-
Bitte melde dich an um einen Beitrag zu schreiben. Anmeldung ist kostenlos und dauert nur eine Minute.
Bestehender Account
Schon ein Account bei Google/GoogleMail? Keine Anmeldung erforderlich!
Mit Google-Account einloggen
Mit Google-Account einloggen
Noch kein Account? Hier anmelden.

