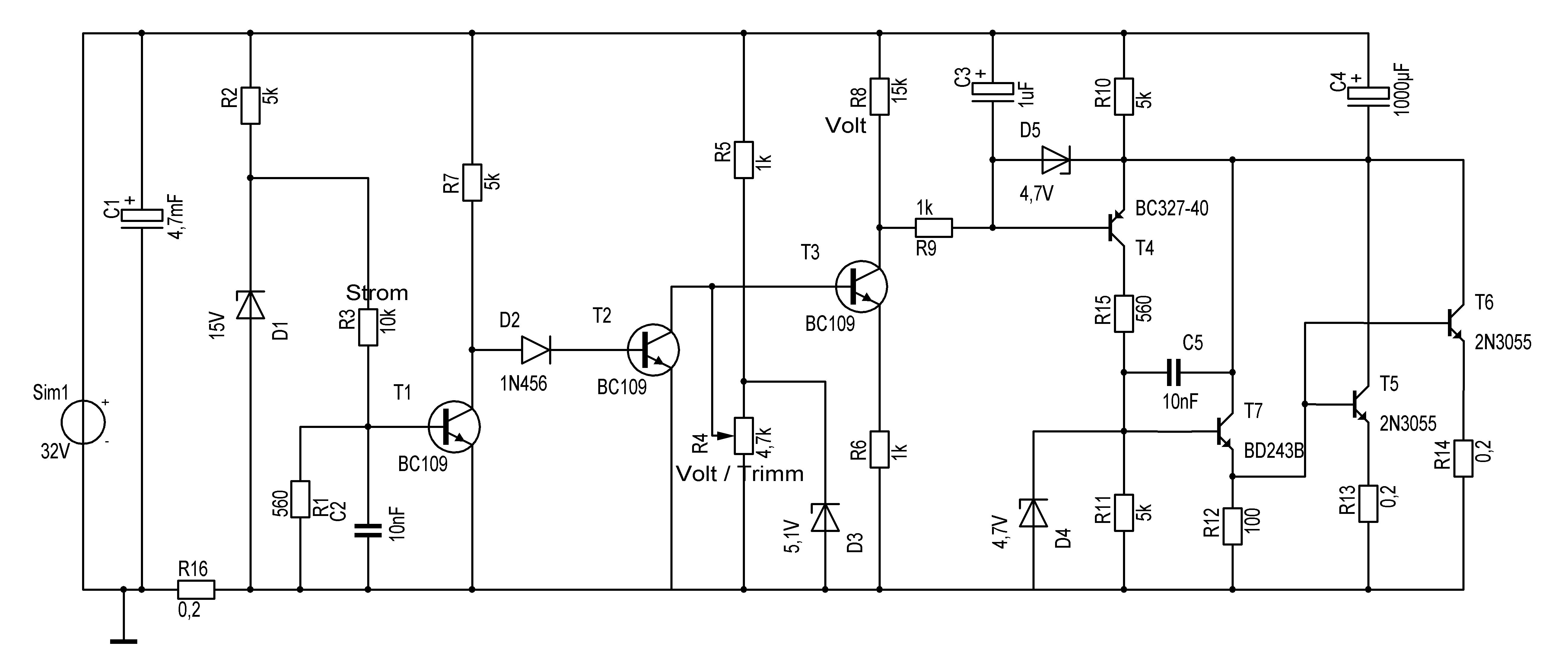
hier habe ich ein gutes 30V Netzgerät. Die Besonderheit, der Minus-Pol ist nicht mit Masse verbunden.! es kommt ohne IC aus.! mit R3(Poti 20k) wird Strom , mit R9(Poti 20K)die Spannung geregelt. ich habe es in TARGET und Micro-Cap9 simuliert, es klappt.! mit den 2 Endtransistoren kann man 3A erreichen. wer es nachbauen will, muß die übliche Kühlung beachten.
Unter'm BC109 hast du den Strommmesswiderstand beim Abzeichnen vergessen. Und, weil das ganze eh schon eine Simulation ist, simuliere doch die Ausgangsspannung bei einem Lastsprung von 0.01A auf 1A, und bei einem Lastsprung von 1A auf 3A (bei 2A eingestelltem Maximalstrom). 1000uF am Ausgang ist nicht unbedingt das, was man unter einem Labornetzteil versteht. Wohl eher das, was 1950 noch Gossen Konstanter hiess...
wer hat was von "Labornetzgerät" gesagt ? ich hatte noch einige Rest-Bauteile rumliegen und ein billiges Gerät gebaut, das für normale Anwendungen reicht.!
Wallo K. schrieb: > hier habe ich ein gutes 30V Netzgerät. > Die Besonderheit, der Minus-Pol ist nicht mit Masse verbunden.! Und? Erreichst Du damit ein Low-Dropout-Verhalten? Gruss Harald
Das mit T5 und T8 macht auch keinen rechten Sinn. Wahrscheinlich falsch abgemalt.
>Und? Erreichst Du damit ein Low-Dropout-Verhalten?
sicherlich nicht wirklich, bei drei hinterienander geschalteten npn, die
alle mit dem C am Lastpegel hängen. Also so mindestens 2V Drop.
>Das mit T5 und T8 macht auch keinen rechten Sinn. >Wahrscheinlich falsch abgemalt. Warum? Ist 'ne simple Darlingtonstufe, und der Regelkreis schließt sich (Gegenkopplung).
Wallo K. schrieb: > wer es nachbauen will, muß die übliche Kühlung beachten -Die Frage nach einer wirksamen Überstromsicherung wurde auch nicht betrachtet. -Wer alle Teile und das Gehäuse wirklich kaufen muß, sollte sich gut überlegen, was ein fertiges Gerät mit funktionierender, einstellbarer Überstromsicherung und Meßgeräten im Vergleich kostet.
Jens G. schrieb: >>Und? Erreichst Du damit ein Low-Dropout-Verhalten? > > sicherlich nicht wirklich, bei drei hinterienander geschalteten npn, die > alle mit dem C am Lastpegel hängen. Also so mindestens 2V Drop. Da es ich hier um eine Emitterschaltung und nicht, wie sonst um eine Kollektorschaltung handelt, ergibt sich eine Spannungsverstärkung. Solche Konzepte (Typischerweise mit PNP in der Plusleitung) werden typischerweise in Low-drop-ICs verwendet. Ich habe die Schaltung aber nicht vollständig analysiert. Gruss Harald
Wallo K. schrieb: > hier habe ich ein gutes 30V Netzgerät. Inwiefern gut? > das für normale Anwendungen reicht.! inwiefern "normal"? Normal ist hier nur, das der BC141 bei 3A Last in der Endstufe wegen zu geringer Verlustleistung an Überlastung thermisch stirbt. Das ist allerdings gut. Weill man dann was Vernünftiges einsetzen tut. Ein 2n4922 mit Kühlkörper ist hier sinnvoller.
>Da es ich hier um eine Emitterschaltung und nicht, wie sonst um >eine Kollektorschaltung handelt, ergibt sich eine Spannungsverstärkung. >Solche Konzepte (Typischerweise mit PNP in der Plusleitung) werden >typischerweise in Low-drop-ICs verwendet. Ich habe die Schaltung >aber nicht vollständig analysiert. >Gruss >Harald Ist schon klar. Aber die Vorteile dieses LowDrop-Konzepts werden durch die drei hintereinandergeschalteten T's wieder zunichte gemacht. >Normal ist hier nur, das der BC141 bei 3A Last in der Endstufe wegen zu >geringer Verlustleistung an Überlastung thermisch stirbt. Das auserdem. Im Extremfall hilft noch nicht mal eine Kühlung dagegen, wenn die 2N3055 die Mindeststromverstärkung lt. DB nach unten hin auskosten.
Wallo K. schrieb: > hier noch mal eine Modifikation der Schaltung. R16 zur Strommessung ist immer noch falsch platziert. Der mus links vom Emitter T1 rein.
Paßt vielleicht nicht direkt hierher, aber weil es "diskret" ist. :-) Hier gibt es das Schaltbild von einem diskret aufgebauten Netzteil, daß mal von Conrad verkauft wurde. Die Schaltung basiert auf eine Applikation von ITT. Funktioniert sehr gut. Wer es nachbauen will sollte ein paar Dinge beachten: 1. T4 durch BD241 ersetzen und R4 auf 2k2 ändern (der BC232 würde bei längerem Kurzschluß am Ausgang des Netzteils thermisch sterben). 2. Im Schaltbild ist ein Fehler: Pluspol der 8 Volt Hilfsspannung muß rechts von R5 (0R33) mit Masse Verbunden werden. 3. Die Endstufe sollte man in Anbetracht der Leistung auch abändern (bspw. T4 durch einen Darlington ersetzen, ein zusätzlicher R und zwei oder drei 2N3055 o.ä.). http://www.produktinfo.conrad.com/datenblaetter/175000-199999/192520-as-02-de-Labor_Netzgeraet_0_30V_3A.pdf
> hier noch mal eine Modifikation der Schaltung.
R16 ist an der falschen Stelle.
Es sind immer noch schlappe 4700uF für 3A statt angemessener 10000 oder
mehr.
Mann Wallo , du hast nichts simuliert,
kein Wunder daß du keine Simulationsergebnisse liefern kannst,
sondern nur falsch abgezeichnet ohne Verstand.
Leider (oder glücklicherweise) explodieren Simulationen nicht
wenn die Bauteile überlastet werden.
Ich find die Idee nicht schlecht. ok, er hat sich verzeichnet, aber die Fehler wurden doch schon erkannt, und das muss jetzt nur noch korrigiert werden. Die Schaltung als solches ist zwar als Labor-Netzteil wegen des großen Ausgangs-C und der fehlenden Dauerkurzschlußfestigkeit eher nicht empfehlenswert, für viele Dinge, wie z.B. den Betrieb getesteter Schaltungen reicht sie aber aus. Und ein ganz anderer Aspekt spielt hier für mich eine Rolle: Man kann sehen und verstehen, wie ein linear geregeltes NT funktioniert und "tickt". gruß tobi
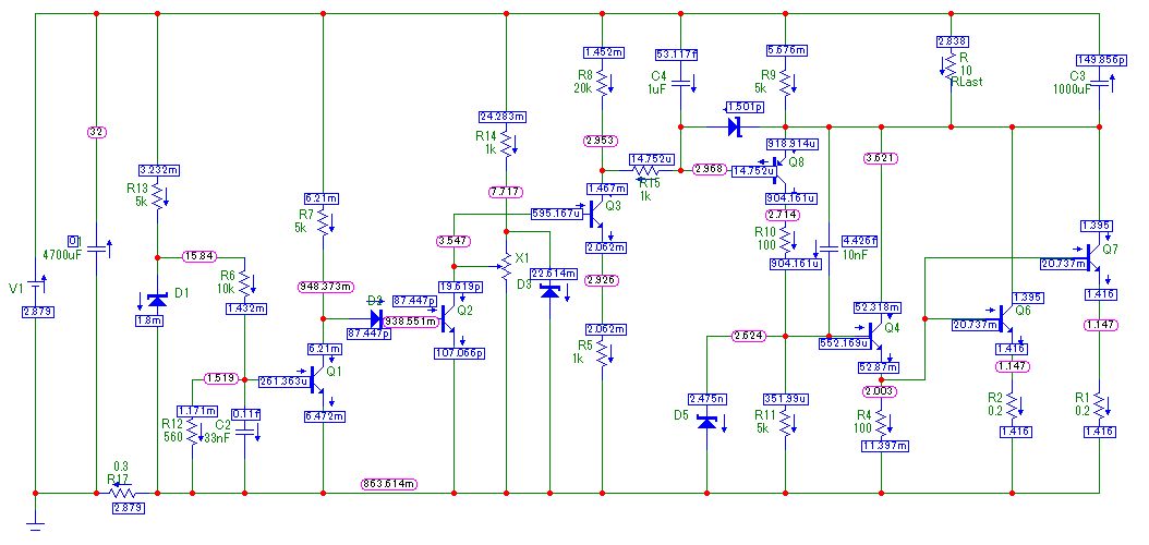
hier noch mal mit Micro-Cap9 simuliert. 1. Bild: rot ist Spannung, blau ist Strom. 2. Bild ist mit Leistungsdaten, R10(Last) hat 80Watt.
> hier noch mal mit Micro-Cap9 simuliert.
Du hast damit keinesfalls die Strombegrenzung gemessen,
und deswegen erneut nicht bemrkt daß sie nicht funktioniert.
Es ist die Reaktion auf einen Sprung (transient) per
virtuellem Oszilloskop nötig, damit man den Übergang sieht,
und die Wellenlinie am 4.7m Elko bei 3A Belastung:
! Und, weil das ganze eh schon eine Simulation ist,
! simuliere doch die Ausgangsspannung bei einem
! Lastsprung von 0.01A auf 1A, und bei einem Lastsprung
! von 1A auf 3A (bei 2A eingestelltem Maximalstrom).
Und auch die eine oder andere am Bauteil entstehende
Verlustleistung könnte einem die Augen öffnen.
Bitte melde dich an um einen Beitrag zu schreiben. Anmeldung ist kostenlos und dauert nur eine Minute.
Bestehender Account
Schon ein Account bei Google/GoogleMail? Keine Anmeldung erforderlich!
Mit Google-Account einloggen
Mit Google-Account einloggen
Noch kein Account? Hier anmelden.



