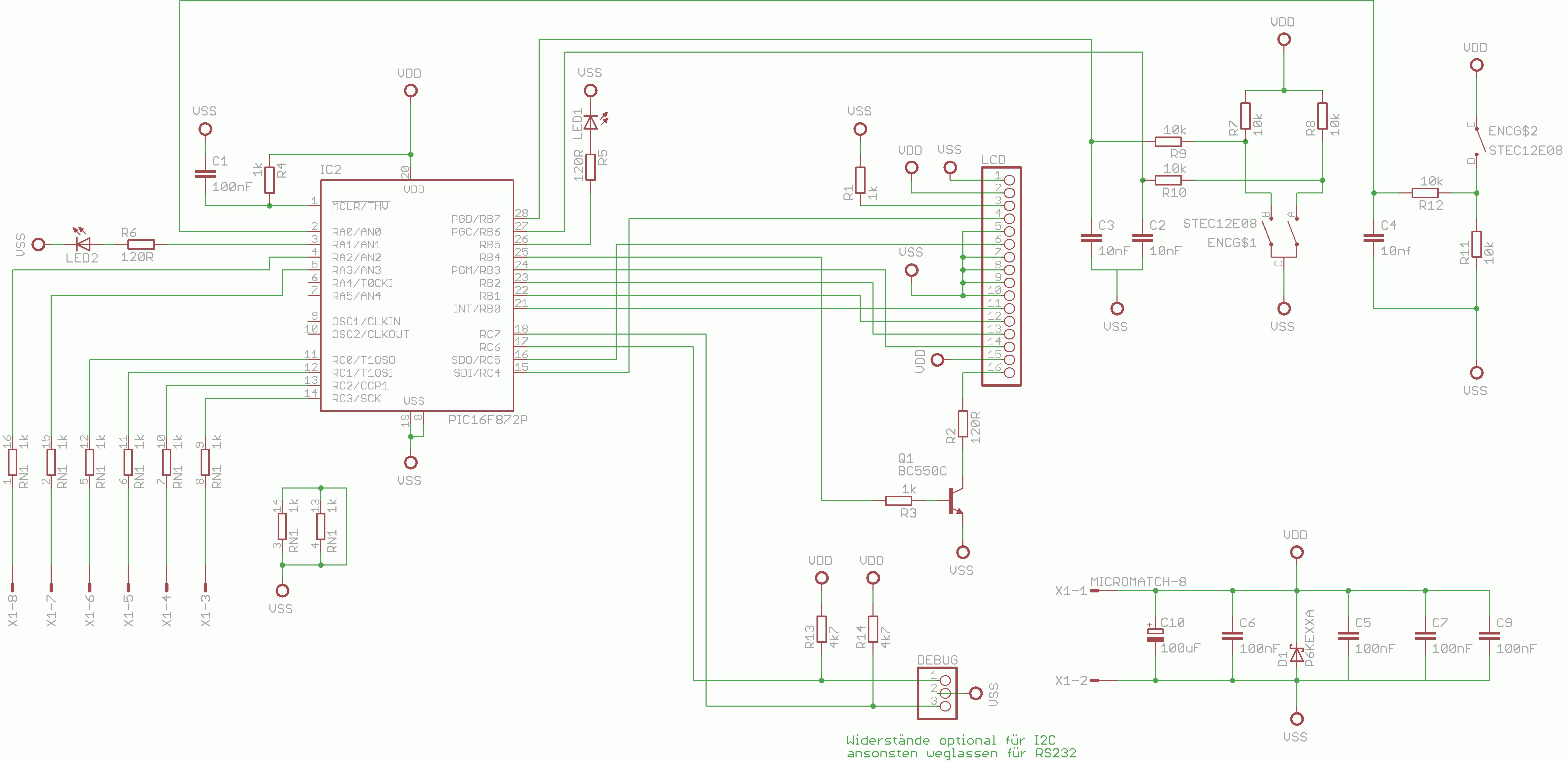
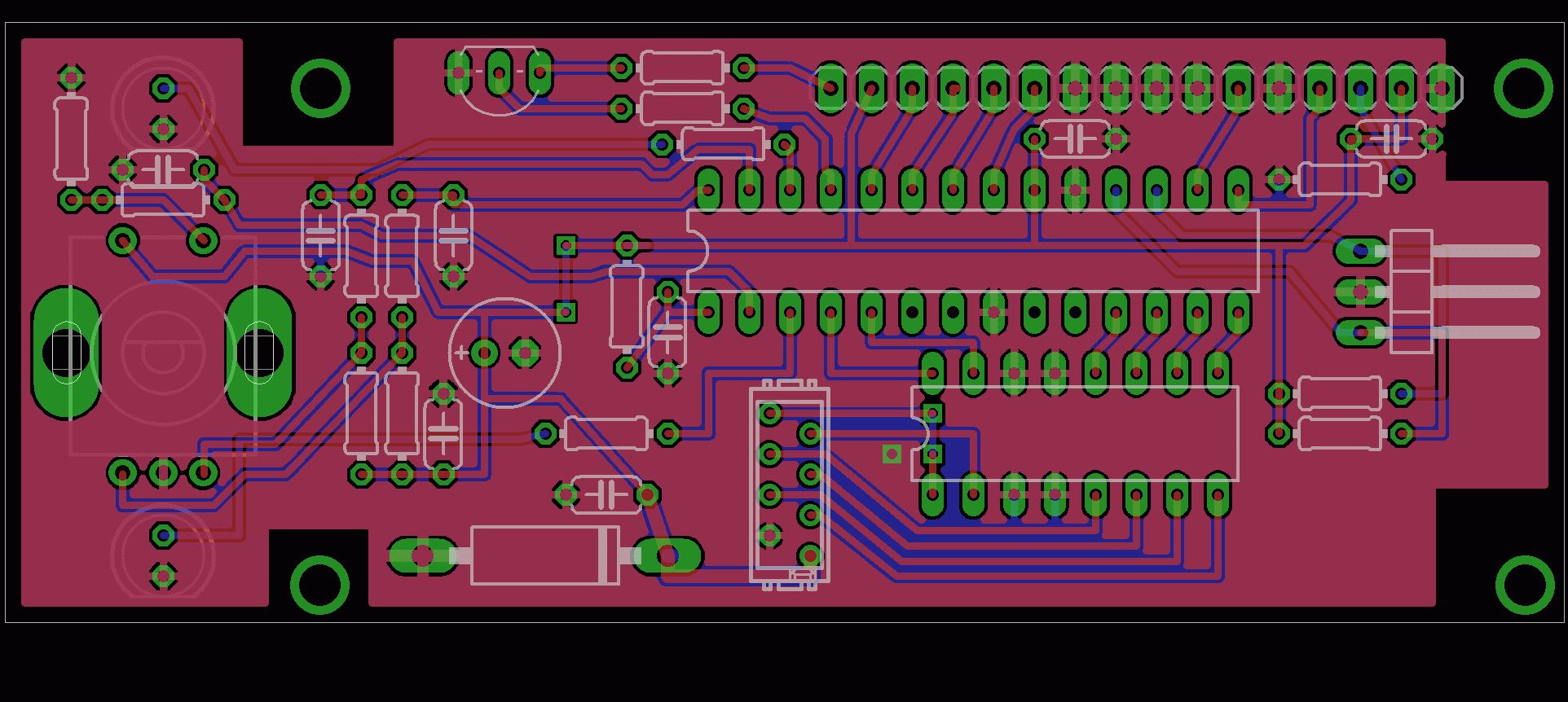
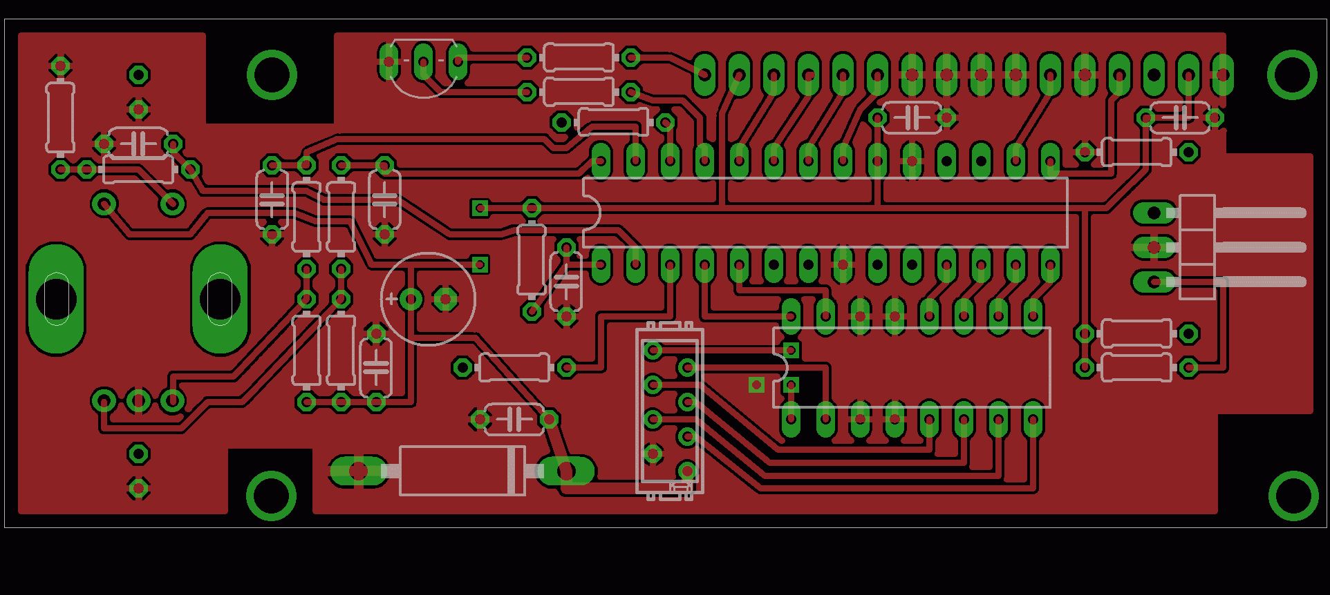
Hallo Leute Möchte mir jetzt das erste mal eine Platine fertigen lassen. Darum wollte ich euch bitten, ob ihr einmal drübersehen könnt, ob euch was auffällt, was nicht passt. Habe mal den Plan und die beiden Layer angehangen. Die Platine soll eine universelle LCD Platine mit Encoder und 2 Led werden. 6 Portpins sind über einen Micromatch Stecker mit den anderen Platinen verbunden. 5V Erzeugung passiert auf den anderen Platinen. Danke schon mal im Vorhinein für eure Bemühung :-)
Ohne den Schaltplan angesehen zu haben, schreibe ich mal etwas zum Layout: Es sieht in meinen Augen immer schicker aus, wenn man im 45°-Winkel routet, statt nur irgendwie... Layout hat noch Potetial nach oben!
Nicht nur das rechte Winkel nicht so gut aussehen, sie haben auch negative Auswirkungen auf die Signalqualität. Ist hat alles eine Frage der Frequenz :-)
Es gibt auch low current LED's, die ziehen dann 2mA. Durchkontaktierungen würde ich rund machen, wegen der Optik.
Die Durchkontaktierungen kannst Du Dir bei geschickterem Layout ALLE sparen!
Warum sind die Leitungen trotz herkömlicher Bauteile alle auf dem Top Layer? Ansonsten kann man noch EINIGE Knicke sparen wenn man die Bauteile geschickter Anordnet. Oben Links sitzen zwei auch noch zu Eng. Ansonsten: Für Knicke oder Rechte Winkel entscheiden, nicht mischen. Sieht einfach blöd aus ... Ich find auch das eine Leiterbahn die von A nach B quer über die Leiterbahn geht blöd aussieht - kann man machen wenn die Leitungslänge wirklich entscheident ist.
@ Brodu (Gast) >Möchte mir jetzt das erste mal eine Platine fertigen lassen. Darum >wollte ich euch bitten, ob ihr einmal drübersehen könnt, ob euch was >auffällt, was nicht passt. Habe mal den Plan und die beiden Layer >angehangen. Die kann mal locker einseitig machen. Die Abzweigungen macht man im 45 Grad Winkel, sieht besser aus und man bekommt mehr Leitungen auf Board. Masseflächen sind zwar hip,. hier aber nicht wirklich nötig. Der 100nF Kondensator für VDD/VSS muss NAH an den PIC, 20mm und weniger. Der Rest sieht brauchbar aus. MFG Falk
Auch wenn es vielleicht bescheuert aussehen mag, so dumm ist die Idee mit den eckigen DK gar nicht. Ich kenne die Sache zwar anders herum, also die Lötpads eckig und die DK rund. Das hat schon seinen Vorteil: In ein eckiges (oder rundes) Loch darf kein Bauteil gesteckt werden! Den Pins 1 bei ICs, Pluspol vom Elko, Kathode von Dioden könnte man dann noch ein 8-eckiges Pad spendieren. Lötpads und Vias in verschieden Formen erleichtert die Sichtkontrolle. (Hatte mal eine längere Diskussion mit einem wirklich guten Layouter über diese Angelegenheit, der hat es konsequent so gehandhabt, wohl auf Grund "guter" Erfahrungen mit diversen Bestückern)
Die 100nF sind direkt doch eh direkt neben dem PIC. Habe als Vorsorge mehrere 100nF spendiert. Ob diese auch bestückt werden steht noch in den Sternen. Habe mich für den Toplayer entschieden, weil auf der Rückseite ein Display raufkommt. Darum auch 2 seitig. Nicht das mir das LCD was einstreut.
@ Brodu (Gast)
>Die 100nF sind direkt doch eh direkt neben dem PIC.
Ok stimmt, hab mich vertan, dachte es wäre ein 20pol Gehäuse.
Wie ist das eigentlich mit den Pads, wenn ich Gerber Daten daraus erstelle? Sind die Pads dann im Bottom und Top Layer, oder jeweils nur auf einer Seite?
Die Restringe an den Bauelementen würde ich größer machen Löt und Bauteileseite in Kupfer Kennzeichnen Pin 1 Position der Stecker ebenfalls (beidseitig) Pin 1 der ICs andere shape Shield vom Encoder evtl. herausführen Aussenradius bei Montage von Muttern kommt mir etwas eng vor ICSP Stecker hinzu (für z.B. direkten PicKit Anschluss) Viele Pics haben weak Pullups auf Port B, die reichen für einen Encoder Das entprellen würde ich auch in Software machen Wo ist eigentlich die LC-D Kontrasteinstellung?
Die Kontrasteinstellung habe ich mit einem 1k Widerstand gegen GND gelöst. Habe ich schon zig male mit verschiedenen LCD's von verschiedenen Herstellern gemacht. Bisher ohne Problem :-)
Brodu schrieb: > Die Kontrasteinstellung habe ich mit einem 1k Widerstand gegen GND > gelöst. Habe ich schon zig male mit verschiedenen LCD's von > verschiedenen Herstellern gemacht. Bisher ohne Problem :-) Dann mal zu.
Bitte melde dich an um einen Beitrag zu schreiben. Anmeldung ist kostenlos und dauert nur eine Minute.
Bestehender Account
Schon ein Account bei Google/GoogleMail? Keine Anmeldung erforderlich!
Mit Google-Account einloggen
Mit Google-Account einloggen
Noch kein Account? Hier anmelden.



