Hallo liebes Forum. Ich steige gerade in die Elektrotechnik ein und hab somit auch schon vieles über Das Ohmsche Gesetz gelesen. Einwas jedoch ist mir Völlig Unklar: Beispiel: Ube = 8 V U (Bauelement)= 4V I = 70mA Dann rechne ich für R = (8V-4V)/0,07A = 57,14 Ohm Soweit so Gut, aber leider habe ich diesen Wiederstand nicht und will stattdessen einen 56 Ohm Widerstand nutzen. Da es sich bei dem Bauelement um einen Transistor handelt der einen Maximalstrom von 100mA (laut DB) verträgt wollte ich jetzt ausrechnen, wie viel Strom bei diesem Widerstandswert fliesen würde. Dabei ist mir aber aufgefallen, dass ich ja jetzt theoretisch I=U/R also I = 8V/56 Ohm rechnen müsste wobei ich dabei auf 140mA Komme. Aber das kann ja nicht sein. Irgendwie scheitert da mein Verständnis. Muss man bei der zweiten Berechnung ebenfalls mit der abfallenden Spannung also 4V rechnen? Wäre nett wenn Ihr mir helfen Könntet Danke!
Also, wenn das "Beta" die Verstärkung sein sollte, dann liegt die bei 70mA im Bereich so um die 170. Danke für die schnelle Antwort (:
FredFerkel schrieb: > Welches Beta hat Dein Transistor? das kannste doch mit der Hyponyptischen Knyptypte errechnen @peter wenn du oben mit birnen rechnest mach das unten auch! R=8V-4V = 4V/56Ohm = ~71mA kleiner Denkfehler, grosse Wirkung ;) vlG Charly
Peter W. schrieb: > Wäre nett wenn Ihr mir helfen Könntet Danke! Leichter ist es, wenn du dir (und uns) einen Schaltplan malst, in dem Namen/Werte von Strömen und Spannungen eingetragen sind.
Oh. Ja! ( : Da lag der Fehler! Wies auch nicht wie ich darauf gekommen - oder besser nicht gekommen bin. Vielen Danke nochmal! Und in Zukunft werde Ich Schaltpläne beilegen! =) Tschuldigung dafür. Lg Peter
> Und in Zukunft werde Ich Schaltpläne beilegen! =) > Tschuldigung dafür. Aber bitte im ppt oder doc-Format. jpg geht auch noch. Du kannst auch ein Format eines unbekannten Schaltplaneditors benutzen. Verwende aber keines Falls bmp, weil das wird von der Forensoftware automatisch nach png konvertiert. ;-)
Peter W. schrieb: > Verwende aber keines Falls bmp, weil das wird von der > Forensoftware automatisch nach png konvertiert. Und was ist daran schlecht?
@ xy Wenn das Ironie hätte sein sollen, so ist es merklich schlecht rübergekommen. Ein einfacher hinweis auf http://www.mikrocontroller.net/articles/Bildformate hätte gereicht.
Warum müssen hier mittlerweile schon bei der einfachsten Frage fast nur dumme Antworten zurückkommen? Ich kann mich noch an Zeiten erinnern, in denen dieses Forum wirklich hilfreich war und ein wenig Niveau hatte.
@Peter Schaltplan wäre immer noch hilfreich, weil du einen Transistor in einem Arbeitspunkt berechnest, aber nicht sagst wie weit du ihn aussteuerst. Wenn du ihn voll aufsteuerst hast du deine 140mA!!
MB schrieb: > Warum müssen hier mittlerweile schon bei der einfachsten Frage fast nur > dumme Antworten zurückkommen? "Fachkräfte" ^^ Die braucht man nix fragen wollen...
>Warum müssen hier mittlerweile schon bei der einfachsten Frage fast nur >dumme Antworten zurückkommen? Ich kann mich noch an Zeiten erinnern, in >denen dieses Forum wirklich hilfreich war und ein wenig Niveau hatte. Ist doch ganz zivilisiert bis jetzt. Da gab es schon Schlimmeres...
er hat sich doch nur beim rechnen 'verhaspelt' und den falschen wert eingesetzt, kann doch passieren, wozu braucht ihr Schaltbild und sonstigen quatsch wenn ihr es nicht mal hin bekommt die 3 Zeilen des TO zu lesen UND zu verstehen .... kopfschuettel Charly
@karadur Peter hatte eine einfache Frage gestellt und die wurde von Charly B. beantwortet. Alle anderen Antworten waren Schrott und du willst, so scheint es, daraus eine Doktorarbeit machen zu wollen.
@Charly schüttle den Kopf nicht zu sehr! karadurs Frage ist durchaus berechtigt und Michels Wunsch nach einer Skizze auch. Der Transistor kann voll durchgesteuert werden (dann geht er bei dem Widerstand kaputt), er kann auf den Arbeitspunkt von 4V kommen (womit stellt der TO das sicher?), dann passt alles oder er ist überhaupt nicht aufgesteuert, dann passiert ihm auch nichts. So gesehen wäre ein Schaltplan schon sehr hilfreich für eine qualifizierte Antwort, um zu wissen, was der TO eigentlich machen will und ob sein Ansatz richtig ist.
Kleiner Tipp: Peter W. schrieb: > Hallo liebes Forum. > > Ich steige gerade in die Elektrotechnik ein und hab somit auch schon > vieles über Das Ohmsche Gesetz gelesen. > > (...) > Soweit so Gut, aber leider habe ich diesen Wiederstand nicht und will > stattdessen einen 56 Ohm Widerstand nutzen. Da es sich bei dem > Bauelement um einen Transistor handelt der einen Maximalstrom von 100mA > (laut DB) verträgt wollte ich jetzt ausrechnen, wie viel Strom bei > diesem Widerstandswert fliesen würde. > Dabei ist mir aber aufgefallen, dass ich ja jetzt theoretisch I=U/R also > (...) Paar Tipps von mir. - Widerstand schreibt man ohne "ie", kommt von "wider" (gegen) nicht von "wieder" (nochmal). - Fang erst mal mit den Grundlagen an: Ohm ist der erste Schritt, dann vielleicht erstmal Kirchhoff etc. Transistoren wären erst nach den Grundlagen dran... Zum Realitätsabgleich: Bei meinem Dipolmstudiengang war das (mit den Transistoren) erst im 3. theoretischen Semester...
PS: (War noch nicht fertig) Ich habe das dumpfe Gefühl, das die Antworten nicht unbedingt zu Deinen Problem passen, weil auch Deine Frage das Problem nicht ausreichend erläutert haben... Also vielleicht kurz mal ausholen, warum Du einen Transistor grillen möchtest und wie die T-Grillstation (=Schaltplan) den ausschauen soll.
> Zum Realitätsabgleich: Bei meinem Dipolmstudiengang war das (mit den > Transistoren) erst im 3. theoretischen Semester... Wenn es im ganzen ET Studium nur etwa 2-3 Vorlesungen zum Thema Transistoren und Schaltungstechnik gibt, so ist das ein gutes Beispiel, dass so ein Studium ziemlich am Bedarf der Realität vorbei geht. Schließlich beschäftigt man sich im späteren Berufsleben nunmal nicht nur mit Signal- und Systemtheorie und mathematischer Akrobatik. Wozu muss also über 98% der Studienzeit für diese theoretischen Künste verwendet werden und somit die beruflichen Einstiegschancen verschlechtert werden? Schließlich gehen nur wenig Absolventen in die Grundlagenforschung. Soviel Stellen dafür gibt es nicht.
heinz schrieb: >> Zum Realitätsabgleich: Bei meinem Dipolmstudiengang war das (mit den >> Transistoren) erst im 3. theoretischen Semester... > > Wenn es im ganzen ET Studium nur etwa 2-3 Vorlesungen zum Thema > Transistoren und Schaltungstechnik gibt, so ist das ein gutes Beispiel, > dass so ein Studium ziemlich am Bedarf der Realität vorbei geht. > Schließlich beschäftigt man sich im späteren Berufsleben nunmal nicht > nur mit Signal- und Systemtheorie und mathematischer Akrobatik. Wozu > muss also über 98% der Studienzeit für diese theoretischen Künste > verwendet werden und somit die beruflichen Einstiegschancen > verschlechtert werden? Schließlich gehen nur wenig Absolventen in die > Grundlagenforschung. Soviel Stellen dafür gibt es nicht. Sorry, dass ist schlichtweg Bullshit. Ohne fundierte Grundlagen hast Du _KEINE_ Einstiegschance. Es werden Ingenieure gesucht, keine Bastler.
>Ohne fundierte Grundlagen hast Du KEINE Einstiegschance. >Es werden Ingenieure gesucht, keine Bastler. Ohhhoho! Von so manchem "Bastler" könnte sich dein "Ingenieur" eine Scheibe abschneiden!! Was gefragt ist, ist "Können" und "Fleiß"! Natürlich ist ein Studium eine feine Sache. Aber ein Studium allene ist "Nichts"! Was da teilweise die Uni verläßt, ist ein schlechter Witz!
Frage: Lernt man heute nicht mehr im Physikunterricht in der Schule, was das ohmsche Gesetz besagt und wie ein Transistor funktioniert? Muß man dazu wirklich erst studieren? Das meine ich ausnahmsweise einmal ernst. MfG Paul
heinz schrieb: > Wozu > muss also über 98% der Studienzeit für diese theoretischen Künste > verwendet werden Du hast den Sinn der akademischen Ausbildung nicht verstanden. Mach ne Lehre, oder werde Autodidakt.
Peter W. schrieb: > Ube = 8 V Wenn bei der Beschreibung einer Transtorschaltung so eine Angabe auftaucht, kann es schon mal passieren, dass man über Schaltung und Arbeitspunkt ins Grübeln kommt, oder?
Paul Baumann schrieb: > Lernt man heute nicht mehr im Physikunterricht in der Schule, was > das ohmsche Gesetz besagt und wie ein Transistor funktioniert? Ohmsches Gesetz: 8.Klasse Physik Leistungskurs 2005-2007: Meißnerschaltung ausprobiert, der Transistor wurde vom Funktionsprinzip her aber nicht erklärt. Das hieß nur "der Strom da rein steuert den Strom da rein". Zumindest konnte ich dem Physiklehrer bei der Dimensionierung eines Widerstandes helfen, da die Kurvenform doch sehr verzerrt und so gar nicht nach Sinus aussah. mfg mf
>Sorry, dass ist schlichtweg Bullshit. > >Ohne fundierte Grundlagen hast Du KEINE Einstiegschance. >Es werden Ingenieure gesucht, keine Bastler. Es sagt ja niemand, dass man im Studium die theoretischen Grundlagen weg lassen soll!!! Also drehe den Leuten hier nicht das Wort im Munde rum, so wie es dir gerade passt. Die Industrie will nunmal verständlicher weise niemanden einstellen, der erst mal 3 Jahre Einarbeitungszeit braucht, bevor er für die Firma einen Gewinn bringt. Da ist dem Arbeitgeber der angebliche Sinn einer so genannten akademischen Bildung vollkommen egal. Er will Ergebnisse sehen, und das möglichst schnell, und zwar möglichst direkt nach dem Einstig (also maximal nach wenigen Wochen) und auch bei Folgeprojekten. Da ist es reine Verschwendung von Resourcen, wenn man das Studium so ausrichtet, dass es nur für maximal 0.3% der Absolventen etwas nutzt. Aber da wird auch die deutsche Politik aufwachen wenn es zu spät ist und Deutschland auf ausländische Fachkräfte angewiesen ist, weil die einheimischen untauglich sind. Und du wirst vielleicht erkennen, dass du einer Gehirnwäsche zum Opfer gefallen bist.
Hallo nun bleibt mal ruhig. Um meine erste Stelle zu bekommen hab ich den Titel gebraucht. Um meine Arbeit zu machen habe ich meine Erfahrung aus dem Hobby gebraucht. Danach haben meine Diplomanden bei mir gelernt und mein Wissen aus beiden Bereichen gebraucht. Der Mittelweg ist nach wie vor der Richtige. Und es ist immer noch so: es gibt viele Wege nach Rom. Wer ein Studium E-Technik macht und nicht mit der Praxis zu tun mag, der macht einen Fehler. Management kommt erst später!
> Wer ein Studium E-Technik macht und nicht mit der Praxis zu tun mag, der > macht einen Fehler. Sehr richtig. Nur sollte auch da das Studium relevante Kenntnisse vermitteln. > Management kommt erst später! Das will ich gar nicht machen, (fast) egal zu welchem Gehalt. Das machen dann die, für die die Technik zu kompliziert ist.
1. Von Personennamen abgeleitete Adjektive auf -(i)sch werden klein geschrieben. Möglich ist hier auch die Großschreibung mit Apostroph. Das ohmsche Gesetz, das Ohm'sche Gesetz 2. Ein Schaltplan sagt mehr als Tausend Worte! 3. Ube sollte für einen SI-Transitor angemessen dimensioniert werden! Nur nicht aufgeben!!!
Mini Float schrieb: > Physik Leistungskurs 2005-2007: Meißnerschaltung ausprobiert, der > Transistor wurde vom Funktionsprinzip her aber nicht erklärt. Das hieß > nur "der Strom da rein steuert den Strom da rein". Zumindest konnte ich > dem Physiklehrer bei der Dimensionierung eines Widerstandes helfen, da > die Kurvenform doch sehr verzerrt und so gar nicht nach Sinus aussah. > mfg mf Ich möchte ne Meißnerschaltung (im NF-Bereich) mit einem handelüblichen Stereo-Vertärker aufbauen. Da wäre dann zumindest der "Verstärker-Effekt" intuitiv erst mal bei allen vorhanden. Gibts da Erfahrungen?
Hallo, Also ich hätte da auch mal noch ne Frage dazu: Heute in der Schule wollte ich als Praktikum im Unterricht eine Kennlinie eines NPN Transistors aufnehmen. Da es sich um einen BC546B handelt der einen Maximal Strom von 100mA am Kollektor verträgt, wollte ich den Arbeitswiderstand dafür berechnen. Also R1: R = U/I Für U wählte ich 4 V da ich eine Stabile Spannung haben wollte. Für I wählte ich 70mA. R = 4 V / 0,070A = 57,14 Ohm Da Ich aber dort nur einen 56 Ohm Widerstand zur verfügung hatte rechnete ich: (Ähnlich wie Peter) I = U / R I = 4 V / 56 Ohm = 0,071A Was auch noch passt. Aber dann heute in der Schule die Sogar vom Lehrer unerklärliche Situation: Bei Einfachen Strommessen OHNE TRANSISTOR UND SCHALTUNG (also einfach nur Widerstand und Messgerät in Reihe an 8 Volt) wurde von 3 verschiedenen Messgeräten 140mA gemessen. Die Frage nun: Wie zum Himmel Kommt dieser hohe Strom zustande, wenn der Widerstand doch eigentlich ganz anders ist!? Bitte Helft mir muss das Experiment bis Mittwoch Morgen zuHause wiederholt haben! Danke schonmal! Lg
Tony B. schrieb: > Bei Einfachen Strommessen OHNE TRANSISTOR UND SCHALTUNG (also einfach > nur Widerstand und Messgerät in Reihe an 8 Volt) wurde von 3 > verschiedenen Messgeräten 140mA gemessen. 8 V/ 56 Ohm = 0,143 A Also die Meßgeräte scheinen zu stimmen...
>Für U wählte ich 4 V da ich eine Stabile Spannung haben wollte. >Für I wählte ich 70mA. Nur weil du da 4V haben willst, heißt nicht, daß du da auch 4V erhälst! Der Transistor steuert entsprechend seiner Ube mehr oder weniger auf, also verhält er sich wie ein Widerstand, der von sehr hochohimg bis sehr niederohmig geht. Wenn du ihn voll aussteuerst, verwandelt sich seine Kollektor-Emitterstrecke in einen sehr niederohmigen Widerstand, sodaß die gesamte Spannung von 8V am 56R Widerstand abfällt. Und 8V/56R ist nun mal rund 140mA. Das Gleiche passiert natürlich auch, wenn du den Transistor wegläßt und die Stelle brückst...
Ah Okey, soweit so gut. Aber Bei Peter wurde doch gesagt: Charly B. schrieb: > FredFerkel schrieb: >> Welches Beta hat Dein Transistor? > das kannste doch mit der Hyponyptischen Knyptypte errechnen > > @peter > > wenn du oben mit birnen rechnest mach das unten auch! > > R=8V-4V = 4V/56Ohm = ~71mA > > kleiner Denkfehler, grosse Wirkung ;) > > vlG > Charly Wie rechne ich denn das Sonst aus!? Mal angenommen man nimmt die Gleichung: 57,14 Ohm = 4 V / 0,070A Wenn ich diese jetzt nach I Umstelle dann muss ich doch die 4 V beibehalten, da sonst ein ganz anderer Wert herauskommt. Aber das würde ja bedeuten, dass man zur Berechnung von I die Ube braucht und zum Berechnen von U dann die, die abfallen muss. Das ist mir aber irgendwie Unklar schließlich unterscheidet man ja in der Formel nicht zwischen U und U... Ich weis ich kann mich gerade schlecht ausdrücken aber versteht ihr was ich mein? Wenn ich einen Widerstand dimensioniere das 4 Volt abfallen lassen soll und 20mA fließen lassen soll und diesen Wert dann zur Berechnung von I Nutzen kommt doch nie im Leben nicht der Stromwert heraus, den ich eigentlich vorgesehen hab. Tschuldigung für das lange umschreiben. Hoffe ihr könnt mir helfen. Lg
>Wenn ich einen Widerstand dimensioniere das 4 Volt abfallen lassen soll >und 20mA fließen lassen soll und diesen Wert dann zur Berechnung von >I Nutzen kommt doch nie im Leben nicht der Stromwert heraus, den ich >eigentlich vorgesehen hab. Wenn bei 4V Spannungsabfall 20mA fließen soll, dann muß der Widerstand 200R betragen. Das heißt aber nicht, daß in deiner Transistorschaltung in jedem Falle diese Spannung abfällt, weil das von der Ube abhängt. Dieser Widerstand und der Transistor bilden einen Spannungsteiler, bei dem der Widerstand der Kollektor-Emitter-Strecke von der Ube angängt. Ist der Transistor ganz auf, fällt 8V am Widerstand ab und 0V am Transistor, ist er ganz zu, fällt 0V am Widerstand ab und 8V am Transistor.
Ja das mag sein, aber angenommen ich habe nicht den Transistor Schaltkreis: dann gilt das selbe was ich gerade versucht hab darzustelén. Das geht einfach nicht in meinen Kopf. Danke für die Hilfe.
>Ja das mag sein, aber angenommen ich habe nicht den Transistor >Schaltkreis: > >dann gilt das selbe was ich gerade versucht hab darzustelén. Ok, was willst du genau wissen?
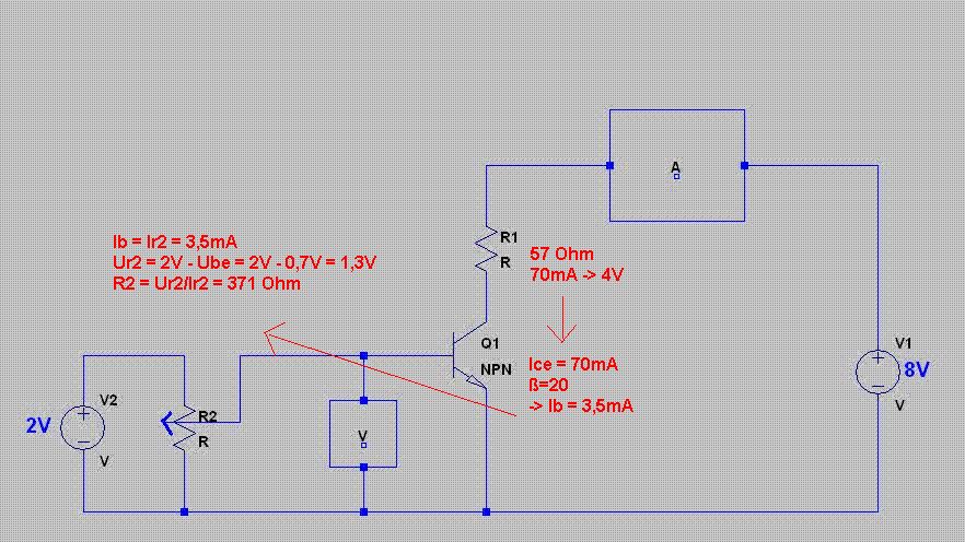
Hi. Also du hast 8V Versorgung. Da kannst du nicht einfach sagen an dem Widerstand SOLLEN 4V abfallen, sondern das ist andersrum, es SOLLEN 70mA fließen, also MÜSSEN wegen dem Ohmschen Gesetz 4V abfallen bei gegebenem R. (die anderen 4V dann am Transistor) Damit diese 70mA fließen, müssen in die Basis 3,5mA fließen (wenn mann eine Verstärkung von 20 annimmt). Damit diese 3,5mA fließen dürfen durch den Widerstand R2 auch nur 3,5mA fließen. An diesem fallen 1,3 Volt ab (Versorgung 2V minus 0,7V Ube des Transistors). Damit an dem Widerstand 1,3V und 3,5mA sind MUSS er 371 Ohm haben Ohmsches Gesetz ist immer so, 2 sachen sind gegeben 3. ausrechenen. in deinem Fall hast du 4V und 70mA gegeben und R berechnet. die 4V stimmen aber nicht, es sind 8V wie du selbst eingezeichnet hast.
Elena schrieb: > weil das von der Ube abhängt. Schreibe lieber Ibe. Sonst merkt er sich nicht, daß diese Transistoren über Strom angesteuert werden. 2 V an die Basis ohne Vorwiderstand werden ihm ein ganz tolles aua machen...
Ok. Danke erstmal soweit. Mir war nur Unklar, dass ich bei einem Transistor nicht den Strom wie bei einer LED (oa) begrenzen kann. Der Sinn ist eben, dass ich mit dem Poti links (R2) die Basisspannung einstellen kann und diese dann im Verhältnis zu Ic darstellen kann (Aufsteuerungskurve) diesen IC hab ich dann eben wie genannt Mit R1 begrenzt aber aus einem (eben mir unerklärlichen Grund) war das mit R = U/I ja nicht möglich und das ist genau das was ich nicht verstehe... Den auch Ohne Transistor (oa.) fließt ein größerer Strom als der den ich bei der Berechnung benutzt hab. Aber vorerst mal einen Riesen Dank für eure Hilfe UND EURE GEDULD!
>Mir war nur Unklar, dass ich bei einem Transistor nicht den Strom wie >bei einer LED (oa) begrenzen kann. Doch, kannst du! Maximaler Strom fließt durch den Transistor (Kollektor, Emitter), wenn der Transistor voll aufgesteuert ist. Dann liegen die vollen 8V der Versorgungsspanung am Widerstand. Wenn du den Strom durch den Transistor auf 70mA begrenzen willst, mußt du für den Widerstand 8V/70mA = 114R nehmen. >Den auch Ohne Transistor (oa.) fließt ein größerer Strom als der den ich >bei der Berechnung benutzt hab. Nein, es fließt ohne Transistor kein größerer Strom! Deine Rechnung ist falsch, weil du immer 4V mit 8V verwechselst! Deine Spannungsquelle liefert 8V!!!
Jawohl! Vielen Vielen Dank! =) Jetzt hab ich das zu 100% verstanden! Spitze Danke :) Wenn ich also jetzt die Schaltung Wie oben zur Aufnahme der Kennlinie dimensionieren muss, dann wähle ich für R1 114 Ohm (oder was nahe dran liegt). Für R2 (das Poti) müsste ich ja aber jetzt theoretisch den Kollektorstrom wissen, um den Basisstrom zu errechnen. Das Problem was ich sehe ist, dass der Basisstrom (über hFE) mit dem Kollektorstrom zusammenhängt, der ja aber verändert wird. Wie kann ich das noch ausrechnen? Die Spannung an B muss man von (nahezu) 0 V Bis ca. 1,2 Volt hochregeln können um dann die Charackteristischen 0,7 V zu überstreichen und trotzdem den Maximalen Ic schalten zu können.(Damit man dann Grafisch den Abknick bei IC sieht) Wenn Ihr mir danei noch helfen Könntet wäre das Oberste Sppitze ! (= Danke nochmal!!
>Wenn ich also jetzt die Schaltung Wie oben zur Aufnahme der Kennlinie >dimensionieren muss, dann wähle ich für R1 114 Ohm (oder was nahe dran >liegt). Genau. Wenn du nicht willst, daß mehr als maximal 70mA durch den Transistor fließen. >Für R2 (das Poti) müsste ich ja aber jetzt theoretisch den >Kollektorstrom wissen, um den Basisstrom zu errechnen. Den kennst du ja jetzt: Maximal 70mA, wenn der Transistor voll aufgesteuert ist. Den dazu nötigen Basisstrom hat Arsch Gwaf für dich schon abgeschätzt: Beitrag "Re: Das Ohmsche Gesetz?" Seine Rechnung ist genau genommen gültig für den Schalterbetrieb, wenn du eine besonders niedrige Kollektor-Emitter-Restspannung haben willst. Dann läßt du einen relativ großen Basistrom fließen, nämlich 1/20...1/10 des Kollektorstroms. Ein normaler Transistor benötigt in der Regel viel weniger Basisstrom, um aufzusteuern. Nur geht dann seine Kollektor-Emittter-Restspannung nicht ganz so tief herunter, also beispielsweise nur bis 0,5V statt 0,1V. Den von Arsch Gwaf berechneten 371R Widerstand verbindest du nun auf der einen Seite mit der Basis des Transistors und am anderen Ende mit einer Spannungsquelle, die du von 0V bis 2V einstellen kannst. Diese Mimik ersetzt also deinen Spannungsteiler. Dieser würde nämlich, wenn voll aufgedreht, deinen Transistor schrotten, wie andere schon erwähnt haben.
Wenn der Querstrom des Spannungsteilers (= durch das Poti) etwa 10x so groß ist wie der Basisstrom, brauchst Du die "Belastung" des Spannungsteiles nicht mehr berücksichtigen (in guter Näherung). Da oben schon abgeschätzt wurde dass nie mehr als 3,5 mA Ib gebraucht werden, kannst Du damit also den Poti ausrechnen.... Mir ist im übrigen immer noch nicht ganz klar, welche Kennlinie Du aufnehmen willst.... U_ce als f(U_be) bei I_c=const? oder I_C als f(U_be) ?
Bitte melde dich an um einen Beitrag zu schreiben. Anmeldung ist kostenlos und dauert nur eine Minute.
Bestehender Account
Schon ein Account bei Google/GoogleMail? Keine Anmeldung erforderlich!
Mit Google-Account einloggen
Mit Google-Account einloggen
Noch kein Account? Hier anmelden.

