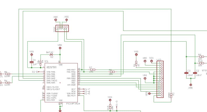
Hallo Leute, Wie im Anhang zu sehen, habe ich Probleme, den Plan in Eagle "schön" hinzubekommen. Gibt es nicht irgendwelche Symbole, wie die VDD, VSS,Gnd usw. Symbole, die ich frei benennen kann???
Du kannst jeder Leitung einen eigenen Netz- Namen geben. Zeiche einfach zwei kurze Leitungen dort wo dein Netz anfängt und dein Netz aufhört, geben den Leitunegn die gleichen Netz- Namen und schon brauchst du keine langen Leitungen mehr malen.
Aber beim Ausdruck kann man dann die Zusammenhänge nicht mehr erkennen :-(
Doch, ist total üblich. Ist eine reine Gewohnheitssache. Der Schaltplan ist dann wesentlich lesbarer als jetzt.
Der Schaltplan ist OK, hier mit Symbolen zu arbeiten macht es NICHT besser. Den perfekten, kreuzungsfreien Schaltplan gibt es nicht.
Verso schrieb: > Aber beim Ausdruck kann man dann die Zusammenhänge nicht mehr erkennen > :-( Dazu gibt es Labels, ggf. mit gesetzem XREF Attribut
Michael_SS (Gast) > Zeiche einfach zwei kurze Leitungen dort wo dein Netz anfängt und dein > Netz aufhört, geben den Leitunegn die gleichen Netz- Namen und schon > brauchst du keine langen Leitungen mehr malen. > Doch, ist total üblich. > Ist eine reine Gewohnheitssache. Der Schaltplan ist dann wesentlich > lesbarer als jetzt. Das finde ich überhaupt nicht. Eine Leitung zwischen zwei Bauteilen ist für das Auge schneller und besser im Sinne der Funktion und Übersicht der Schaltung erfassbar, als wenn ich einen Haufen zusammenhangloser Bauteile auf das Papier klatsche, überall Pinbezeichnungen dranhefte und dem Betrachter dann das gedankliche Sortieren der Funktion der Gesamtschaltung auflaste oder überlasse. Derjenige der den Schaltplan zu lesen hat darf nämlich dann sich gedanklich wieder die Leitungszüge dort vorstellen, wo andere zu faul waren sie hinzuzeichnen. Deshalb nur dort gezogene Leitungen weglassen, wo es auch wirklich der Übersicht der Schaltung dient. Letzteres ist die Ausnahme, während die gezogene Bauteilverbindung aber die Regel darstellt.
agp schrieb: > Deshalb nur dort gezogene Leitungen weglassen, wo es auch wirklich der > Übersicht der Schaltung dient. Letzteres ist die Ausnahme, während die > gezogene Bauteilverbindung aber die Regel darstellt. Du hast offensichtlich noch nicht mit grösseren Schematics gearbeitet. Was du als Ausnahme bezeichest, ist in der Praxis die Regel. Stell dir einen IC mit mehreren x100 Pins vor. Wie soll das übersichtlich werden, wenn du jede Leitung komplett ziehst ? In so einem Fall werden meist die ICs in mehrere Gates aufgeteilt, weil man den kompletten IC inkl. dem "Drumherum" nicht mehr auf eine einzige Seite drauf bekommt. Es gibt (fast) nix schlimmeres, als einen Schaltplan, wo alles auf eine Seite gepresst wird - das ist unübersichtlich.
@Uwe N. (ex-aetzer) >> Deshalb nur dort gezogene Leitungen weglassen, wo es auch wirklich der >> Übersicht der Schaltung dient. Letzteres ist die Ausnahme, während die >> gezogene Bauteilverbindung aber die Regel darstellt. >Was du als Ausnahme bezeichest, ist in der Praxis die Regel. >Stell dir einen IC mit mehreren x100 Pins vor. Wie soll das >übersichtlich werden, wenn du jede Leitung komplett ziehst ? Jaja, der liebe Einheitsbrei. Es gibt keine Universalmethode! >Es gibt (fast) nix schlimmeres, als einen Schaltplan, wo alles auf eine >Seite gepresst wird - das ist unübersichtlich. Ist so allgemein schlicht falsch. Einfach mal lesen und NACHDENKEN! "Deshalb nur dort gezogene Leitungen weglassen, wo es auch wirklich der Übersicht der Schaltung dient." MfG Falk
Falk Brunner schrieb: >>Was du als Ausnahme bezeichest, ist in der Praxis die Regel. >>Stell dir einen IC mit mehreren x100 Pins vor. Wie soll das >>übersichtlich werden, wenn du jede Leitung komplett ziehst ? > Jaja, der liebe Einheitsbrei. Es gibt keine Universalmethode! Aber es gibt bewährte Methoden. >Es gibt (fast) nix schlimmeres, als einen Schaltplan, wo alles auf eine >Seite gepresst wird - das ist unübersichtlich. >> Ist so allgemein schlicht falsch. Einfach mal lesen und NACHDENKEN! Meine Aussagen sind genauso Allgemein wie die von "agp": "Deshalb nur dort gezogene Leitungen weglassen, wo es auch wirklich der Übersicht der Schaltung dient."
Falk Brunner schrieb: > Den perfekten, kreuzungsfreien Schaltplan gibt es nicht. Wenn du mit Netzlabels zeichnest, schon.
Uwe N. (ex-aetzer) agp schrieb: >> Deshalb nur dort gezogene Leitungen weglassen, wo es auch wirklich der >> Übersicht der Schaltung dient. Letzteres ist die Ausnahme, während die >> gezogene Bauteilverbindung aber die Regel darstellt. > Was du als Ausnahme bezeichest, ist in der Praxis die Regel. Nö, in der Regel werden hier im Forum (zum Glück) noch Schaltbilder mit Verbindungen gezeichnet. > Stell dir einen IC mit mehreren x100 Pins vor. Wie soll das > übersichtlich werden, wenn du jede Leitung komplett ziehst ? Wieviele Schaltpläne prozentual die hier auftauchen betrifft das? Das ist eher die Minderheit. > In so einem Fall werden meist die ICs in mehrere Gates aufgeteilt, weil > man den kompletten IC inkl. dem "Drumherum" nicht mehr auf eine einzige > Seite drauf bekommt. Sicher gibt es solche Beispiele, betrifft aber nicht das Groß der Schaltungen, um die es hier geht und irgendwelche sonstige Schaltungen (beispielsweise das Innere eines DSO) stehen nicht tagtäglich zur Debatte. Die Pläne meines alten Hameg sind jedenfalls noch recht ausführlich in der Leitungsführung. Ebenso Stromlaufpläne alter Röhrenfernseher, die schon recht aufwendig und dementsprechend großflächig sind. Außerdem gibt es Busverbindungen, um bei Digitalbausteinen die Übersicht zu waren, anstatt 32 Adressleitungen als Einzellinien auszuführen. > Es gibt (fast) nix schlimmeres, als einen Schaltplan, wo alles auf eine > Seite gepresst wird - das ist unübersichtlich. Dann mach ihn einfach groß genug (siehe TV-Schaltpläne), dann brauchst du nichts "zu pressen". Ich habe aber auch schon hier im Forum das Gegenteil gesehen, nämlich Schaltpläne mit lediglich ein paar Bauteilen, jedoch ohne jegliche Verbindungen?? Das sieht aus wie Hund bzw. wo da was mit wem verbunden ist, darf ich dann erst mühsam erahnen, indem ich auf Buchstabensuche gehe ("Memory Spiel" für Schaltungsleser - wo ist die dämliche andere Verbindung noch mal?? .. und das zig mal in der Widerholung. Das ist dann so, als ob man die Funktionsweise aus der Netzliste heraus erkennen möchte). Solche "Pläne" brauche ich nicht. Da kann man mir auch eine ASCII Verbindungstabelle vorsetzen, nur hat das mit Schaltplan nichts mehr zu tun. Das sind dann gerade mal Netzlisten. > Meine Aussagen sind genauso Allgemein wie die von "agp": "Deshalb nur dort gezogene Leitungen weglassen, wo es auch wirklich der Übersicht der Schaltung dient." Weiß nicht was du willst, ist doch eine ganz klare Aussage.
Wichtiger ist doch, Funktionsblöcke zu haben. Was bringt mir ein Schaltplan, in dem vom Prozessor aus Linien zum ADC, DAC, zur Spannungsversorgung usw. usf. gezogen sind? Eleganter ist es doch insbesondere für Versorgungsspannungen und Datenbusse, diese mit Labels zu benennen und dann beim Funktionsblock DAC + Verstärker diese Labels wiederzuverwenden. Da hat man dann beispielsweise die Versorgungsspannungen und Datenbusse als Eingang. intern in diesem Funktionsblock bietet es sich aber an, die einzelnen Komponenten wieder mit Leitungen miteinander zu vedrbinden. Für sehr kleine Schatpläne bietet es sich manchmal nicht an, da die nur 1-2 Funktionsblöcke haben und die Übersichtlichkeit auch ohne Segmentierung erhalten bleibt.
agp schrieb: > Wieviele Schaltpläne prozentual die hier auftauchen betrifft das? Das > ist eher die Minderheit. Für die meisten hier herumfliegenden Schematics ist das richtig, ja. > Dann mach ihn einfach groß genug (siehe TV-Schaltpläne), dann brauchst > du nichts "zu pressen". Ja kenn ich noch, aber das war auch nicht gerade übersichtlich, das muss man nicht unbedingt als Referenz sehen. agp schrieb: > Meine Aussagen sind genauso Allgemein wie die von "agp": >> "Deshalb nur dort gezogene Leitungen weglassen, wo es auch wirklich der >> Übersicht der Schaltung dient." >>> Weiß nicht was du willst, ist doch eine ganz klare Aussage. Das ging auch nicht in deine Richtung -> Falk.
Bitte melde dich an um einen Beitrag zu schreiben. Anmeldung ist kostenlos und dauert nur eine Minute.
Bestehender Account
Schon ein Account bei Google/GoogleMail? Keine Anmeldung erforderlich!
Mit Google-Account einloggen
Mit Google-Account einloggen
Noch kein Account? Hier anmelden.
