Hallo, ich hatte mit dem Thema noch nicht zu tun gehabt und würde gerne eure Erfahrungen dazu hören. In der Versorgungsspannung einer Schaltung mit ICs werden ja immer Störungen bleiben, auch bei Entkopplung der IC-Versorgungspins. Ich habe eine ADC-Schaltung (Ptototyp) mit einem 3.3 V LDO-Spannungsregler und habe alle IC enkoppelt mit 100nF und teilweise mit 10µF + 100nF, möglichst nah an den Pins natürlich. In der Versorgung messe ich aber mit AC-Kopplung des Oszi noch Transienten von über 100mV peek-to-peek. Habe ich was falsch gemacht, oder sind solche Störungen noch in Ordnung?
noips schrieb: > In der Versorgung messe ich aber mit AC-Kopplung des Oszi noch > Transienten von über 100mV peek-to-peek. Wie gemessen? Falsch angeschlossen kann so ein Messgerät auch falsche daten liefern: Siehe den Beitrag "Spannungsspitze bei Anschluss Spannungsversorgung" Was hängt sonst noch an den 3.3V? Wie sieht das Layout aus? BTW: > peek-to-peek. peek = nachsehen, spähen Peak = Spitze
Die Peaks kommen meist von einer Schaltanwendung. Was ist vor dem LDO? Ein Switcher? Layout und Schaltung bitte... Knut
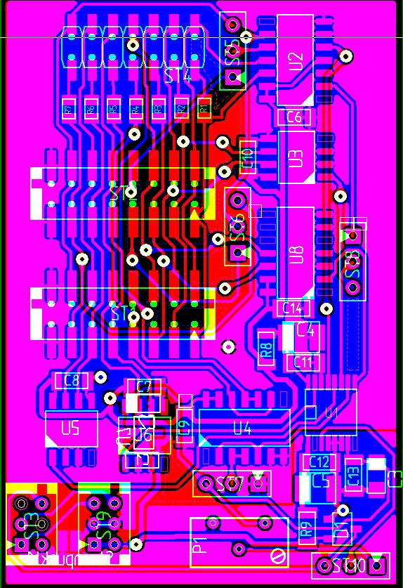
>> peek-to-peek. > peek = nachsehen, spähen > Peak = Spitze Danke! Wird in Zukunft beachtet. > Wie gemessen? > Falsch angeschlossen kann so ein Messgerät auch falsche daten liefern: > Siehe den Beitrag "Spannungsspitze bei Anschluss Spannungsversorgung" Schau mir an. > Was ist vor dem LDO? Jetzt noch Labornetzteil, sollte doch normalerweise ohne Schaltregler sein, oder? Layout und Schaltplan im Anhang.
noips schrieb: > oder sind solche Störungen noch in Ordnung? Du mußt erst mal herausfinden, woher die kommen... Ist das Rauschen oder sind das kurze, wiederkehrende Spikes?
> Du mußt erst mal herausfinden, woher die kommen... > Ist das Rauschen oder sind das kurze, wiederkehrende Spikes? Schon wiederkehrend, kein Rauschen. Kann das vom ADC kommen, wenn der konvertiert? Sind im Schaltplan/Layout keine grobe Fehler zu finden?
@ noips (Gast) >Schon wiederkehrend, kein Rauschen. Kann das vom ADC kommen, wenn der >konvertiert? Möglich, aber eher unwahrscheinlich. >Sind im Schaltplan/Layout keine grobe Fehler zu finden? Naja, das Layout sieht etwas komisch aus, die Masse passt da glaub ich nicht so ganz, denn sie ist ziemlich zerstückelt. Das könnte ein Problem sein. MfG Falk
Falk Brunner schrieb: > die Masse ... ist ziemlich zerstückelt. Ich habe mir das auch gedacht... Es würde nicht schaden, da noch so mindestens 20 Durchkontaktierungen von der "oberen" zur "unteren" Massefläche zu setzen. Und zudem sehen da ein paar "Masseflächen" aus, wie wenn sie gar nicht angeschlossen wären. Schalt im Eagle mal "Orphans Off"...
Falk Brunner schrieb: > Naja, das Layout sieht etwas komisch aus, die Masse passt da glaub ich > nicht so ganz, denn sie ist ziemlich zerstückelt. Lothar Miller schrieb: > Es würde nicht schaden, da noch so mindestens 20 Durchkontaktierungen > von der "oberen" zur "unteren" Massefläche zu setzen. Wenn wir schon dabei sind, ist das grundsätzlich ein Problem, wenn es mehrere Masseflächen gibt, die per Durchkontaktierung verbunden sind, oder ist das nur dann ein Problem, wenn die Masseflächen nur an wenigen ungünstigen Punkten verbunden sind? Lothar Miller schrieb: > Schalt im Eagle mal "Orphans Off"... Ich arbeite mit Integra Station, schon uralt, aber wir haben nur das hier. Lothar Miller schrieb: > Und zudem sehen da ein paar "Masseflächen" aus, wie wenn sie gar nicht > angeschlossen wären. Im Layout ist es in der Tat so, aber ich habe die "isolierten" Flächen nachträglich per Hand ankontaktiert (Bohrung + Drahtstück), allerdings an nur einem oder maximal zwei (bei größeren Flachen) Punkten.
@ noips (Gast) >Wenn wir schon dabei sind, ist das grundsätzlich ein Problem, wenn es >mehrere Masseflächen gibt, die per Durchkontaktierung verbunden sind, In gewisser Weise. Die Durchkontaktierungen sind ein meist brauchbarer Kompromiss. Optimal ist eine durchgehende Massefläche ohne Unterbrechungen. >oder ist das nur dann ein Problem, wenn die Masseflächen nur an wenigen >ungünstigen Punkten verbunden sind? Das ist noch ungünstiger, kann im Extremfall kontraproduktiv sein (Masseschleifen). MFG Falk
Hab jetzt mehr Durchkontaktierungen gemacht. Es gibt aber neue Erkenntnisse. Es gibt unter anderem auch ein eingehendes SCLK-Signal (mit M-LVDS übertragen). Es sieht ganz nach einer Abhängigkeit der Spitzen von diesem SCLK-Signal aus. Oszi-Bilder sind angehängt. Der M-LVDS-Transceiver für SCLK sitzt auf der Top-Seite der Platine genau an der Stelle, wo der Spannungsregler auf der Bottom-Seite ist. Kann das eine Erklärung sein? Welche anderen Gründe kann es geben?
spendiere mal diese CLK-Leitung einen Widerstand damit die Flanken etwas flacher werden, das könnte die Störungen minimieren. Ansonsten mal eine Empfehlung aus einem Atmel Datenblatt, das kann man auch für andere Schaltungsteile verwenden um die Versorgungsspannung etwas zu filtern bzw. um zu verhindern das ein Bauteil in die Versorgungsspannung stört.
noips schrieb: > Kann das eine Erklärung sein? Der SCLK könnte kapazitiv in die Regelschleife eingekoppelt werden... > Welche anderen Gründe kann es geben? a) der Treiber hat keinen Entkopplungskondensator b) der Entkopplungskondensator ist schlecht angeschlossen c) der Entkopplungskondensator hat keine Masseverbindung (so sieht das beim geposteten Layout für C7 aus...)
> spendiere mal diese CLK-Leitung einen Widerstand damit die Flanken etwas > flacher werden, das könnte die Störungen minimieren. Die Flanken sind auch so nicht so steil. Rise time > 20ns. Außerdem geht das auf Kosten der Frequenz. Die soll in Zukunft evtl. höher werden. > Ansonsten mal eine Empfehlung aus einem Atmel Datenblatt So ungefähr (bis auf die Drossel) habe ich auch gemacht. Im Layout schlecht zu erkennen, da liegt unter den analogen ADC-Pins eine analoge GND-Fläche. VCC ist mit einem Tiefpass entkoppelt. 2 Cs (4,7µF und 100nF) und ein 0 Ohm Widerstand. > c) der Entkopplungskondensator hat keine Masseverbindung > (so sieht das beim geposteten Layout für C7 aus...) auf der Platine habe ich diese "Insel" per Durchkontaktierung an Masse angeschlossen. > Der SCLK könnte kapazitiv in die Regelschleife eingekoppelt werden... Das wird es wohl sein. Da hilft nur, den Regler auf der Platine zu versetzen, oder?
gerade die Drossel hatte ich gemeint, den kerko verwendet ja normalerweise eh jeder. Naja so hoch wird ja die Frequenz nicht werden oder was soll deine Schaltung mal machen. Einen Versuch ist es doch wert.
> gerade die Drossel hatte ich gemeint, den kerko verwendet ja > normalerweise eh jeder. Hab in einigen Beiträgen hier gelesen, das RC-Glied ausreicht. Auch in einer Application Note. > Naja so hoch wird ja die Frequenz nicht werden oder was soll deine > Schaltung mal machen. Einen Versuch ist es doch wert. Das SPI des ADC kann theoretisch bis 50 MHz, nützlich wenn mehrere in Chain-Mode hintereinander geschaltet sind. Mit hoher Datenrate kann innerhalb einer Wandlungsperiode die Ergebnisse von mehreren Wandlern seriell übertragen werden.
noips schrieb: > In der Versorgungsspannung einer Schaltung mit > ICs werden ja immer Störungen bleiben, auch bei Entkopplung der > IC-Versorgungspins. Was man gerne zur Verminderung von Rauschen und Spikes macht: Und zwar gruppiert man verschiedene Funktionsteile einer Schaltung zu Inselchen, die man mit Pi-Gliedern (C-L-C) oder T-Gliedern (L-C-L) versorgungsmäßig koppelt. Hühnerfutter-Bauteile. Selbst schon gesehen, das ist oft sehr wirkungsvoll. Oft reichen auch schon einfache L-C-Kombinationen. Jetzt denkt man zwar an einen Schwingkreis, und das ist auch so, aber die Resonanzfrequenz liegt weit weg von dort, wo sie stören würde. Die uralten Postnetzteile in Telefonanlagen hatten auch Lade-Elkos in C-L-C-Kombination, und davor nur ein Brückengleichrichter. Kein Spannungsregler ö.ä. sonst mehr. Da kommt schon nichts vom Netzbrumm mehr durch. Im Einschaltmoment hatte man eine sehr schwache sehr niederfrequente abklingende Resonanz, mit Anfangs-Amplitude 0,5V bei 24V Nennspannung, das störte auch gar nicht. Die Resonanzfrequenz legte man dort weit unterhalb der Netzfrequenz. Einem Bus-Transceiver kann man gelegentlich mal einen eigenen Spannungsregler gönnen, auch einem ADC-Teil.
Bitte melde dich an um einen Beitrag zu schreiben. Anmeldung ist kostenlos und dauert nur eine Minute.
Bestehender Account
Schon ein Account bei Google/GoogleMail? Keine Anmeldung erforderlich!
Mit Google-Account einloggen
Mit Google-Account einloggen
Noch kein Account? Hier anmelden.



