Hi, ich bin dabei mir eine universelle PWM-Dimmerschaltung aufzubauen. Ich würde gerne diese Schaltung verwenden: http://www.led-treiber.de/assets/images/Dimmer-PWM.gif Jetzt bin ich auf der Suche nach einem passenden Mosfet/Transistor mit dem ich einen Strom für die LEDs von 1A / 4V schalten kann. Diesen würde ich dann an den Ausgang des 4ten LM339A-Komperators anschließen. Kennt ihr einen passenden Transistor oder eine andere Möglichkeit mit der man das lösen kann? lg
Jonas H. schrieb: > Hi, > > ich bin dabei mir eine universelle PWM-Dimmerschaltung aufzubauen. Ich > würde gerne diese Schaltung verwenden: > > http://www.led-treiber.de/assets/images/Dimmer-PWM.gif > > Jetzt bin ich auf der Suche nach einem passenden Mosfet/Transistor mit > dem ich einen Strom für die LEDs von 1A / 4V schalten kann. Diesen würde > ich dann an den Ausgang des 4ten LM339A-Komperators anschließen. > > Kennt ihr einen passenden Transistor oder eine andere Möglichkeit mit > der man das lösen kann? > > lg Nun, bei led-treiber findest Du doch auch komplette Ledtreiber. M.E. ist der LM339 nicht so gut als Transistortreiber geeignet, da er einen OK-Ausgang hat. Gruss Harald
Die Schaltung ist unnötig aufwändig. Hier komplett mit Transistor aus http://www.dse-faq.elektronik-kompendium.de/dse-faq.htm#F.25 +---------------------+---+---------+-- +U | | | | R +----R---+ R | LED | | | | | | +--+--|+\ | | | Vorwiderstand | | >--+ | | | | +--|-/ R Poti-|+\ | | | | | | >--Rv--|< NPN oder NMOSFET | +--------+---------(--|-/ |E oder S R | | | TS912 | | C R | | | | | | | +--+------------------+---+---------+-- GND Alle R und Poti 10k, C 100nF, Rv je nach Ub und Transistor > für die LEDs von 1A / 4V Du hast ein Talent dich undeutlich auszudrücken. Wie viele LEDs sollen es denn sein ? 3 Stück in Reihe, macht 12V und damit noch etwas Spannung für Vorwiderstand und Transistor übrig ist müsste man wohl die Schaltung mit 15V versorgen. Oder man schaltet die LEDs parallel, dann reichen vielleicht 5V, aber man bräuchte mehr als 3A. Das bedeutet natürlich einigen Spielraum für den Transistor, mehr als 20V, mehr als 5A wäre wohl angemessen. Ob also ein BC368 (20V/1A) oder ein BUZ10 (50V 23A aber mindestens 10V) passend wäre, oder ein IRF7401 (20V 7A aber mindestens 5V) oder ein TIP120 (50V 6A aber mindestens 6V weil er selbst 1V Spannungsverlust hat) ist aus deinen Angaben unklar, ebenso deswegen der passende Vorwiderstand Rv und der notwendige Komparator/OpAmp (der TS912 hält nur geht nur bis 16V).
Okay sorry....Also jetzt: Es sind 20 LED's mit jeweils 4V und rund 30mA. Das ganze ist für einen Kumpel, der die LED's in seinem Rechner verbauen und passend dimmen will. So viel ich weiß wollte er das ganze an die 5V Versorgungsschniene seines Netzteils anschließen.
So richtig auskennen tu ich mich ja nicht, aber von was für Strömen reden wir hier die geschaltet werden müssen?
> Es sind 20 LED's mit jeweils 4V und rund 30mA. Also parallel geschaltet, 600mAA gesamt, macht BC368 oder ZTX1047 oder BD135 und Rv=10 Ohm für den TS912 (mit LM358 geht es nicht, der liefert nicht genügend Strom, aber es gäbe auch andere Rail-To-Rail OpAmps die 50mA liefern können und an 5V laufen) .
Wie siehts denn hiermit aus? http://www.elektronik-kompendium.de/forum/upload/20051008145701.gif Wenig Bauteile. Nur die Frage ist ob das Ding auch mit 5V zurechtkommen wird.
> Wie siehts denn hiermit aus? BUZ11 gegen einen LogicLevel MOSGFET wie IRL530 austauschen, Bau auch den 4k7 aus und lege alle 6 Eingänge der ungenutzen Gatter an Pin11, schalte alle 3 Ausgänge parallel an das Gate des MOSFET.
Danke! Da es ja ein 4093 ist und ich ja noch 3 Gatter übrig habe, könnte ich dann noch diese Schaltung für einen Taster mit Schalter einbeziehen: http://www.modding-faq.de/moddingfaq/sonstiges/taster_s/taster.jpg Mit dem Taster würde ich dann gerne die Schaltung anschalten bzw. ausschalten und dann mit dem Poti die Helligkeit regeln.
> noch diese Schaltung Die ist jetzt aber völliger Murks. > Taster würde ich dann gerne die Schaltung anschalten Du möchtest mit einem Taster schalten. Hmm. Warum keinen Schalter nehmen und die Versorgungsspannung schalten ? Wenn ein Taster ein Gatter des CD4093 umschalten soll, dann verwende die 3 übrigen Gatter so: LED + ----+------------------Vorwiderstand--|>|--+ | | +---)----------------+ Ausgang11 --|\ | | | | | )o--|I IRL530 +--|>o--10k--+--|>o--+--------------|/ |S | | | | | |Taster 1MOhm | | | _ | | | +--o o--+ | | | | | 100nF | | | | - ----+----------------+---------------------+ http://www.dse-faq.elektronik-kompendium.de/dse-faq.htm#F.29.1
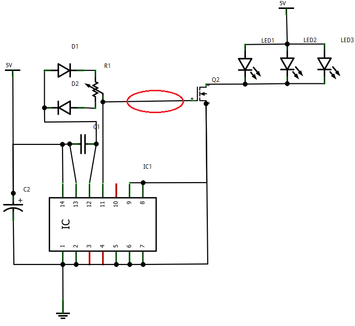
Danke! Ich hab jetzt mal nen Schaltplan erstellt (JA! Er ist nicht schön...) Brauch ich für die 20 LED's (30mA und 4V) noch Vorwiderstände oder kann ich einen zwischen die 5V und die LED's die ich hoffentlich richtig angeschlossen habe hängen? (Sollten eig 20 sein :P ) Kann ich dann noch deine Schaltung mit einem IRL530 in den roten Kreis setzen und damit die LED-Dimmung aktivieren/deaktivieren?
> Brauch ich für die 20 LED's (30mA und 4V) noch Vorwiderstände Ja, und zwar einen pro LED. > Kann ich dann noch deine Schaltung mit einem IRL530 in den > roten Kreis setzen Eher uncool. Wie willst du ihn steuern ?
33,33 Ohm für jede LED. Ich hab da irgendwas gedacht. Es wäre halt sehr praktisch wenn ich mit dem Taster das ganze schalten könnte, denn mein Kumpel hat nur noch einen Taster den er gerne einbauen würde.
EDIT: Zwischen 4093 und Masse? Also wo es zum Masse-Symbol geht, könnte man da nen IRL530 reinhauen und dann damit die gesamte Masse einfach an- und ausschalten?
Oben habe ich eigentlich schon eine Schaltung gepostet, aber da ich noch einen 555 hätte, wäre diese Schaltung auch sehr nützlich: http://todbot.com/blog/2010/01/02/momentary-button-as-onoff-toggle-using-555/
> würde das gehen? Ja. Es ist halt ungeschickt, 3/4 des CD4093 ungenutzt zu lassen, und extra einen NE555 danebenzusetzen.
Gibts den CD4093 auch als ein Logik-Gatter? Also ein 4tel des 4093?
Es gibt ein 74HC1G14. Aber deine Frage zeigt, dass du MaWin nicht verstanden hast.
Es wäre schon geschickt entweder nur den 4093 zu benutzen oder einen passenden Logik-Gatter IC, aber einen 555 hätte ich noch da...das wäre kein Problem.
Bitte melde dich an um einen Beitrag zu schreiben. Anmeldung ist kostenlos und dauert nur eine Minute.
Bestehender Account
Schon ein Account bei Google/GoogleMail? Keine Anmeldung erforderlich!
Mit Google-Account einloggen
Mit Google-Account einloggen
Noch kein Account? Hier anmelden.

