Hallo, mein Bastelkollege und ich haben uns ein universelles Evalution-Board gebaut und wollten mal fragen was ihr von der Ausstattung und der Ausführung haltet. Es bietet auf dem Basissystem zwei ADC-Kanäle, acht LEDs und ISP-Schnittstelle zum programmieren des Controllers. Sämtliche Portpins sind auf Buchsenleisten gelegt, auf die zwei weiter Zusatzboards aufgesteckt werden können. Auf dem ersten Zusatzboard befinden sich eine sechststellige, 20mm große Sieben-Segmentanzeige, LCD-Conector, Kontraspoti und drei frei belegbare Taster. Das zweite Board bietet einen SD-Kartenhalter sammt passendem Pegelwandler, Temperatur und Drucksensor, die über den ADC ausgelesen werden können, sowie Serielle Schnittstelle mit einem MAX232. Außerdem bietet es RS485, USB Connector und sämtliche Bussysteme (Usart, SPI, I2C (TWI)) auf extra aüsgeführten Stiftleisten. Was würdet ihr noch ergänzen oder verändern? Gruß Jannis
Als erstes würde ich vermeiden, zweimal den gleichen Thread zu erstellen!
Sieht als erstes Projekt richtig gut aus! Glückwunsch!
Ich kann beim besten Willen und mit Bildschirmlupe beim Board den Masseanschschluss der Quarzkondensatoren C4 und C8 nicht entdecken. In der Schaltung sind sie jedenfalls vorhanden. Falscher Layer?
>Sieht als erstes Projekt richtig gut aus! Glückwunsch! Da fehlen Abblockkondensatoren an jedem IC. Ganz besonders am 3V3 Regler. Die Siebensegmentanzeigen würde ich lowside über einen ULN2803A anschliessen. Dann kann man mehr Strom durch die LEDs jagen.
Hallo, Okay also dem 3V3 und dem Pegelwandler noch Cs spendieren. Die Anschlüsse der Quarz Kondies kann man garnicht sehen da der Massepolyngon nicht geflutet ist. Gruß Jannis PS: Zweiter Thread gelöscht.
Nachtrag: Warum sollte ich die Darlington-Schaltung benutzen? Die Sieben-Segmentanzeigen sind Low-Current LEDs und durch die Sink-Schaltung kann ich sie unter vollem Strom ansteuern. Es handelt sich bei diesen um die SA0821 von kingbright. Gruß Jannis
>Nachtrag: Warum sollte ich die Darlington-Schaltung benutzen? Die >Sieben-Segmentanzeigen sind Low-Current LEDs Das war nur ein Tip. Wenns Low-Current sind geht es auch ohne.
Okay jetzt bin ich neugierig, Wie würde man es denn machen? Was haben Darlington-Schaltungen für einen Vorteil? Ich habe noch nie damit gearbeitet. Gruß Jannis
Als der Vorschlag kamm, wusste noch keiner, dass du Low Current LED nimmst. 7 Segment werden normalerweise gemultiplext, so dass man sowieso schon mit höherem Strom ranngeht, damit die noch ordnetlich leuchten. Und diesen Strom kann der µC bei normalen Wald und Wiesen LED nicht. Also muss eine Verstärkerstufe her. Da kann man diskrete Transistoren nehmen oder aber auf der gleichen Platinenfläche (wenn nicht sogar weniger) auch einen ULN einsetzen. Kommt aufs gleiche raus. Dass das Darlington sind, ist da zweitrangig.
Hallo, Zeitmultiplexing ist auch vorgesehen. Kann man dann einfach an den In-Pin den IO Port anschließen und den out dann an die Anzeige? Und was mache ich mit den Dioden die da drin sind? Gruß Jannis
Ich würde die Transistoren die die Displays auswählen als PNP ausführen. Und guck dich mal in china um, solche boards gibt es dort wie Sand am Meer für wenig Geld. Das lohnt überhaupt nicht so etwas noch selbst zu machen.
Hallo,
>>Ich würde die Transistoren die die Displays auswählen als PNP ausführen.
Warum? Wie würde man es dann verschalten?
Als erstes hat es mich gereizt, sowas mal selber zu machen, denn man
lernt ja eine dabei.
Außerdem könnte man ja wenn Bedarf besteht eine Sammelbestellung an
Platinen und Bauteilen aufgeben auch wenn es solche Boards wie Sand am
Meer gibt.
Gruß Jannis
Die Spannung am Display ist immer UPort(h)-Ube. Die H-Spannung stellt sich eine über den Innenwiderstand des Ports und die Belastung. Kann also schwanken. Beim PNP-Transistor gilt das nicht. Der wird immer voll durchgeschaltet, selbst wenn der Port nicht ganz auf L zieht. Du musst den E an 5V, C and Display und B über Widerstand an Port legen. Dann kannst du evtl die Displayauswahl mit einem 1->8 Dekoder (hc138) machen, das spart Port Pins. Warum machst Du auf das Board keine JTAG-Schnittstelle drauf? Es gibt ja möglicherweise auch Leute die das MK-II benutzen wollen. Dann würde ich dir raten die Bahne für VCC und GND dicker zu machen. Ich würde mir auch mal überlegen einen Schaltregler zu verwenden. Da kannst Du ein 12- oder 24V Steckernetzteil verwenden, ohne viel zu Heizen. Mit dem Linearregler must du u.U. kühlen. Signalleitungen führt man nicht durch Quarze. Da gehört eine Massefläche drunter. Die ortogonale Leiterbahnführung sieht auch nicht so professionell aus. Was willst Du denn daran lernen. Du machst jetzt die Platine, dann ist ein Fehler drauf oder du kriegst EMV Probleme. Was machst Du dann, wegwerfen oder ein neuses Design. Das wird doch alles viel zu teuer. Ich perönlich mache das so: Ich arbeite zunächst mit solchen Boards aus China. Ich habe mir da mal welche kommen lassen sogar mit nem MEGA128 drauf für ich glaube 20-30 Euro. Für das Geld kannst Du das nie machen. Du hast damit einen Haufen arbeit und die wahrschenlichkeit das noch Fehler drauf sind. Wenn ich ein konkretes Projekt habe, dann mache ich ne Platine. Die dann aber auf das Projekt richtig angepasst ist. Guck dir doch mal das Zeug von Ulrich Radig an. Da gibt es auch diverse Platinen sogar mit Ethernet drauf. Zwar nur 10Mbit aber immerhin.
Jannis C. schrieb: > Außerdem könnte man ja wenn Bedarf besteht eine Sammelbestellung an > Platinen und Bauteilen aufgeben auch wenn es solche Boards wie Sand am > Meer gibt. Das müsstest du aber noch viel an deinen Platinen machen. zb. deine Portanschlüsse sind uneinheitlich. Einmal haben sie 9 Pins, einmal 8 Pins. 10 sollten sie m.M nach haben: 8 Datenbits + GND + Vcc. Ich will Erweiterungskarten anstecken können, ohne mich um deren externer Stromversorgung kümmern zu müssen. Einreihige Steckverbindungen mag ich im Allgemeinen nicht so sehr (meine persönliche Meinung), weil sie so langgezogen sind, und weil man da mit Standard-Flachbandkabel nicht vernünftig ran kann - 2 reihig ist besser. Das Layout an sich sieht ziemlich unausgegoren aus. Viel leerer Raum.
Hallo, JTAG ist notiert, das mit dem NPN werde ich auch umsetzen. VCC dicker machen klingt vernünftig, Massepolyngone befinden sich bereits auf allen Platinen. Der Schaltregler ist sicherlich seht brauchbar. :D Den Decoder werde ich Mur mal anschauen. Die ganze Idee ist bei meinem Berufspraktikum, welches in der neunten Klasse gemacht wird aufgekommen. Es ist in dem Sinne ein konkretes Projekt. Morgen werden erstmal die Änderungen durchgeführt. Gruß Jannis
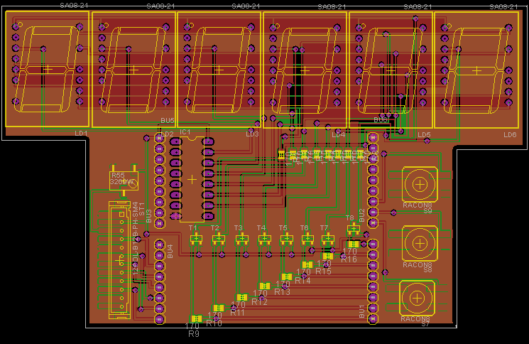
Hallo und guten Morgen, die SD-Card Platine ist schon überarbeitet. Jetzt kommt die Sieben-Segmentanzeige dran. Gruß Jannis
Hallo, welche von den Adressleitungen muss ich beim HC139 anschließen? Gruß Jannis
Hallo, Das Board mit der Siebensegment-Anzeige ist ebenfalls überarbeitet. Umgesetzt worden sind sowohl die PNP-Transistoren, als auch der Decoderbaustein. Beim HC139 fehlen lediglich noch die Anschlüsse an die Ports. Auf das Progboard werde ich jetzt noch einen Schaltregler, JTAG und PWM Anschlüsse setzen. Gruß Jannis
Nachtrag: Bevor ich mich dann morgen dann das Basissystem mache, hat noch jemand Vorschläge für die Ausstattung? Lohnt es sich einen DAC mit ein zu bauen? Gruß Jannis
Hallo Jannis, hast du gelesen was Karl Heinz geschrieben hat? das ist ein sehr gute Vorschlag! Karl Heinz Buchegger: > Das müsstest du aber noch viel an deinen Platinen machen. > zb. deine Portanschlüsse sind uneinheitlich. Einmal haben sie 9 Pins, > einmal 8 Pins. 10 sollten sie m.M nach haben: 8 Datenbits + GND + Vcc. > Ich will Erweiterungskarten anstecken können, ohne mich um deren > externer Stromversorgung kümmern zu müssen.
Hallo, der Vorschlag von Karl-Heinz ist schon in der ersten Version umgesetzt. Die 9er Reihen bestehen aus einem vollständigen Port und VCC und GND wobei sich auf der rechten Seite der VCC-Anschluss befindet. Alle Board zum Aufstecken beziehen ihren Strom darüber. Gruß Jannis
Edit, Man könnte natürlich auf beiden Seiten des Basissystems anbringen Gruß Jannis
Jannis C. schrieb: > Hallo, > der Vorschlag von Karl-Heinz ist schon in der ersten Version umgesetzt. Also ich sehe weder einheitliche Anschlüsse, noch GND und VCC bei jedem Port. Zehnpolig und zweireihig wäre wohl schließlich auch deswegen sinnvoll, weil du dann genau eine Art von Flachkabel, Stecker und Buchsen sowohl für ISP als auch die Verbindung untereinander nutzen kannst.
Hallo, dann habe ich Karl-Heinz missverstanden. ich dachte er meinte das es keine Stromversorgung für die zusätzlichen Boards gibt. Ich denke VCC und GND an jedem Port dürfte umsetzbar sein, zweireihig würde ich auch gerne umsetzen, ich denke aber, dass ich dann vom Platz her nicht mehr hinkomme. Besonders bei der SD-Card Platine ist es schon sehr eng. Gruß Jannis
@VIP: Ich glaube hier hat Jannis sich etwas missverständlich ausgedrückt. Er meint, dass auf einer der 9-Poligen Stiftleisten VCC und GND an jedes Modul geführt werden (siehe die Verbindungen am 7805). Außerdem wäre es ungünstig die Ports im 2x5 Pin-Design auszuführen, weil man dann den ISP-Stecker falsch herum aufstecken und somit womöglich sogar teile der Elektronik dauerhaft beschädigen könnte. Des weiteren werden diese Stellen Instabil, wenn sehr viele Platinen aufeinander gesteckt werden und es könnten, durch das Aufstecken des ISP-Steckers, Lötaugen auf den unteren Platinen ausgerissen werden. Insofern ist ein separater ISP-Anschluss auf der Grundplatine sehrwohl günstiger als der Anschluss der Platinen über 2-reihige Stiftleisten. Würde man sämtliche Platinen über 2-reihige Stiftleisten miteinander zu verbinden wäre dies nicht günstiger, sondern eher schlechter und teurer, weil es so schwieriger wird die Platinen bei z.B. leicht verbogenen Kontaktstiften aufeinander zu stecken und 2-reihige Stift- und Buchsenleisten deutlich teurer, als 1-reihige sind und die Konstruktion aufgrund der geringeren Länge von 2-reihigen Stift- und Buchsenleisten auch nicht stabiler würde. mit freundlichen Grüßen Tobias
Hallo, @ Tobias genau so habe ich das gemeint, es ist mir nur schwergefallen das auzudrücken. Ich habe jetzt schon den LM2527 drauf, außerden werde ich den Platz zwischen den Stiftreihen besser nutzen. Ein JTAG-Anschluss ist auch schon drauf. VCC und GND an jedem Port auf dem Basissystem wird es leider nicht geben, da ich sonst nicht mehr mir dem Platz auf den anderen Platinen hinkomme, da diese nicht größer in der Länge machen kann, da ich nur die Light-Version benutze. (Als 10. Klässler hat man nicht so viel Geld) ;/ Dann habe ich noch eine Frage. Ich hatte geschrieben, ich wollte die PWM-Ports nach außen führen, soll ich auch gleich noch einen Transistor, Fet oder ähnliches mit einbauen? Gruß Jannis
Der Bastelkolege schrieb: > @VIP: Ich glaube hier hat Jannis sich etwas missverständlich > ausgedrückt. Er meint, dass auf einer der 9-Poligen Stiftleisten VCC und > GND an jedes Modul geführt werden (siehe die Verbindungen am 7805). Das hab ich gesehen. Ich halte das trotzdem für keine gute Lösung. Denn es bedeutet, dass ich immer 2 Ports benötige, damit ich eine vollständige Spannungsversorgung für ein Modul zur Verfügung habe. Bei meinem Experimentierboard habe ich zb eine Zusatzplatine, auf der genau 8 LED und sonst nichts vorhanden ist. Brauche ich eine optische Kontrolle oder gibt es etwas mit LEDs auszuprobieren, dann stecke ich die an EINEM beliebigen Port an (weil ja alle Portanschlüsse gleich sind) und ich bin mit verkabeln fertig. Die nächste Version wird dann neben einem verkabelungs-Eingang auch noch einen Ausgang haben. Damit kann ich dann diese LED-Platine vor eine andere Platine verkablen und hab eine optische Kontrolle, was eich zb eigentlich mit dem Motortreiber alles anstelle. > Außerdem wäre es ungünstig die Ports im 2x5 Pin-Design auszuführen, weil > man dann den ISP-Stecker falsch herum aufstecken und somit womöglich > sogar teile der Elektronik dauerhaft beschädigen könnte. Dafür gibt es Wannenstecker. Zusammen mit der Nase an jeder Flachbandkabelbuchse ist das verpolsicher. > Des weiteren > werden diese Stellen Instabil, wenn sehr viele Platinen aufeinander > gesteckt werden Versteh ich dich richtig, du willst Platinen stacken? Na dann viel Spass.
Hallo, Warum sollte man die Platinen nicht Stapeln? Alle Layouts sind schon darauf ausgerichtet. Gruß Jannis
Karl Heinz Buchegger schrieb: > Bei meinem Experimentierboard habe ich zb eine Zusatzplatine, Das sieht dann zb so aus. Angesteckt ist ein LCD am Port C und die LED Anzeige am Port D. Ich könnte jede der beiden Komponenten auch an jedem anderen Port anstecken. (Der 5. Anschluss direkt am µC ist der ISP)
Jannis C. schrieb: > Hallo, > Warum sollte man die Platinen nicht Stapeln? > Alle Layouts sind schon darauf ausgerichtet. Beim Experimentieren will ich zb anschliessen: Ein LCD, 3 LED, einen Motortreiber für 2 Motoren, 3 Servos und 2 Potis bzw Analoge Eingänge (ich bau zb einen kleinen Robot mit Greifarm der seine Umgebung per Helligkeitssensor abtastet) Das sind dann 5 (Standard-)Platinen, die du stapelst, oder wie muss ich mir das vorstellen? Und wie regelst du die Portkollisionen der einzelnen Platinen?
Wie wäre es dann mit einer auf Lochraster aufbaubare Platine mit 4 Wannensteckern die dann den Anschluss von Zusatzplatien oder Steckboards über besagtes Flachbandkabel? Diese würde dann auf die anderen Platinen gesteckt. Gruß Jannis
Jannis C. schrieb: > Wie wäre es dann mit einer auf Lochraster aufbaubare Platine mit 4 > Wannensteckern die dann den Anschluss von Zusatzplatien oder Steckboards > über besagtes Flachbandkabel? Klar, kann man machen. Allerdings frage ich mich, warum du dann nicht gleich auf dem Hauptboard die Anschlüsse so machst (ok, weil du dann alles umzeichnen müsstest. Ist aber IMHO eher ein schwaches Argument) Aber lass dir von mir nicht dreinreden :-) Ich kann dir nur sagen, was ich als sinnvoll erachtet habe und womit ich bis jetzt gut gefahren bin. Das kann bei dir wieder anders aussehen.
@Karl Heinz >Ich kann dir nur sagen, was ich als sinnvoll erachtet habe und womit ich >bis jetzt gut gefahren bin. Das kann bei dir wieder anders aussehen. Das sieht bei mir genau so aus. Jeder Port kommt auf eine 10polige Steckerliste. Das hat sich nach ein paar Versionen so rausgearbeitet weil sehr flexibel. Vieleicht sind wir ja sogar kompatibel;)
holger schrieb: > @Karl Heinz >>Ich kann dir nur sagen, was ich als sinnvoll erachtet habe und womit ich >>bis jetzt gut gefahren bin. Das kann bei dir wieder anders aussehen. > > Das sieht bei mir genau so aus. Jeder Port kommt auf > eine 10polige Steckerliste. Das hat sich nach ein paar > Versionen so rausgearbeitet weil sehr flexibel. > Vieleicht sind wir ja sogar kompatibel;) Ich sach nur: RN-Standardanschluss :-)
>Ich sach nur: RN-Standardanschluss :-)
Der hier? Dann sind wir nicht kompatibel;)
Pin 1 ist bei mir GND, Pin2 Vcc und so weiter. Gerade andersrum.
Pin 1 DB7
Pin 2 DB6
Pin 3 DB5
Pin 4 DB4
Pin 5 EN2 (wird nur bei manchen LCDs benötigt)
Pin 6 EN
Pin 7 R/W
Pin 8 RS
Pin 9 GND
Pin 10 +5V
Hallo, @ Karl Heinz das Argument mit dem Umzeichen würde ich nicht bringen, da ich die Siebensegment- Platine größtenteils umgezeichnet habe und auch das Basissystem aufgrund deiner Anregungen komplett neu route. Als Gegenargument führe ich jedoch an das beide Platinen mehr als nur einen Port verbrauchen. Jetzt kann man darauf natürlich antworten, dass dann auch das Pfostensteckersystem verwendet werden könnte und dass stimmt auch, aber dann geht ein wesentlicher Vorteil nämlich die kompakte Bauweise verloren. Da dies für mich mein erstes wirklich größeres Projekt ist bin ich für alle Anregungen offen und versuche diese nach Absprache mit Tobias auch umzusetzen. An dieser Stelle treffen meiner Ansicht nach zwei verschiedene Ansichten aufeinander. Meiner Ansicht nach ist es ohne Probleme möglich beide Ansichten und Philosophien in irgendeiner Weise zu kombinieren. In diesem Fall wäre die einfachste Lösung eine Adapterplatine die auch dein System integrieren würde. Mit einer standardisierten Pinbelegung währe sicherlich allen geholfen, da beide Systeme kompatibel währen. Als noch ziemlich blutiger Anfänger ist es immer in meinem Interesse von den Erfahrenen zunlernen. -> Ich werde für die Adapterplatine den RN-Standartanschluss verwenden. Gruß Jannis
holger schrieb: >>Ich sach nur: RN-Standardanschluss :-) > > Der hier? Dann sind wir nicht kompatibel;) > Pin 1 ist bei mir GND, Pin2 Vcc und so weiter. Gerade andersrum. Mein Fehler. RN <==> Roboternetz Der Anschluss hier http://www.rn-wissen.de/index.php/RN-Definitionen#Datenportstecker_10polig_.288_Ports.29 Die Idee war, von dort auch schon mal fertige Platinen benutzen zu können ohne erst lange das Rad neu erfinden zu müssen. Edit: Ach, seh grad - Wir reden eh vom selben. Weiter unten ist dann der LCD Anschluss, der über diesen Standardanschluss realisiert ist.
Jannis C. schrieb: > Hallo, > @ Karl Heinz das Argument mit dem Umzeichen würde ich nicht bringen, da > ich die Siebensegment- Platine größtenteils umgezeichnet habe und auch > das Basissystem aufgrund deiner Anregungen komplett neu route. Als > Gegenargument führe ich jedoch an das beide Platinen mehr als nur einen > Port verbrauchen. Mein Argument ist, dass deine Platinen nicht der Regelfall sondern die Ausnahme darstellen. 7-Seg geht nicht anders und auf der anderen Platine ist das so, weil du 2 Funktionsgruppen drauf hast. Aber wie schon gesagt: Es ist ok. Wenn dir das gefällt, dann mach das so. Immerhin hast du einen Grund genannt, warum du das so machen möchtest. Und das ist schon mal gut.
Hallo, Du hast natürlich volkommen recht, auch das meine Platinen 2 oder mehr Baugruppen enthalten. Ich denke, dass das System von mir durchaus mit deiner Variante kompatibel ist, auch wenn es eher eine exotische Ausführung ist. Ob exotisch oder nicht, das heist ja nicht dass die Platinen nicht schlecht sind. Meiner Meinung nach bieten sie alles was man als Anfänger und angehender Fortgeschrittener braucht. Sowohl deine Schnitstelle mit dem Portweisen Anschluss als auch meine mit der Aufsetztmöglichkeit haben sowohl ihre Vor-als auch Nachteile. Auf meinen Platinen vermisse ich zum Beispiel Motortreiber oder die Möglichkeit einen Schrittmotor anzusteuern. Bei diesen würde ich aber auch externe Platinen wählen, da Kühlkörper nicht in mein System passen. Gruß Jannis
>Ob exotisch oder nicht, das heist ja nicht dass die Platinen nicht >schlecht sind. Natürlich nicht. Du kannst ja auch tun und lassen was du willst. Aber bedenke dass du bei Aufsteckplatinen nur schlecht an den unteren Platinen mal was messen kannst wenn es nötig ist. Und das kommt öfter vor als dir lieb ist. Aber mach halt wie du magst. Sind ja nur Vorschläge.
holger schrieb: >>Ob exotisch oder nicht, das heist ja nicht dass die Platinen nicht >>schlecht sind. > > Natürlich nicht. Du kannst ja auch tun und lassen was du willst. > Aber bedenke dass du bei Aufsteckplatinen nur > schlecht an den unteren Platinen mal was messen kannst wenn > es nötig ist. Und das kommt öfter vor als dir lieb ist. > > Aber mach halt wie du magst. Sind ja nur Vorschläge. Persönlich denke ich, das man solche Experimentierboards sowieso 2 mal aufbaut. Beim 2-ten mal weiß man dann schon, was beim ersten mal nicht so toll war und ändert es um.
Eines würde mich aber noch interessieren. Wie hast du dir die Steckverbindung konkret vorgestellt? OK. Auf dem Mainboard sitzen jeweils Stiftleisten. Die Erweiterungsboards haben jeweils auf der Unterseite eine passende Buchstenleiste, die in die Steckerleiste passt. Haben die auf der Oberseite dann auch eine Steckerleiste, so dass du 2 Erweiterungsboards übereinander stecken kannst (also SD_Karte + 7-Seg gleichzeitig einsetzbar)? Wenn ja: Wie lötest du die Steckerleisten an? Die Löcher in den Platinen sind schon von den unterseitigen Buchsenleisten belegt.
Hallo, also das Basiboard habe ich in der alten Version schon gebaut und auch getestet und dabei noch Fehler gefunden. Es stimmt also dass man alles zwei mal baut. Die Verbindung der Board habe ich mir so vorgestellt: auf dem Basissystem befinden sich extra hohe Buchsenleisten, damit die Aufsteckplatinen den Controller nicht berühren. Auf den Boards befinden sich ebenfalls hohe Buchsenleisten, jedoch haben diese extra lange Beine. Diese werde dann in die Buchse darunter gesteckt. Ich denke, dass ich doch gut messen werden können, da die Reihnfolge egal ist und dass ich deshalb immer die Platine, die Probleme macht nach oben stecken kann. Das mit dem Aufstecksystem habe ich mir beim Arduino abgeschaut. Die verwenden ein ähnliches System :) Dadurch ist es theoretisch möglich unendlich Platinen übereinander zu Stapeln und meine beiden Platinen sind gleichzeitig nutzbar. Ausreden werde ich eine Eagle- Datei posten, mit der jeder sich seine eigene Platine erstellen kann und die dann auch passt. Gruß Jannis
Nur zweimal? ;) Nach dem x-ten Bau von Experimentierboards für unterschiedliche Controller habe ich mich für das "Steck- und Verkabelungssystem" von Atmels STKs entschieden, also 2x5pol. Stiftleisten für Ports, für 8 LEDs, für Taster, für 7-Segmentazeigen usw. Für Servos, LCDs gibt es extra Adapterboards, weil dort eine andere Stecker/Buchsen vorgesehen sind, sowie extra Spannungen gebraucht werden. Jetzt funktioniert alles wie eine Art "Baukasten", fast alles läßt sich ohne oder mit wenig Lötarbeit zusammenstöpseln. Nur so, als Anregung aus der Praxis. Blackbird
Ach ja, Übereinanderstecken ist ungünstig, das erschwert das Messen. Gesteckt wird bei Atmel (und mir) mit Jumper-wires. Blackbird
Hallo, ich kann ja die Platine an der ich etwas messen muss nach oben stecken, dann kann ich auch an dieser Platine messen. Gruß Jannis
Hallo, auch das Basissystem ist fertig überarbeitert. Neu ist der Schaltregler, die PWM-Stiftleiste und die JTAG-Schnittstelle. Was Leiterbahnstärken und DK-Durchmesser angeht so ist dies sicherlich nicht die letzte Version. Desweiteren haben noch nicht alle Wiederstände den richtígen Wert. Gruß Jannis
Jannis C. schrieb: > Auf den Boards befinden sich ebenfalls hohe Buchsenleisten, jedoch haben > diese extra lange Beine. Diese werde dann in die Buchse darunter > gesteckt. Ah, ok. So gehts natürlich. Hat mich nur verwundert, wie du 2 Bauteile in dieselben Löcher bringst. Mit extralangen Beinen hab ich nicht gerechnet :-)
Hallo, bei meinem Praktikum wurde mir erst das Arduino vorgeschlagen. Ohne diese Rechere hätte ich dieses Board so nicht erstellt. Aber auch deine Methode hat mir einen anderen Blickwinkel gezeigt. -> Ich habe eine Menge dabei gelernt. Hat jemand Interesse an dem Board? Tobias ist gerade an der Preiskalkulation und ihn würde interresieren wie viele Boards/ Bausätze nachgefragt wären. Wir können anbieten: Nur die gewünschten Platien-> Hauptboard, SD-Card, Siebensegment. Bausätze mit den gewünschten Platien-> siehe oben Fertig bestücke Boards auf Anfgrage. Adapterplatine ->Stiftleiste zu 10 poligen Wannenstecker auf Lochraster mit Bauteilen oder ohne. Auch hier sind Kompletfertigungen möglich. An alle die nur die Platine haben möchten empfiehlt es sich einen Schalter, den es nur bei Digikey gibt mit zu ordern. Diese vorläufige Anfrage ist nicht bindend, sie dient uns lediglich für eine Einschätzung des Bedarfes. Am Sonntag werde ich das Layout für die Adapterplatine von unsererm auf das von Karl-Heinz sowohl als Eagle Datei als auch als PNG mit Maßen posten. Diese kann dann auf Lochraster aufgebaut werden. Gruß Jannis
Nachtrag: Die Platinen werden verzinnt, durchkonntaktiert und mit Lötstoplack versehen sein. Gruß Jannis
Bitte melde dich an um einen Beitrag zu schreiben. Anmeldung ist kostenlos und dauert nur eine Minute.
Bestehender Account
Schon ein Account bei Google/GoogleMail? Keine Anmeldung erforderlich!
Mit Google-Account einloggen
Mit Google-Account einloggen
Noch kein Account? Hier anmelden.












