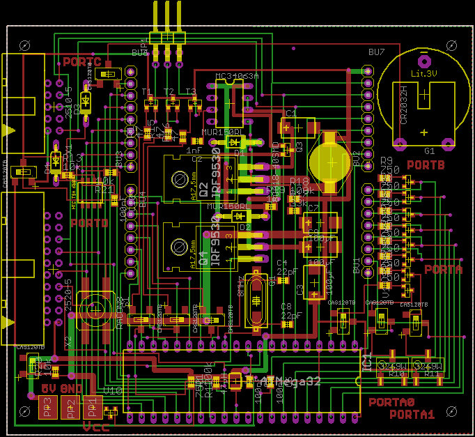
Hallo, Ich möchte euch meine neuen Entwicklungsboards mit dem ATMega32 vorstellen. Das Basiboard beinhaltet: Eine Batterie gepufferte RTC, JTAG, ISP, 5V 3A Schaltregler, 3 PMW-Ausgänge, zwei ADC-Anschlüsse an Potis und acht Anzeige-LEDs. Des weiteren werden noch drei weiter Boards angeboten, welche auf das Basisboard, via Stiftleisten gesteckt werden können. Auf diese Weise ist es möglich alle Boards gleichzeitig zu nutzen. Diese sind das Siebensegment-Board, das SD-Card-Board und eine Apaterplatine mir dem RN-Standartanschluss. Das Siebenssegment-Board beinhaltet: 6-stellige, 20mm hohe Siebensegmentanzeige, LCD-Connector zum Anschluss eines HD44780 kompatiblen Displays und drei Taster. Das SD-Card-Board beinhaltet: SD-Kartenslot mit speziellem Pegelwandler, sämliche Bussysteme auf Stiftleisen (TWI, SPI, USART), sowie mini-USB(aktuell noch USB-B; wird nocj geändert), RS485 und RS232. Außerdem befinden sich auf dem Board ein Temperatursensor und ein Luftrucksensor. Nahe zu alle Komponenten lassen sich per Schalter ein-bzw. ausschalten. Auf dem Adapterboard befinden sich vier Wannenstecker für jeden der 8-Bit Ports. Ich biete an: -nur das Basissystem mit Bauteilen 25€ -nur das Basissystem ohne Bauteile 13€ -nur Basisboard fertig bestückt auf Anfrage und mit Aufpreis -das Siebensegment-Board mit Bauteilen 27€ -das Siebensegment-Board ohne Bauteile 15€ -das Siebensegment-Board fertig bestückt auf Anfrage und mit Aufpreis -das SD-Card-Board mit Bauteilen 35€ (ohne SD-Card und Luftdrucksensor) -das SD-Card-Board mit Bauteilen 45€(ohne SD-Card mit Luftdrucksensor) -das SD-Card-Board ohne Bauteile 12€ -das Sd-Card-Board fertig Bestückt auf Anfrage und mit Aufpreis (ohne SD-Card) -das Adapter-Board mit Bauteilen 9€ -das Adapter-Board ohne Bauteile 5€ -das Adapter-Board fertig bestückt auf Anfrage und mit Aufpreis -das Komplettsystem mit allen Boards und bauteilen (ohne SD-Card) Bauteilen 80€ -das Komplettsystem mit allen Boards ohne Bauteile 23€ -das Komplettsystem mit allen Boards fertig bestückt auf Anfrage und mit Aufpreis Bestellungen bitte per PN oder an janniscarstenmc (at) googlemail (do) com Fragen, Anregungen oder Kritik? Immer her damit :-) Gruß Jannis
Nachtrag: Alle Platinen sind durchkontaktiert, vegoldet und mit Lötstopplack versehen. Gruß Jannis
Jannis C. schrieb: > Fragen, Anregungen oder Kritik? Immer her damit :-) Ich drücks vorsichtig aus, bevors ein anderer anders tut: Für den Wust verlangst du noch Geld? Verzeih :-/
Hallo, Kein Problem ich habe ja gesagt, Kritik ist erwünscht. Darf ich mir die Frage erlauben, was dich stört, bzw nicht gefäll!? Gruß Jannis
Jannis C. schrieb: > Darf ich mir die Frage erlauben, was dich stört, bzw nicht gefäll!? Sollen wir die Bilder deines Layouts reposten???
Jannis C. schrieb: > Hallo, > Kein Problem ich habe ja gesagt, Kritik ist erwünscht. > Darf ich mir die Frage erlauben, was dich stört, bzw nicht gefäll!? > Gruß Jannis Selbstverständlich, ich war gerade am tippen :-) . Dickere Leiterbahnen, oder alternativ mal Masseflächen. Oder soll das gestrichelte eine Fläche sein, die nicht freigerechnet wurde? . 45°-Knickwinkel. . Leiterbahnen mal symmetrisch oder überhaupt irgendwie nach System verlegen. Da ist ja kein Knick und kein Abstand wie der andere! adapter.png: . Fläche drumherum, schont das Ätzmittel. Siebensegment.brd.png: . Wie oben. . Alles zusammenschieben, das ginge vermutlich auch problemlos einseitig. . Ggf. Transistorarray verbauen (ULN...), spart Komponenten. . Für das HD..kompatible wäre vermutlich ein 2x7-Wannenstecker gängiger. SD-Card_Bus_allgemein.brd.png: . Wie oben. . Etliche überflüssige Vias. . Wenig intuitiv, überall verstreute Schiebeschalter und sowas, räum mal auf! . Buchse und Pegelwandler (RS232) mal zusammenrücken. Vieles andere auch, nicht quer über die Platte ziehen. progboard.png: . MC34063 ist nun wirklich antiquiert. Ist auch nicht ganz einfach, damit nen gescheiten Regler zu zaubern. Deine Konstruktion geht vermutlich in die Hose, die Leiterbahnen sind ewig lang. Falk hatte da mal ne schöne Seite dazu. . Vias, Vias, Vias... . Masse der Ballastkondensatoren des Quarzes direkt zum MCU zurückführen, nicht über ne riesige Massefläche. Unterm Quarz keine Fläche. ...
> Sollen wir die Bilder deines Layouts reposten???
Schreib' nicht wir - sondern ich und übe sachliche Kritik.
Hallo, Alle Platinen besitzen Masseflächen, die sind zu Gunsten der Übersichtlichkeit nicht mit drauf. 2*7 Wannenstecker wird eingebaut, die Vias werde ich einhaltlich machen. Das ist mein erstes Projekt, das ich veröffentliche; ich werde versuchen alle deine Kritikpunkte zu Berücksichtigen, damit das ganze auch sein Geld wert ist. :-) Gruß Jannis
Viel Erfolg :-} Versuch mal, das aus einem anderen Winkel zu sehen. Platinen sollen nicht irgendwie verroutet werden und funktionieren. Irgendwie funktionieren wird dein Kram da sicher auch, wenn die Schaltung stimmt. Platinen routen ist vielmehr Kunst, jede Platine wird ein Kunstwerk. Das hat z.B. also auch eine ästhetische Komponente. Wenn ich mir eine Platine angucke, aus einem alten Diskettenlaufwerk oder sowas, und da liegen dann sieben Leiterbahnen schön parallel und die Achte liegt krumm oder mit anderem Abstand oder sowas -- ohne erkennbaren Grund (Signallaufzeit o.ä.) -- dann stört mich das. Mich stört bei deiner Adapterplatine z.B. auch, dass die parallelen Leiterbahnen verschiedene Abstände haben, die Knicke (mach 45° draus!) nicht schön übereinander sortiert sind und so weiter.
Hallo, Ich habe diese Kunst, bzw diesen Blick für das Ästhetische noch nicht. Praktisch für mich wenn ich das gleich am Objekt lernen kann. Hast du einen Vorschlaf für einen besseren Schaltregler? Gruß Jannis
Hallo, ich habe schon mal die erste Platine umgeroutet. Denn LM2575 hatte ich vorher drauf, der liefert leider nur 1A :( Hast du sonst einen der 2 oder 3A liefert? Gruß Jannis
Jannis C. schrieb: > Hallo, > ich habe schon mal die erste Platine umgeroutet. Unten rechts sieht schon sehr gut aus. Oben ist wieder bissl verrutscht. Versuch mal, mit möglichst wenigen Knicken auszukommen. Unten links leg mal nicht so eine riesige Schlaufe. Rück den Bus mal an den Stecker ran. > Denn LM2575 hatte ich vorher drauf, der liefert leider nur 1A :( > Hast du sonst einen der 2 oder 3A liefert? 3A mit LM2576 bzw. P3596, musst du dann entsprechend für 3.3V beschalten.
Wieso für 3.3V? Die Platine braucht doch 5V. Gruß Jannis
>Hast du einen Vorschlaf für einen besseren Schaltregler?
Junge, Junge...bis Du mit sowas Geld verdienen kannst, musst Du noch
viel vorschlafen.
Hallo,
>Vorschlaf
ist mir auch aufgefallen, war nur zu langsam um es noch zu ändern.
Die Schlaufe ist nicht zu Vermeiden, da hier die Reihenfolge der
Anschlüsse anders herum ist. Dass kann ich leider auch nicht ändern.
Gruß Jannis
Achso, okay. Dann habe ich dich missverstanden. Gruß Jannis
Hallo, Zitat: Ich drücks vorsichtig aus, bevors ein anderer anders tut: Für den Wust verlangst du noch Geld? Ja, für diesen "Wust" verlangt er Geld. Die Leiterbahnführung ist zugegebener maßen nicht unbedingt ästhetisch, aber die Platine wird so funktionieren. Zitat: LM2575 und Konsorten zum Beispiel. Der LM2575 kostet deutlich mehr, als ein MC34063 und kann trotzdem deutlich weniger Strom ab. Die Leistung des MC34063 ist mit einem externem Mosfet auch sehr hoch und die Leitungen um den MC34063 herum sind ziemlich kurz und ach nicht besonders kritisch. Der Schaltregler kann dank externem p-channel-Mosfet auch bis zu 6A dauerhaft liefern und das bei Steckbrett(!)-Aufbau. Der Wandler hat außerdem einen sehr hohen Wirkungsgrad ist ist somit ideal für solche Schaltungen geeignet. mfg, Tobias
Der Bastelkolege schrieb: > Der LM2575 kostet deutlich mehr, als ein MC34063 und kann trotzdem > deutlich weniger Strom ab. Der MC34063 hat dafür kein definiertes Schaltverhalten. Die Schaltfrequenz liegt halt irgendwo um den Sollwert. Ich weiß auch nicht, wo diese Schaltung 6A verbrennen soll, geschweigedenn 3A. Vielleicht liest du eine andere Schaltung, mal die mal die Laststromkreise des Reglers ein. Allein die Zuführung von der Klemme unten links bis zum Regler ist übelst. Von der Schleife über den Ausgangskondensator ganz zu schweigen...
Hier hab ichs mal aufgemalt. Kurz ist anders... Das letzte Bild war mal ein Versuch von mir.
Wozu überhaupt ein 5V Regler auf einem Experimentierboard? Das versorgt man sinnvollerweise mit einem Labor NG mit einstellbarer Strombegrenzung. Oder wenn's billig sein soll nimmt man ein fertiges 5V NT, 3A Eco Friendly für 12,95 bei Reichelt zb oder die Low Cost Restposten von Pollin.
@Sven P.: Seufz... Bedenke die Größe des Bords! Sie beträgt 83x100mm. Insofern sind die "KRITISCHEN" Leitungen an der Drossel recht kurz. Und verwende bitte nächstes mal eine dünnere Linienbreite, wenn du die Leitungen nachzeichnest! da kann man ja gar nichts mehr erkennen?!? Und warum bitte soll die Schaltfrequenz nicht genau berechenbar sein ??? Dafür gibt es extra ein hübsches Diagramm, eine Formel und, wenn man mal bitte ins Datenblatt schauen möge, auch einen extra Kondensator (timing capacitor)! Und das Gerät kann schon 6A verbraten. Wie auf dem Layout zu sehen ist ist ein extra Pad für den 5V-Ausgang und ein Anschluss auf dem Adapterboard für die 5V vorgesehen. Daher kann man auch stromhungrige externe Komponenten mit dem Schaltregler versorgen. Ja, die Leiterbahnen sind lang, aber dafür auch verdammt dick! Außerdem befinden sich an allen wichtigen Stellen Stabilisierungs-Kondensatoren, so dass starke Schwankungen durch die 50-100 mOhm der Zuführungsleitung unterbunden werden :trollface: . Vermutlich haben schon die Kabel, welche vom Akku oder Netzgerät zum Board gehen einen höheren Widerstand. mfg, Tobias
Hallo, @ Tobias: Beruhig dich wieder. Ich weiß noch was wir für Beweggründe hatten als wie den LM2575 gegen den kleineren MCundsoweiter getauscht haben. Was die Leiterbahnführungen angeht hat Sven vollkommen recht, ich hätte die Anschlusspads auch gescheiter positionieren können. Zum Beispiel an der anderen Seite der Platine. Um wieder aufs Thema zu kommen, gibt es einen Schaltregler der 3A liefert und dem LM2575 ähnlich ist? @ Sven: Durch die con dir angeregte Überarbeitung kann ich die SD-Card Platine deutlich kleiner machen. Danke :-) Gruß Jannis
> Um wieder aufs Thema zu kommen, gibt es einen Schaltregler der 3A > liefert und dem LM2575 ähnlich ist? z.B. von Micrel: MIC4576, MIC4685 ...
Hallo, Die Schaltregler werde ich mir mal anschauen. Gruß Jannis
Hallo, das zweite Board ist fertig, es wird jetzt deutlich billiger sein, da die Platine um 25% kleiner geworden ist. Gruß Jannis
Hallo, die Siebensegment-Platine ist überarbeitet. Ich habe mich gegen ein Transistor-Array entschieden, da ich nur acht Transistoren brauche und die Transistor-Arrayas, die ich gefunden haabe, 18 Transistoren haben. Außerdem waren die viel teurer als 8 Transistoren und die dazugehörigen Wiederstände. 2*7 Wannenstecker ist jetzt auch auf dem Board. Gruß Jannis
Hallo Jannis, Jannis C. schrieb: > Ich habe mich gegen ein > Transistor-Array entschieden, da ich nur acht Transistoren brauche und > die Transistor-Arrayas, die ich gefunden haabe, 18 Transistoren haben. Ich kenne Deinen Schaltplan nicht, daher mein "Tipp ins Blaue". Vielleicht wäre hier ULN2803 oder ein UDN2981 sinnvoll? Mit freundlichen Grüßen Guido
Hallo, danke, ich werde den UDN2981 verwenden. Gruß Jannis
mach mal den untersten taster noch grade in die reihe;)
Hallo, Mach ich. Danke für den Hinweis. :-) Gruß Jannis
Der Bastelkolege schrieb: > @Sven P.: Seufz... Bedenke die Größe des Bords! Sie beträgt 83x100mm. Ja und? Ist das für dich riesig oder winzig? Vorallem ist es dem Schaltregler vollkommen wurscht. Es ist halt total sinnfrei, das Netzteil am anderen Platinenrand zu bauen, als die Anschlüsse. Ich will doch das Gehacke vom Schaltregler möglichst weit weg haben, also setze ich den Regler direkt an die Anschlüsse und halte ihn kompakt. > Insofern sind die "KRITISCHEN" Leitungen an der Drossel recht kurz. Du meinst relativ kurz. Aber dafür interessiert sich der Regler halt nicht. Und die sind relativ lang. > Und > verwende bitte nächstes mal eine dünnere Linienbreite, wenn du die > Leitungen nachzeichnest! da kann man ja gar nichts mehr erkennen?!? Dann leg halt den Originalplan daneben, so war das auch gedacht. > Und > warum bitte soll die Schaltfrequenz nicht genau berechenbar sein ??? Weil der MC34063 keine fest einstellbare Schaltfrequenz hat. > Dafür gibt es extra ein hübsches Diagramm, eine Formel und, wenn man mal > bitte ins Datenblatt schauen möge, auch einen extra Kondensator (timing > capacitor)! Genau, und wenn du auch mal bitte ins Datenblatt schauen würdest oder besser: auch lesen würdest, dann hättest du bemerkt, dass der Regler je nach Belastung einfach Impulse auslässt. Der regelt nicht etwa die Impulsbreite, wie moderne Regler es oft machen, sondern er lässt einfach ganze Impulse weg. Und dann sackt auch die Frequenz ganz schnell ab, vorallem im Leerlauf. > Und das Gerät kann schon 6A verbraten. Wie auf dem Layout zu > sehen ist ist ein extra Pad für den 5V-Ausgang und ein Anschluss auf dem > Adapterboard für die 5V vorgesehen. Daher kann man auch stromhungrige > externe Komponenten mit dem Schaltregler versorgen. Hälst du das für sinnvoll? 6A bei den dürren Leiterbähnchen...? > Ja, die Leiterbahnen > sind lang, aber dafür auch verdammt dick! Für einen Schaltregler sind die sogar verdammt dünn. Angebracht wären ganze Kupferflächen, grad bei so einem zickigen Regler. > Außerdem befinden sich an > allen wichtigen Stellen Stabilisierungs-Kondensatoren, so dass starke > Schwankungen durch die 50-100 mOhm der Zuführungsleitung unterbunden > werden :trollface: Ich sehe in erster Linie einen Wust aus verstreuten Kondensatoren. Der Schaltregler ist wenig bis garnicht abgeblockt und es gibt nur ein paar Elkos als Puffer. Besser wäre etwas Keramik oder Tantal parallel dazu.
Hallo, um diese Diskussion über den alten Schaltregler zu beenden, ich bin gerade dabei, den vorgeschlagend Schaltregler ein zu bauen. Der sitzt jetzt direkt neben den Anschlüssen. Desweiterrn wird auch das Basisboard kleiner werden, da durch Svens Verfahren deutlich meht Platz frei wird. Danke noch mal an Sven. Tobias, ich werde dich noch mal anrufen. Gruß Jannis
Hallo, auch das Basiboard ist fertig überarbeitet und deutlich kleiner. Ich habe den vorgeschlagenen Schaltregler eingebaut. Wie angemerkt, befindet sich unter dem Quarz keine Massefläche mehr. Unsicher bin ich mir jedoch bei der Leiterbahnführung unter der Drossel. Ist das so machbar oder eher nicht? Auch die Adapterplatine habe ich nochmal überarbeitet. Auf dem Foto ist die Massefläche jedoch nicht mit drauf. Falls Interress besteht, die oben genannten Preise sind nicht mehr gültig, da zu hoch. :-) Gruß Jannis
Kann es sein, dass deine Taster nicht untereinander zentriert sind?
Ja, stimmt. Das ist noch das falsche Bild. Ich lade heute noch ein neues hoch. Gruß Jannis
Und vor allem hat es sehr wenigern Dukos. (freu) Ist dir Aufgefallen, das ich versucht habe die Adapterplatine einheitlich zu Routen? Gruß Jannis
Hallo, ich habe gerade festgestellt, dass ich den Taster nicht verrücken kann, da ich nur die Light-Version von eagle habe. Ich habe die Platine jedoch in meinem Praktikum begonnen, wo die die Vollversion hatten. Hat hier jemand die Möglichkeit, mir einmal den Taster zu rücken? Der-oder die jenige könnte sich bitte bei mir per PN melden. Danke. Gruß Jannis
Die Light-Version ist auf nicht-kommerzielle Anwendungen beschränkt, ich hoffe das berücksichtigst du.
Ja, das ist mir bekannt. Ich habe die Platinen jedoch bei der Firma angefangen, bei der ich mein Praktikum gemacht habe und die haben die Vollversion. Gruß Jannis
Jannis C. schrieb: > Ja, das ist mir bekannt. Ich habe die Platinen jedoch bei der Firma > angefangen, bei der ich mein Praktikum gemacht habe und die haben die > Vollversion. > Gruß Jannis Du schreibst aber ganz oben irgendwas von wegen "Ich biete an:" und darunter stehen dann Verkaufspreise... Sowas nennt man dann schon kommerziell... So wie die ersten Entwürfe ausgesehen haben hätte ich NIE gedacht, dass das mit Eagle gemacht wurde...
bestuecker schrieb: > Sowas nennt man dann schon kommerziell... Ich denke, kommerziell wird es erst, wenn die Schaltungen real existieren und überhaupt einmal funktioniern. Bislang werden ja nur Preise für heiße Luft genannt ;-)
Hallo, alle Layouts sind auf der Professional-Version von eagle begonnen worden. Ich habe sie nur auf meiner Light-Version nachgearbeitet und verbessert. Meine Preise orientieren sich nahe am Selbstkostenpreis, kommerziell ist es dadurch trotzdem. Preise für heiße Luft stimmt zum Teil, da ich das Basisboard in der alten Version bereits getestet habe. Gruß Jannis
>Sollen wir die Bilder deines Layouts reposten???
Wenn ich mir Layouts von Rohde und Schwarz von vor 30 Jahren anschaue,
wird's mir auch ganz anders*.
Hab so das Gefühl, dass allein die Tatsache, dass in einem Layout
mindestens ein rechter Winkel vorkommt, für viele schon der Grund ist,
dieses Layout als "Scheiße" abzustempeln. Schade...
*) Diese Aussage bezieht sich einzig und allein auf das optische
Erscheinungsbild gemessen an heutigen, durch EDV geprägten, Maßstäben.
Hallo, Also so viel ich weiß, befinden sich in den neuen Layouts nur noch sehr wenige bis keine rechte Winkel. Gruß Jannis
Hallo, nachdem ich dann alle berechtigten Mängel (also alle) beseitigt habe, wollte ich mal fragen, ob den jemand interrese an den Boards hat? Gruß Jannis
Ich hätte mal eine Frage: Warum versuchst du auf Biegen und Brechen selbstgebaute Entwicklerboards zu verschachern. Die kann man sich auch selber bauen, auf die Bedürfnisse zugeschnitten, oder kaufen (es gibt inzwischen ja schon sehr viele Unterschiedliche). Machst du das, um Geld zuverdienen? Damit du zeigen kannst was du alles beherrschst? Um Praxis und Profitipps zubekommen, die du einsetzen kannst? fragende Grüße...
Hallo, Nein ich mache das weder um Geld zu verdienen, noch um zu zeigen was ich kann. Ich denke der Punkt mit dem Zeigen, hat sich in dem Momment erübrigt,nachdem Sven seine Vorschläge gegeben hatte. Natürlich habe ich bei der Sache viel gelernt, was ich sonst so nicht hätte lernen können. Das ist aber doch Sinn eines Forums. Gruß Jannis
Bitte melde dich an um einen Beitrag zu schreiben. Anmeldung ist kostenlos und dauert nur eine Minute.
Bestehender Account
Schon ein Account bei Google/GoogleMail? Keine Anmeldung erforderlich!
Mit Google-Account einloggen
Mit Google-Account einloggen
Noch kein Account? Hier anmelden.














