Hi, ich bin gerade dabei mir eine einstellbare Konstantstromsenke zu basteln. Als Ausgangspunkt habe ich den im folgenden Link vorgestellten Schaltplan verwendet: http://www.uchobby.com/index.php/2008/02/04/adjustable-current-sink/ Konkret folgender Schaltplan: http://www.uchobby.com/wp-content/uploads/2008/02/opamptransistorsink.gif Bei einer Simulation in LT Spice läuft der auch, selbst ohne den 330R Widerstand. Bei meinem realen Aufbau funktioniert er allerdings überhaupt nicht. Zum einen wäre am OP Amp Ausgang natürlich ein FET leichter zu betreiben, aber ich habe nur Transistoren hier. Zum anderen bin ich nach etwas Überlegen zu dem Entschluss gekommen, dass man für die BE-Diode des Transistors einen Widerstand parallel schalten muss damit diese öffnet. Und damit funktioniert es dann auch. Daher die große Frage: warum funktioniert die Schaltung in LT Spice mit einem idealen OP und scheinbar bei dem Autor obiger Schaltung, aber nicht bei mir? Ich habe übrigens einen LM324 verwendet und einen BC547. Davor mit einem BD138 (PNP, d.h., die Schaltung habe ich entsprechend geändert). Grüße Thilo P.S. Mit funktioniert nicht meine ich, dass der Transistor sperrt und kein Strom über den Lastwiderstand fließt.
Merkwürdig - bei mir funktioniert die auch in der Praxis. Allerdings gebe ich dem OP auch eine negative Spannungsversorgung. Gruß Jobst
Die Zenerdiode für die Referenz-Spannung muss natürlich umgekehrt angeschlossen sein! Mit LM324 sollte die Stomsenke, so wie gezeichnet, problemlos mit unipolarer Versorgung funktionieren, solange die Spanunngen an den Opamp-Eingängen deutlich über 100-150mV liegen.
Bei mir funktioniert diese Art von Schaltung auch. Zeig doch mal den Schaltplan deines Aufbaus. :-)
wombat schrieb: > Die Zenerdiode für die Referenz-Spannung muss natürlich umgekehrt > angeschlossen sein! > > Mit LM324 sollte die Stomsenke, so wie gezeichnet, problemlos mit > unipolarer Versorgung funktionieren, solange die Spanunngen an den > Opamp-Eingängen deutlich über 100-150mV liegen. > Die Diode in obigem Schaltplan dient der Strombegrenzung (laut Text). Ich verwende eine eigene Spannungsversorgung für den LM324 und den Spannungsteiler für die Referenzspannung, wobei dadurch der BE-Strom nicht mehr aus dem Testgerät entnommen wird. Die 100-150mV könnten daran Schuld sein, da ich mit 90mV getestet habe (die Übersetzung zu Ampere ist ja 1:1 bei einem 1R Widerstand). Heißt das konkret, dass ich einen anderen Opamp verwenden muss? Und woher kommen die 100-150mV? Grüße Thilo
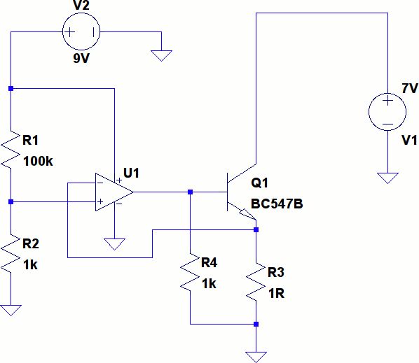
Den Schaltplan meines Testaufbaus habe ich diesem Beitrag angehängt.
> Merkwürdig - bei mir funktioniert die auch in der Praxis. > Bei mir funktioniert diese Art von Schaltung auch. Noch 2 Leute die bei Rot über die Ampel fahren. Der Transistor bringt zusätzliche Verstärkung durch seine Steilheit (die übrigens durch den Vorwiderstand etwas abgemildert wird, aber nach wie vor >1 ist). Und auf diese zusätzliche Verstärkung sind die OpAmps nicht kompensiert, von der wissen sie nichts, können sie ja auch nicht. Daher enthält JEDE RICHTIGE Stromregelung dieser Art eine zusätzliches RC Glied aus Rx und Cx zur Kompensation (oder gleich einen OpAmp der beliebig kompensierbar ist). Rx kann man 10k nehmen, Cx muss man ausprobieren bis es schnell regelt ohne zu schwingen. +---+--R-----------+--o | | Last | Poti---|+\ | | | | >-+-R-|< NPN ZD | +-|-/ Cx |E | | | | | | | +------+-Rx-+ | | | | | Shunt | | | +---+--------------+--o Leider gibt es offenbar immer noch Leute, die nicht wissen, wie man Stromsenken aufbaut, weil sie nicht nachdenken sodnern nur abzeichnen, und lieber bei Rot fahren - bis sie überfahren werden.
MaWin, wenn es Dich ruhiger schlafen lässt: Ich fahre nur und ausschliesslich bei rot über die Ampel ... Die Spannungsverstärkung des Transistors liegt am Emitter bei 1 ... Edit: bestenfalls ... Gruß Jobst
Das Prolem ist der TL071, der darf nicht als Eingangsspannung nahe an den V- Pin gehen. Also nimm einen Single Supply OPAMP, oder nimm ne negative Versorgungsspannung.
@TO Statt der Schottkydiode als "Referenzspannung" nimm vielleicht besser einer Z-Diode und spendier dem Poti einen Vorwiderstand der dann den Stellbereich einschränkt auf die paar mV am Shunt.
Ich würde prinziepiell bei einen Einsatz eines Operationsverstärkers dafür sorgen, das weder die Eingangsspannungen noch die Ausgangsspannungen des OPs zu nahe an die Betriebsspannungsgrenze heranreichen. Das geht nun mal am besten und sichersten mit einer symetrischen Versorgungsspannung für den OP. Diese ganzen Single-Spannungs und Rail to Rail Lösungen ist m.E. ein ziemlicher Krampf, und ist nur an den Symptomen herumgedoktort. Das eigentliche Problem, zu nahe an den Betriebsspannungsgrenzen ist damit nicht beseitigt. Ralph Berres
Jobst M. schrieb: > MaWin, wenn es Dich ruhiger schlafen lässt: Ich fahre nur und > ausschliesslich bei rot über die Ampel ... Durchgeknallter Rennradfahrer??? > Die Spannungsverstärkung des Transistors liegt am Emitter bei 1 ... > Edit: bestenfalls ... Es wird aber der Strom geregelt und die Stromverstärkung ist ganz bestimmt größer 1. Ralph Berres schrieb: > Das geht nun mal am besten und sichersten mit einer symetrischen > Versorgungsspannung für den OP. Jepp
Udo Schmitt schrieb: > Es wird aber der Strom geregelt und die Stromverstärkung ist ganz > bestimmt größer 1. Das ist aber egal. Es geht nur um die Spannungsverstaerkung der Stufe. Und die ist beim Emitterfolger kleiner 1. Die Stromverstaerkung spielt dabei keine Rolle.
Helmut Lenzen schrieb: > Das ist aber egal. Es geht nur um die Spannungsverstaerkung der Stufe. > Und die ist beim Emitterfolger kleiner 1. Die Stromverstaerkung spielt > dabei keine Rolle. Hmm, Helmut, jetzt bringst du mich ins Schwimmen. Die gemessene Spannung am invertierten Eingang hängt vom Strom durch den Messshunt ab. Und wenn der OP nachregelt, dann wird über eine geringe Spannungsänderung am OP Ausgang der Strom durch den Messwiderstand stark erhöht. Also geht die Stromverstärkung in die Charakteristik des Regelkreises mit ein. Bin gespannt was dazu andere sagen, die mehr Praxiserfahrung haben als ich mit meinem eingerosteten Dreiviertelwissen.
Ich hab so eine Schaltung on-chip schon 100x gebaut. Die Spannungsverstärkung von Ausgang OPAMP zum Emitter ist <1 , also muss man auch nix kompensieren. Anders wäre es hätte man einen Kollektorwiderstand > R3 (1 Ohm) an dem die feedbackspannung abgegriffen würde, dann wäre Kompensation nötig weil die Verstärkung >1 wäre. Der verwendete OPAMP kann übrigens nur Spannungen bis 1V über neg. Supply erzeugen, das würde den Bipolartransistor schon verdammt weit aufsteuern bei 1Ohm Emitterwiderstand. Du erhöhst besser den EMitterwiderstand so dass da ca. 500mV abfallen.
> Das Prolem ist der TL071, der darf nicht als Eingangsspannung > nahe an den V- Pin gehen. > Der verwendete OPAMP kann übrigens nur Spannungen bis 1V > über neg. Supply erzeugen Kinders, der Thilo verwendet entgegen dem Schaltplan den LM324, sagte er, der kommt nahe 0, das sollte also nicht das Problem sein. Beim TL071 aus dem Originalschaltplan hingegen könnte dank phase reversal die Schaltung sogar im dead lock stecken bleiben, der ist also sicher komplett blöd in der Anwendung.
> Der LM324 schafft zwar 0V common mode am Eingang, > aber nicht 0V am Ausgang. Da schaust du aber besser noch mla ins Datenblatt, bevor du so hanebüchenes von dir gibst. Der Strom ist zwar unter 0.7V gering, aber ausreichend um einen Bipolartransistor, der sowieso nur belastet, also in Richtung Masse Strom abzieht, zuzusteuern.
Mit dem LM324 sollte die Schaltung halbwegs funktionieren, beim TL071 hätte ich starke Bedenken wegen des Eingangsspannungsbereichs. Der LM324 kommt in diesem Fall auch bei Single-Supply eingang- wie aus- gangsseitig dicht genug an GND heran. Eine zusätzliche Frequenzkompensa- tion ist nicht erforderlich, da — wie schon von anderen geschrieben — der Transistor die Schleifenverstärkung nicht erhöht. Im Gegensatz zu einem großen Mosfet bringt er auch keine nennenswerten Kapazitäten ins Spiel. Allerdings ist die Schaltung in der angegebenen Dimensionierierung nicht besonders genau. Zum einen hängt der Ausgangsstrom von der Spannung des 9V-Blocks ab, zum anderen ist die Stromverstärkung des BC547B bei dem Emitterstrom Ausgangsstrom von 89mA nicht sehr hoch, so dass der Kollek- torstrom (auf den es ankommt) merklich niedriger liegen wird. Aber was genau funktioniert denn bei deinem Aufbau nicht?
Wenn man keine negative Betriebsspannung hat kann zwischen den Ausgang und die Basis des Transistors z.B. eine LED geschaltet werden deren Durchlassspannung von ca. 1,6V den Ausgang auf 2,2V anhebt und damit in den Betriebsbereich bringt. Vom Eingangsspannungsbereich her gibt es einige OpAmps, die auch Werte bei 0V ertragen.
Hi, da hat sich ja einiges getan. Also wie MaWin schon sagte verwende ich eigen LM324 und der verlinkte Schaltplan diente mir eigentlich nur als Ausgangspunkt für das Verständnis. Davon entnommen habe ich nur das Prinzip und die Idee der Strombegrenzung über die Diode. Und nochmals: die Diode in dem Schaltplan dient nicht zur Einstellung der Referenzspannung, sondern der Strombegrenzung! Was natürlich die Schaltung von meinem ersten Posting etwas fragwürdig bzgl. der Referenzspannung macht. In meinem Versuchsaufbau hängt der Spannungsteiler aktuell direkt an einer 9V Blockbatterie, allerdings ist das nur vorübergehend, da kommt nachher schon eine Zenerdiode oder ein Spannungsregler hin um mir eine feste Skala für die Referenzspannung einzustellen. Die Lösung aus meinem ersten Posting mag ich auch deshalb nicht weil die Schaltung aus dem Testgerät versorgt wird und damit weit mehr Strom fließt als der Strom durch den Lastwiderstand. Wie oben schon in einem "P.S." gesagt heißt bei mir "funktioniert nicht", dass der Transistor nicht öffnet. Ich sehe ehrlich gesagt auch nicht wie er leitend werden kann in dem Schaltplan aus dem ersten Posting. So lange der Transistor sperrt fließt kaum Strom => An dem 330R Widerstand fällt kaum Spannung ab und die ganze Spannung fällt an der BE-Diode ab. Ok,... dann sollte diese öffnen..., da muss ich nochmal nachmessen was in meinem Versuchsaufbau passiert. Grüße Thilo
Peter R. schrieb: > Dazu den Schaltplan. Peter bitte als PNG. Es soll auch Leute geben ohne Eagle. Yalu X. schrieb: > zum anderen ist die Stromverstärkung des BC547B bei dem > Emitterstrom Ausgangsstrom von 89mA nicht sehr hoch, so dass der Kollek- > torstrom (auf den es ankommt) merklich niedriger liegen wird. Das ist ein bekannter Fehler dieser Art von Stromquellen. Der Basisstrom fliesst mit in den Messwiderstand und fehlt am Kollektor. Desshalb sollte die Stromverstaerkung hier hoch sein damit dieser Fehler klein wird. Am besten an der Stelle einen Darlington (BC517) oder MOSFET einsetzen. Ein weitere Vorteil dabei der Ausgang des OPs muss nicht so weit runter um den Transistor zu sperren. Auch empfiehlt sich auch ein Widerstand vom Ausgang des OPs zur Basis zu schalten. Im unbelasteten Fall der Stromquelle wird sonst ein grosser Basisstrom durch den Transistor getrieben. Der OP will den Strom nachregeln kann aber nicht weil die Last fehlt und er deshalb am Emitterwiderstand die Spannung einstellen kann.
Also ich habe es eben nochmal getestet mit den 330R in Reihe und siehe da es geht, allerdings nicht so schön wie mit den 1k Parallel zur BE-Diode, da ich nur auf 73mV Spannungsabfall am Lastwiderstand komme. Außerdem fließen auch hier immerhin 17mA aus dem Opamp über die Basis. Helmut Lenzen schrieb: > Yalu X. schrieb: >> zum anderen ist die Stromverstärkung des BC547B bei dem >> Emitterstrom Ausgangsstrom von 89mA nicht sehr hoch, so dass der Kollek- >> torstrom (auf den es ankommt) merklich niedriger liegen wird. > > Das ist ein bekannter Fehler dieser Art von Stromquellen. Der Basisstrom > fliesst mit in den Messwiderstand und fehlt am Kollektor. Desshalb > sollte die Stromverstaerkung hier hoch sein damit dieser Fehler klein > wird. Am besten an der Stelle einen Darlington (BC517) oder MOSFET > einsetzen. > Ein weitere Vorteil dabei der Ausgang des OPs muss nicht so weit runter > um den Transistor zu sperren. Auch empfiehlt sich auch ein Widerstand > vom Ausgang des OPs zur Basis zu schalten. Im unbelasteten Fall der > Stromquelle wird sonst ein grosser Basisstrom durch den Transistor > getrieben. Der OP will den Strom nachregeln kann aber nicht weil die > Last fehlt und er deshalb am Emitterwiderstand die Spannung einstellen > kann. > Danke, dass du genau meine Erkenntnisse und Überlegungen bestätigst :-) Genau so habe ich es mir Gestern Abend auch überlegt bzw. Gestern Nacht im Bett ;-) Ich glaube, dass man mit einer eigenen Spannungsquelle für die Stromsenke, einem großen Widerstand nach dem Opamp-Ausgang, einer Darlington-Schaltung und einem Parallel-Widerstand zur BE-Diode am besten fährt (wenn man einen Transistor statt einem MOSFET verwendet). Werde es nachher mal testen. Grüße Thilo
Ok, ich habe das jetzt mal getestet und mit 3R3 in Serie zwischen Basis und Opamp-Ausgang und 3 BC547er in Darlington bekommt man 82mV über dem Lastwiderstand bei 88mV Referenzspannung. So super finde ich das Ergebnis aktuell noch nicht, besonders weil ein paar mA Strom weniger fließen, da der Widerstand nicht genau 1R hat (und die Leiterbahnen kommen ja auch noch dazu). Also entweder muss eine Skalierung wie von euch vorgeschlagen her, oder alternativ kann ich mal noch 10 10R Widerstände parallel testen. Wobei mir die drei Transistoren in Darlington jetzt auch nicht so super gefallen, zwei wären schöner. Grüße Thilo P.S. Mawin, ich verstehe dein RC-Glied nicht so ganz. Ich hätte erwartet, dass der Kondensator an der anderen Seite auf Masse liegt nicht am Opamp-Ausgang. Warum ist das so?
Thilo G. schrieb: > Ok, ich habe das jetzt mal getestet und mit 3R3 in Serie zwischen Basis > und Opamp-Ausgang und 3 BC547er in Darlington bekommt man 82mV über dem > Lastwiderstand bei 88mV Referenzspannung. Kannst du mal einen aktuellen Plan posten damit man sieht wo der Stand der Dinge ist.
Der Kondensator Cx umgeht bei hohen Frequenzen den Transistor (der eine zusätzliche Phasendrehung macht, die nicht durch die interne Korrektur ausgeglichen werden kann) und führt dem OPV-Eingang das Rückkoppelsignal unverzögert zu.
Helmut Lenzen schrieb: > Peter R. schrieb: >> Dazu den Schaltplan. > > Peter bitte als PNG. Es soll auch Leute geben ohne Eagle. Jo, normal mache ich das auch über PNG. Nur, ich hab halt beim exportieren irgendwas falsches angeklickt und habs eben so gelassen. Wills nicht wieder machen.
Peter R. schrieb: > Wills nicht wieder machen. Dann will ich nochmal Gnade vor Recht ergehen lassen :-)
> dass der Transistor nicht öffnet. Ich sehe ehrlich gesagt auch > nicht wie er leitend werden kann in dem Schaltplan aus dem ersten > Posting. So lange der Transistor sperrt fließt kaum Strom => An dem 330R > Widerstand fällt kaum Spannung ab und die ganze Spannung fällt an der > BE-Diode ab. Das ist und kann nicht das Problem sein. Der OpAmp bekommt deine per Poti einstellte Spannung an + Die ist höher als die an - Also geht der Ausgang des LM324 "volle Pulle" nach +9V. Keine Sorge, wenn alles wie im Schaltplan verdrahtet ist bekommt der 330 Ohm Widerstand und die Basis des Transistors schon Spannung, und es fliesst Strom, und der produziert einen Spannungsabfall am R4. Ist der Spannungsabfall an R4 so hoch wie am Poti eingestellt, fliesst der vorgesehene Strom und der OpAmp regelt die. Da die Stromverstärkung der genannten Transistoren im Analogbetrieb über 100 liegt, ist der Fehler durch den Basisstrom auch unter 1%. Bisher klingt es wie ein Verdrahtungsfehler. Wenn man's richtig machen will, sollte man aber Rx/Cx nachrüsten.
Udo Schmitt schrieb: > Durchgeknallter Rennradfahrer??? Wer hat von Rädern gesprochen? ;-) Udo Schmitt schrieb: > Die gemessene Spannung am invertierten Eingang hängt vom Strom durch den > Messshunt ab. Jein. Der Strom hängt von der Spannung an der Basis ab. Der Transistor koppelt sich selber gegen: Strom steigt -> Spannung über Shunt steigt -> Ube sinkt -> Ib sinkt -> Strom sinkt. Und umgekehrt. > Und wenn der OP nachregelt, dann wird über eine geringe > Spannungsänderung am OP Ausgang der Strom durch den Messwiderstand stark > erhöht. Stark? Naja. deltaI = deltaU/Emitterwiderstand ... Ach ja - Ushunt = Emitterwiderstand*I Gruß Jobst
Hallo, dauerte leider etwas bis ich mich wieder an der Fehlersuche versuchen konnte. MaWin schrieb: > Bisher klingt es wie ein Verdrahtungsfehler. > Danke, nach dieser Antwort habe ich nochmal die Pinbelegung des BC547 im Datenblatt nachgesehen und ich habe Kollektor und Emitter vertauscht, da ich bisher immer der Ansicht war die wären anders herum. Wie das passieren kann? Ich habe als Referenz immer einen der ersten Transistor-Schaltpläne aus Elektronik gar nicht schwer - Band 1 verwendet, da dort das Transistor-Gehäuse mit Belegung eingezeichnet ist. Dummerweise habe ich die Darstellung genau anders herum abgelesen als sie gemeint war und mir kam nie in den Sinn, dass man es anders herum betrachten könnte... jetzt ist mir aber auch klar warum manche Versuche nicht geklappt haben die ich aus dem Buch versucht habe nachzubauen :-( > Wenn man's richtig machen will, sollte man aber Rx/Cx nachrüsten. > Wird gemacht :-) Grüße Thilo P.S. Es ist keine gute Idee zwei baugleiche Multimeter zu verwenden und dabei eines für Strommessung und eines für Spannungmessung einzustellen. Habe natürlich die falschen Prüfspitzen genommen und mich gewundert, dass ich keine Spannung mehr messen konnte und dabei wunderbar Kurzschlüsse produziert. Zum Glück hats nur den LM324 und etwas Kapazität der Blockbatterie gekostet.
Bitte melde dich an um einen Beitrag zu schreiben. Anmeldung ist kostenlos und dauert nur eine Minute.
Bestehender Account
Schon ein Account bei Google/GoogleMail? Keine Anmeldung erforderlich!
Mit Google-Account einloggen
Mit Google-Account einloggen
Noch kein Account? Hier anmelden.
