Hi, für ein 2-Wege Hifi System plane ich grade ein aktives Linkwitz-Riley-Filter. Trennfrequenz liegt bei 2kHz. Kann man das so machen oder sieht jemand grobe Fehler? lg PoWl
Huch, Fehler #1: Da fehlen die Koppel-Cs im Eingang.. aber äh.. wo bau ich die denn hin. Die müssen vor die OpAmps IC3, ergo muss auch das ganze gedöns das grade hinter OpAmp3 ist... ach ich mach n neuen Plan
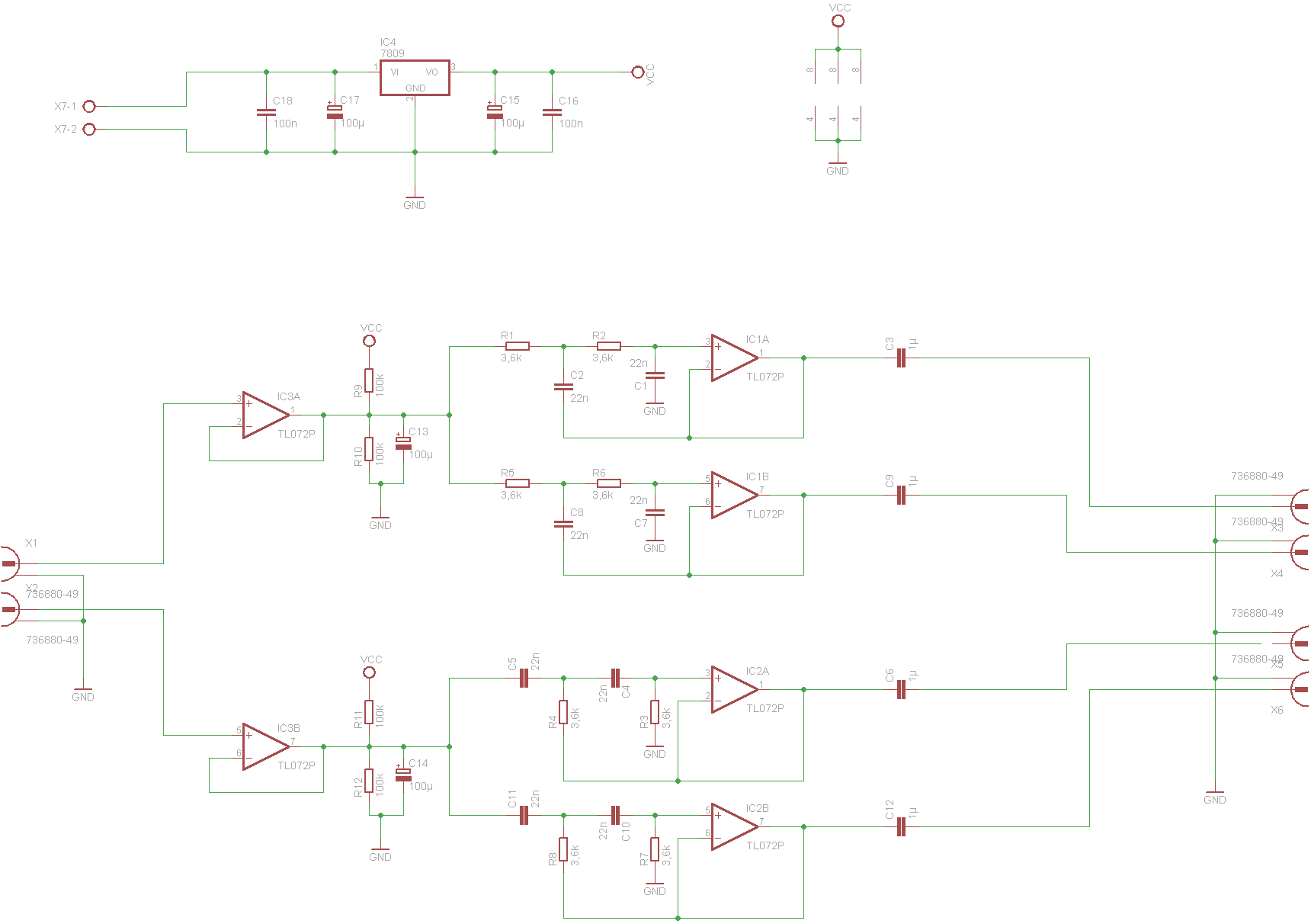
Die Gleichspannungseinstellung der Eingangsstufe sieht komisch aus. C13 und C14 schließen die Audiospannung kurz. Nach meinen Erfahrungen sollte man die TL072 (und andere Opamps aus der Familie an symmetrischer Spannung betreiben, also in deinem Fall eine künstliche Masse mit Ub/2 bereitstellen. Gruß, W.
Die 100µF parallel zu R10 und R12 werden dein Eingangssignal fast völlig vernichten. Dann brauchst du auch den Rest der Schaltung danach nicht mehr. R3 und R7 können nicht auf GND bezogen werden, sondern nur auf einen virtuellen GND bei UB/2. Also stattdessen zwei Widerstände mit jeweils dem doppelten Wert als Spannungsteiler zwischen UB und GND verwenden.
> Kann man das so machen oder sieht jemand grobe Fehler? http://www.linkwitzlab.com/filters.htm So baut man es: http://sound.westhost.com/project09.htm Unterschiede ? Eine Menge. Die Kondensatoren C13 und C14 verhindern bei dir jedes Signal. Die C1 C7 R3 R7 gehen NICHT an dasselbe Potential wie der negative Versorgungsspannungsanschloss des OpAmps. Wenn du mit nur einer Versorgungsspannung auskommen willst, solltest du bedenken, daß der TL071 bei 9V schlechtestenfalls nur Signale von 4V bis 5V überträgt und das auch nur bei nicht unter 10k Last. Selbst typisch sind die unteren 3V verloren, und die oberen 1.5V, reicht also von 3V bis 7.5V. Das ist nicht viel Aussteuerbereich. Selbst wenn es für normalen Line-Pegel von 0dB = 0.775V reicht, gibt es keinen Übersteuerungs headroom. Nicht ohne Grund versorgen richtige Audiogeräte ihre OpAmps mit -15V/+15V. Bleiben wir bei den 9V (für die man eher einen TS912 nehmen sollte). Die Masse an den Minus-Anscluss zu legen ist vollkommen daneben. Du brauchst eine virtuelle masse, die kannst du mit 2 Widerständen as den 9V gewinnen, und diese 4.%v kannst du mit einem dicken 100uF ELko glätten. Aber dann kommen die Masseabschirmungen der EIngänge und Ausgänge da ebenso dran wie C1 C7 R3 R7. C15 fällt auch unter überflüssig, sollte die Ausgangsspannung den 100nF entladen, regelt der Spannungsregler schon nach.
Wolfgang_D schrieb: > Die Gleichspannungseinstellung der Eingangsstufe sieht komisch aus. C13 > und C14 schließen die Audiospannung kurz. Nach meinen Erfahrungen sollte > man die TL072 (und andere Opamps aus der Familie an symmetrischer > Spannung betreiben, also in deinem Fall eine künstliche Masse mit Ub/2 > bereitstellen. > Gruß, W. Oh, OK, welchen Grund hat das denn? Bzw. was passiert wenn ichs nicht tue. HildeK schrieb: > Die 100µF parallel zu R10 und R12 werden dein Eingangssignal fast völlig > vernichten. Dann brauchst du auch den Rest der Schaltung danach nicht > mehr. > > R3 und R7 können nicht auf GND bezogen werden, sondern nur auf einen > virtuellen GND bei UB/2. Also stattdessen zwei Widerstände mit jeweils > dem doppelten Wert als Spannungsteiler zwischen UB und GND verwenden. Ihr habt recht, C13 und C14 sind schwachsinn, weg damit. Schauts so besser aus? Ich lass mir grad noch was mit symmetrischer Versorgungsspannung einfallen. Kann ich den Ausgang eines 7805 als virtuelle Versorgungsspannung für die OpAmps?
Du sollst es so machen wie ich es dir gezeigt habe. Das ist die einzig richtige Methode, wenn du mit "Single Supply" arbeitest.
Helmut S. schrieb: > Du sollst es so machen wie ich es dir gezeigt habe. Das ist die einzig > richtige Methode, wenn du mit "Single Supply" arbeitest. ihr wart alle schneller mit dem posten als ich :)
Hab was übersehen. Die Widerstände am + Eingang nach Masse der zwei Opamps unten rechts müssen natürlich auf so einen VCC/2 Spannungsteiler mit Abblock-C wie in meinem Bild.
An X3/X4 und X5/X6 liegt jeweil genau das gleiche Signal, weil die Filterstufen identisch sind und auch das selbe Eingangssignal haben. Daher kannst du auf die Filter IC1B und IC2B verzichten und X3/X4 und X5/X6 direkt parallel schalten. Aber ich glaube das willst du gar nicht und du hast einfach nur die Filtereingänge nicht richtig auf die Kanäle verteilt.
OK, die virtuelle Masse braucht ja eigentlich kaum saft. Wie schauts denn somit aus? ArnoR schrieb: > An X3/X4 und X5/X6 liegt jeweil genau das gleiche Signal, weil die > Filterstufen identisch sind und auch das selbe Eingangssignal haben. > Daher kannst du auf die Filter IC1B und IC2B verzichten und X3/X4 und > X5/X6 direkt parallel schalten. Aber ich glaube das willst du gar nicht > und du hast einfach nur die Filtereingänge nicht richtig auf die Kanäle > verteilt. oh mann bin ich eingerostet.. ja natürlich, du hast recht! Falsch auf die Kanäle verteilt.
> Wie schauts denn somit aus?
Jetzt hast du wieder keine Koppelkondensatoren,
oder Gleichspannungsanteileliminatoren, wie auch immer
man sie nenne will.
Zumindest am Eingang sollte man einen haben, der
zusammen mit den Widerständen eine untere Grenzfrequenz
festlegt, mit der man leben kann.
Am Ausgang finde ich die auch nicht so wichtig,
man kennt die Eingangsimpedanz der Folgestuufen eh nicht,
und sie haben sowieso einen eigenen Kondensator
der durch Reihenschaltung nicht besser wird, es sei denn,
auch deren Entwickler sind so vergesslich wie du.
OK, Ack? Wobei die Grenzfrequenz noch höher ausfallen darf.. muss ich nochmal drüberrechnen
> OK, Ack? Es könnte noch ein kleiner Widerstand, so 10 bis 100 Ohm, in Reihe zur Diode und ein Elko zwischen + und - damit es weniger brummt, und zur Optimierung R13 auf 150k erhöht werden (der TL071 ist unsymmetrisch und frisst 3V mehr auf der negativen Seite)
Was mir erst jetzt auffällt: Warum sind denn beim rechten Kanal beide Hochtonfilter und beim linken Kanal beide Tieftonfilter ?
So schaut es jetzt aus. Die 10-100 Ohm in Reihe zur Diode sollen dazu dienen, dass der C dahinter nicht so schnell umgeladen wird, damit das nicht zu ripple führt?
> Die 10-100 Ohm in Reihe zur Diode sollen dazu > dienen, dass der C dahinter nicht so schnell umgeladen wird, damit das > nicht zu ripple führt? Genau. Er ist je nach dem auszuwählen, wie viel Strom die gesamte Schaltung zieht.
Bitte melde dich an um einen Beitrag zu schreiben. Anmeldung ist kostenlos und dauert nur eine Minute.
Bestehender Account
Schon ein Account bei Google/GoogleMail? Keine Anmeldung erforderlich!
Mit Google-Account einloggen
Mit Google-Account einloggen
Noch kein Account? Hier anmelden.






