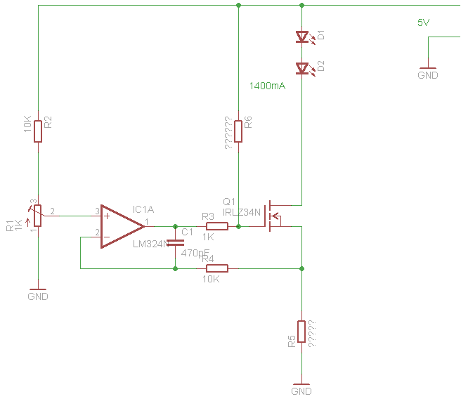
Hallo Jungs, leider finde ich den Schaltplan von MaWin nicht mehr hier im Forum. Ich möchte gerne 2 LEDs mit einem Poti dimmen. Hierfür hat MaWin eine klasse und sehr einfache Schaltung mit einem OpAmp gemacht. Am Ausgang war ein Transistor.Der BD135 ist zu klein für 1400mA. Kann ich auch einen IRLZ34N verwenden ? Die LED "braucht" 1400mA und hat eine Betriebsspannung vom 2.3 V. ich möchte um die Verluste gering zu halten 2 Stück in Reihe schalten. Kann es sein, daß 5V nicht ausreicht ? Könntet Ihr mir bei der Dimensionierung helfen ? Die Schaltung die ich meine sieht so "etwa" aus.
Den Text PWM-AVR habe vergessen wegzulöschen, hat also nichts zu sagen. Danke für Eure Hilfe
Bastler schrieb: > Die LED "braucht" 1400mA und hat eine Betriebsspannung vom 2.3 V. ich > möchte um die Verluste gering zu halten 2 Stück in Reihe schalten. Rechne mal nach: Wenn du wirklich 1,4A durch die Schaltung jagen willst, fallen unten 1,4V am Shunt ab. Zusammen mit den Flussspannungen der LEDs wärst du aber damit über 5V, du wirst die 1,4A also nie erreichen, eher so 0,4A. Abgesehen davon bräuchtest du bei 1 Ohm schon dicke Draht- oder Zementwiderstände. Also: Shunt kleiner und dann eventuell den Spannungsteiler am OP entsprechend anpassen (muss von 0V bis zur maximalen Shunt-Spannung gehen).
Der Widerstand ist mit 1 Ohm, weiss ich, ist falsch. Wenn an der beiden Leds 4,6 V abfallen würden, wäre nur noch ca 1 Volt, für den Widerstand. Wenn ich mit 5,6 Volt die Schaltung speisen würde. Klar am Transistor fallen auch noch 0,5 Volt ab, wenn ich einen IRLZ nehme wahrscheinlich weniger. Deshalb war meine Bitte mir zu helfen die Bauteile zu dimensionieren.
Wenn die LEDs je 2,3V haben, bleiben bei 5V Speisung 0,4V für den Shunt. Der On-Widerstand des Mosfets liegt im unteren mOhm-Bereich, ist also vernachlässigbar. Dein Shunt sollte also 0,1-0,2 Ohm haben. Dann solltest du aber den OP entweder auch mit einer negativen Spannung versorgen oder, wenn es bei Masse/+5V bleiben soll, zu einem Rail-To-Rail-OP greifen.
Christoph Budelmann schrieb: > Dann > solltest du aber den OP entweder auch mit einer negativen Spannung > versorgen oder, wenn es bei Masse/+5V bleiben soll, zu einem > Rail-To-Rail-OP greifen. ????????? Ich habe damals auf dem Steckbrett mal die Schaltung aufgebaut, habe einen LM324 verwendet mit +5V und eine LED mit 350mA sauber dimmen können. Der Transistor war ein BD135. Jetzt wollte die Schaltung nur erweitern.
Bastler schrieb: > Christoph Budelmann schrieb: >> Dann >> solltest du aber den OP entweder auch mit einer negativen Spannung >> versorgen oder, wenn es bei Masse/+5V bleiben soll, zu einem >> Rail-To-Rail-OP greifen. > > ????????? http://de.wikipedia.org/wiki/Operationsverst%C3%A4rker#Spannungsbereich_und_Stromaufnahme > Ich habe damals auf dem Steckbrett mal die Schaltung aufgebaut, habe > einen LM324 verwendet mit +5V und eine LED mit 350mA sauber dimmen > können. Der Transistor war ein BD135. > > Jetzt wollte die Schaltung nur erweitern. Wenn es funktioniert, ok, wunderbar. Ich wollte nur drauf hinweisen.
Christoph Budelmann schrieb: > Der On-Widerstand des Mosfets liegt im unteren mOhm-Bereich, ist also > vernachlässigbar. Wir haben hier eine lineare Anwendung da ist der ON-Widerstand vollkommen uninteressant. Der ist nur beim Schalterbetrieb massgebend.
Helmut Lenzen schrieb: > Wir haben hier eine lineare Anwendung da ist der ON-Widerstand > vollkommen uninteressant. Der ist nur beim Schalterbetrieb massgebend. Klar, hatte ich irgendwie beim Schreiben nicht mehr im Kopf (dafür allerdings das AVR-PWM im Schaltplan...).
Helmut Lenzen schrieb: > Anwendung da ist der ON-Widerstand > vollkommen uninteressant. Was ist in der Schaltung der ON-Widerstand ? Kriege ich mit dem LM324 den Mosfet sauber angesteuert ? Habe leider wenig Erfahrung mit Analogtechnik. Da ich noch genügend LMs rumfahreen habe wollte ich die Schaltung so einfach wie möglich aufbauen, sonst muss ich einen Atmega nehmen, mit ADC Wert PWM steuern. Deshalb die Analoge Variante bevorzugt.
> Der BD135 ist zu klein für 1400mA. Kann ich auch einen IRLZ34N > verwenden ? Nicht ganz. Der IRLZ ist zwar sogar ein LogicLevel Typ, aber der LM324 als OpAmp liefert typ nut 3.8V wenn er mit 5V versorgt wird. Das reicht laut Datenblatt nicht für den MOSFET (natürlich typische Werte, kann im Einzelfall trotzdem gehen). ENTWEDER also einen OpAmp der näher an 5V kommt, wie der TS914, ODER ein MOSFET der mit weniger angesteuert werden kann, wie der IRF7401. > Die LED "braucht" 1400mA und hat eine Betriebsspannung vom 2.3 V. > ich möchte um die Verluste gering zu halten 2 Stück in Reihe schalten. > Kann es sein, daß 5V nicht ausreicht ? Das wird nicht ausreichen. Denn erstens braucht eine LED nicht 2.3V, sondern eine Spannung von .. bis. Bei 2.3V nominell kann von ... bis durchaus über 2.5V gehen, dann ist nichts mehr übrig. Ausserdem sind 5V nicht genau 5V sondern meist 4.75V bis 5.25V. Das alles ist also zu knapp. Schau noch mal genau ins Datenblatt deiner LEDs und nimm die maximal mögliche Spannung bei 1.4A und schau genau ins Datenblatt deiner Spannungsquelle und nimm die minimal mögliche gelieferte Spannung, dann rechnen wir noch mal nach. Mit einer LED funktioniert die Schaltung aber, wenn auch uneffektiv, den shunt würde ich aber auf 0.22 Ohm reduzieren damit maximal 0.43 Watt an ihm abfallen, und dann R2 auf 15k festlegen und der MOSFET ist zu kühlen 3.5 Watt)
Hallo MaWin, ich weiss auf Dich ist verlass !! Also das Datenblatt von der LED http://www.reichelt.de/LED-High-Power-Module/LED-H5WMA-RT/index.html?;ACTION=3;LA=5000;GROUP=A535;GROUPID=3031;ARTICLE=96860;START=0;SORT=artnr;OFFSET=16;SID=12Tjaf2H8AAAIAAAryMfI5264e84f046c0f26a864eaa7907ee893 Die Spannungen welche ich habe ( diese LED Dimmer Schaltung ist ein Teil von der grossen Wohnzimmer Steuerung , Rest ist soweit fertig ) 5,5 V oder 24 V von einem Schaltnetzteil . Notfalls wenn ich "nur" 1200 mA bekomme, würden die 2 LEDs immernoch hell genug sein ... Andere Lösung wäre auch denkbar, der LM hat 4 Opamps, also könnte ich die Schaltung 2 mal aufbauen, aber habe nur einen Poti Platz im Gehäuse ( Mono Poti )
Bastler schrieb: > Was ist in der Schaltung der ON-Widerstand ? Das ist dere Widerstand beim MOSFET wenn er ganz durchgesteuert ist. Ist aber nur im Schalterbetrieb von interesse. MaWin schrieb: > Der IRLZ ist zwar sogar ein LogicLevel Typ, aber der LM324 > als OpAmp liefert typ nut 3.8V wenn er mit 5V versorgt wird. Eventuell einen Widerstand vom Ausgang nach + Versorgung schalten. Bastler schrieb: > Könnte ich den BD135 als treiber nehmen für den IRLZ34 ? Wozu? Es liegt ja nicht daran das der OP zu wenig Strom liefert fuer den MOSFET sonder an der Ausgangsspannung des OPs. Auch hast du hier kein Problem mit der Umladung des Gates. (Geschwindigkeit)
Helmut Lenzen schrieb: > Es liegt ja nicht daran das der OP zu wenig Strom liefert fuer den > MOSFET sonder an der Ausgangsspannung des OPs. Ich dachte an einem Emitterfolger
Bastler schrieb: > Ich dachte an einem Emitterfolger Ein Emitterfolger hat aber nur eine Stromverstaerkung. Die Spannungsverstaerkung ist < 1.
Also denn wie es aussieht muss ich die Schaltung 2 mal aufbauen, wäre kein Thema, bloss das Problem mit einem Poti die 2 Opamps , wie steuern ?
Bastler schrieb: > Also denn wie es aussieht muss ich die Schaltung 2 mal aufbauen, wäre > kein Thema, bloss das Problem mit einem Poti die 2 Opamps , wie steuern > ? Das ist doch das geringste Problem was du hast. Einfach an das Poti die beiden OPs anschliessen mit ihrem (+) Eingang. Kannst du auch alle 4 anschliessen.
> Also das Datenblatt von der LED "typisch" 2.3V aber keine Maximal/Minimal Angaben. Spar-Datenblatt. Chinaware. > Eventuell einen Widerstand vom Ausgang nach + Versorgung schalten. Gute Idee, wenn man nur einen LM324 hat und keinen TS914.
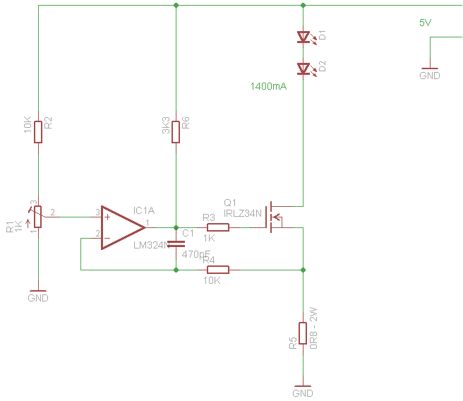
Bastler schrieb: > Habt Ihr es so gemeint ? > Fast. R6 bitte direkt an PIN 1 anschliessen sonst hast du da einen Spannungsteiler gebaut. R6 in der Groessenordnung 1 .. 5KOhm ist nicht besonders kritisch. > Wie gross sind die Widerstände R5 und R6 ? R5 = Upoti (Pin3) / ILED Mal angnommen du willst mit 1V am Potischleifer einen Strom von 1400mA erreichen: R5 = 1V / 1.4A = 0.71 Ohm PR5 = 1V * 1.4A = 1.4W
So kommst du aber nur auf 0.56A. Da wirst du den R2 von 10K auf 3.9K verkleinern muessen. Maximal kann dein Poti jetzt 0.45V liefern.
Wie ist der Zusammenhang konkret R1 und R2 zum Ausgangstrom durch den FET ?
I = ( 5 / (R1+R2)*R1 ) / R5
> So kommst du aber nur auf 0.56A.
Nicht ganz, weil ihm vorher die Sache
wegen dem 1V an R5 verhungert.
Warum schaltest Du den Transistor nicht einfach an und aus, statt ihn in problematischen Bereichen der Kennlinie zu fahren ?? Rechteck PWM und Mosfet. Damit kriegst du Schweine zum Fliegen ;-).
Luchs schrieb: > Rechteck PWM und Mosfet. Ich hatte schon oben beschrieben, daß die Möglichkeit mit AVR kein grosses Problem ist. Mein Gedanke war, daß ich die Schaltung mit OpAmp ( mit der Hilfe ) vom MaWin bereits einmal aufgebaut habe, mit 350mA , was sehr gut funktioniert. LM324 un Hühnerfutter habe ich genügend da, wollte ich für die Sache keinen ATMEL opfern.
dann nimm ne PWM mit einem NE 555 o.ä. oder auch über einen OP: http://www.reuk.co.uk/OtherImages/ne555-pwm-dimmer-circuit.gif http://www.mikrocontroller.net/attachment/70279/ne555-pwm-led-dimmer-circuit_6036.gif Das ist völlig unkritisch und Google hilft Dir. Mit einer "analogen" Ansteuerung tust Du Dir keinen Gefallen. Das macht man SO nicht ! Du baust einen Dimmer und keine HIFI Anlage ;-).
Bastler schrieb: > leider finde ich den Schaltplan von MaWin nicht mehr hier > im Forum Vielleicht tuts der hier: Beitrag "Re: LED Dimmer PWM - Transistor / Mosfet?"
Ich habe mal die Schaltung mit dem 555 auf dem Steckbrett aufgebaut, funktioniert auch recht gut. Meine Frage wäre noch dazu, wie ich die angeschlossene LEDs bis auf 0 runterdimmen kann. Diverse Wertänderungen an den Bauteilen brachten keinen Erfolg. Habt eine Idee Der verwendete Plan http://www.mikrocontroller.net/attachment/70279/ne555-pwm-led-dimmer-circuit_6036.gif Die LEDs habe ich mit einem IRLZ34N angesteuert, die Betriebsspannung ist +5V
Bastler schrieb: > Meine Frage wäre noch dazu, wie ich die > angeschlossene LEDs bis auf 0 runterdimmen kann. Mit ´nem Tiny13. Ist auch nicht größer, als ein 555er und braucht ausser dem Poti und ´ner Keramikpille keine externen Bauteile. Vorteil: jedes gewünschte Verhalten programmierbar, inklusive Automatikfunktion.
Bitte melde dich an um einen Beitrag zu schreiben. Anmeldung ist kostenlos und dauert nur eine Minute.
Bestehender Account
Schon ein Account bei Google/GoogleMail? Keine Anmeldung erforderlich!
Mit Google-Account einloggen
Mit Google-Account einloggen
Noch kein Account? Hier anmelden.



