Hallo allerseits, da die Beleuchtung meines Aquariums (kleiner Würfel, 30x30x30cm) den Geist aufgegeben hat möchte ich die Gunst der Stunde nutzen es auf LED-Beleuchtung umzurüsten. Eingeplant habe ich dafür 6 CREE XP-E R3 (max. 1A, 3.4V) die ich jedoch mit maximal 500 mA versorgen möchte. Als Netzteil habe ich hier noch ein geregeltes, einstellbares (1.5 - 12 V) rumfliegen. Pro zwei LEDs möchte ich gerne eine KSQ nehmen, damit hätte ich dann noch etwas Luft zum erweitern, wenn das Licht nicht reicht. Wie dem auch sei, ich habe nun mit Eagle einen Schaltplan für die KSQ-Platine gemacht und würde eure Meinung dazu gerne hören. Die Platine soll nur einseitig bestückt werden um Bauhöhe zu sparen, außerdem werde ich sie nicht ätzen oder CNC-fräsen können sondern versuchen manuell zu fräsen. Als armer Student in einer 1-Raum Bude ist mir Ätzen gesundheitlich zu unsicher und CNC/fertigen lassen zu teuer. Außerdem bastel ich gerne. Ich weiß, dass ich gewisse Abstände im Layout garantiert nicht von Hand hinkriege, es ist halt eagle-idealisiert ;) Zur Beschreibung: Die KSQs sollen mittels eines Atmega88 der auf einer anderen Platine sitzt gesteuert werden. Dafür nehme ich einen 5-poligen Molex-Stecker über welchen auch die Versorgungsspannung (Pin5 = VCC, Pin 4 + 3 = GND) an die KSQs geliefert wird. Über Pin 2 kann der µC die KSQs abschalten, über Pin 1 kann ein PWM-Signal zum Dimmen angelegt werden. Als Spule kommt eine L-PIS2816 mit 100µH und einer Stromfestigkeit von 600mA zum Einsatz, die passte von der Größe her so schön ins Layout, ich bin mir aber nicht sicher, ob 600mA genügend dimensioniert sind bei 500mA Ausgangsstrom. Unsicher bin ich mir auch bei den Eingangs-Elkos, das Datenblatt erwähnt, dass sie bei AC benötigt werden um die Eingangsspannung zu glätten, allerdings verwende ich ja DC. Zudem bin ich mir nicht sicher ob ich pro KSQ einen eigenen Elko vorsehen sollte oder ob nicht ein größerer ausreichen sollte. Sodele, genug geschwafelt, ich freue mich über konstruktive Kritik. Viele Grüße, Daniel
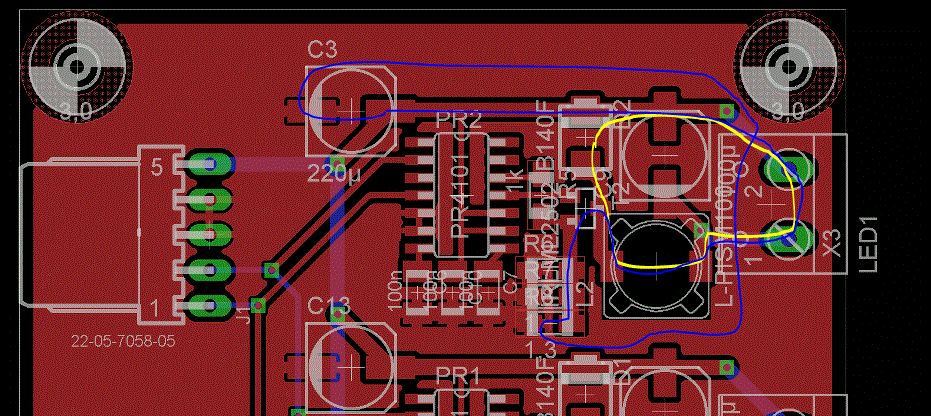
Zum Layout : Ich habe den Eindruck das die Masse zu deinen Kondensatoren nichts taugt. Due gehst im Prinzip einmal um die komplette (Einzel-)Schaltung herum. Könntest Du die Leitung an Pin1 nicht (stellenweise) auf die andere Seite legen ?
Hallo, stimmt, du hast recht. Auf die andere Seite legen ist kein Problem, ich habe ja eh schon ein paar Leitungen auf der anderen Seite :) Vielen Dank.
Kannst Du die 220µF weiter in Richtig IC versetzen ? (auf gleiche höhe wie die IC) Den zusätzlichen Platz könnte man durch ziehe der mittleren Schaltung nach links erhalten. Dadurch kannst Du Leitung PIN1 ähnlich zu PIN2 auf der Rückseite verlegen.
So eine große Spule, so eine große Freilaufdiode und so ein kleiner FET. Sieht urig aus. Passt das schon zusammen? Man führt im Schaltplan keine Signale unter Bauteilen durch... :-/ Lies dir mal das durch: http://www.lothar-miller.de/s9y/categories/40-Layout-Schaltregler Und dann sieh dein Layout mal genauer an: der Freilaufstromkreis (gelb) ist ok, der Ladestromkreis (blau) ist MISERABEL!!!
Hallo allerseits, bin gerade unterwegs und habe mein PW nicht zur Hand. Der FET sollte passen, I_D max ist mit 4.2A bei 25°C angegeben und mit 3.4A bei 70°C. Da ich pro KSQ nur 500mA plane sollten genug Reserven da sein. Von den reinen Daten entspricht er auch in etwa dem empfohlenen IRLL024N. Was die Ladenstromkreise angeht, das stimmt in der Tat, das sieht nicht gut aus, das werde ich ändern, das dürfte auch in die Richtung von dem gehen, was NichtsNutz geschrieben hat. Bleibt noch das Problem mit den Signalen unter Bauteilen. Da bin ich mir gerade nicht sicher, was gemeint ist, denn die Ansteuerung für PWM und Power-down gehen ja unter keinen Bauteilen lang. Daher bleiben aus meiner Sicht noch die Verbindung von VCC zum 100nF, die einmal unter dem LED-Treiber hergeht und die Verbindung vom LED-Treiber zum FET übrig. Sehe ich das soweit richtig? Viele Dank für eure Hilfe, Daniel
Nachtrag: Habe gerade erst die eingezeichneten Stellen im Schaltplan gesehen, damit hat sich meine Frage zu den Leitungen unter Bauteilen gerade geklärt :)
Daniel H. schrieb: > Hallo allerseits, > > bin gerade unterwegs und habe mein PW nicht zur Hand. Der FET sollte > passen, I_D max ist mit 4.2A bei 25°C angegeben und mit 3.4A bei 70°C. > Da ich pro KSQ nur 500mA plane sollten genug Reserven da sein. Für 500mA geht das deutlich einfacher und kleiner Konstantstromquelle fuer Power LED
Hallo, Was ist mit dem UV Anteil den manche Pflanzen und Tiere benötigen? Gruß Uli
Hallo, danke für eure Antworten. @NichtsNutz: Aktuell habe ich es erstmal zurückgestellt, da ich gerade meine Abschlussarbeit fertig schreibe (also letzte Fehler korrigieren usw.), daher gibt es nicht viel Neues. Ich werde aber wohl doch auf eine zweilagige Platine gehen und Masse dann auf die untere (oben = Bestückung) legen und an den GND-Pins per Via nach oben führen. Alles Weitere muss ich dann mal schauen. @Falk: Die Schaltung hatte ich auch gesehen, aber um ehrlich zu sein hat mich beim MC34063 bisher immer abgeschreckt, dass man dort so niedrige Widerstände benötigt, daher habe ich es nur überflogen und nicht wirklich in Betracht gezogen. Außerdem habe ich die PR4101 + Hühnerfutter eh schon hier rumfliegen, den MC34063 müsste ich erst extra noch bestellen. Aber ich werde mir das nochmal genauer anschauen, danke. @Ulrich: Da gehen die Meinungen irgendwie weit auseinander, viele sind der Meinung, dass man keine extra UV-Beleuchtung braucht, da Tiere und Pflanzen auch so gut gedeihen. Allerdings werde ich deinen Einwand im Hinterkopf behalten und weiter recherchieren, ich plane das Ganze ohnehin modular, so dass ich UV-LEDs leicht nachrüsten könnte. Viele Grüße, Daniel
Ulrich schrieb: > Hallo, > > Was ist mit dem UV Anteil den manche Pflanzen und Tiere benötigen? > > Gruß > Uli Ist der nicht nur dazu da die Fischis "strahlen" zu lassen? http://de.wikipedia.org/wiki/Engelmannscher_Bakterienversuch
@Daniel H. Hast du bedacht, dass bei Fehlansteuerung oder Transistorversagen die volle Betriebsspannung an der LED liegt?
An VSense noch einen kleinen Kondensator vorsehen (10n)? Zur Not nicht bestücken... Knut
Heiko L. schrieb: > @Daniel H. > > Hast du bedacht, dass bei Fehlansteuerung oder Transistorversagen die > volle Betriebsspannung an der LED liegt? Hm, nein, ich habe mich ganz nach dem Schaltplan im Datenblatt gerichtet. Welche Möglichkeiten habe ich denn für diesen Fall? Knut schrieb: > An VSense noch einen kleinen Kondensator vorsehen (10n)? Zur Not nicht > bestücken... > > > > Knut Im Datenblatt ist keiner vorhanden. Was würde der denn bringen? Viele Grüße, Daniel
Daniel H. schrieb: > Hm, nein, ich habe mich ganz nach dem Schaltplan im Datenblatt > gerichtet. Welche Möglichkeiten habe ich denn für diesen Fall? Einen SEPIC nehmen ;) Wenn dir die LED lieb ist, dann müsstest du wohl oder übel eine Sicherung und eine Crowbar spendieren. > Im Datenblatt ist keiner vorhanden. Was würde der denn bringen? Der könnte Spikes von der Regelung fernhalten.
Hm... also das ist allerdings ungut. So ne Crowbar ist ja schon fast so groß wie die gesamte KSQ ;) Das Ganze dann dreimal + Sicherungen... ärgerlich sowas, das hab ich gar nicht gesehen, dass die Schaltung diesbezüglich anfällig ist :(
Daniel H. schrieb: > Hm... also das ist allerdings ungut. So ne Crowbar ist ja schon fast so > groß wie die gesamte KSQ ;) Das Ganze dann dreimal + Sicherungen... > ärgerlich sowas, das hab ich gar nicht gesehen, dass die Schaltung > diesbezüglich anfällig ist :( Das Problem haben alle Buck- Wandler. Du musst jetzt halt überlegen ob du dir "alles neu kaufst" bei einem Defekt oder dafür sorgst, dass "nur die Hälfte" kaputt geht ;) Ich denke mal, dass die LED bestimmt auch nicht soooo teuer ist- dazu dann die Wahrscheinlichkeit, dass etwas kaputt geht... ;) Ich hatte mal ein (professionelles) Schrittmotor- Interface, in dem ein Buckwandler ohne Schutzschaltung saß- der ging Kaputt und 24V lagen an allen 5V Bauteilen. Das ganze Dingen war für die Tonne (vierstelliger Betrag).
Würde es denn z.B. auch gehen wenn ich einfach eine Sicherung in die VCC-Leitung setze? Im Betrieb erwarte ich maximal 1A auf der Leitung, sollte der MOSFET dauerhaft durchschalten würde der Strom aber durch die Sense-Widerstände auf 13 A begrenzt womit eine flinke 3A Sicherung ja auch sofort reagieren sollte, oder? Ansonsten hast du Recht, die LEDs sind nicht sonderlich teuer aber ich habe keine Lust, dass mir alles abraucht :D
Daniel H. schrieb: > Würde es denn z.B. auch gehen wenn ich einfach eine Sicherung in die > VCC-Leitung setze? Im Betrieb erwarte ich maximal 1A auf der Leitung, > sollte der MOSFET dauerhaft durchschalten würde der Strom aber durch die > Sense-Widerstände auf 13 A begrenzt womit eine flinke 3A Sicherung ja > auch sofort reagieren sollte, oder? So vom reinen Bauchgefühl würde ich sagen, dass die LED schneller reagiert als die Sicherung ;) Aber schaden kann es ja nicht. > Ansonsten hast du Recht, die LEDs > sind nicht sonderlich teuer aber ich habe keine Lust, dass mir alles > abraucht :D Da ist ja eigentlich nur die LED dran oder nicht? Der Transistor oder die Ansteuerung ist ja im Fehlerfall eh hinüber.
Hallo allerseits, da meine Abschlussarbeit nun fertig ist werde ich mich wieder diesem Thema widmen. Ich habe in der Zwischenzeit etwas recherchiert und spiele mit dem Gedanken, statt des PR4101 den LM3404 zu verwenden da dessen Außenbeschaltung wesentlich weniger aufwendig und er recht günstig ist. Viele Grüße, Daniel
Bitte melde dich an um einen Beitrag zu schreiben. Anmeldung ist kostenlos und dauert nur eine Minute.
Bestehender Account
Schon ein Account bei Google/GoogleMail? Keine Anmeldung erforderlich!
Mit Google-Account einloggen
Mit Google-Account einloggen
Noch kein Account? Hier anmelden.



