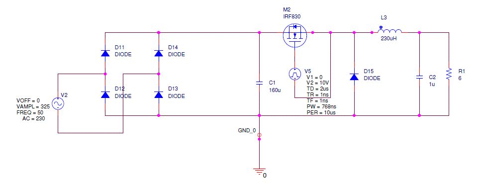
Guten Morgen Leute, ich habe eine einfache, vielleicht auch blöde Frage, aber da PFC-Geschichten für mich noch neu sind, muss ich mal nachhaken. Beim Step-Down Converter (im Anhang zu sehen) möchte ich eine PFC einbauen, allerdings weiß ich weder genau, wie ich das machen soll (Welche Möglichkeiten gibt es? Brauche ich eine aktive PFC, oder reicht es, eine Induktivität einzubauen?), noch wie ich die Bauteile dann dimensioniere. Auf folgender Seite habe ich einen Ansatz gefunden, aber die Simulation hat nicht das erhoffte Ergebnis gebracht. http://schmidt-walter.eit.h-da.de/smps/pfc_smps.html Macht dieser Leistungsfaktor-Vorregler Sinn in meiner Schaltung? Die Werte, die mir ausgerechnet wurden, führten zu großen Spannungsschwankungen am Ausgang des Step-Down Converters. Wäre toll wenn mir jemand weiterhelfen kann. Viele Grüße, Daniel
Daniel Ickert schrieb: > großen Spannungsschwankungen am Ausgang des Step-Down Converters. Das Ding, das du da oben hingekritzelt hast, hat ja auch noch nicht mal den Hauch einer Regelung. Und ohne eine passende Regelung kommt nirgends eine stabile Spannung raus, wenn irgendwelche Parameter geändert werden... Ich würde vorschlagen, du gehst 1-2 Schritte zurück und siehst dir die Grundlagen zum Thema Schaltregler nochmal genauer an... Welche simulierte Leistung hat dein simulierter Wandler? Brauchst du eigentlich wirklich eine PFC?
Mit der Schaltung möchte ich einen 24V-Gleichstrommotor betreiben. An elektrischer Leistung kann bzw. soll der bis 90 W aufnehmen. Eine PFC wäre durchaus wünschenswert. Solange der Motor im µs-Bereich Spannungsschwankungen abbekommt, ist ja noch alles in Ordnung, meine Simulation ergab allerdings im Anlauf eine Spannungserhöhung auf 32-34V über mehrere ms. Ich bezweifle mal stark, dass dem Motor das gefällt. An eine Regelung habe noch nicht gedacht, erschien mir aus dem Betrachtungswinkel erstmal nicht notwendig.
Daniel Ickert schrieb: > Mit der Schaltung möchte ich einen 24V-Gleichstrommotor betreiben. Ach jetzt. Sag doch, dass du vom Beitrag "Tiefsetzsteller - Wahl eines geeigneten Stromrichterventil" kommst... :-/ Dein Hauptproblem ist NICHT die PFC. Damit machst du nur einen unnötigen Nebenkriegsschauplatz auf. Dein Hauptproblem ist schon der Step-Down an sich...
Die PFC ist komplizierter als der Step-Down. Mach den erstmal so dass er ansatzweise funktionieren könnte (was nicht heißt, dass er dann in der Praxis funktioniert). Mehr als ein passiver Filter ist bei der Leistung nicht notwendig. Wo schon vorher gesagt 1-2 Schritte zurück. Ich bin mir auch fast sicher, dass Du eine galvanische Trennung haben willst. Reicht die Isolation des Motors für einen Betrieb auf Netzspannungspotenzial? Ist er dafür zugelassen?
Mach doch eine Flyback-PFC. Besserer Leistungsfaktor und Trennung ist auch dabei. Gibt viele fertige ICs die für so eine "Single Stage" Lösung gemacht sind. Ripple am Ausgang hat die uneffizientere Buck variante auch. Kann bei nur 90W auch vom Kondensator geschluckt werden. Nahezu jeder hersteller bietet dafür ICs an (im prinzip kann man jeden BCM-PFC Chip nehmen). Fairchild hat ganz gute Appnotes und DBs. http://www.datasheetcatalog.org/datasheet2/2/052j2hud4oyf15ttk082ssdy1ayy.pdf http://www.onsemi.com/site/pdf/ipecsa_paper.pdf Das ist am besten: http://www.fairchildsemi.com/an/AN/AN-8025.pdf Und vergiss es, das mit einer Buck-PFC zu machen. MFG Fralla
Vielen Dank für eure Hilfsbereitschaft, ich werde mich erstmal die nächsten Tage mit dem Step-Down Converter näher beschäftigen. Vielleicht wage ich mal den Versuch, auf einer Lochrasterplatine so etwas nachzubauen. Ich denke dass ich dabei mehr verstehen werde als durch bloße Simulation und Recherche. Der Flyback-Converter scheint wirklich eine bessere Lösung zu sein, dennoch viel ich vorerst nicht aufgeben und es weiter versuchen. Neue Fragen wird es nächste Woche garantiert noch geben ;) Viele Grüße, Daniel @Fralla Danke außerdem für die Links in deinem Beitrag!
Daniel Ickert schrieb: > ...Vielleicht > wage ich mal den Versuch, auf einer Lochrasterplatine so etwas > nachzubauen. Je nach Schaltfrequenz kann das eine sehr wagemutige Idee sein!
Hallo,
ich tät es so machen:
+>----spule------->|--------
| |
| |
mosfet --- +
| --- -
| |
| |
->--------------------------
Diese Topologie wird in Schweißinvertern verwand!
Als Reglung kommt der L4981A o. B zum Einsatz!
So schafft man ü. 200A auf einer Phase bei sher guten
Lichtbogenverhalten!
Ist halt meine Idee ,,,Wirkleistung bis 99%.
Ach übrigens finde ich das Vorhaben gut ,denn Energie muß man nutzen!
machs gut
Daniel Ickert schrieb: > Vielleicht wage ich mal den Versuch, auf einer Lochrasterplatine > so etwas nachzubauen. Ich schlage dazu Spannungen vor, die gut eine Zehnerpotenz niedriger liegen als das, was du da in deiner Simulation zusammengeclickt hast. Andere würden sich z.B. auch mal anschauen, wie Andere das machen. Schliesslich bist du nicht der Erste, der so einen Schaltregler zum Laufen bekommen will...
Direkt von Netzspannung per Step down auf 24 V ist auch schon mehr als Grenzwertig bzw. nicht mehr sinnvoll. Da wäre schon eine Lösung mit (HF-) Transformator angebrachter, nicht nur wegen der Isolation.
Bitte melde dich an um einen Beitrag zu schreiben. Anmeldung ist kostenlos und dauert nur eine Minute.
Bestehender Account
Schon ein Account bei Google/GoogleMail? Keine Anmeldung erforderlich!
Mit Google-Account einloggen
Mit Google-Account einloggen
Noch kein Account? Hier anmelden.
