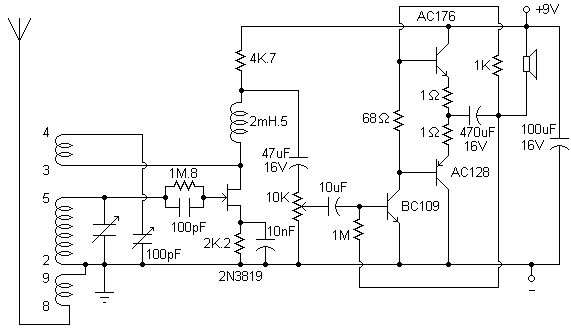
Ich habe einige Fragen zu der angehängten Schaltung von www.hanssummers.com/transistor.html Welche Funktion hat der Hochpass aus 1.8Meg und 100pF ? Ja klar, der soll filtern aber was genau ? Welche Funktion hat die 2.5mH Induktivität und der 47uF Kondensator ? Welche Bauteile spielen zusammen bzw. erfüllen eine gemeinsame Funktion ? Soll der 4.7k Widerstand nur die Spannung heruntersetzen oder spielt der mit anderen Bauelementen zusammen ? Etwas seltsam erscheint mir auch die Beschaltung der Gegentaktendstufe mit dem 1Meg und dem 1k Widerstand. Wozu der 68 Ohm Widerstand ? Bisher kenne ich nur die Beschaltung mit Dioden. Warum hier ein Widerstand ?
Hans-werner M. schrieb: > 1.8Meg und 100pF Wenn C gebrückt wäre, wäre Gate gleichstrommäßig auf Masse. Grundlagen http://www.elektronik-kompendium.de/public/schaerer/battoff.htm
> 1.8Meg und 100pF
Hochomiger DC-Pfad auf Masse, damit sich ein Gleichspannungsanteil über
den FET PN-Übergang aufbauen kann, so dass dieser im Knickpunkt der
Diodenkennlinie arbeitet.
AC176, AC128 ? Igitt-igitt, das olle Germaniums-Zeugs gehört doch
längst ins Museum, willst Du mit dem Schrott wirklich noch was Basteln?
Durch das Gate fließen nur Picoampere, das ändert am Arbeitspunkt gar nichts. Wahrscheinlich soll der Widerstand zusammen mit der GS Kapazität des FETs Pendelschwingungen unterdrücken. Der 100pF Kondensator überbrückt das Netzwerk für hohe Frequenzen, damit das Audion rückkoppelt.
Peter S. schrieb: > AC176, AC128 ? Igitt-igitt, das olle Germaniums-Zeugs gehört doch > längst ins Museum, willst Du mit dem Schrott wirklich noch was Basteln? Es gibt Leute die basteln sogar noch mit Röhren!Entscheidend ist doch der Spassfaktor und das meist auch eintretende Erfolgserlebnis!
>das meist auch eintretende Erfolgserlebnis! Gerade deswegen würde ich heute nicht mehr mit diesen Dingern basteln! Falls man tatsächlich noch irgendwo 50 Jährige Germaniums-Transistoren ausgraben kann, so sind die oft defekt, (Kurzschluss durch gewachsene Kristallnadeln) http://www.radiomuseum.org/forum/graetz_disaster_am_daisy_1032_transistorersatz.html => Siehe z.B. erste Antwort von Bernhard Nagel
Hallo Peter (psavr), mir geht es momentan um das Verstehen. Ich will mehr Ahnung von Elektronik haben, zumindest eine Schaltung lesen bzw. verstehen können welche Funktion die einzelnen Bauelemente haben. Habe mir jetzt nach 30 Jahren doch noch den Tietze-Schenk zugelegt. Ist aber nur hilfreich bei Bauelementen und elementaren Grundschaltungen, weniger zu komplexeren Schaltungen. Habe versucht die Schaltung mit Ltspice aufzubauen, konnte die Modelle für die Germaniumtransistoren jedoch nicht im Internet finden. Möchte gerne Siliziumtransistoren verwenden. Wenn ich die Germaniumtransistoren in der Simulation durch Siliziumtransistoren ersetze wird jedoch nur einer der beiden Transistoren angesteuert. Hilfreich für Änderungen ist halt zu wissen wie die Schaltung im einzelnen im Originalzustand funktioniert. Wie gross sind Spannungs- und Stromwerte usw. ? Welche Ausgangsleistung wird erbracht ? Den 2N3819 habe ich in der Simulation durch einen BF245C ersetzt. Das scheint zu funktionieren.
Hallo Hans-werner Bei den beiden 1 Ohm Widerständen sollte die halbe Betriebsspannung zu messen sein, dies wird mit dem 1 Meg eingestellt, evtl. wird bei anderen Transistoren ein anderer Wert notwendig. Der 1 Meg bewirkt auch eine Gleichspannungsgegenkopplung und reduziert den Klirrfaktor. Der dürfte hier aber trotzdem noch >3% betragen. Der Querstrom (4,5mA) des BC109 hängt vom 1 kOhm ab, welcher zum Lautsprecher und damit zu Plus führt. Mach mal statt dem 68 Ohm 2 Stück 1N4148 und einen 15 Ohm Widerstand rein und als Transistoren die BC337-40 und BC327-40. Ge-Transistoren haben eine viel niedrigere BE-Spannung, deshalb reicht oben der Widerstand. Zuvor die 68 Ohm oder dessen Ersatz bestimmen den Ruhestrom durch die Endstufe. Die Endstufe läuft im AB-Betrieb (bitte Googeln). Die Ausgangsleistung wird ca. 0,5 Watt betragen. Außerdem führt der 1 kOhm Widerstand nicht auf Plus, sondern zum Lautsprecher. Der 470µF Elko wird als galvanische Trennung zum Lautsprecher verwendet, aber auch als Bootstrap-Kondensator (bitte Nachschlagen). Die Spannung am Lautsprecheranschluß kann höhher werden als die Betriebsspannung. Am BC109 würde ich noch einen Kondensator mit 100pF von Basis nach Kollektor vorsehen, da vom Audion doch noch etwas HF durchkommt. Dieser reduziert die obere Grenzfrequenz auf ca. 8kHz. >Welche Funktion hat die 2.5mH Induktivität >und der 4.7k Widerstand Die Drossel ist für HF hochohmig und für NF niederohmig. Deshalb fällt die HF an der Drossel ab. Dort ist auch die Rückkopplung angeschlossen. >Welche Funktion hat der 47uF Die NF fällt am Widerstand 4,7k ab und wird über den 47µ zur Endstufe ausgekoppelt. Der Elko bewirkt auch eine galvanische Trennung zwischen Audion und Poti.
Hans-werner M. schrieb: Die drei Bipolar-Transistoren bilden eine NF-Endstufe. Für die Simulation würde ich nur bis zum 10k-Poti aufbauen. Für den echten Aufbau würde ich dann einen LM386 verwenden und anpassen. Der sollte Schätzungsweise auf eine Verstärkung von 100 gebracht werden. (Bei so alter Schaltungstechnik weiß ich jetzt die Gegenkopplung auf die schnelle nicht 100%-tig.)
Dann würd ich aber eher ein anderes IC verwenden wie z.B. den TDA7052, aber Hans-werner möchte ausdrücklich einen diskreten Verstärker aufbauen.
Hans-werner M. schrieb: > Welche Funktion hat der Hochpass aus 1.8Meg und 100pF ? Neulich habe ich irgendwo im Netz gelesen, dass dieser Aufbau aus hochohmigem R und C dafür sorgt, dass das Audion besonders weich rückkoppelt. Bei anderen ähnlichen Audionschaltungen mit FET sieht man auch Variationen, bei denen dieser R und C einfach fehlen, das warme Schwingkreisende liegt dann direkt am Gate. Bei anderen Variationen liegt zwar der 100p-C wie im Schaltbild gezeigt vor, der 1M-R führt aber vom Gate direkt nach Masse (so wie oftmals bei einem NF-Verstärker). B e r n d W. schrieb: > Dann würd ich aber eher ein anderes IC verwenden wie z.B. den TDA7052, Da schließe ich mich an! Der LM386 ist nämlich ein wilder "Swinger"! ;) Im Anhang ein anderes Audion mit einer recht simplen Si-Endstufe...
Hans-werner M. schrieb: > Welche Funktion hat die 2.5mH Induktivität und der 47uF Kondensator ? > Welche Bauteile spielen zusammen bzw. erfüllen eine gemeinsame Funktion > ? > Soll der 4.7k Widerstand nur die Spannung heruntersetzen oder spielt der > mit anderen Bauelementen zusammen ? Bei dem hier gezeigten Audion gibt es auch eine L und einen C in dieser Anordnung: Beitrag "Audion mit Ge-T statt Si-T" Das NF-Signal kann so weitestgehend HF-frei ausgekoppelt werden, Vorraussetzung ist wohl, dass es vorher schon durch krummen Arbeitspunkt mit dem T demoduliert wird.
An supergrobi, schönen Dank für die Schaltung. Kannst du mir ein Buch empfehlen in dem konkrete Schaltungen, sowohl Analog als auch Digital, aus der Radiotechnik erklärt werden ?
Hans-werner M. schrieb: > Kannst du mir ein Buch empfehlen in dem konkrete Schaltungen, sowohl > Analog als auch Digital, aus der Radiotechnik erklärt werden ? nix zu danken, dafür ist dies forum ja da! :O) buchempfehlung z.b. dieses hier: "Empfangsprinzipien und Empfängerschaltungen: Selbstbauprojekte zwischen Detektor und Software Defined Radio" von frank sichla http://www.amazon.de/Empfangsprinzipien-Empf%C3%A4ngerschaltungen-Selbstbauprojekte-zwischen-Detektor/dp/3881808426/ref=sr_1_1?ie=UTF8&qid=1324140537&sr=8-1 dann gibt es noch das "Radio-Baubuch - Vom Detektor- zum DRM-Empfänger", kenne es aber nur vom hörensagen. http://www.b-kainka.de/Radiobau.htm außerdem noch diverse links bei: http://www.b-kainka.de/hfindex.htm http://www.b-kainka.de/roehrenexp.htm http://www.qsl.net/va3iul/Homebrew_RF_Circuit_Design_Ideas/Homebrew_RF_Circuit_Design_Ideas.htm der letzte link ist sehr zu empfehlen, dort findet man fast alles!
Hallo Hans-werner M. LTSpice-Modelle AC127 und AC128. Ich hatte die mal in den Files der yahoo-LTSpice-Group gefunden (die Gruppe ist echt zu empfehlen, sehr hilfreich!). Die Modelle einfach in die Datei "LTSpice/lib/cmp/standard.bjt" einfügen. .model AC127 NPN(IS=1.41f ISC=0 ISE=0 IKF=80m IKR=0 ITF=0.4 NC=2 NE=1.5 BF=70 BR=4.977 RB=10 RC=2.5 CJC=9.728p CJE=8.063p TR=33.42n TF=179.3p FC=0.5 EG=1.11 VJC=0.2 VJE=0.2 VTF=4 MJC=0.5776 MJE=0.3677 XTB=1.5 XTF=6 XTI=3 MFG=GERMANIUM-TYPE) .model AC128 PNP(IS=1.41f ISC=0 ISE=0 IKF=80m IKR=0 ITF=0.4 NC=2 NE=1.5 BF=70 BR=4.977 RB=10 RC=2.5 CJC=9.728p CJE=8.063p TR=33.42n TF=179.3p FC=0.5 EG=1.11 VJC=0.2 VJE=0.2 VTF=4 MJC=0.5776 MJE=0.3677 XTB=1.5 XTF=6 XTI=3 MFG=GERMANIUM-TYPE) Gruss GroberKlotz
GroberKlotz schrieb: > LTSpice-Modelle AC127 und AC128. Kann man die Modelle auch irgendwie bei TINA (der Freewareversion) einbinden?
@siggi Ich kenne TINA nicht und kann daher Deine Frage nicht beantworten. Ich verwende LTSPICE, welches ebenfalls als Freeware per Download [http://www.linear.com/designtools/software/#LTspice] erhältlich ist. Dazu gibt es jede Menge zusätzlicher Modelle im Netz. Vermutlich ist LTSpice mehr verbreitet. Außerdem (wie schon erwähnt) gibt es ja eine hilfreiche User-Group bei Yahoo [http://tech.groups.yahoo.com/group/LTspice/] mit Tipps und einem großen Fundus an Modellen usw.. Gruß GroberKlotz
GroberKlotz schrieb: > Ich verwende LTSPICE, welches ebenfalls als Freeware per Download > [http://www.linear.com/designtools/software/#LTspice] erhältlich ist. Danke für die Info, dann werde ich mal langsam auf LTSPICE umsteigen, denke ich!
> Kann man die Modelle auch irgendwie bei TINA (der Freewareversion) > einbinden? Du erstellst je eine Datei AC12x.cir (einfache Textdatei und dann umbenennen), die die oben gezeigten Zeilen enthält. Dann öffnest du in TINA den Menüpunkt Tools -> New Macro Wizard... und folgst einfach den Anweisungen, fertig. Allerdings kannst du die Modelle komplett vergessen, denn die beschreiben einen rel. kleinflächigen Si-Transistor, aber auf keinen Fall Ge-Transistoren wie die AC127/8.
Danke für die Info bezüglich Tina! ArnoR schrieb: > Allerdings kannst du die Modelle komplett vergessen, denn die > beschreiben einen rel. kleinflächigen Si-Transistor, aber auf keinen > Fall Ge-Transistoren wie die AC127/8. Meinst du die hier? -> >> .model AC127 NPN(IS=1.41f ISC=0 ISE=0 IKF=80m IKR=0 ITF=0.4 NC=2 NE=1.5 >> BF=70 BR=4.977 RB=10 RC=2.5 CJC=9.728p CJE=8.063p TR=33.42n TF=179.3p >> FC=0.5 EG=1.11 VJC=0.2 VJE=0.2 VTF=4 MJC=0.5776 MJE=0.3677 XTB=1.5 XTF=6 >> XTI=3 MFG=GERMANIUM-TYPE) >> >> .model AC128 PNP(IS=1.41f ISC=0 ISE=0 IKF=80m IKR=0 ITF=0.4 NC=2 NE=1.5 >> BF=70 BR=4.977 RB=10 RC=2.5 CJC=9.728p CJE=8.063p TR=33.42n TF=179.3p >> FC=0.5 EG=1.11 VJC=0.2 VJE=0.2 VTF=4 MJC=0.5776 MJE=0.3677 XTB=1.5 XTF=6 >> XTI=3 MFG=GERMANIUM-TYPE) ArnoR schrieb: >die beschreiben einen rel. kleinflächigen Si-Transistor Woran erkennst du das?
>>die beschreiben einen rel. kleinflächigen Si-Transistor > Woran erkennst du das? Na an der dargestellten Eingangskennlinie. Ein Transistor, der 750mV Ube für einen Ic von 5mA braucht ist auf keinen Fall ein Ge-Transistor, sondern wohl eher ein BC54x.
ArnoR schrieb: >>>die beschreiben einen rel. kleinflächigen Si-Transistor >> Woran erkennst du das? > > Na an der dargestellten Eingangskennlinie. Ein Transistor, der 750mV Ube > für einen Ic von 5mA braucht ist auf keinen Fall ein Ge-Transistor, > sondern wohl eher ein BC54x. Und wie stellst du die Eingangskennlinie dar? (mit welchem Programm?)
> Und wie stellst du die Eingangskennlinie dar? (mit welchem Programm?)
Na einmal darfst du raten. (Auflösung: TINA-TI)
ArnoR schrieb: >> Und wie stellst du die Eingangskennlinie dar? (mit welchem Programm?) > > Na einmal darfst du raten. (Auflösung: TINA-TI) Ich wusste gar nicht, dass man damit auch Kennlinien direkt darstellen kann (oder hast du dafür eine virtuelle Schaltung aufgebaut?)...
Bitte melde dich an um einen Beitrag zu schreiben. Anmeldung ist kostenlos und dauert nur eine Minute.
Bestehender Account
Schon ein Account bei Google/GoogleMail? Keine Anmeldung erforderlich!
Mit Google-Account einloggen
Mit Google-Account einloggen
Noch kein Account? Hier anmelden.


