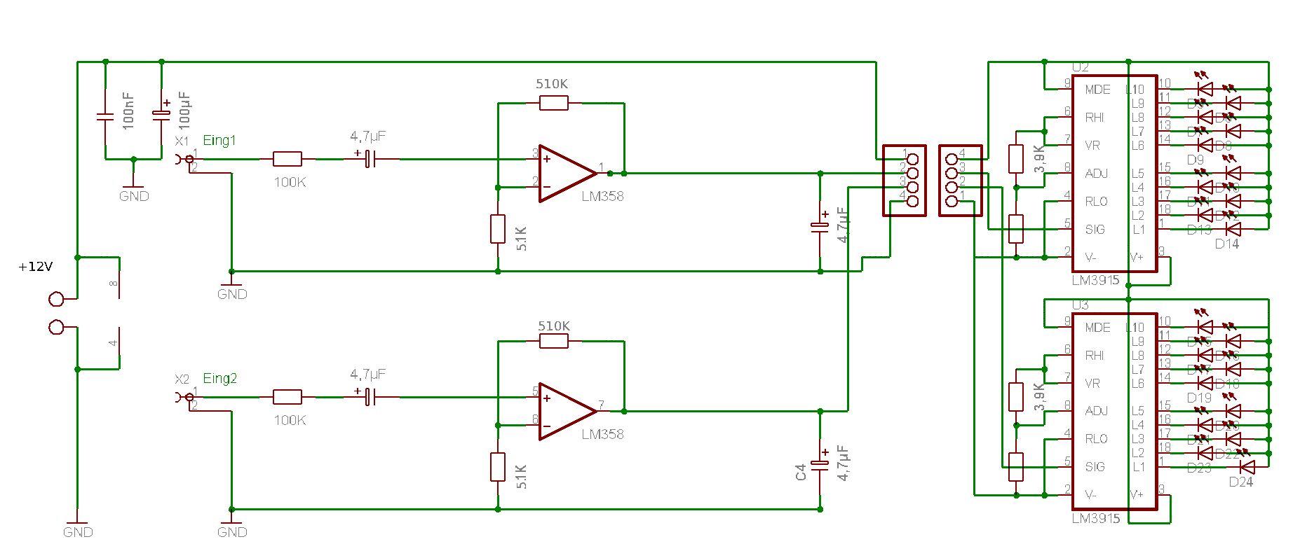
hallo, ich wollte mir in meine Aktiven Lautsprecher von ... (den namen weiß ich leider net aber auf der vorderseite steht surfsound) ein VU-meter einbauen in stereo mit 10 led´s pro kanal. habe mir dafür auch schnell einen schaltplan gemacht. ich wollte nun wissen ob ihr irgendwelche vorschläge oder ideen habt was man ändern oder verbessern könnte, oder kann man das so lassen wies ist?( Der OP solle einfach nur 100fach verstärken weil über den 100kohm Wiederstand ja 99% abfallen. [glaub ich zumindest]) Danke schon im vorraus
Und was willst Du sehen? Sicher doch die Amplitude. Dieser ist aber noch auf die Töne "aufmoduliert". Da braucht es eine Gleichrichtung oder Spitzenwert-Erfassung, je nachdem was Dich interessiert. Beitrag "Re: Warum richtet mein aktiver Gleichrichter kein Rauschen?"
OK, wenn ich mir Deine Schaltung genauer betrachte: Der Lm358 wird mit den 4µ7 Last nix leifern.
Ich würde schon gerne direkt den Ausschlag sehen und auch so das die led´s kräftig leuchten. es gibt ja auch videos wo sie kräftig läuchten also nach dem 1 oder 0 prinzip sogesagt oder wo mehrere amanchmal auch nur schwach leuchten... ich hätte doch eher lieber die variante wo mit dem 1 und 0 ist also an oder aus. was müsste ich eibauen damit ich diesen effekt hätte?
Schmeiß Deine OPV-Signalaufbereitung in den Müll, da Du mir der nicht glücklich werden wirst und mach es sowie im Datenblatt http://www.ti.com/lit/ds/symlink/lm3915.pdf auf Seite 11 (PDF-Seite 12) -> "FIGURE 3. Precision Full-Wave Average Detector" oder -> "FIGURE 4. Precision Full-Wave Peak Detector"
Und drauf achten, ob die Versorgungsspannung für den OP symmetrisch (+12V/GND/-12V) oder unsymmetrisch (+12v/GND) sein muss. In dem PDF-Datenblatt müsste das nämlich symmetrisch sein.
Zwar führt dein OpAmp zur Gleichrichtung. weil er sowieso nicht unter 0V kommt, aber die Schaltung ist zweifelhaft: Ein Elko sollte nicht direkt an einen OpAmp Ausgang, und ein Eingang sollte nicht nur hinter einem KOndenstaor hängen ohne Gleichstrompfad. Also eher mit zum LM358 passenden Widerständen und Mittelwertbildung (Spitzenwert wäre schlauer, aber du wolltest es so...): Audio --1u--+------------|+\ | | >--+--12k--+-- 22k +--|-/ | | | | | 4u7 GND--510R--+---51k--+ | GND die 99% Zeitkonstante wurde wie es der DIN entpricht auf 300ms ausgelegt.
Aus den 1u könnte man noch 0.33u machen, damit die Grenzfrequenz auf 20 Hz steigt.
Nimm halt den Bausatz vom Pollin. Mit 5 Euro bist du dabei und fertig.
Ich hatte Anfangs auch über den Bausatz von Pollin nachgedacht... jedoch wollte ich gerne die Bargraph-leds von Kingbrigth nehmen ( http://www.reichelt.de/Bargraf-LED-Anzeigen/RGBG-1000/index.html?;ACTION=3;LA=2;ARTICLE=31501;GROUPID=3016;artnr=RGBG+1000;SID=11Twmagn8AAAIAABDr5XA8f83d6f2dbd79ce9cb6d64fb2ca1004c ) und das ganze sollte auf eine Platine aufgebaut in ein 19" Einschubgehäuse von innen an die Fronseite passen. Daher fiel der Bausatz von Pollin leider weg. Aber die Schaltung von MaWin sieht schon sehr gut aus. Bei Pollin wusste ich jetzt nun auch nicht genau, ob das Vu-Meter da auch Aktiv und somit unbelastet ist sprich das Audiosignal nicht beeinflusst wird, denn das mir das wichtigste dabei. Wär diese FIGURE 4. aus dem Datenblatt des Lm3915 eigentlich denn ausreichend um den wert anzuzeigen sodass die led´s alle schön kräftig leuchten bei dem momentanen wert des audiosignals?
Dragoonius schrieb: > aus dem Datenblatt des Lm3915 eigentlich denn ausreichend um > den wert anzuzeigen sodass die led´s alle schön kräftig leuchten bei dem > momentanen wert des audiosignals? Gewöhnlich zeigt (sollte) dir die Anzeige nur Vollausschlag an wenn du deine Boxen auch voll aussteuerst, also je nach dem was da für Power abgegeben wird. Du kannst aber die Verstärkung von deinem OPA vergrößeren und ein Poti als Abschwächer vorschalten und die Lightshow deinem Geschmack anpassen. Das dann der Zweck, nämlich Boxen eigentlich vor Übersteuerung zu schützen, dabei ohnehin trivial ist, weil das anscheinend eh von dir nicht beabsichtigst ist, sei nur mal so am Rande erwähnt.
Bitte melde dich an um einen Beitrag zu schreiben. Anmeldung ist kostenlos und dauert nur eine Minute.
Bestehender Account
Schon ein Account bei Google/GoogleMail? Keine Anmeldung erforderlich!
Mit Google-Account einloggen
Mit Google-Account einloggen
Noch kein Account? Hier anmelden.
