Hallo, ich habe ein Platinenlayout erstellt. Da das das erste mal fuer mich ist wuerde ich mich sehr ueber eure Meinung freuen. Ich benutze KiCad. Schaltplan gibt es hier Beitrag "Re: pt100 multiplexen so richtig?" Oben rechts auf der Platine (rechts vom uC) ist der Analogteil, Links ist die 240AC Versorgung, und unten sind ein paar Digitalausgaenge. Minimale Leiterbahnbreite und Abstand habe ich 0.2 mm. Beim 240AC Teil sind die Abstaende mind. 2.5 mm und Breite mind 0.8 mm. Masseflaeche habe ich nicht bis zum AC-Teil gelegt, da sonst eine 50Hz Einstreueung denkbar waere?? Auch bin ich mir nicht ganz Sicher mit der Loetmaske. Wie erstelle ich diese? Ich habe dafuer mal die Gerber Files erstellt, aber lediglich die SMD Loetpads sind ausgefuellt. Werde noch die Footprints mit Schieblehre auf nem Ausdruck grob ueberpruefen, aber da ich nicht 60 Euro fuer die Herstellung in den Sand setzten moechte (54x94 mm) werde ich erst die Bauteile kaufen und auf dem Ausdruck "schauen" obs passt.
Jetzt wäre es ganz Klasse wenn Du die Dateien als Bilder oder als PDF hochgeladen hättest. Nicht jeder hat KiCad installiert und wenige werden es installieren um dein Layout anzusehen. Hellsehen kostet extra. ;-) EDIT: Da wr er doch um Sekunden schneller.
Hab jetzt noch die Masseflaeche bearbeitet. Hatte ein paar "Sterne". Ich habe Probleme mit dem Drill File. Anbei ein png mit allem zusammen. Der Drill file ist versetzt und gespiegelt... Wie bestimmt der Hersteller das normalerweise. Wo ist der Ursprung?
Entschuldigung fuer die Unordnung in dem Thread. Jetzt habe ich langsam den Dreh raus, wie mann das PCB am Besten als png darstellt.Habe auch die Verschiebung des Drillfiles behoben. Anbei nun hoffentlich uebersichtlicher: ohne Silkscreen, mit Bohrungen, hoehere Aufloesung. Zwei Grundsaetzliche Fragen habe ich: 1) Ich habe in ein paar Faellen eine Leitung unter einem 0805 Widerstand durchgelegt. Ist das OK oder wird das Probleme machen? 2) In der generierten Loetmaske sind nur die SMD Pads drin. Was passiert mit den normalen DIP Kontakten? Kuemmert sich darum der Platinenhersteller?
Hi Marek, zu 1.) Das ist OK. Sollte keine Probleme machen, sofern Du die Leitungen mittig reinlegst. zu 2.) In der Regel NEIN. Nur mit viel Glück wird das der Hersteller bemerken und korrigieren. Es sei denn, der Hersteller nimmt Deine KiCad Daten und erzeigt sich die notwendigen Daten selber. Kommt halt auf den hersteller an. Wenn Du aber Gerber schickst, dann wird er es wohl so machen wie in den Files. Es gibt nicht viele Hersteller die solche "Fehler" bemerken und bei Dir nachfragen ... Meine Tipp: Mach alles so wie Du es haben willst und überlass es nicht dem Hersteller. Gruß, avrGerd
Habs gefunden. In Kicad gibt es "SoldP_Front" und "Mask_Front" layer. SoldP_Front ist wohl fuer Solder paste stencil. Jetzt habe ich Mask_Front ausgegeben, und das passt genau wie es soll, nur eben in Negativ. (Neue png generiert) Ich habe im Bereich des Analogteils auf der Oberseite relativ viel leere Flaeche. Soll ich da auch noch eine Masseflaeche einfuegen?? Auch habe ich VCC um den rechten Rand laufen. OK?
Die Masse im Bereich des Analogteils würde ich weglassen. VCC am Rand ist OK, kommt aber ein bisschen auf Dein Gehäuse an (Metallgehäuse auf Masse?). Was grundsätzliches: Ich mach alle Leiterbahnen immer erstmal breiter als stromtechnisch nötig. D.h. lieber breiter wie zu schmal. Da kann man dann später besser nochwas dazubauen und reist nicht geich die Leiterbahnen weg. Weiterhin hilft das auch bei den Durchkontaktierungen, wenn der Hersteller hier einen Versatz drin hat, was leider sehr oft vorkommt. Die Vias sehen auch sehr "dünn" aus. Mach sie ruhig größer. Manche Leitungen könnte man besser verlegen, das entwirt das Layout noch etwas. Wie sieht es mit dem Abstand Primär-Sekundär aus? Hast Du hier mehr als 4mm besser 6mm eingehalten? Sieht mir nicht so aus. Ein Schaltplan würde auch helfen, ich kenn Deine Bauteile ja nicht. avrGerd
Nochmal zur VCC am Rand. Hab mir das Routing vorhin nicht so genau angesehen, ist schon recht verteilt und auch recht "dünn". Ich mach mir immer als erstes eine Massefläche, dann lege ich die Versorgungsspannung(en) ins Layout und dann kommen erst die Signale. Gruß, avrGerd
avrGerd schrieb: > Nochmal zur VCC am Rand. > > Hab mir das Routing vorhin nicht so genau angesehen, ist schon recht > verteilt und auch recht "dünn". > Ich mach mir immer als erstes eine Massefläche, dann lege ich die > Versorgungsspannung(en) ins Layout und dann kommen erst die Signale. Du meinst die Versorgungsspannungsleitung ist zu duenn? Ich schau mal dass ich die irgendwie unter dem uC durchbekomme. Dann ist sie kuerzer. Der OPV und Multiplexer brauchen aber nicht sonderlich viel. Schaltung gibt es in folgendem Thread Beitrag "Re: pt100 multiplexen so richtig?" Beim Layouten habe ich zuerst mit dem Analogteil angefangen. Wollte die Leitungen so kurz wie moeglich machen, damit meoglichst Wenig Stoerungen einkoppeln koennen. Ich koennte allerdings ein paar Leitungen dicker machen, um den verhandenen Platz auszunutzen. Wegen 4-6 mm Primaer/Sekundaertrennung. Habe momentan 1,6. Da werde ich wohl einiges ummodeln muessen. Poste dann hier die Ergebnisse (in paar Tagen). Auch die Vias mach ich dicker. Vielen Dank fuer die Hinweise so weit.
> Ich habe im Bereich des Analogteils auf der Oberseite relativ > viel leere Flaeche. Ich finde den Platz um die 4 Befestigungsbohrungen zu klein, du willst sicher nicht unter jede Schraube noch eine Unterlegisolierscheibe legen, bloss weil du ungeschickterweise Massefläche und 230V Anschlüsse zu nah gelegt hast.
So, mein neues Werk. Mit den 4mm Abstaenden Primaer-Sekundaer und den Bohrungen konnte ich die bisherige Anordnung nicht erhalten. Habe also von vorne angefangen. Der uC ist jetzt gedreht, die Befestigungsbohrungen haben mind 3mm Abstand zu jedweger Leitung (oben links die Schraube ist in der Sicherungshalterung). 7805er Kuehlkoerper kann ueber den Platinenrand haengen. Habe nun einige mehr vias, da ich den Analogteil oben/unten aufgeteilt habe. Druck werde ich nur oben haben, sollte nichts auf den Loetpads liegen. VCC Leitung habe ich dick gemacht. Habe gerade bei pdb-pool geschaut. Komische Preise. Meine bisherige Platine (93x54) ist billiger als diese hier (88x55). Selbst 93x55 ist billiger.
Die Signalleitungen können ruhig, sofern genug Platz vorhanden ist, breiter sein. Die Vias können auch etwas größer sein, vor allem das nicht so ein winziger Restring über bleibt, also kleine Bohrungen oder größere Vias, Hauptsache das mehr Fleisch bleibt.
Marek S. schrieb: > 2) In der generierten Loetmaske sind nur die SMD Pads drin. Was passiert > mit den normalen DIP Kontakten? Kuemmert sich darum der > Platinenhersteller? Auf die Gefahr hin, dass jemand anders schon dasselbe geschrieben hat (hab' nicht alle Antworten durchgelesen): Ich bin mir ziemlich sicher, Du meinst damit die LötPASTEN-Maske, und nicht die LötSTOPP-Maske. Das ist dann ok so. Denn üblicherweise werden THT-Bauteile mit der Welle gelötet (wenn man auch immer öfter THT-reflow antrifft). Wenn Du keinen Stencil möchtest, musst Du den auch nicht beilegen. Aber natürlich musst Du für den Lötstopp-Layer unbedingt das Lötstopp-File beilegen, sonst geht's schief! Gruäss Simon Edit: Gerade gesehen: Marek S. schrieb: > SoldP_Front ist wohl fuer Solder paste stencil. Jetzt habe ich > Mask_Front ausgegeben, und das passt genau wie es soll, nur eben in > Negativ. (Neue png generiert) Dass dieser Layer negativ ist, passt schon. Das ist gebräuchlich so.
So, habe die Version "Wurstige Finger" fertig ;) Habe die Via Bohrung auf 0.3 mm reduziert (Wohl bei allen gaengigen Platinenherstellern Standardbohrdurchmesser). Habe Leitungen "so dick wie moeglich" gemacht. Bis zu 1mm SMD Elko musste umziehen, damit der 7805 Platz fuer den Kuehlkoerper hat. Habe heute meinen ersten Schub SMD Bauteile erhalten. Hauptsaechlich Wiederstaende im 0805er Format. ~15 Cent fuer 100 Stueck auf Tape von rapidonline.com. Scheint mir guenstig. Und einen Vollsatz mit 100 Widerstandswerten fuer 50 Euro wollte ich mir auch nicht gleich zulegen.
Marek S. schrieb: > ~15 Cent fuer 100 Stueck auf Tape von > rapidonline.com. Also, wenn ich die Preise richtig interpretiere sind 15Cent/Stück bei einer Abnahmemenge von 100 Stck nicht sehr günstig. Conrad nimmt vereinzelt 9 Cent. Kann mich allerdings auch täuschen da ich nicht präzise verglichen habe. 15 Cent für 100 Stck halte ich für illusorisch. Die Clearence zwischen einigen SMD-Pads und der Massefläche könnten etwas größer sein. Bei Leitungen und Vias ist es okay. Die paar haardünnen Leiterbahnen auf dem letzten Bild können ruhig etwas breiter sein wie der Rest auch.
Michael S. schrieb: > Marek S. schrieb: >> ~15 Cent fuer 100 Stueck auf Tape von >> rapidonline.com. > > Also, wenn ich die Preise richtig interpretiere sind 15Cent/Stück > bei einer Abnahmemenge von 100 Stck nicht sehr günstig. Conrad nimmt > vereinzelt 9 Cent. Kann mich allerdings auch täuschen da ich nicht > präzise verglichen habe. 15 Cent für 100 Stck halte ich für illusorisch. http://www.rapidonline.com/Electronic-Components/1-chip-0805-resistor-65180 £ 0.118 ich hab 100 fuer den Preis bekommen. D.h. £ 0.00118 fuer einen Widerstand. Im Anhang sieht man wie sie geliefert werden. Wenn Du illusorisch sagst bedeutet es, dass es ein guter Preis ist! Habe die Leitungen verbreitert und Abstand Masseflaeche Pads/Leiterzuege auf 0.7 mm gesetzt.
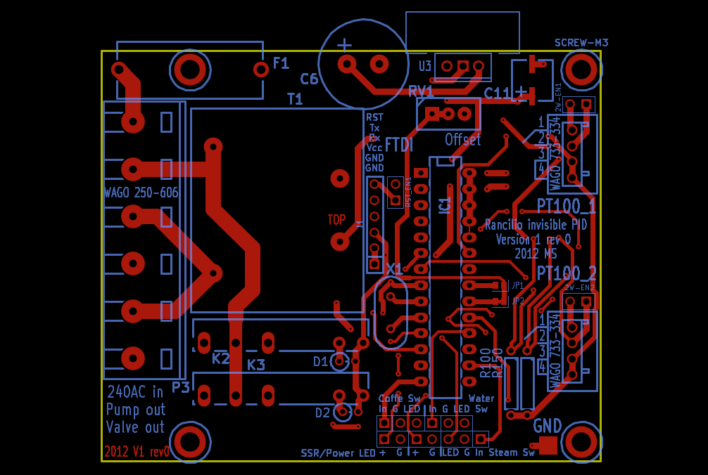
Marek S. schrieb: > Habe die Via Bohrung auf 0.3 mm reduziert (Wohl bei allen gaengigen > Platinenherstellern Standardbohrdurchmesser). > > Habe Leitungen "so dick wie moeglich" gemacht. Bis zu 1mm Frage: Bild Rancilio_08_Front.png Das SMD-IC unten Rechts: Leiterbahn zwischen 3 & 4 Pad von Unten rechts: Ist der Kontakt mit der Leiterbahn und den Pads gewollt? Und so siehts an vielen Ecken auf deinem Board aus, mir scheint die Clearance wird an einigen Ecken, oben wie unten, nicht eingehalten. So wird das nix. Ich denke, da musst du nochmal ran. Marek S. schrieb: > Habe heute meinen ersten Schub SMD Bauteile erhalten. Hauptsaechlich > Wiederstaende im 0805er Format. ~15 Cent fuer 100 Stueck auf Tape von > rapidonline.com. Scheint mir guenstig. Beim großen C zahlste dafür, wie gesagt wurde, 9 Cent, du hast also recht teuer eingekauft ;)
> Frage: > > Bild Rancilio_08_Front.png > > Das SMD-IC unten Rechts: Leiterbahn zwischen 3 & 4 Pad von Unten rechts: > Ist der Kontakt mit der Leiterbahn und den Pads gewollt? Da ist kein Kontakt. Die Leiterbahn hat 0.25 mm clearance zu den pads. Das gruenliche ist die Loetstoppmaske. Bei der Platine, die ich am 10ten gepostet hatte, wurden meine duennen Leiterbahnen "angemahnt". Jetzt hab ich es wohl uebertrieben? Wie genau ist den die positionierung der Loetstoppmaske? Im Moment muss sie bei mir 50 um genau sein(?) Nehmen wir an ich habe zwei SMD Pads und will eine Leitung dazwischen durchlegen. - Wieviel groesser als die Loetpads sollte die Loetstoppmaske sein? 0.1mm, 0.2? - Was sollte der Minimalabstand Leiterbahn-SMD Pad sein? 0.25 mm genug? - Was sollte der Minimalabstand Leiterbahn-Loetstoppmaske des Pads sein? Ich denke die Gefahr ist, dass wenn die Loetstoppmaske nicht genau genug ist und die Toleranzen gering, dass dann beim Loeten die Leiterbahn mit kontaktiert werden koennte. > Beim großen C zahlste dafür, wie gesagt wurde, 9 Cent, du hast also > recht teuer eingekauft ;) Nein, ich habe 0,13 Cent pro Widerstand bezahlt. Also 0,0013 Euro. Siehe auch Beitrag "Re: Erste Platine. Wird das was?"
Marek S. schrieb: > Nein, ich habe 0,13 Cent pro Widerstand bezahlt. Also 0,0013 Euro. Was denn nun? 13Cent pro PACK=100Stck Widerstände oder 13Cent pro Widerstand? Wenn 5000Stck ca. 5 Euro kosten dann scheint es ja zu stimmen und die verkaufen das Vogelfutter um den Faktor 70 (zumindest in diesem Fall)günstiger als Conrad. In der Mitte von deinem µC ist noch eine dünne Leiterbahn die ruhig breiter sein kann.
unten an dem Connector wo steht "coffe sw" fähst du recht knapp um den Pin herum mit der Leiterbahn. Besser ver Via auf den anderen Layer hüpfen un mit etwas Abstand.
Marek S. schrieb: > Das gruenliche ist die Loetstoppmaske. Achso, ich dachte das sei das PAD. Marek S. schrieb: > Nein, ich habe 0,13 Cent pro Widerstand bezahlt. Also 0,0013 Euro. Das hatte ich dann falsch gelesen, dachte du meinst 13 Cent pro Widerstand. However, das klingt ja wieder OK. Marek S. schrieb: > Nehmen wir an ich habe zwei SMD Pads und will eine Leitung dazwischen > durchlegen. > - Wieviel groesser als die Loetpads sollte die Loetstoppmaske > sein? 0.1mm, 0.2? > - Was sollte der Minimalabstand Leiterbahn-SMD Pad sein? 0.25 mm genug? > - Was sollte der Minimalabstand Leiterbahn-Loetstoppmaske des Pads sein? Die Mindestabstände kommt auch auf dein Leiterbahnhersteller an und in allererster Linie auf die Potentiale der Leiter und Pads. 8 mil Abstand bei 5 V sind ja noch OK, bei 30V wirds aber Grenzwertig. Ebenso die Leiterbahnbreite, bei 10 mA sind 8 mil völlig ausreichend, bei 1A bauste mit ner 8 mil schmalen Bahn bestenfalls ne Sicherung, auf jeden Fall aber ne Heizung. Grundsätzliche Tipps zu Abständen und Breiten wurden oben schon verlinkt wie ich grade gesehen habe, nutze dies. Abstände: So dicht wie nötig, so groß wie möglich Breiten: So schmal wie nötig, so breit wie möglich Wenn du Platz hast, nutze ihn und verschenke nichts. ;)
So, genug ist genug. Fertig gelayoutet Warte, bis ich alle Bauteile habe, werde es auf Papier und Karton mal "zusammenlegen", und dann die Platine bestellen. Ich muss ja noch Raum fuer Verbesserungen bei der naechsten Platine lassen. Ein Jumper fuer FTDI Reset hat es noch ins Design geschafft. Vielen Dank fuer die Ratschlaege aller. Jetzt muss ich einen guenstigen Hersteller fuer 2 solcher Boards finden...
Was ist denn IC1? Kann das sein, dass am Quarz Lastkondensatoren fehlen?
IC1 ist ein AtMega328p. XT1 ist ein 16Mhz Kristall, und auf der Unterseite sind zwei 22pF Kondensatoren (0805 SMD) angebracht.
Ich würde noch auf beiden Seiten einen sinnreichen Text irgendwo platzieren damit die Seiten nicht vertauscht oder gespiegelt werden. Die Schrift muss dann von jeder Ansicht lesbar sein. Die Herstellungsparameter sollten zwar aus den Fertigungsdaten eindeutig hervorgehen, aber da ist ein bisschen Vorsicht oder Sorgfalt sicher nicht verkehrt.
Meinst Du so? http://www.fischer-leiterplatten.de/designregeln/orientierung.php D.h. auf Kupfer vorne schreibe ich TOP, und auf Kupfer unten schreibe ich BOT spiegelverkehrt? (siehe Anhang) Muss das auch auf den Loetstopp und Silkscreen Layer?
Marek S. schrieb: > Meinst Du so? > http://www.fischer-leiterplatten.de/designregeln/orientierung.php Jepp. > D.h. auf Kupfer vorne schreibe ich TOP, und auf Kupfer unten schreibe > ich BOT spiegelverkehrt? (siehe Anhang) Oder z.B. den Namen der Baugruppe oder was kryptisches, Hauptsache irrtumsfrei lesbar. > Muss das auch auf den Loetstopp und Silkscreen Layer? Nein, gewöhnlich nicht, wenn das Layout asymmetrisch ist, weil der Hersteller die Lötstopmaske und Silkscreen dem Leiterbild eindeutig zuordnen kann beim Druck. Bei einem symmetrischem Layout sollte man eine Beschriftung zumindest außerhalb des Randes in Erwägung ziehen.
So, habe mal eine 3d Darstellung generiert ^^ Es passt alles bis auf die Schraubterminals. Die sind leider groesser als mein Footprint. Jetzt muss ich entweder kleinere finden oder Layout aendern. Wohl letzteres, damit ich nicht auf spezielle Verbinder angewiesen bin.
Schon überlegt wie du die Platine löten willst? Selbst wenn das Löten nach dem Bestücken noch geht, wenn da mal was ersetzt werden muss, kriegste garantiert die Krise. Besser wäre alle SMD auf die Unterseite zu verbannen.
Hallo, von der ersten bis zur letzten Version: VDE-Abstände auf der 230V-Seite sind nicht im entferntesten eingehalten, ich schätze mal minimal < 2 mm anstatt 10. Ja, ich weiss, dass hier im Forum VDE als Einschränkung des Menschenrechts auf Risiko betrachtet wird. Aber verkauft oder anderweitig an Dritte geliefert darf eine solche Schaltung nicht. Gruss Reinhard
> 10 mm Hast Du dafuer eine Referenz oder Link? Hier http://www.mikrocontroller.net/articles/Leiterbahnabstände finde ich bei 1000V 5mm, bzw Abstand zu Kleinspannung bei 230VAC 6mm. Heisst das ich darf (sollte) +/- von den 240VAC bei einer 1.6 mm dicken Platine nicht ueberkreuzen lassen?
Das bezieht sich eher auf Isolationsabstände zwischen Hochvolt und Niedervoltspannung einer Seite in Luft. Ist das Projekt Hobby oder Kommerz? Bei letztem viel Spaß bei der Erfüllung von CE.
Hab selber gerade etwas herumgelesen. Mit 10mm meinst Du vermutlich den Abstand 240VAC zu Sekundaerseite und dem 5V DC Teil. Da habe ich bisher 4mm. Werde die Schaltung umbauen, um 10mm zu haben. 8mm ist wohl das Minimum. Strom kann ueber jedes Relais max 6A fliessen, daher werden bei 35 um Kupferdicke 2.5 mm ausreichen, werde 3mm anpeilen. Die gesamte Schaltung wird ueber 6A abgesichert. Als Abstand zwischen L und N der Primaerseite (240VAC) sind offenslichtlich 3.5mm ausreichend. Die Schraubterminals haben ja 5mm Abstand, minus einem Kontaktaussendurchmesser (2mm). Aber 7er oder 10er Terminals will ich nun auch nicht verbauen, zumal ja die Kontaktabstaende am Relais auch nur 5mm sind. Wegen Ober/Unterseite: L und N kann ueber Kreuz gelegt werden, da es weder Luft noch Kriechstrecke ist. Werde das Platinenformat wohl auf 100x52 umstellen, dann passen 3 davon auf eine Europlatine. SMD alles auf Unterseite. Man wird halt nie fertig.
Marek S. schrieb: > zumal ja die > Kontaktabstaende am Relais auch nur 5mm sind. Das zeigt genau, wo das Problem liegt. Der Relaishersteller ist aus dem Schneider, denn seine Pins haben den nötigen Abstand, und notfalls kann er Schlitze in den Kunststoffboden machen. Auf der Platine reicht der Platz dafür nicht (nicht von Pad zu Pad), aber was geht das den Relaishersteller an? Es gibt auch seriöse Lösungen: Relais, bei denen die im Dreieck angeordneten Umschalt-Kontakte weiter auseinander liegen, und Klemmen mit 7,5 mm Raster. Gruss Reinhard
Reinhard Kern schrieb: > Es gibt auch seriöse Lösungen: Ja, zum Beispiel mit Lötstopp wodurch der Abstand geringer werden darf als 10 mm... ;)
Das Relais hier http://www.reichelt.de/index.html?;ACTION=7;LA=3;OPEN=0;INDEX=0;FILENAME=C300%252FFTR-LY.pdf hat zwischen den Netzausgaengen 5.08 mm (gemeint ist die Mitte des Kontaktes). Abstand zwischen L und N bei 240V muss/sollte > 3mm sein. Da ist man schon knapp dran. Und wenn man die moeglichst dicht nebeneinanderpacken will, mit 5mm, ist es in der Tat grenzwertig. Vielleicht sind 110VAC doch besser ^^ Aber dann muessen die Leitungen wieder dicker sein. Von der Serie http://www.reichelt.de/index.html?;ACTION=7;LA=3;OPEN=0;INDEX=0;FILENAME=C300%252FBistabile_Relais_Finder.pdf haben einige (nicht alle) die von Reinhard erwaehnte Dreiecksanordnung mit mind. 7 mm Abstand. @Michael: Das sind zweierlei. 10mm (oder weniger bei Loetstopp?) ist der Abstand Netzseite zu Kleinspannung. Mit serioes meinte Reinhard wohl, dass bei einem 5mm pitch der Relais die erforderlichen 3mm Abstand praktisch kaum eingehalten werden koennen.
Michael Köhler schrieb: > Ja, zum Beispiel mit Lötstopp wodurch der Abstand geringer werden darf > als 10 mm... ;) Das ist nicht ganz falsch, aber es gibt Vorbehalte. In einer Vorschrift glaube ich gelesen zu haben, dass die Verringerung der Abstände nur zulässig ist, wenn der Lötstopplack "geeignet" ist (da stand noch was von Epoxid-Harz). Verlassen kann man sich nur darauf, wenn die Prüfstelle (TÜV usw.) dem zustimmt. Ich weiss nicht, wie die aktuelle Haltung ist, aber vor vielen Jahren hat mir ein Prüfingenieur erklärt, man würde der Lösung mit Lötstopplack zustimmen, wenn es technisch garnicht anders geht, aber offizielle Haltung wäre das nicht. Wenn genügend Platz für grössere Abstände ist, wäre es keine Überraschung, wenn ein Prüfingenieur trotz Lötstopplack Verbesserung fordert. Und ich würde nicht empfehlen, darüber mit ihm Streit anzufangen... Gruss Reinhard
Habe meine Platine noch einmal angefangen.
Bis jetzt ist nur der 240VAC Teil geroutet
1) Masse sind jetzt 79x65 mm
2) Netzanschluesse kommen an einer 6-fachen WAGO Klemme mit 7.5mm
Abstand an
Sieht besser aus, allerdings habe ich unterm Trafo, zwischen der gruenen
Leitung und dem Sekundaerteil des Trafo nur 7.0 mm, bei den Relais
8.9mm.
Den Abstand kann ich aber nur verringern, wenn ich den Trafo weit nach
rechts schiebe und 10mm mehr Platine verbrauche :(
Mindestabstand zwischen L und N ist 2.5mm, sonst kann ich die mittleren
Relaisanschluesse nicht verbinden.
Deswegen nehme ich
> "Lösung mit Lötstopplack zustimmen, wenn es technisch garnicht anders geht"
in Anspruch. Bitte nicht zu ernst nehmen.
Marek S. schrieb: > Mindestabstand zwischen L und N ist 2.5mm, sonst kann ich die mittleren > Relaisanschluesse nicht verbinden. Das ist schon mal insofern ein erheblicher Fortschritt, dass du keine völlig unnötigen Engstellen produziert hast. Das ist mehr oder weniger nur eine Frage des Problembewusstseins. Am Relais könnte man ev. die Bohrung kleiner machen (kommt drauf an, was für Stift - Datenblatt) und damit das Pad auf 2mm runterbringen. Bei echt durchkontaktierten Platinen kann man auch ovale Pads verwenden, damit man trotz grösstem Abstand zum Nachbarpad noch Lötfläche hat, aber bei nicht dk reissen dann die Pads an den schmalen Stellen ab. Gruss Reinhard
Sooo... habe mich darauf festgelegt, dass kein Trafo kleiner 1,0 VA benutzt werden darf, somit sind die doppelten Pins weggefallen. Das PCB wird durchkontaktiert bestellt, somit habe ich nun Ovale Kontakte an den Relais, wie Reinhard pfiffiger weise vorgeschlagen hat. Leitungen sind ueberall 2.5mm, ausser zwischen den zwei Relais. Clearance ist mind. 3 mm zwischen L und N. Ich werde sicher fluchen, wenn ich die restliche Schaltung verdrahten muss, aber da muss ich durch.
Habe den Elektronikbereich fertiggemacht. Aenderungen: 1) Alles SMD-Teile (ausser einem SMD Elko) auf der Unterseite 2) Anschluesse fuer die pt100 Sensoren geandert. Die grossen Klemmleisten waren einfach zu gross. Und die 2,50 Euro extra werde ich mir leiten koennen. 3) Netzseitiger Aufbau (fast?) VDE konform Ueber Feedback wuerde ich mich freuen. (Hoffentlich kommt jetzt kein Schlaumeier mehr vorbei und bringt mich dazu von Vorne anzufangen ^^)
Hallo, andere Bauteile als Steckverbinder sollten nicht über den Platinenrand hinausstehen. Die Frage ist einfach: wenn dein Elko 5mm nach oben hinausragt, wieso könnte dann nicht die Platine um 5mm grösser sein? Elkos geben normalerweise nicht nach, wenn man den fertigen Aufbau in ein Gehäuse quetschen will. Ausserdem sind bei professioneller Fertigung sowieso x mm am Rand tabu (mit x so etwa 1..5). U.a. braucht man die zum Festhalten z.B. in der Bestückungs- und der Lötmaschine, zumindest an 2 Seiten. Gruss Reinhard
> andere Bauteile als Steckverbinder sollten nicht über den Platinenrand > hinausstehen. Die Frage ist einfach: wenn dein Elko 5mm nach oben > hinausragt, wieso könnte dann nicht die Platine um 5mm grösser sein? Das hat wirtschaftliche Gruende. Momentan ist die Platine 79mm hoch, somit passen zwei der Platinen auf eine Europlatine. Sonst wuerde nur eine passen. > > Elkos geben normalerweise nicht nach, wenn man den fertigen Aufbau in > ein Gehäuse quetschen will. Ausserdem sind bei professioneller Fertigung > sowieso x mm am Rand tabu (mit x so etwa 1..5). U.a. braucht man die zum > Festhalten z.B. in der Bestückungs- und der Lötmaschine, zumindest an 2 > Seiten. Die Platine wird handgeloetet und im "offenen" Aufbau an einem innenliegenden Blech befestigt. Raeumlich ist fuer die ueberstehenden Bauteile Platz, allerdings nicht fuer eine 5mm laengere Platine (sonst waere ein kompliziertes Fraesprofil notwenig).
Marek S. schrieb: > Die Platine wird handgeloetet Das kannste knicken wenn du diesmal die Leitungen zu breit machst weil dann die Wärme schön abfliest und du kaum ne ordentlich Schmelze hin bekommst. Dann besorg dir nen Ofen, Paste und back die Baugruppe selektiv ohne THT-Bauteile. Reinhard Kern schrieb: > andere Bauteile als Steckverbinder sollten nicht über den Platinenrand > hinausstehen. Zustimmung und da ist unten noch genug Platz um die HV-Bauteile so zu platzieren das F1 u.d. Elko noch auf die Platine passt. Das mit der Schraube bei F1 ist eine etwas unschöne Lösung, finde ich. Die Steckverbinder unten können etwas nach rechts gerückt werden um Platz für die vorherige Aktion zu schaffen. Dann hat der Elko auch seinen verdienten Platz. Die Leitungsführung zu den R100/150 ist doch wohl ein Witz? In der Kürze liegt die Würze, nicht einmal hin und dann wieder zurück. Leitungen zwischen den Kontaktreihen des DIP-Chips kann man mittig verlegen. Wenn Platz ist, dann sollte man den auch nutzen. Einige Lötaugen könnte man größer machen, dann halten diese Hülsen auch besser, insbesondere wenn man mal Bauteile wieder auslöten muss. Die paar Haar-Leiterbahnen, die ich da noch sah kann man ja leicht verbreitern. Der Rest ist größtenteils akzeptabel.
Anbei die naechste Version. Habe nun den Elko gegen die SMD Variante ausgetauscht. Haette ich alles weiter nach unten geschoben haette ich die Loecher nicht mehr im Rechteck anordnen koennen (Loecher sind ja auf Masse, also 3mm Mindestabstand). Das mit R100 und R150: Die hatte ich ganz am Anfang da plaziert und nicht bemerkt, dass ich die ein Stueck nach oben schieben kann. Korrigiert. Es muesen aber zwei Leiter hin zwecks Dreileitermessung. Bezueglich Loeten. Michael meinte, dass ich keine gute Schmelze hinbekomme. Fuer die SMD Teile oder fuer den linken HV Teil? Ofen ist sowohl finanziell als auch Platztechnisch bei mir nicht drin. Die Loetaugen fuer die Pins lasse ich so (duenn). Sonst kann ich nur noch 0.2mm Leitungen dazwischen durchlegen. Und habe schon solche erfolgreich entloetet.
Marek S. schrieb: > Fuer die SMD Teile Genau die Marek S. schrieb: > Ofen ist sowohl finanziell als auch Platztechnisch bei mir nicht drin. Dann würde ich einen Preheater zum Löten dazu nehmen.
Michael S. schrieb: > Die Signalleitungen können ruhig, sofern genug Platz vorhanden ist, > breiter sein. Michael S. schrieb: > Das kannste knicken wenn du diesmal die Leitungen zu breit machst **Gruebel** (nicht boese gemeint) Michael S. schrieb: > Dann würde ich einen Preheater zum Löten dazu nehmen. I see. Also nicht voellig unmoeglich.
Ich würde für F1 auch eine SMD Fuse einbauen, die passt schön unter den Trafo.
Marek S. schrieb: > Also nicht voellig unmoeglich. Wie eine bekannte japanische Automarke. Einen Preheater muss man aber auch erst mal haben. Marek S. schrieb: > **Gruebel** (nicht boese gemeint) Zugegeben widersprüchlich, aber haardünne Leitungen sind hier nicht nötig da genug Platz da ist und die dicken Leitungen sofern die nicht zur Betriebsspannung gehören und mit SMDs verbunden sind können halt schmaler sein damit bei Löten die Hitze nicht abhaut. So 0,5mm sollten da geeignet sein.
Michael S. schrieb: > Das mit der Schraube bei F1 ist eine etwas unschöne Lösung, finde ich. Du hast den Trick nicht durchschaut, das ist eine zusätzliche Sicherheitsfunktion: wenn man die Platine austauschen will, muss man erst die Sicherung entnehmen... Gruss Reinhard
Reinhard Kern schrieb: > Du hast den Trick nicht durchschaut, das ist eine zusätzliche > Sicherheitsfunktion: wenn man die Platine austauschen will, muss man > erst die Sicherung entnehmen... Na, aber nur mit einem Sicherheitsschraubendreher, denn der eine Pin des Sicherungshalters steht dann ja noch unter Spannung. Das wird lustig.
Michael S. schrieb: > Na, aber nur mit einem Sicherheitsschraubendreher, denn der eine Pin > des Sicherungshalters steht dann ja noch unter Spannung. Das wird > lustig. Aber nur, wenn man nicht nachdenkt. Wer nachdenkt, weiß dass er die Sicherung entnehmen muss um die Platine auszubauen wird zunächst mal die Spannung von der Platine nehmen ;)
Michael Köhler schrieb: > Aber nur, wenn man nicht nachdenkt. Wer nachdenkt, weiß dass er die > Sicherung entnehmen muss um die Platine auszubauen wird zunächst mal die > Spannung von der Platine nehmen ;) Ein Idealist;-))))
Solange es Strom gibt werden Menschen daran sterben. Rechtlich reicht wohl ein Aufkleber auf dem Gehaeuse "Nur bei abgezogenem Kabel oeffnen". Um den Rest der Spezies kuemmert sich Darwin.
Reinhard Kern schrieb: > Du hast den Trick nicht durchschaut, das ist eine zusätzliche > Sicherheitsfunktion: wenn man die Platine austauschen will, muss man > erst die Sicherung entnehmen... > > Gruss Reinhard Na das ist ja mal ein Klopfer von einem angeblichen Firmeninhaber der entsprechenden Branche... setzen 6!
Hallo, anscheinend muss man hier vorne, hinten, oben und unten Smileys anbringen, sonst wird auch der grösste Blödsinn noch gnadenlos ernst genommen. Kein Wunder, wenn sich hier in der Regel die absurdeste Lösung durchsetzt. Gruss Reinhard
Reinhard Kern schrieb: > Hallo, > > anscheinend muss man hier vorne, hinten, oben und unten Smileys > anbringen, sonst wird auch der grösste Blödsinn noch gnadenlos ernst > genommen. Kein Wunder, wenn sich hier in der Regel die absurdeste Lösung > durchsetzt. > > Gruss Reinhard Na das solltest du mal machen. Oder meinst du hier lesen nur Wissende mit?
... schrieb: > Oder meinst du hier lesen nur Wissende > mit? Das ist in diesem Fall weniger das Problem - ich finde persönliche Angriffe generell nicht witzig, dein Posting ist nur bösartiges Mobbing ohne sachlichen Hintergrund und das von jemandem, der selbst für ein Pseudonym noch zu feige ist, sondern sich hinter Pünktchen verstecken muss. Klassenkampf oder Frustration über die eigene erfolglose Karriere haben in einem Elektronikforum nichts zu suchen. Gruss Reinhard
Reinhard Kern schrieb: > Klassenkampf oder Frustration über die eigene erfolglose Karriere haben > in einem Elektronikforum nichts zu suchen. Mach dir mal keine Gedanken über meine Karriere. Wenn wir mal unsere Bilanzen nebeneinander legen würden, dann solltest du schleunigst das Forum gem. deiner pubertären Definition verlassen.
Koennt Ihr das bitte privat aushandeln. Habe die Platine gerade bei Leiton bestellt. Freu mich schon, die Platine in der Hand zu halten ^^
So, Platine ist da. Am 23.1. bei Leiton online bestellt, am 31.1. Auftragsbestaetigung bekommen, am 6.2. verschickt. Da hab ich am WE was zu tun. Hoffentlich tut alles, wie ich will, und ich erlaube mir keine zu groben Patzer beim Loeten.
So, SMD Teile sind geloetet. Bei den zwei IC's werde ich aber nochmal druebergehen, mit einer dickeren Spitze. Die Kontakte sind nicht mit Loetzinn umhuellt. Habe das bei einem Kollegen mit einem Weller Loetkolben gemacht, hatte aber nur eine sehr spitzte Spitze. Ist das sonst akzeptabel? Zuviel/zuwenig Lot?
Hi, wie du ja schon selbst sagst, solltest du die SMD-ICs nochmal nachlöten. Ansonsten siehts gut aus.
Sie tut! den Analogteil habe ich noch nicht probiert, aber ich kann per FTDI Programme aufspielen, die Relais klackern und Digitalausgaenge lassen sich ansteuern! Der 1000 uF Elko und die WAGO Klemmen fehlen noch, sonst ist alles fertig. Die SMD ICs koennten schoener geloetet sein, aber damit werde ich leben. So, Dank wo Dank gebuehrt: 1) Michael S. - fuer den Hinweis, alle SMD auf die Rueckseite zu verbannen. Beitrag "Re: Erste Platine. Wird das was?" - fuer den Hinweis, eindeutig oben und unten zu markieren, damit der Hersteller die Lagen nicht aus Versehen spiegelt Beitrag "Re: Erste Platine. Wird das was?" - Loeten hat uebrigens ohne pre-heater funktioniert Beitrag "Re: Erste Platine. Wird das was?" 2) Reinhard Kern fuer den unpopulaersten, aber wichtigsten Hinweis, Sicherheitsabstaende einzuhalten Beitrag "Re: Erste Platine. Wird das was?" 3) Mawin dafuer, dass ich keine isolierenden Unterlegscheiben verwenden muss Beitrag "Re: Erste Platine. Wird das was?" Und alle die ich sonst vergessen habe.
Im Moment ist es ein Labortischaufbau, bei dem keine 240V angelegt werden. Wenn das dann ausreichend mit Niederspannung getestet ist (vor allem Software), werde ich eine normale Schaube in die Sicherungshaltung setzten.
Marek S. schrieb: > - Loeten hat uebrigens ohne pre-heater funktioniert > Die SMD ICs koennten schoener geloetet sein, aber > damit werde ich leben. Die Aussagen widersprechen sich wohl, oder? Simon K. schrieb: > Wie kriegst du denn jetzt da eine Sicherung rein? Die Frage hat sich ja schon gestellt gehabt. Na, hoffentlich ist jeder so schlau da etwas Vorsicht walten zu lassen bei der Befestigungslösung. Hoffentlich läuft auch alles so Bestimmungsgemäß wenn die Baugruppe fertig ist, von wegen Störanfälligkeit und so.
Bitte melde dich an um einen Beitrag zu schreiben. Anmeldung ist kostenlos und dauert nur eine Minute.
Bestehender Account
Schon ein Account bei Google/GoogleMail? Keine Anmeldung erforderlich!
Mit Google-Account einloggen
Mit Google-Account einloggen
Noch kein Account? Hier anmelden.










































