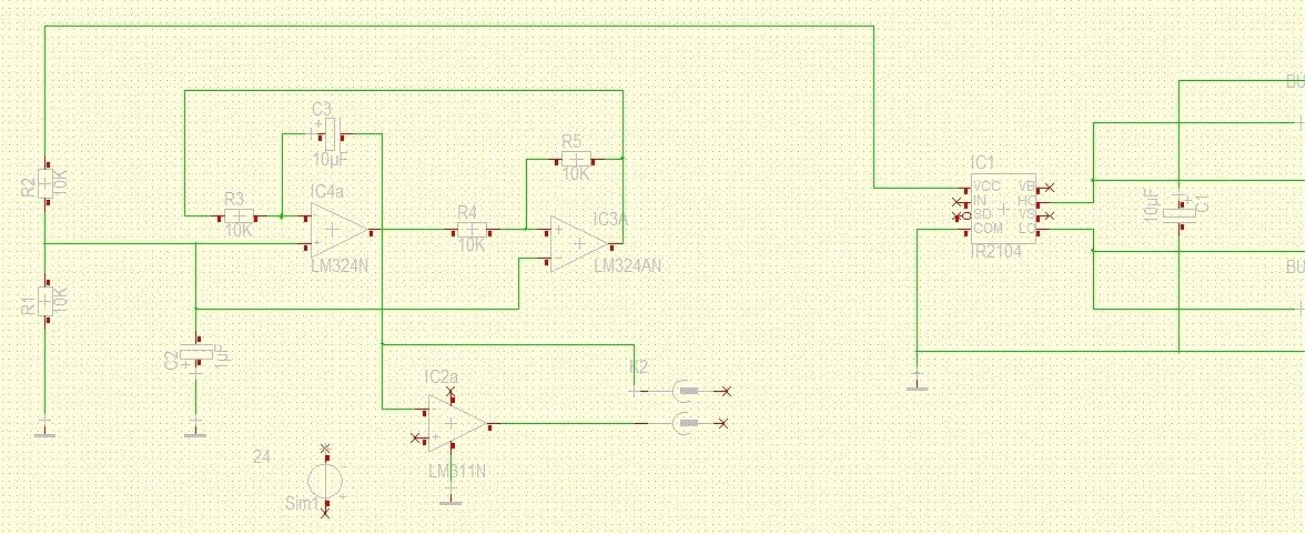
Hallo zusammen, ich habe ein Problem bei dem ich nicht weiterkomme und dringend eure Hilfe brauche. Wie Ihr der angehängten Schaltung entnehmen könnt, veruche ich durch eine entsprechende Schaltung aus OP's und Komparator eine Sinus-PWM aufzubauen. Die auf dem Schaltbild vorliegende Schaltung erzeugt aktuell leider nur ein Dreiecksignal. Nun habe ich leider keine Idee, wie ich das für einen sinus-Ausgang umbauen könnte. Das ganze soll für 50Hz sein (Widerstände habe ich bisher noch nicht für 50Hz angepasst). Meine 24V Gleichspannungsquelle würde ich einfach gegen GND an den positiven Eingang des Komparators (LM311N) schließen. Neben dem Problem des Umbauens auf ein Sinus bräuchte ich noch Hilfe bei der Verbindung zum IC (IR2104). Der obere Steckerkontakt von K2 liefert derzeit den Dreieckförmige und der untere Kontakt den PWM Ausgang. Leider weiß ich auch hier noch nicht, wie ich diese mit dem IC verbinden muss. Ich hoffe Ihr könnt mir helfen. Pepe
Bitte melde dich an um einen Beitrag zu schreiben. Anmeldung ist kostenlos und dauert nur eine Minute.
Bestehender Account
Schon ein Account bei Google/GoogleMail? Keine Anmeldung erforderlich!
Mit Google-Account einloggen
Mit Google-Account einloggen
Noch kein Account? Hier anmelden.
