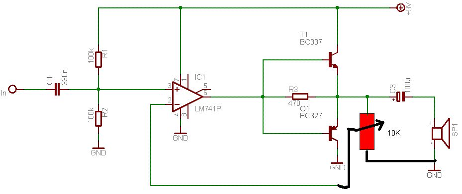
Hallo, Habe grade diese Schaltung aufgebaut und brauche einen Verstärkungsfaktor größer 1. Kann mir jemand erklären warum es so NICHT funktioniert? (Verstärkung bleibt gleich) Grüße
Mach mal die Strippe vom Potentiometer ab, die nach Masse führt. Klemme sie mit an den Abgriff des Potentiometres. Setze dann noch einen Widerstand von 2,2K zwischen Anschluß 2 vom OPV und Masse. MfG Paul
Hallo, und in Reihe zum 2,2k noch einen Elko 47µ. Macht die Schaltung zwar auch nicht besser, regelt aber die Verstärkung ohne die Gleichspannungskopplung auszuhebeln. Gruß aus Berlin Michael
Ich versteh den Unterschied nicht vorher waren es 10K Gesamtwiderstand. Pin 2 konnte von 0 bis 10K eingestellt werden. Jetzt sind es 12,2K und es kann von 12,2 bis 2,2K eingestellt werden. Die Verstärkung ist immernoch konstant 1 warum kann man sie so nicht ändern?
>Die Verstärkung ist immernoch konstant 1 warum kann man sie so nicht >ändern? >und in Reihe zum 2,2k noch einen Elko 47µ. Mach das einfach mal.
>Die Verstärkung ist immernoch konstant 1 warum kann man sie so nicht >ändern? Wie hast Du das festgestellt?
Hab ich mit dem Oszi festgestellt, 2 Kanal-Messung am Eingang und am + vom Lautsprecher. Je nach Einstellung wird zuerst nur die obere Halbwelle verstärkt, danach kommen langsam beide, nun lässt sich sogar eine Spannungsverstärkung von 1,3 erkennen. Morgen versuch ichs mal mit Elko.
Ach ja - kein Wunder. Brauchst eine virtuelle Masse der Eingangsspannungen, sonst bezieht sich alles auf Masse, was in deiner Schaltung der negativen Spannung entspricht.
Matze schrieb: > Kann mir jemand erklären warum es so NICHT funktioniert? Die Schaltung ist aus mehreren Gründen Mist: 1. kein Ruhestrom. Im Nulldurchgang des Signals muß der OPV-Ausgang um 1.4V "hüpfen", um erst den einen und dann den anderen Transistor anzusteuern. In der Praxis sieht man dann "Lücken" rund um den Nulldurchgang am Ausgang. Bzw. in Kombination mit Asymmetrie fehlt auch mal eine Halbwelle ganz. 2. falscher OPV, zumindest unter diesen Randbedingungen. So alte OPV wie der LM741 kommen mit dem Ausgang nicht mal in die Nähe der Betriebsspannung. Laut Datenblatt kommt der LM741 bei Betrieb an +/-15V und 2K Lastwiderstand gerade mal auf +10 und -10V. D.h. 5V Abstand zwischen Betriebsspannung und Spitzenwert des Ausgangssignals. Mit lediglich 9V asymmetrischer Versorgung, ist die mögliche Ausgangsspannung also ziemlich genau 0. Die beiden Transistoren dahinter machen die Sache nicht besser :( 3. Gegenkopplung nicht aufgeteilt in Gleichstrom- und Wechselstrom-Pfad. Besser würde das mit mehr Betriebsspannung. Für den LM741 mindestens +/- 12V (gleich 24V asymmetrisch). Alternativ bei 9V bleiben und einen Rail-to-Rail OPV verwenden. Falls du tatsächlich einen kleinen Leistungsverstärker für den Betrieb an 9V brauchst (das also nicht nur eine Lern- und Übungsschaltung ist) dann nimm einen fertigen IC dafür. siehe auch: Operationsverstärker-Grundschaltungen Standardbauelemente: Operationsverstärker XL
Nun ist der 47uF Elko drin und die Schaltung verstärkt Prima. Währe schon das "Hüpfen" noch weg zu bekommen aber sonst bin ich zufrieden. Danke
Bitte melde dich an um einen Beitrag zu schreiben. Anmeldung ist kostenlos und dauert nur eine Minute.
Bestehender Account
Schon ein Account bei Google/GoogleMail? Keine Anmeldung erforderlich!
Mit Google-Account einloggen
Mit Google-Account einloggen
Noch kein Account? Hier anmelden.

