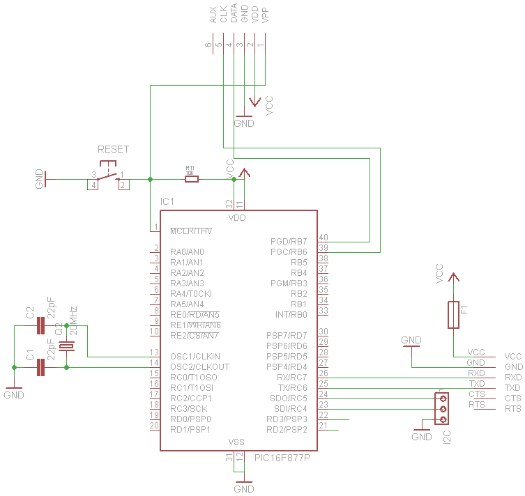
Hallo, ich bin dabei mir ein keines PIC-Board zu bauen. In der Abschlussprüfung der Ausbildung zum Elektroniker für Geräte und Systeme wird häufig der PIC16F887 verwendet. Das Board soll möglichst günstig sein. Eine PicKit2 ICSP-Programmierer ist in der Firma vorhanden. Meine Idee ist es nun mit einem seriellen Bootloader zu arbeiten. Warum? So kann ich in der Firma das Gerät flashen und Zuhause üben. Ich bin mir der erschwerten Problematik bewusst (Hoffe ich zumindest ;-) ). Das würde mir ca. 35€ sparen. Und ich lerne ja auch dabei. ;-). Ich habe jetzt einige Tage gelesen, Schaltpläne im Internet rausgesucht und mich viel mit Eagle beschäftigt (im Wesentlichen damit Bauelemente zu suchen :-) ). Dabei ist folgender Schaltplan entstanden. Ich möchte euch bitten da mal drüber zu sehen. Vielleicht könnt Ihr mir sagen ob und wenn was falsch ist. Ich wünsche allen ein schönes Wochenende Gruß Samuel
Samuel Schmidt schrieb: > ich bin dabei mir ein keines PIC-Board zu bauen. Das ist im Prinzip löblich, aber nach meiner Meinung solltest du auf das Board etwas mehr draufsetzen als nur den nackten PIC. Zunächst einen Grätz-Gleichrichter, Ladeelko und einen Spannungsregler, Lötösen vor und nach dem Grätz. Dann kannst du das Board nämlich mit irgendeinem Steckernetzteil, Klingeltrafo oder sonstwie versorgen, ohne dafür ein separates Spannungsregler-Board basteln zu müssen. Dann empfehle ich dir, einen MAX232 oder TS232 o.ä. und einen DSUB9 mit auf das Board zu setzen (Beschaltung RxD und TxD wie beim PC-AT), dann hast du eine ordentlich funktionierende serielle Schnittstelle, die man häufiger braucht. Über den Taster würde ich noch nen 1nF .. 2.2nF legen. Oftmals ist es auch hilfreich für Experimentier-Boards, wenn man sich auch noch einen 16 poligen Wannensteckverbinder für ein LCD mit drauflegt. W.S.
Und ein paar Leuchtdioden. Ohne Pickit hast du Zuhause auch keinen Debugger. Wenn du nicht dahinter kommst, wo der Programmfehler liegt - Programmzeilen zum Leuchtdioden ein-aus-schalten in die verschiedenen Zweige setzen.
Hallo, vielen Dank Euch allen. Ich habe versucht Eure Anmerkungen umzusetzten. Die Spannungsversorgung soll über den USB-UART Adapter realisiert werden. Ein erster Test verlief gut. Ich habe jetzt einiges auf das Board gepackt, vlt auch zuviel. ;-) Einige Sachen möchte ich per zusätzlicher Verdrahtung anbinden. Ich hoffe es klappt so. Die Platine soll gefräst werden (auf diese Technologie habe ich Zugriff). Werde mich da jetzt einlesen. Wenn jemand einen Fehler findet, wäre es nett bescheid zu sagen. Ich wünsche Euch noch ein schönes Wochenende Gruß Samuel
Ich würde bei der 7-Seg Anzeige Vorwiderstände bei den Anoden einsetzen und nicht nur einen bei der Kathode. So wie du es jetzt hast wird die Anzeige dunkler je mehr Segmente angeschaltet werden.
Bitte melde dich an um einen Beitrag zu schreiben. Anmeldung ist kostenlos und dauert nur eine Minute.
Bestehender Account
Schon ein Account bei Google/GoogleMail? Keine Anmeldung erforderlich!
Mit Google-Account einloggen
Mit Google-Account einloggen
Noch kein Account? Hier anmelden.

