Hallo Forum, ich möchte mir eine Konstantstromquelle bauen, welche so zwischen 20 und 300 mA Konstantstrom liefern kann. Diese ist für eine Diode gedacht. Ich habe schon über den LM317 gelesen, doch habe ich irgendwie das Gefühl, das der LM317 und ein Widerstand keine Sichere Sache ist. Ich dachte da noch an Stomspitzen und solche Dinge, die der Treiber auf jedenfall vernichten müsste. Da ist mir meine Diode zu schade. Könnt Ihr mir eine Art "erweiterten LM317 standart Schaltplan" posten, ich habe google schon bemüht, doch finde ich entweder die einfachste Schaltung ohne Kondensatoren und co. Oder Schaltungen, mit 500 Bauteilen. Ich weis das das nciht nötig ist. Vielen Dank Tim
Tim E. schrieb: > Hallo Forum, > > ich möchte mir eine Konstantstromquelle bauen, welche so zwischen 20 und > 300 mA Konstantstrom liefern kann. Diese ist für eine Diode gedacht. > Ich habe schon über den LM317 gelesen, doch habe ich irgendwie das > Gefühl, das der LM317 und ein Widerstand keine Sichere Sache ist. Eigentlich finde ich da die Standardschaltung mit OPV und FET auch besser geeignet. Aber auch da ist Dein grosser, gewünschter Strombereich etwas unglücklich. Vielleicht könntest Du ja zwei Bereiche 1:4 mit umschaltbarem Shunt machen. Gruss Harald
Also mir wäre eine Stufenlose Regelung per Poti am liebsten.. Scheint doch nicht ganz so einfach zu sein ;) LG
Schau mal auf www.eevblog.com und suche dort nach "constant current source". Da gibt es ein ganzes langes Video (30min), wie man genau sowas baut!
Tim E. schrieb: > Also mir wäre eine Stufenlose Regelung per Poti am liebsten.. Was spricht gegen PWM? Damit ist der Bereich problemlos abzudecken.
Das geht mit dem LM317 schon. Problem ist, dass Du kein kleines Poti finden wirst, was 300mA abkann. Also entweder ein Leistungspoti oder umschaltbare Widerstände. Alles andere wird aufwendiger. OPV mit Leistungstransistor geht noch. PWM muss da nicht sein, geht aber auch.
Tim E. schrieb: > Also mir wäre eine Stufenlose Regelung per Poti am liebsten.. Nun, da hiesse das die Spannung am Shunt von ca. 0,2V bis ca. 3V gehen würde, was immerhin schon 1W Verlustleistung bedeutet. Es geht, aber es ist irgendwie unschön. Gruss Harald
Warum nicht die Lösung mit OPV und MOSFET, einfacher geht's nun wirklich nicht. Nimm n hochwertigen OPV und du wirst glücklich. Ingo
Timm Thaler schrieb: > Das geht mit dem LM317 schon. Problem ist, dass Du kein kleines Poti > finden wirst, was 300mA abkann. Also entweder ein Leistungspoti oder > umschaltbare Widerstände. Man kann sich den LM317 mit einer weiteren Hilfsstromquelle gefügig machen. Dann lässt sich die Strombegrenzung mit einem normalen Poti einstellen. Nur sollte man sich dann langsam überlegen, ob es wirklich ein LM317 sein muss.
So habe das Teil heute nun einmal aufgebaut. Alles wie auf Plan, doch habe ich den IRFZ24N verwendet. Kann das die Ursache sein ? Ich habe als Ausgang eine Normale Diode ranngehängt. Die Spannung auf 9V gestellt, und mit dem Poti 100mA eingestellt. OK kein Problem. Nun habe ich die Spannung auf 15V am Netzteil aufgedreht, und der Strom stieg bis auf 140mA an. Woher kommt das denn bitte ? Kann mir das jemand erklären. LG Tim
@Tim E. (f4550tim) >So habe das Teil heute nun einmal aufgebaut. >Alles wie auf Plan, doch habe ich den IRFZ24N verwendet. Kann das die >Ursache sein ? Was für einen Plan? Und Ursache für was?
Tim E. schrieb: > Also mir wäre eine Stufenlose Regelung per Poti am liebsten.. > Scheint doch nicht ganz so einfach zu sein ;) Ich will ja nicht nerven, aber sowas kann man auch so lösen: http://de.wikipedia.org/wiki/Stromspiegel Gruss Klaus
Der Plan wäre eins über meinem Post in einer 7Zip Datei gewesen, hier nocheinmal als EAGLE Datei. Ich versuche das Problem zu lösen, das bei steigender Betriebspannung der Strom nach der Stromregelung steigt. LG Tim
Der Strom, den deine Stromquelle liefert, ist I=Uref·R2/(R1+R2)/R3. Uref ist dabei die mit dem Poti eingestellte Spannung. Da diese proportional zur Versorgungsspannung ist, ist es auch der Ausgangsstrom. Wieso der Strom bei 15V Versorgungsspannung nicht 100mA·15V/9V=167mA, sondern nur 140mA beträgt, weiß ich auch nicht. Damit der Ausgangsstrom von der Versorgungsspannung unabhängig ist, muss der durch das Poti gebildete Spannungsteiler von einer konstanten Spannung gespeist werden. Als Konstantspannungsquelle eignet sich bspw. der TL431.
Tim E. schrieb: > Der Plan wäre eins über meinem Post in einer 7Zip Datei gewesen, hier > nocheinmal als EAGLE Datei. Nicht jeder hat EAGLE installiert oder Lust, erst eine 7zip-Datei auszupacken. Warum hängst du den Schaltplan nicht als PNG-Datei mit angemessener Auflösung an. Das kann so ziemlich jeder Browser darstellen.
Tildo schrieb: > KSQ.7z Die Schaltung ist ... verbesserungswürdig. Von daher ist es wohl kein Verlust, wenn man sie nicht öffnen kann. - Strom von der Versorgungsspannung abhängig. - Shunt muss groß sein, damit der LM358 regeln kann. - Ein OPV ist als Impedanzwandler mit dem Eingang an die Versorgung angeschlossen. Das sagt wohl alles.
Werner schrieb: > Nicht jeder hat EAGLE installiert oder Lust, erst eine 7zip-Datei > auszupacken. Ja, um dann nach dem Entpacken festzustellen dass es eine Eagle Datei ist. Es ist offenbar schwierig sich in die "anderen" hineinzudenken. Ich habe mal gehört, das sowas als "soziale Inteligenz" beschrieben wurde. Manchmal stelle ich mir vor, dass ich eine Frage poste und die Datei im Multisim_10 Format hochlade. Das Ergebnis wäre = 0 Ist schon komisch was da manchmal läuft. Gruss Klaus
Bitteschön. @Yalu Danke dir, ich werde es versuchen. Ja, das kann tatsächlich der Fehler sein. LG LG
Sagmal, ich bin der Meinung das ein einfacher LM7805 als Spannungsquelle für den OP ausreicht, oder eine Z-Diode mit Vorwiederstand ? LG
Tim E. schrieb: > Sagmal, ich bin der Meinung das ein einfacher LM7805 als Spannungsquelle > für den OP ausreicht, oder eine Z-Diode mit Vorwiederstand ? Wenn Du auf einen konstanten Strom keinen Wert legst... Gruss Harald
Welche Funktion hat eigentlich die erste Verstärkerstufe? Aus einer Spannung am Poti wieder die gleiche Spannung zu machen? Sind die 5 Volt wenigstens stabil? So wie es gezeichnet ist, ist das die Eingangsspannung. Und die ändert aber den Sollwert der Stromregelung. Wo ist der Sinn?
@ Slow, da hast du recht, ich habe die Falschen Pins verwendet. Hier nun der neue Plan. @Harald, welchen Strom meinst du ? Den Strom durch den Spannungsteiler, oder den Ausgangsstrom ? LG PS: Ursprünglich geht es mir um folgendes Produkt. Die haben weniger Bauteile und versprechen eine KSQ zu haben von 9-12V von 55-400mA. Was ist das für ein Transistro "DPACK Gehäuse" und der kleine in SMD "Weis nciht wie das Gehäuse heißt" gleich daneben ? Ich denke da steht 22P drauf, aber das ist etwas doof, denn das wäre für einen Kondensator. http://laserpointerforum.de/insaneware/surfacev3.pdf LG
Wolfgang M. schrieb: > Schau mal auf www.eevblog.com und suche dort nach "constant current > source". Da gibt es ein ganzes langes Video (30min), wie man genau sowas > baut! Hallo, lang gesucht und dennoch nicht gefunden. Hast du irgendwie einen direkten Link? Danke schonmal
Hallo zusammen, so wie oben dargestellt, kann diese SQ gar nicht funktionieren, weil nämlich der IC1B und das MOSFET falsch beschaltet sind. Im Anhang ist nur die Stromquelle "gescheit" dargestellt, der Rest muss noch drumrum gebaut werden. Übrigens ist eine Rückkopplung über C2 Pflicht, sonst schwingt das Teil. Das habe ich vor einigen Monaten schmerzlich erfahren müssen. Die Simulation mit LTSpice hats bewiesen, der Verstand hats auch gesagt, dass es ohne nicht geht, aber ich habs trotzdem nach dem Beispiel aus dem Forum ohne Rückkopplung gemacht und gescheitert. Erst mit Rückkopplung liefs einwandfrei.
Danke . . . - - - . . . Heißt das das deine Schaltung so wie du sie gepostet hast sicher funktioniert ? Und was ist nun bei unterschiedlicher Eigangsspannung ? Dann ist die Spannung am Poti ja auch unerschiedlich, und somit die ReferenzV. Hier der Link : http://www.eevblog.com/2010/08/01/eevblog-102-diy-constant-current-dummy-load-for-power-supply-and-battery-testing LG
>Danke . . . - - - . . . Heißt das das deine Schaltung so wie du sie >gepostet hast sicher funktioniert ? Wie gesagt, ich habe die Schaltung erst simuliert und dann aufgebaut und sie funktioniert, wie abgebildet, sehr gut. Ich schaue heute Abend daheim, ob ich mein LTSpice-File noch finde. >Hier der Link : >http://www.eevblog.com/2010/08/01/eevblog-102-diy-... Also, meine Schaltung ist ähnlich aufgebaut, wie die aus dem Blog (mit einem N-Kanal MOSFET). >Und was ist nun bei unterschiedlicher Eigangsspannung ? Dann ist die >Spannung am Poti ja auch unerschiedlich, und somit die ReferenzV. Stimmt, du musst die Spannung am Poti stabilisieren. Ich habe hier änlich gemacht, wie du im Bild KSQ2.png, mit einem 78L05. Ansonsten, musst du halt noch deinen Shund-Widerstand ensprechend deinem gewünschten Mindeststrom wählen. Die EingangsOffsetSpannung vom LM358 liegt je nach Hersteller zw. typ. 3mV und max. 7mV, d.h. dein Shunt muss für deinen Mindeststrom groß genug sein, dass du über die Offsetschwelle kommst.
Ach und nicht vergessen, dein OP kann bei 5V Spannungsversorgung, knapp über 3V am Ausgang liefern, wenn du mehr willst, musst du auf eine Rail-to-Rail OP umsteigen.
Ok, dann sollte das soweit klar sein. Ich habe auf meiner Platine 11x20mm, nicht gerade rießig Platz, um einfach mal so noch einen LM7805 mit drauf zu packen... Aus diesem Grund versuche ich alles unnötige runter zu schmeisen. Stimmst du mir zu das ich R1 in deinem Plan entsorgen kann ? Und muss der 100Ohm vor dem Gate zwingend sein ? Sehe das oft mit und ohne. Dieser Platz wäre halt anstelle anders zu nützen. LG
... - - - ... schrieb: > Ach und nicht vergessen, dein OP kann bei 5V Spannungsversorgung, knapp > über 3V am Ausgang liefern, wenn du mehr willst, musst du auf eine > Rail-to-Rail OP umsteigen. Richtig danke. Ich denke aber es muss nicht mehr sein, da eine Mindestspannung von 6V anliegen wird, und 4V für den MOS ausreichen wird. Ich nehme natürlich keinen, der ab 8V anfängt in die Kurve zu gehen ;) LG
>Stimmst du mir zu das ich R1 in deinem Plan entsorgen kann ? Und muss >der 100Ohm vor dem Gate zwingend sein ? Sehe das oft mit und ohne. >Dieser Platz wäre halt anstelle anders zu nützen. sagen wir mal so, es wird auch ohne funktionieren, andererseits kannst du doch deine Widerstände auf der Platine aufstellen, das spart sehr viel Platz.
>Danke, letzte Frage, was macht R6 ?
Er sorgt dafür, dass falls der OP mal hängen sollte, aus welchem Grund
auch immer, dass der MOSFET dann gesperrt wird.
Mir ist gerade was aufgefallen, du könntest möglicherweise Probleme mit
der Aussteurung deienes MOFETs bekommen. Dein OP kann seinen Ausgang auf
knapp über 3V aussteuern. Das könnte dazu führen, dass das MOSFET nicht
weiter sperren kann und ein Reststrom fließen würde. Das wäre der Fall,
wenn an dem Source-Pin eine Spannung von mehr als 3V anliegen würde.
Hier würde die Schaltung mit dem N-MOSFET (wie im Blog) besser.
I Sollte die Scahltung KSQ1.png von Autor: ... - - - ... (Gast) Datum: 07.02.2012 10:49 tatsächlich funktionieren ? Auf den ersten Blick kann sie das nämlich nicht. Gruss Klaus
>Sollte die Scahltung KSQ1.png von >Autor: ... - - - ... (Gast) >Datum: 07.02.2012 10:49 >tatsächlich funktionieren ? >Auf den ersten Blick kann sie das nämlich nicht. Natürlich nicht. Da ist beim Mosfet etwas verkehrte Welt ;-) Da er aber den nichtinv.Eingang für die Rückkopplung nutzt, gleicht sich das wieeder aus. Das ist aber auch der Grund, weshalb er so einen dicken C in der Rückkopplung braucht (extreme innere Verstärkungsüberhöhung). Ich verstehe nur noch nicht, warum er so an dieser Variante festklebt.
>Natürlich nicht. Da ist beim Mosfet etwas verkehrte Welt ;-) >Da er aber den nichtinv.Eingang für die Rückkopplung nutzt, gleicht sich >das wieeder aus. Das ist aber auch der Grund, weshalb er so einen dicken >C in der Rückkopplung braucht (extreme innere Verstärkungsüberhöhung). >Ich verstehe nur noch nicht, warum er so an dieser Variante festklebt. Ich klebe an dieser Variante nicht fest, weil ich in meiner Applikation die N-Mos-Variante nutze. Ich habe sie nur auf die Schnelle auf die bereits vorhandene Variante mit P-Mos von Tim E. umgemodelt und der Kondensator in der Rückkopplung ist per Copy&Paste eingefügt. Jetzt werde ich aber ein bißchen giftig. Ihr beiden habt die letzten Stunden die Schn... gehalten und jetzt motzt ihr ohne nenneswerten Nutzen rum. Macht doch sinnvolle Vorschläge anstatt gescheite Sprüche abzulassen.
Nichtsdestotrotz habt ihr recht, die Rückkopplung ist in dieser Konstellation quatsch.
Also muss ich nun noch den + und den - eingang des OP´s tauschen. Sollte es wie im Anhang nun Funktionieren ? LG
Tim E. schrieb: > @Harald, welchen Strom meinst du ? Den Strom durch den Spannungsteiler, > oder den Ausgangsstrom ? Ich meinte schon den am Ausgang. Als Referenz für eine KSQ würde ich eigentlich immer mindestens einen TL431 nehmen. Zwischenzeitlich sind aber noch einige Beiträge gekommen, die dem OPV oder dem FET die Schuld geben. Bei diesen Bauelementen muss man natürlich immer die Aussteuerungsgrenzen beachten, sodas grössere Abweichungen vom Strom eher diesen Bauelementen anzulasten sind. Gruss Harald
@ . . . - - - . . . Ich benutzte in Wirklichkeit auch einen N-MOS doch gabe es keinen In EAGLE der das Packede hat. SORRY, das habe ich vergessen. Misst mein Fehler. Bitte denken es sei ein N-MOS! Muss ich nun eigentlich den Widerstand R6 ändern ? LG
Tim E. schrieb: > Ich benutzte in Wirklichkeit auch einen N-MOS doch gabe es keinen In > EAGLE der das Packede hat. Das ist ja super Plöd. Die gepostete Schaltung sieht mir aus wie eine Mischung aus Komparator und Integrator. Lasst uns doch zurück zur Frage kommen. Was wird jetzt noch gesucht ? Die Ursprungsfrage war doch "Hallo Forum, ich möchte mir eine Konstantstromquelle bauen, welche so zwischen 20 und 300 mA Konstantstrom liefern kann." Leider setht da nicht, wie hoch die Eingangsspannung ist und wie hoch die Ausgangsspannung minimal sein darf. gruss klaus p.s. "Muss ich nun eigentlich den Widerstand R6 ändern ? " Nee natürlich nicht, Du musst stattdessen mal konkret definieren was eigentlich sein soll. Sozusagen :"Erst grübeln dann dübeln"
Ich möchte eine Konstantstomquelle bauen, aus einem OP und einem N-Kanal MOSFET. Leisten soll sie so zwischen 50-350mA bei Eingangsspannungen von 6,5V bis 13V. Das ganze wird als DiodenTreiber genutzt. Hier meine jetzige Schaltung. (Anhang) Ich möchte eigentlich nur wissen, ob diese nun funktioniert (mit N-Kanal Fet, abgesehen von dem Schaltbild in EAGLE), und wenn nicht, was noch zu ändern wäre. LG
Hallo Tim, diese Schaltung ist vollkommen unsinnig. Ich schau gleich mal in mein archiv und poste dir etwas was geht. einen Teil meiner Frage hast du immer noch nicht beantwortet: Wieviele Dioden möchtest du ansteuern ? kann man welche in Reihe schalten ? Was für Dioden sind es ? Gruss Klaus
Es handelt sich hierbei um Laserdioden. Es ist eine einzige. Der Schwellwert beträgt soetwas um 2,6V und der Strom beträgt um die 150mA. Vielen Dank Tim
Tim E. schrieb: > Es handelt sich hierbei um Laserdioden. Es ist eine einzige. Der > Schwellwert beträgt soetwas um 2,6V und der Strom beträgt um die 150mA. Interessant das die wichtigsten Infos immer erst sehr, sehr spät kommen. :-( Für Laserdioden nimmt man ganz andere Schaltungen bei der die Regelgrösse die eingebaute Monitordiode liefert. Auch ist ein grosser Strombereich unnötig, weil die LD bei geringen Strömen sowieso nicht lasert. Gruss Harald
Wenn ich die Monitordiode verwenden möchte, würde ich das schreiben. Wie gesagt, ich möchte eine KSQ haben, keine Regelung für eine LD. Was Sicherheit und co. an geht, weis ich bescheid !!! LG
>Ich benutzte in Wirklichkeit auch einen N-MOS doch gabe es keinen In >EAGLE der das Packede hat. >SORRY, das habe ich vergessen. Misst mein Fehler. Bitte denken es sei >ein N-MOS! Muss ich nun eigentlich den Widerstand R6 ändern ? Also, wenn das ein N-MOS ist dann wird die Schaltung auf jeden Fall funktionieren, du kannst dir dann aber auch den R6 sparen. >Hallo Tim, >diese Schaltung ist vollkommen unsinnig. >Ich schau gleich mal in mein archiv und poste dir etwas was geht. Für die Ungläubigen unter uns würde ich sagen, studiren geht über probieren. In meinem Fall benutze ich die Schaltung für Ströme zw. 50mA und 2A, die ich mit einem 10-Gang-Poti einstelle, und ich hatte im mA-Bereich Schwierigkeiten, da sich die ganze Geschichte aufgeschaukelt hat. Erst als ich den Kondensator als Rückkopplung eingebaut habe, war Ruhe und ich kann jetzt den ganzen Strombereich ohne Probleme durchfahren.
> Ich benutzte in Wirklichkeit auch einen N-MOS doch gabe es keinen In > EAGLE der das Packede hat. Das stimmt aber nun wirklich nicht. Anfangs hast Du was von IRFZ24N geschrieben, also TO220. Und davon gibt's definitiv mehr als genug N-Kanäler in Eagle in stehender und liegender Ausführung (in transistor-power bzw. transistor-fet). Den R6 brauchste nicht. Kann raus. Und C2 sollte soweit minimiert werden, wie die Schaltung stabil bleibt. Alternativ kannste auch einen R in die Gateleitung einschleifen (Wert musste ausprobieren - paar 10 bis 100Ohm, aber nicht sinnlos groß, um die Schaltung nicht zu träge werden zu lassen)
voll Fratze , das finde ich auch und zitiere den Harald: "Interessant das die wichtigsten Infos immer erst sehr, sehr spät kommen. :-( " Trotzdem lieber Tim möchte ich dir das Ergebnis meiner Überlegungen mitteilen. Ich erinnere nochmal an den Stromspiegel (siehe Anhang) Im gezeigten Bild ist der Strom durch T5 abhängig vom Strom durch T4. Durch das Verhältnis von R8 zu R7 ist also im Beispiel ein Faktor 10 zu erwarten. Wenn du also als R8 ein Poti nimmst, kannst du den Strom durch R7 gut regeln Die beiden Transistoren sollten thermisch gekoppelt werden. bei deinen gewünschten 300mA würde ich fast zu etwas wie BD136 greifen, da hier wohl kein Kühlkörper nötig wäre. .. ob das alles auf deine gewünschte Fläche (1cm x 2 cm) passt weiss ich nicht. AM5 wäre übrigens deine Diode Ich hoffe, du wirst glücklich Klaus
So, vielen Dank nun soweit. Schön Klaus das du dir drotzdem Gedanken gemacht hast. Das du findest das ich euch Informationen enthalte, stimmt aber nicht. Denn da durch das ich keine Monitordiode verwende, bleibt es bei einer KSQ. Und ob das nun eine LD oder ander Diode ist, spielt keine Rolle, den das Gesetzt vom Hernn Ohm gilt doch immernoch. --- Ich habe mir das mit dem Stromspiegel überlegt. Doch würde ich es gerne erstmal mit der Schaltung im Anhang machen. Einfach weil es um eine OP FET Schaltung geht. Lernen und so... --- Ich habe diese soeben aufgebaut, und getestet. Sie funktioniert zwischen 4-200mA mit Abweichungen unter 0.1% bei Betriebspannungen von 7V - 15V sicher. Doch wenn ich z.B 300mA bei 10V einstelle, und dann auf 15V Betriebspannung stelle, geht der Strom mit hoch. Kommt das vom Ausschlag des OP´s ? Oder durch den Transistor. Es ist ein N-KANAL MOS ! LG
@Klaus De lisson: Aber ein Stromspiegel ist doch keine Konstantstromquelle. Der Ausgangs- strom eines Stromspiegels ist nur dann konstant, wenn es der Eingangs- strom ist. Also braucht man eine Konstantstromquelle am Eingang. Wenn du dafür wieder einen Stromspiegel vorschlägst, setzt sich das Spiel endlos fort :)
Ich habe nun den 1Ohm Widerstand durch einen 2 Ohm ersetzt, und das ganze erneut versucht. Nun komme ich auf 4-300mA Konstanten Strom... LG
Bei 3 Ohm, habe ich eine Konstante Stromquelle von 4- 450mA bei 6,8- 16V !!! Habe es soeben versucht und gemessen. Gut der MOS hat einen Kühlkörper bekommen, damit er mir bei dem Extremen nicht abraucht, denn dann sind es 450mA * 13,5V => 6Watt Abwärme. Die Schaltung läuft stabil hat keine Schwingungen! Hat jemand noch etwas zu verbessern ? LG
Yalu X. schrieb: > Aber ein Stromspiegel ist doch keine Konstantstromquelle. Danke für den Hinweis .. ich hatte es wohl vergessen. wenn allerdings der Strom durch R8 durch einen TL431 geregelt wird stimmt es wieder. Ich dachte bei meinem Beispiel wohl hauptsächlich and die Scalierbarkeit des Stromes (kleines Poti und grosser Strom) ... und zu dir, TIM eigentlich finde ich deine jetzige Schaltung sehr schön. Interessanterweise habe ich vorhin auf der Seite von Eberhard Haug genau das herausgesucht. siehe: http://www.led-treiber.de/html/lineare_treiber.html#Poti-Dimmer da siehst du dann, dass du den Lm7805 einsparen kannst. auf der N-Kanal Drainseite solltest du auch von den 5V lösen, da ein Konstantstrom ein Konstantstrom ist. Du kannst es also mit Plus direkt auf deine Eingangsspannungen von 6,5V bis 13V legen. .. und natürlich hast du Recht dass eine Diode eine Diode ist und es nix damit zu tun hat ob Laser oder 1N4148. entschuldige also die extra Gedankengänge. Wenn du aber etwas Energie sparen möchtest , empfehle ich z.b, die Schaltung von Eberhard Haug: http://www.led-treiber.de/html/getaktete_treiber.html#Treiber-555-MOSFET http://www.led-treiber.de/html/getaktete_treiber.html#Treiber-555-P Beide Schaltungen habe ich schon aufgebaut und sie funktionieren seit Jahren perfekt. Eigentlich war es mein Einstieg in Schaltregler .. und das "schön zu Fuss". Gruss Klaus
@Klaus. Erstmal vielen Dank für deine Hilfe bis hier hin. Deine Gedankengänge sind auch gut, denn es muss in der E-Technik so sein, das man eben etwas weiter denkt. Es ist toll das man Menschen da hat, die inem Helfen. Danke dür den Tip mit den 5V. Der gehört da selbstverständlich nicht hin ! Um die Energie ist es mir Momentan einmal egal. Habe mir deine Beiden Pläne drotzdem einmal gesichert ;) Jetzt EAGLE ich ersteinmal die Platine, und dann wenn Sie fertig ist, kann ich das Ergebnis hier ja posten ;) LG Tim
Auch hier könnte dir seite 7 gefallen. Ansonsten weiterhin viel Spass. Gruss Klaus
Das ist eine Interesannte Seite die du gepostet hast Klaus. Meinst du ich kann den gestrichelten Teil auch rauslassen ? LG Tim
.. weitere Verbesserungen zum Schaltplan Autor: Tim E. (f4550tim) Datum: 07.02.2012 19:12 Die Kombination aus R1 und R2 ist unsinnig un halbiert (Spannungsteiler) die Ausgangsspannung von IC1A. Nimm also R2 heraus .. R1 stört dann nicht mehr. Vorsicht: Dein Strom verdoppelt sich dadurch !!!! mach einen Widerstand (vielleicht den R2 = 10k) in die Leitung die zu Pin 6 von IC1B führt. parallel zu dem Widerstand dann einige Picofahrräder.... vielleicht so 100pF. Das macht die Sache dann stabiler gegen Schwingneigung. klaus
Ok, es geht mir um den Platz, kann ich IC1A komplett rausnehmen ? Das mit dem 10K und dem Fahrrad an IC2B ist logisch. LG
>Ok, es geht mir um den Platz, kann ich IC1A komplett rausnehmen ? >Das mit dem 10K und dem Fahrrad an IC2B ist logisch. >LG Ja
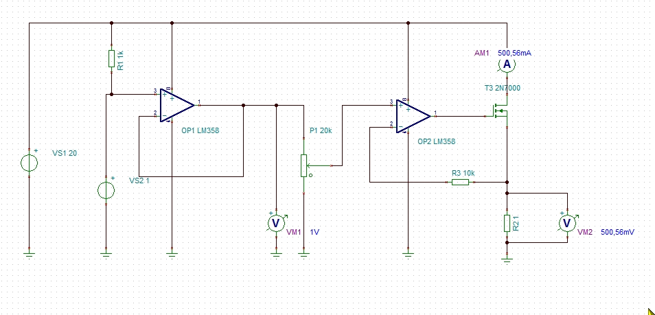
Hallo Tim, so langsam wird es müssig , aber ich habe dir mal eine Schaltung angehängt. Wie willst die hälfte eines LM358 einsparen ? Es sind immer 2 Stück OPV in einem Gehäuse. Nun zur Schaltung: VS1 = deine Betriebsspannung VS2 = deine Referenzspannung ..eine rote LED oder besser ein TL431 VM1 = die impedanzgewndelte Referenzspannung AM1 = deine LED VM2 = der Messwiderstand Im gezeigten Beispiel siehst du eine Referenzspannung von 1 Volt. Das Poti P1 steht auf 50 % . dadurch erscheinen am +Eingang von OP2 50% von 1 Volt = 0,5V OP2 regelt nun den Strom so, dass an R1 = 1 Ohm 0,5 Volt abfallen. lt. URI sind 500mA an 1 Ohm = 0,5 Volt. In der gezeigten Konfiguration könnte man also zwischen 0 und 1 Ampere regeln weil R2 = 1 Ohm ist. Wäre R2 = 3 Ohm, wie in deiner Schaltung, könnte man zwischen 0 und 0,33 A einstellen. Alles steht und fällt natürlich mit deiner Referenzspannung. In meinem Modell ist es eben VS2 = 1 Volt. Wenn du eine rote Led nimmst sind es vielleicht 2 V. Wenn du es gut machen willst nimmst du den TL431 und du hast 2,5Volt. Also merke dir: wenn die Refernzspannung in vollem Umfang an +Eingang von OP2 anliegt (Poti auf Rechtsanschlag) ist der Strom = die Spannung an + von OP2 dividiert durch den Wert von R2. Damit hat sich der Fisch und weiterhin viel Spass klaus ps.: habe das Bildformat misachtet und es tut mir leid
Tim E. schrieb: > Ok, es geht mir um den Platz, kann ich IC1A komplett rausnehmen ? Wenn es superkompakt werden soll, nimmst du den NCP4300 von ON. Der ent- hält eine 2,6V-Spannungsreferenz und zwei Opamps in einem SO-8-Gehäuse. An weiteren Bauteilen benötigst du nur noch den N-Mosfet, den Shunt, das Poti und den Stützkondensator.
Bitte melde dich an um einen Beitrag zu schreiben. Anmeldung ist kostenlos und dauert nur eine Minute.
Bestehender Account
Schon ein Account bei Google/GoogleMail? Keine Anmeldung erforderlich!
Mit Google-Account einloggen
Mit Google-Account einloggen
Noch kein Account? Hier anmelden.










