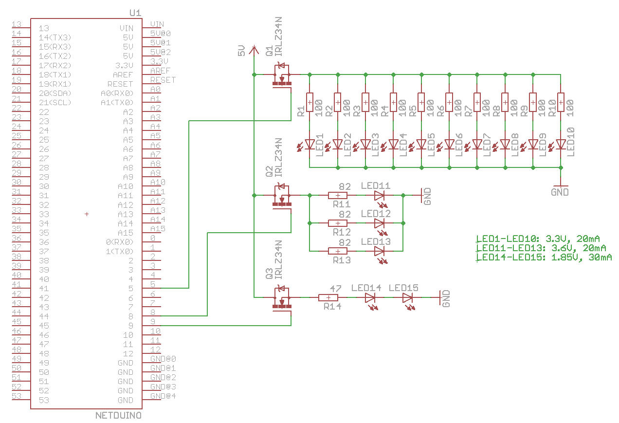
Hallo zusammen, ich möchte ca. 150 LEDs mit einem netduino dimmen. Aus den Informationen, die ich u.a. hier im Forum gefunden habe, hat sich für mich der Schaltplan im Anhang ergeben. Da ich in EAGLE kein Bauteil für netduino gefunden habe, ist jetzt provisorisch ein Arduino Mega abgebildet. Die Anschlüsse vom netduino wären dann die digitalen Pins 5, 9 und 12 (also alles PWM-Pins). Die Anzahl der LEDs im Schaltplan ist auf ein 10tel reduziert, so dass zumindest alle Typen von den zu verwendenden LEDs vertreten sind. 3 Arten von LEDs sollen unabhängig voneinander gedimmt werden. Die externe Stromquelle ist ein 5V Netzteil (max. 3A). Alles andere sollte aus den Beschriftungen ersichtlich sein. Nun meine bescheidene Frage: Ist es so einfach? Oder fehlt mir da noch das ein oder andere Bauteil? Gruß, Daniel
Wird nicht funktionieren. Die N Kanal MOSFETs werden nicht sauber durchschalten. Entweder du benutzt einen P Kanal oder du baust den MOSFET an einer anderen Stelle (Source auf GND) ein.
Je nach dem wie schnell du schalten willst solltest du auch noch einen Gatetreiber spendieren!
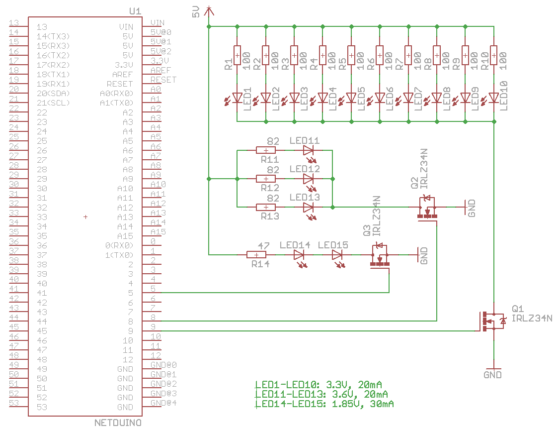
Ah, nicht aufgepasst, Danke. So hatte ich es eigentlich auch verstanden. Korrigierte Version im Anhang. So klappt's? Gruß, Daniel
Thorsten schrieb: > Je nach dem wie schnell du schalten willst solltest du auch noch einen > Gatetreiber spendieren! Ab wann wird es denn zu schnell für einen Aufbau ohne Treiber?
Das hängt von den Kapazitäten deiner Mosfet ab, und da gehen die Meinungen auseinander (einige meinen kurzzeitig könne man die Ports überlasten ). Sage doch lieber was du vorhast, dann werden die Empfehlungen leichter. Als wenn jemand sagt: "Na ja, also für PWM über 150 Hz brauchst du warscheinlich einen Treiber, kommt aber auf die Mosfet an"
@ Daniel Kuppitz (daniel_k39) >Ah, nicht aufgepasst, Danke. So hatte ich es eigentlich auch verstanden. >Korrigierte Version im Anhang. So klappt's? Ja, und bei 100 Hz PWM braucht man da noch keinen Gatetreiber. Beitrag "Re: Transistor, 1A, 4MHz Schaltfrequenz" MFG Falk
Adrian W. schrieb: > Sage doch lieber was du vorhast, dann werden die Empfehlungen leichter. Die LEDs sollen am Ende Sonnenauf- und -untergang im Terrarium simulieren, sollen also möglichst flimmerfrei von 0-100% gedimmt werden. Gruß, Daniel
Falk Brunner schrieb: > Ja, und bei 100 Hz PWM braucht man da noch keinen Gatetreiber. Super! Habe gerade mal eine einzelne LED mit 100 Hz gedimmt. Man sieht da schon ein Flimmern, aber kann mir nicht vorstellen, dass das bei einer Fläche, die mit 100+ LEDs bestückt ist, noch großartig auffällt. Gruß, Daniel
>Super! Habe gerade mal eine einzelne LED mit 100 Hz gedimmt. Man sieht >da schon ein Flimmern, aber kann mir nicht vorstellen, dass das bei >einer Fläche, die mit 100+ LEDs bestückt ist, noch großartig auffällt 100Hz wäre mir persönlich zu gering. Ich arbeite meistens mit ~4kHz dann sieht man das Flimmern auch in der niedrigsten Stufe kaum noch. Bei 100Hz und 1/255 sieht man einzelne Punkte wenn man den Kopf dreht. >Terrarium Wer sagt, dass der Bewohner des Terrarium das nicht sieht? Wie die Frequenzwahrnehmung der Bewohner ist sollest du auf jeden Fall noch herausfinden. Nicht das ihn das am ende mehr stört als nützt. Gruß Matthias
Stone schrieb: > Wer sagt, dass der Bewohner des Terrarium das nicht sieht? Da gibt's keine Probleme, es sind Skorpione. Beim ersten Lichtstrahl sind die so oder so weg, ist also nur für den Betrachter von außen gedacht. Zudem überlege ich noch, ob ich eine milchige Acrylplatte vor den LEDs anbringe (das die Lichtausbeute dann geringer wird, stört aufgrund der Bewohner auch nicht). Dann wird das ganze noch diffuser und das Flimmern sollte m.E. noch weniger auffallen. Gruß, Daniel
Bin gerade dabei, meine Bestellung zusammen zu stellen, da kam mir noch eine Frage hoch. Muss ich beim Kabelquerschnitt etwas beachten oder komm ich mit den Standardlitzen (0.14mm) hin? Habe zwar einige Hinweise zur Ermittlung des Kabelquerschnitts gefunden, es stand aber nie explizit dabei, ob diese Hinweise sowohl für Wechsel- als auch für Gleichstrom gelten. Ich habe keine Ahnung, ob die max. 2.5A bei 5V überhaupt relevant sind und wäre für jeden Hinweis dankbar. Noch zur Info: Ein einzelnes Kabel zu einer LED wird max. 1m lang sein. Gruß, Daniel
Bitte melde dich an um einen Beitrag zu schreiben. Anmeldung ist kostenlos und dauert nur eine Minute.
Bestehender Account
Schon ein Account bei Google/GoogleMail? Keine Anmeldung erforderlich!
Mit Google-Account einloggen
Mit Google-Account einloggen
Noch kein Account? Hier anmelden.

