Hallo zusammen! Ich glaube ich bräuchte mal Hilfe von jemanden der schlauer ist als ich... ;-) Und zwar folgendes: 4 Taster 4 LEDs Jeder Taster schaltet jede LED "EIN". (aber nicht mehr aus) (d.h. FlipFlop Schaltung... das geht ja noch...) Aber: Jetzt soll immer nur EINE LED leuchten und zwar dort wo der Taster gedrückt wurde. GLEICHZEITIG sollen alle anderen LEDs "gelöscht" (reset) werden. Außer natürlich die eigene LED. Das ganze soll über nur eine Verbindung untereinander funktionieren. (Ground ist allerdings auch überall vorhanden) Man kann das ganze also mit einem Hi oder Low Signal steuern. Am coolsten wäre es, wenn mand das ganze mit einem 4-fach NAND aufbauen könnte. Hat jemand eine spontane Idee wie man das lösen könnte? (ohne PICs) Und, kennt jemand eine gutes Programm womit man Digitalschaltungen simulieren kann? Ich hab mir LT-Sprice runtergeladen, aber da gibts keine Nands! Und mit "I-Circuit" auf meinem iPad da gibts immer "convergence" Problemchen, dann funktioniert die Schaltung nicht mehr - das passiert aber auch bei Demo-Schaltungen, deswegen kann ich mir nie sicher sein ob das stimmt was ich immer ausprobiere :-( Danke! Roelli.
Schau dir mal ein FF an! => Wiki Das hat viele verschiedene "Zusätzliche" Steuerfunktionen. Z.B IC 74xx73 Und dann kräftig denken. Die Lösung ist recht einfach. Roger
@ Frank Röllen (roelli) >Jetzt soll immer nur EINE LED leuchten und zwar dort wo der Taster >gedrückt wurde. GLEICHZEITIG sollen alle anderen LEDs "gelöscht" (reset) >werden. Außer natürlich die eigene LED. Das hatten wir schonmal hier vor langer Zeit. Musst du mal suchen. 4 RS-FlipFlops plus ein paar Widerstände und Dioden. MFG Falk
> Ich hab mir LT-Sprice runtergeladen, aber da gibts keine Nands!
Gibt es im Ordner "digital".
Heinz schrieb: >> Ich hab mir LT-Sprice runtergeladen, aber da gibts keine Nands! > > Gibt es im Ordner "digital". Bin ich blind? Bei mir is nix? :-(
..die richtige Überschrift für diesen Thread wäre doch wohl eher "Radiobutton mit FlipFlop - Funktionsaufbau"... Du brauchst keinen Bus und auch kein Bussystem. Der Gedanke ist doch der dass der jeweilige Taster sein "eigenes" FF setzt und alle anderen resettet. Das gilt für jeden Taster... Schau dir das Funktionsprinzip eines RS-FF genau an und dann fehlt doch nicht mehr viel... M.
Heinz schrieb: > Frank Röllen schrieb: >> Bin ich blind? Bei mir is nix? :-( > > Klick auf "and". Klicken geht! ;-) Hmm... ahso! Das "AND" enthält direkt einen negierten Ausgang? (als Kreis dargestellt) Das is ja einfach! ;-)
Maddin schrieb: > Beitrag "Wahltaster" Das Problem ist, die Schaltungen sind untereinander nur mit Ground und einem "Schaltpotential" verbunden. Die Schaltung aus dem Link hat scheinbar mehrere Verbindungen untereinander? Hintergrund: Mehrere Geräte sollen untereinander verbunden werden können. Mit einem Stereo Klinkenkabel ist schonmal Ground und das Audiosignal verbunden - und eine Signalleitung wäre dann noch frei - und zwar für das "Umschaltsignal".
Frank Röllen schrieb: > Das Problem ist, die Schaltungen sind untereinander nur mit Ground und > einem "Schaltpotential" verbunden. Die Schaltung aus dem Link hat > scheinbar mehrere Verbindungen untereinander? > > Hintergrund: Mehrere Geräte sollen untereinander verbunden werden > können. Mit einem Stereo Klinkenkabel ist schonmal Ground und das > Audiosignal verbunden - und eine Signalleitung wäre dann noch frei - und > zwar für das "Umschaltsignal". Tja, Röllchen hier ist selbst denken angesagt. Los geht es: Baue eine (NAND)Schaltung auf, die eine LED ein- und ausschaltet.
und was ist mit dem PWM Signal und den Taktgebern? Es könnte auch am Netzwerkkabel liegen! Vielleicht solltest du lieber eine 5V Batterie nehmen statt ner 3V. ...und geht dir ein Licht auf? M.
>>Los geht es:
Nee - erstmal wäre es ganz schön zu erfahren was die Randbedingungen
sind: Sind es vielleicht auch 230V AC FlipFlops ...
Mit "Bus" ist wohl ein Linienbus gemeint... So ein Bussystem, falls das
dann gemeint ist kann auch 64Leitungen haben...
M.
Maddin schrieb: > Nee - erstmal wäre es ganz schön zu erfahren was die Randbedingungen > sind: Sind es vielleicht auch 230V AC FlipFlops ... Ja und? Oben steht NAND. Einfach noch einmal durchlesen :)
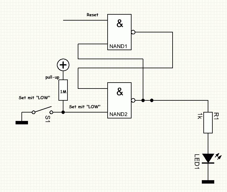
Heinz schrieb: > Los geht es: Baue eine (NAND)Schaltung auf, die eine LED ein- und > ausschaltet. Okay... Versuch 1... siehe Anhang. Einschalten geht so vielleicht schonmal. Ausgeschaltet werden soll ja dann von Schaltungen die genau wie diese aufgebaut sind. Nur bei der Schaltung wo aktuell der Taster gedrückt wird soll die LED weiterhin leuchten.
Wenn der SET-Eingang einen PullUp bekommt, dann der RESET auch. Die nächsten beiden Schritte: 1. Du baust dir mehrere RS-FFs auf. Welches Signal kannst du verwenden, um die jeweils anderen FFs zurückzusetzen? 2. Wie kannst du verhindern, dass das schaltende FF zurückgesetzt wird?
Heinz schrieb: > Wenn der SET-Eingang einen PullUp bekommt, dann der RESET auch. > > Die nächsten beiden Schritte: > > 1. Du baust dir mehrere RS-FFs auf. Welches Signal kannst du verwenden, > um die jeweils anderen FFs zurückzusetzen? > > 2. Wie kannst du verhindern, dass das schaltende FF zurückgesetzt wird? 1. Vermutung: Das FF braucht ein LOW zum Resetten. Also... der geschaltete LOW vom Taster muss auf alle anderen Reset-Eingänge der FF. 2. Komisch!? Das wollte ich auch gerade fragen! 0:-) 1. doofe Idee: Man könnte bei einem zweipoligen Taster den zweiten Umschalter als Öffner nehmen... nee lieber nicht - wenn einer früher schaltet als der andere - dann taugt das nix) Bzw. eine Abhängigkeit schaffen: Lokaler Taster=LOW + Externes Signal=LOW >>> dann keinen Reset. Doof! Die Wahrheitstabelle vom NAND ist genau anders herum. (beide Eingänge HIGH = Ausgang LOW)= Reset Hmm... das doofe ist ja, das die Schaltung ein Signal auf die "Busleitung" geben muss und gleichzeitig auch ein Signal darüber empfangen muss. Das muss irgendwie entkoppelt werden. Aber wie?!
So sind alle Taster parallel geschaltet. -> Entkoppeln (Dioden) Gruss Michael
Hmm... vielleicht mittels Transistor den Stromkreis zum Reset-Nand unterbrechen wenn der lokale Taster betätigt wird?
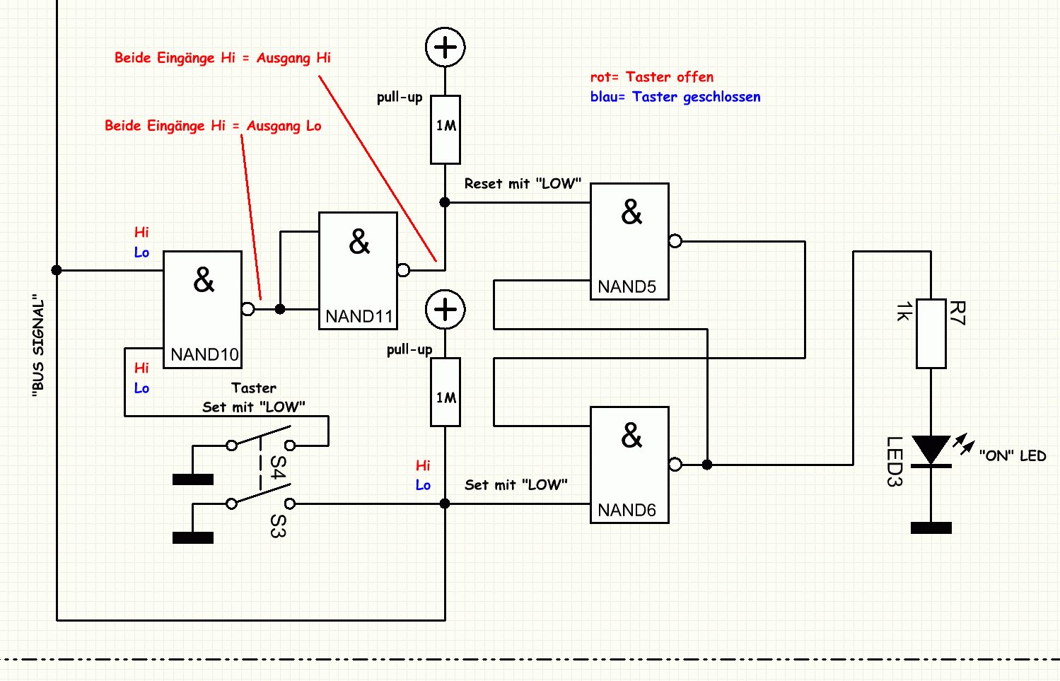
@ Frank Röllen (roelli) >Hmm... vielleicht mittels Transistor den Stromkreis zum Reset-Nand >unterbrechen wenn der lokale Taster betätigt wird? Im Prinzip ja, praktisch anders. Du brauchst ein RS-FlopFlop, wo der SET Eingang Priorität über den RESET hat. Siehe Anhang. C1/R4 sind zu Absicherung des Timings, wenn der Taster losgelassen wird, damit das Signal an IC1B noch etwas länger auf LOW bleibt als das BUS-Signal. MfG Falk
Ui! :-) Das macht einen guten Eindruck! Jetzt verstehe sogar ICH das!? :-) Hab mal die zugehörigen Pegel und die 3 möglichen Zustände durchgespielt (siehe Anhang). Kann der PullUp am Set Eingang nicht entfallen? (weil... da ist ja noch der PullUp auf dem Bus, Diode in Durchlassrichtung... dann liegt der Hi-Pegel doch am FF an, oder?) Und am Reset Eingang vom FF? braucht man eigentlich keinen Pullup wenn der Ausgang einem Gatter-Ausgang folgt? (sind da evtl. schon intern PullUps drin?) Danke! Roelli.
@ Frank Röllen (roelli) >Hab mal die zugehörigen Pegel und die 3 möglichen Zustände durchgespielt >(siehe Anhang). Sieht OK aus, wenn gleich die Pegel am RS-FlipFlop Ausgang fehlern, die sind ja das Ziel des ganzen Aufwands. >Kann der PullUp am Set Eingang nicht entfallen? Nein, dann würde er ja in der Luft hängen, wenn der Taster nicht gedrückt ist und der BUS auf LOW liegt. >Und am Reset Eingang vom FF? braucht man eigentlich keinen Pullup wenn >der Ausgang einem Gatter-Ausgang folgt? Ja. > (sind da evtl. schon intern PullUps drin?) Nö. MfG Falk
Frank Röllen schrieb: > Jetzt soll immer nur EINE LED leuchten und zwar dort wo der Taster > gedrückt wurde. Und wenn aber 2 Tasten gedrückt werden? Peter
Peter Dannegger schrieb: > Frank Röllen schrieb: >> Jetzt soll immer nur EINE LED leuchten und zwar dort wo der Taster >> gedrückt wurde. > > Und wenn aber 2 Tasten gedrückt werden? Hmm... dann würde ich sagen... leuchtet die LED dort - wo der Taster als letztes losgelassen wurde, oder? Extrem interessant wäre noch die Funktion die LED ausschalten zu können wenn ein Taster 2x hintereinander betätigt wird.
Frank Röllen schrieb: > Extrem interessant wäre noch die Funktion die LED ausschalten zu können > wenn ein Taster 2x hintereinander betätigt wird. Irgendwann musst du dich entscheiden - TTL-Grab oder µC ;)
..normalerweise legt man doch verher fest was genau man will, so kann man hier nur schlecht Tips geben, wie maddin bereits "angespielt" hat... JJ
Bernd schrieb: > Frank Röllen schrieb: > >> Extrem interessant wäre noch die Funktion die LED ausschalten zu können >> wenn ein Taster 2x hintereinander betätigt wird. > > Irgendwann musst du dich entscheiden - TTL-Grab oder µC ;) µC sind natürlich cool. Aber da habe ich angst, das die Dinger schneller abgekündigt sind, als ich verstanden habe wie ich sie programmiere!? ;-) Den TTL/CMOS Kram gibts vermutlich noch in 20 Jahren. Wenn Du einen Tip hast.. dann raus damit! Attiny? Gibts da keine Programmiersprache für doofe? Wo man sich das ganze quasi zusammenklicken kann? 0:-) Das letzte mal hab ich einen Hauch von Assembler vor 15 Jahren in der Berufsschule gemacht. Und davor TurboPascal, und davor Basic aufm C64... und davon weis ich glaube ich genau nix mehr. Die Schaltung kommt jetzt erstmal aufs Steckbrett, oder ich versuche mal ne SMD Platine zu fräsen. Für die Ansteuerung der LED muss vielleicht noch ein Transistor her wenn's mal ne helle LED sein soll. Und dann wird sich hoffentlich unser Gitarrist freuen, das er seine verschiedenen Gitarrenverstärker-Kanäle mit genau dieser Schaltung umschalten kann. D A N K E erstmal an alle! :-) (wenn einer von Euch mal jemand günstig ne Frontplatte braucht... sagt mir bescheid!) Roelli.
> Gibts da keine Programmiersprache für doofe?
Der BASIC-Compiler Bascom dürfte für dich das richtige Programm sein.
Die Sprache ist einfach und es gibt eine EVA-Version mit 4 Kbytes(?)
Zielcode.
Das diskret aufzubauen ist schon ok und für jemanden, der mit Programmieren nichts hat, anschaulich. Mit einem ATTiny2313 ist das auch schnell zusammengelötet, man braucht halt dann noch etwas zum Programmieren (Programmer, Board, Geduld und Spucke). Vermutlich ohne das Drumherum auch billiger. Jeder wie er mag ;)
Frank Röllen schrieb: > Gibts da keine > Programmiersprache für doofe? Jau, gibbet: - Bascom - Winavr Peter
Als MC würde ich den ATtiny13 empfehlen. Das hat auch den Vorteil, daß man die Signale entprellen kann, damit sie störfest sind. Die TTL-Schaltung wird bestimmt sauempfindlich sein. Ein kurzer Puls auf der Busleitung schaltet alle LEDs ab. Peter
> Als MC würde ich den ATtiny13 empfehlen.
Lieber eine Nummer größer (4 Taster, 4 Ausgänge).
Hab mal rumgegoogelt... Ich glaube der ATTINY 2313 - der wäre nett. Damit machen jedenfalls viele schon Sachen mit MIDI. MIDI ist ja diese Schnittstelle um Musikinstrumente untereinander zu verbinden. Kurz zum Hintergrund: Bei handelsüblichen Gitarristen ist das ja so: Die haben einen Röhrenverstärker mit verschiedenen Kanälen. Ein Kanal für cleanen Sound, einen für verzerrt, usw... Irgendwann will der Gitarrist aber auch Effekte haben. Hall, Delay, Chorus, Flanger. UND er will diese Effekte mit den verschiedenen Kanälen kombinieren UND abspeichern. D.h. man müsste die Kanäle vom Röhrenamp per MIDI-Befehl (program-change) umschalten können. Gespeiert werden muss da nix, denn gesteuert wird das ganze dann von einem "Floorboard" also ein separates Gerät wo man eine Taster drückt und das Ding senden dann diese Midi Program-Change Befehle an die Midi Empfänger. (also... Hallo Effektgerät, bitte mache Hall - und Hallo Röhrenverstärker... schalte auf verzerrten Sound) Allerdings gibt es auch schon "kleine Kästchen" die per Midi einfach einen Kontakt schließen. Somit wäre die NAND Schaltung hier immer noch brauchbar. Habe bei reichelt neben dem ATTINY2313 einen UBS Programmer gefunden: "DIAMEX USB ISP für 21,50€" Kann ich damit loslegen? Ein Entwicklungsboard hilft mir glaube ich auch nicht weiter, denn für MIDI braucht man auch Optokoppler für die Übertragung der Daten, da muss ich mir wohl sowieso was auf Lochraster löten. Danke! Roelli.
Bitte melde dich an um einen Beitrag zu schreiben. Anmeldung ist kostenlos und dauert nur eine Minute.
Bestehender Account
Schon ein Account bei Google/GoogleMail? Keine Anmeldung erforderlich!
Mit Google-Account einloggen
Mit Google-Account einloggen
Noch kein Account? Hier anmelden.






