Hallo! Ich habe eine etwas verzwicktere Frage: In einer Schaltung möchte ich zwei Spannungungen, welche an Widerständen abfallen, mittels eines Atmega16 messen und auf einem LCD anzeigen lassen. Gehe ich mit dem Multimeter an die beiden Anschlüsse des Widerstandes, so messe ich in etwa 530mV. genau diesen Wert würde ich gerne angezeigt bekommen. Es sei dazu gesagt, dass (gegen Masse gemessen) vor dem R 24,00V, und nach dem R 23,47V anliegen. Und genau da liegt das Problem. Ich hätte vor, beide Werte mittels zweier Pins am Atmel zu messen, und im Bascom Listing rechnerisch die Differenz zu ermitteln, um diese am LCD anzeigen lassen zu können. Wie stelle ich das an, wenn ich die höchstmögliche Genauigkeit bekommen möchte? Bei 5V am Atmel erhalte ich in etwa eine Auflösung von 5mV. Macht man aus den 24 und den 23,47V per spannungsteiler nun irgendwas unter 5V, hat man natürlich auch im Verhältnis weniger Differenzspannung zwischen den beiden Werten, und wird somit ziemlich ungenau, denke ich? Hatte irgendjemand evtl. schonmal ähnliche Probleme und kann mir helfen? Ein weiteres "Schmankerl" dabei: Diesen Wert muss ich 2x ermitteln. Einmal für +530mV, und einmal für -530mV. Die Schaltung ist an +24V genauso aufgebaut, wie an -24V, somit würde theoretisch eine Lösung für beide Messwerte kopiert aufgebaut, genügen. Wenn, tja WENN da nicht noch zusätzlich der Haken mit der negativen Spannung wäre. (Es handelt sich um eine Hifi-Verstärkerschaltung.) Ich hätte evtl. gerne gewusst, welche Schaltung man für das Messen dieser beiden mV-Spannungen nehmen könnte, und wie man das am besten verdrahtet. Ich hab schon tonnenweise Datenblätter studiert, bin aber in der Materie leider noch am Anfang. Viele Grüsse und danke schonmal für eure Tipps! Hubert
Hubert schrieb: > Hatte irgendjemand evtl. schonmal ähnliche Probleme und kann mir helfen? Schau dir mal Instrumentenverstärker an. :-)
24V --+---SHUNT----+--
| |
10k |
| |
+---------+ |
| | |
S| /-|--+ |
BS250 I|--< | |
o.ä. | \+|-----+
| TL071
+--------------- Spannungsabfall am SHUNT * 5
|
50k
|
GND
@ Hubert (Gast) >bekommen. Es sei dazu gesagt, dass (gegen Masse gemessen) vor dem R >24,00V, und nach dem R 23,47V anliegen. Also eine sogenannte High Side Messung, welche auf die Versorgungsspannung und nicht auf Masse bezogen ist. Dein AVR ist aber auf Masse bezogen. >Wie stelle ich das an, wenn ich die höchstmögliche Genauigkeit bekommen >möchte? 1.000.000 Euro ausgeben, dann kannst du auf 1ppm genau messen. Oder wie genau soll es sein? 1% ist schon ganz gut, 0,1% noch machbar. >zwischen den beiden Werten, und wird somit ziemlich ungenau, denke ich? Sicher, das misst man auch anders. Schliesslich intersessiert die Spannung über deinem Strommesswiderstand, nicht die Spannung gegen Masse. Die Lösung wurden ja schon genannt, per OPV und Transistor muss das Signal auf Massebezug gebracht werden. MFG Falk
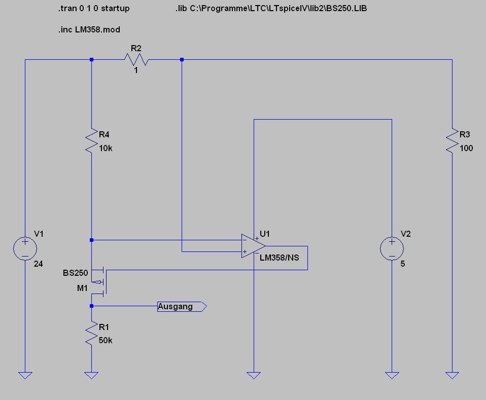
Die Schaltung von MaWin funktioniert bei mir nicht. Der Ausgang führt 20 V. Woran liegt's?
Falsche Versorgung. Du musst entweder die Eingänge vom OpAmp noch weiter runterteilen, oder den OpAmp mit 24V versorgen. Ein LM358 ist aber auch nicht geeignet. Du braucht entweder einen JFET-OpAmp oder einen Rail2Rail-OpAmp für diese Schaltung.
Michael H. schrieb: > Falsche Versorgung. > Du musst entweder die Eingänge vom OpAmp noch weiter runterteilen, oder > den OpAmp mit 24V versorgen. > Ein LM358 ist aber auch nicht geeignet. Du braucht entweder einen > JFET-OpAmp oder einen Rail2Rail-OpAmp für diese Schaltung. Danke für den Hinweis. Jetzt funktioniert es (Simulation) :)
Der Mega16 hat z.B. differenzielle ADC Eingänge, damit ist sowas problemlos machbar. Einfach mal die Datenblätter wälzen ;). Sollte sein Signal gut verrauscht sein, dann kannst du versuchen durch Oversampling ( Appnote von Atmel vorhanden ) die Auflösung Softwaremäßig noch zu erhöhen, das geht aber dann zu Lasten der Samplingrate.
@MaWin: VIELEN DANK, damit kann ich bereits etwas anfangen! diese Schaltung sollte ich doch im Prinzip für beide Spannungen nutzen können, wenn ich für die andere "Seite" den P-Fet durch einen N-Fet ersetze, oder sehe ich das falsch? @Thomas G.: Hmm, leider sagt mir das noch nicht allzu viel. Und 357 Seiten Hardcore-µC-Datenblatt wälzen würde mich eher um meinen Verstand bringen, als zielführend zu sein. Kurzum, es würde mich erschlagen. :( ABER: deine Info interessiert mich schon sehr! Würde das bedeuten, dass man einfach vorgeht, wie bei einer Multimetermessung, als 2 PINs des ATMega16 direkt mit dem Widerstand verbinden? Viele Grüsse und herzlichen Dank für euere Hilfe- KLASSE sowas! Hubert
Hubert schrieb: > wenn ich für die andere "Seite" den P-Fet durch einen N-Fet > ersetze, oder sehe ich das falsch? ja. auf der anderen Seite brauchst Du statt des TL071 einen LM358 oder einen anderen OP der bis auf 0V herunter messen kann. Den Widerstand auf der anderen Seite des N-Fet solltest du nicht an Masse sondern an +5V anschließen. Deine Meßspannung ist dann 5V - "Spannung am Widerstand". Gruß Anja
Willst du 530 mV auf µV genau messen, oder den Strom der Audio-Endstufe mit aussagekräftiger Auflösung beobachten? Bei einer Audio-Endstufe würde ich mal davon ausgehen, dass manche Musik auch mal schnell 1000 mV am Shunt erzeugt - oder über lange Zeit nur wenige mV. Wie gefällt dir denn die Idee, an den Shunts Sensorschaltungen zu installieren, die aus den 0...1000 mV eine linear zur Spannung veränderliche Frequenz oder Pulsdauer/Tastverhältnis erzeugen. Über Optokoppler ist es dem Atmega16 vollkommen egal, auf welchem Potential die Messsignale entstanden sind.
Heinz schrieb: > Michael H. schrieb: >> Falsche Versorgung. >> Du musst entweder die Eingänge vom OpAmp noch weiter runterteilen, oder >> den OpAmp mit 24V versorgen. >> Ein LM358 ist aber auch nicht geeignet. Du braucht entweder einen >> JFET-OpAmp oder einen Rail2Rail-OpAmp für diese Schaltung. > > Danke für den Hinweis. Jetzt funktioniert es (Simulation) :) Es funktioniert auch leidlich mit dem LM358. Allerdings kommt der OPA nicht unter 20 mV ((siehe Datenblatt w. c.) an die GND-Versorgung. Der Mega16 hat z.B. differenzielle ADC Eingänge, damit ist sowas problemlos machbar. Einfach mal die Datenblätter wälzen ;). Das Datenblatt habe ich so verstanden, dass dies nur möglich ist, wenn alle zu messenden Spannungen innerhalb der Versorgungspannung des µCs sind.
Heinz schrieb: > Michael H. schrieb: >> Falsche Versorgung. >> Du musst entweder die Eingänge vom OpAmp noch weiter runterteilen, oder >> den OpAmp mit 24V versorgen. >> Ein LM358 ist aber auch nicht geeignet. Du braucht entweder einen >> JFET-OpAmp oder einen Rail2Rail-OpAmp für diese Schaltung. > > Danke für den Hinweis. Jetzt funktioniert es (Simulation) :) Es funktioniert auch leidlich mit dem LM358. Allerdings kommt der OPA nicht unter 20 mV ((siehe Datenblatt w. c.) an die GND-Versorgung. > Der Mega16 hat z.B. differenzielle ADC Eingänge, damit ist sowas > problemlos machbar. Einfach mal die Datenblätter wälzen ;). Das Datenblatt habe ich so verstanden, dass dies nur möglich ist, wenn alle zu messenden Spannungen innerhalb der Versorgungspannung des µCs sind.
Sorbititius schrieb: > Es funktioniert auch leidlich mit dem LM358. Allerdings kommt der OPA > nicht unter 20 mV ((siehe Datenblatt w. c.) an die GND-Versorgung. Das ist nicht das Problem, sondern wie weit die Eingänge an die Positive Versorgung kommen und wie weit nach oben die common mode range reicht. Daher ja auch der Hinweis mit dem JFET-OpAmp. > Das Datenblatt habe ich so verstanden, dass dies nur möglich ist, wenn > alle zu messenden Spannungen innerhalb der Versorgungspannung des µCs > sind. Richtig. Musst du also um einen Faktor von knapp 5 teilen und mit der geringeren Skalierung der Messgröße klarkommen.
Michael H. schrieb: > Sorbititius schrieb: >> Es funktioniert auch leidlich mit dem LM358. Allerdings kommt der OPA >> nicht unter 20 mV ((siehe Datenblatt w. c.) an die GND-Versorgung. > Das ist nicht das Problem, sondern wie weit die Eingänge an die Positive > Versorgung kommen und wie weit nach oben die common mode range reicht. > Daher ja auch der Hinweis mit dem JFET-OpAmp. > Das war jetzt nicht mein Problem.
Sorbititius schrieb: > Das war jetzt nicht mein Problem. dann wird es das, wenn du die schaltung verstehst, oder aufbaust.
die alternative wäre hier auch einen Stromwandler zu verwenden z.b. von Lem o.ä. die geben eine potentialfreie Spannung aus und erlauben den direkten Anschluss des A/D Wandlers
Michael H. schrieb: > Sorbititius schrieb: >> Das war jetzt nicht mein Problem. > > dann wird es das, wenn du die schaltung verstehst, oder aufbaust. Worunter leidest du sonst noch so, von deiner Rechtschreibschwäche einmal abgesehen? Die Schaltung funktioniert, weil die Versorgungsspannung des OPAs höher ist, als die Spannungen die an den invertierenden bzw. nicht invertieren Eingang gehen. Muss man euch geistigen Zwergen den alles bis ins Detail erklären, bevor ihr etwas kapiert?
Sorbititius schrieb: > Die Schaltung funktioniert, weil die Versorgungsspannung des OPAs höher > ist, als die Spannungen die an den invertierenden bzw. nicht invertieren > Eingang gehen. lies doch erst mal nach, was man unter common mode input range versteht. wenn du nicht gleich so aufgeplüstert dümmlich dahergeschrieben hättest, hätte ichs dir sogar erklärt. Sorbititius schrieb: > Muss man euch geistigen Zwergen den alles bis ins Detail > erklären, bevor ihr etwas kapiert? reichlich arrogant für jemanden, der die grundlagen offenbar nicht kennt.
Bitte melde dich an um einen Beitrag zu schreiben. Anmeldung ist kostenlos und dauert nur eine Minute.
Bestehender Account
Schon ein Account bei Google/GoogleMail? Keine Anmeldung erforderlich!
Mit Google-Account einloggen
Mit Google-Account einloggen
Noch kein Account? Hier anmelden.
