Hallo, ich hätte zwei Fragen: - Ich möchte 2 LEDs mit dem Transistor betreiben - dazu reicht ein Transistor aber nicht mehr. Sollte ich einen anderen Transistor /zwei Transis nehmen oder das ganze mit nem N-Mosfet schalten? - Wenn ja - richtig so wie im Anhang? brauch ich die 10k? Brauch ich hier irgendwas wie nen Pulldown oder so oder ist das okay? - Ich möchte mehrere PWM Dimmer (12V) im Auto betreiben. jeder Dimmer zieht um die 9A, sprich etwa 100W. Insgesamt will ich etwa 7-8 Dimmer verbauen... Wie muss ich das ganze gegen Spannungseinbrüche und -spitzen schützen?! Ich finde schon einige wenige Ansätze, allerdings sind die mit Spannungsregler im 1A Bereich... Reicht hier ein dicker Kondi+Überspannungsschutzdiode? oder wie sollte ich das machen? Danke, Grüße
Nimm einen Kondensator. Irgendwas >100µF macht alle kurzen ISO Impulse platt. Jumpstart oder Fremdstart mit 24V gibts bei Dir wahrscheinlich nicht. LoadDump (ca 32V .. 40V für ca 100ms) kannst Du umgehen, wenn Dein Atmel die Spannung mißt und schnell genug abschaltet.
Achja. Verpolschutz natürlich noch. Bei 9A sollte das natürlich was mit FETs sein.
Lars Lars schrieb: > Hallo, > > ich hätte zwei Fragen: > - Ich möchte 2 LEDs mit dem Transistor betreiben - dazu reicht ein > Transistor aber nicht mehr. Dann lass doch den Optokoppler weg. Gruss Harald
@ Laux, erstmal danke! Ich nutze aber keinen Atmel?! Kann ich das nicht mit ner 12V Zdiode machen? Aber gibts sowas in der Leistungsklasse von mir? Und was meinst du mit ISO-Impuls - Die nach der ISO-Norm beschriebenen Belastungen im KFZ-Netz? http://www.t4-wiki.de/wiki/Bordnetz Das hätte ich noch gefunden, allerdings bin ich bei der Dimensionierung echt überfragt... Ich kann da doch keine 72A Sicherung reinhauen? :D oder soll ich die Spannungsversorgung/Sicherungen auf mehrere Versorgungsschaltungen aufteilen? Außerdem: wieso "nur" 9 Ampere? Wenn ich das richtig sehe brauche ich doch mindestens was für 72 Ampere oder sollte ich von der Batterie pro Dimmer eine solche Schaltung (also insgesamt eben 7-8 mal diese Schaltung) für 12V/10A aufbauen? @Harald Wieso weglassen? Ich schalte doch mit dem LM3915 den Opto, mit dem ich dann einen Transi/FET steuern will.. oder seh ich das gerade falsch? Danke euch beiden! Grüße
Hi, deine Schaltung wird nicht funzen. Du brauchst für jeden Strang eine Konstantstromquelle. Grüße Krangel
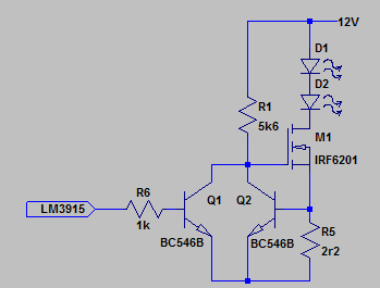
Krangel schrieb: > Hi, > deine Schaltung wird nicht funzen. Du brauchst für jeden Strang eine > Konstantstromquelle. > Grüße Krangel sprich: Bei den 10 LEDs am IC brauche ich 10 mal deine Schaltung? Allerdings schaltet der LM3915 ja die Lowside (GND) zu, deswegen hätte ich da mit nem Optokoppler gearbeitet...?! so wird das dann auch ned funktionieren? im anhang mal dein Ansatz so wie ich denke es könnte gehen...? Und das dann pro LM3915-LED-Ausgang einmal...
Krangel schrieb: > Hi, > wozu schon wieder den Optokoppler? ... ich glaub ich habs geschnallt :D besser so? Grüße
HI, habe übersehen dass der LM ein offenen Kollektor hat. Grüße Krangel
12V - (2 x 2.2V) = 7.6V 7.6V x 350mA = 2.7W Verlustleistung. 4.4V x 350mA = 1.6W nutzbare Leistung. Super Wirkungsgrad. Dann nehmen wir mal deine 9A. 9A / 0.35A = 26 Stränge. 2.7W x 26 Stränge = 70W Verlustleistung. Bei 8 Dimmern 560W Verlustleistung. Kann man ne schöne Arschheizung draus bauen.
@Krangel Danke ;) @Holger 2,7W verlustleistung bei der Ansteuerung der 2 LEDs mit dem Vorschlag von Krangel, okay, aber wie besser machen?! naja wegen den Dimmern: 10A können sie MAXIMAL liefern, damit meine ich aber nicht, dass diese dauerhaft gefordert werden.. nur muss ich ja meine Schaltung auf das ganze Auslegen!? Bei meinen Dimmern werden je 5 Stränge á 5LEDs mit einem 3Ohm Vorwiderstand betrieben. Somit fallen an jedem Dimmer pro Widerstand 0,35W*5=1,75W ab, bei den 8 Dimmern sind das 14Watt. Also soweit ich das sehe ist das bei den Dimmern doch in einem guten Maß.. allerdings ist das bei der Regelung über den Mosfet natürlich schon etwas mies mit den 2,7W Verlust. Sollte ich hier die Spannung mit nem Schaltregler auf 5V runterregeln und dann die 2 LEDs damit versorgen? Dann hätte ich pro LM3915-Eingang mit je 2 LEDs nur noch 0,21W Verlust...?!
wegen den 5V hätte ich was gefunden: sowas hier, bräuchte ich halt pro Verstärkerschaltung am LM3915 jeweils einen? DC/DC-Wandler - Serie R-78xx - SIP 3 Recom International R-785.0-1.0 Ausgangsspannung 5 V/DC Ausgangsstrom 1 A Eingangs http://www.conrad.de/ce/de/product/154496/DCDC-WANDLER-INNOLINE-R-7850-10-SIP3/0204461&ref=list oder sowas, dann könnte ich gleich alle Stränge versorgen: http://de.farnell.com/jsp/displayProduct.jsp?sku=1694839&CMP=e-2072-00001000&gross_price=true Ach Mensch! :D oder wie kann man das eleganter lösen? Grüße
Moin, dann sagt uns was genau deine LED-Schaltung machen soll. Ich jedenfalls habe keinen genauen Plan. Grüße Krangel
Krangel schrieb: > Moin, > > dann sagt uns was genau deine LED-Schaltung machen soll. Ich jedenfalls > habe keinen genauen Plan. > > Grüße Krangel Lars auch nicht ;-) Es fängt eigentlich hier an: Beitrag "LM3916N - wie kaskadieren?!" geht hier so ähnlich weiter Beitrag "Audio Spektrum Anzeige" und nun sind wir mit dem Thema hier...............
Hallo, ja, weil ich viele neue Ideen habe je mehr ich mich mit dem Ganzen beschäftige.. deswegen stelle ich immer nur so Halbfragen ;) Ich weiß, ich bin ein schwieriger Fall :D also derzeit geht es darum: Ich will mit meinem LM3915 jeweils pro Ausgang 2 LEDs á 2,2V@350mA betreiben. Da der LM3915 allerdings diese Ströme nicht packt, brauche ich eine Verstärkerschaltung - wie oben gezeigt. Als Versorgungsspannung stehen 12V zur Verfügung und eine Möglichkeit, das ganze zu dimmen, wäre auch noch toll (wobei ich diese Funktion wohl selbst mit PWM hinbringe.. ich möchte eben auch keinen kompletten Schaltplan den ich nicht verstehe, sondern das langsam aufbauen um selbst zu lernen..) Fehlt euch hier jetzt noch ne Info? Danke dnenoch Grüße
Vielleicht nochmal vereinfacht: ich hab den LM3915 mit insgesamt 10 "Signalausgängen" -> diese sollen verstärkt werden, um je 2LEDs á 350mA/2,2V zu betreiben -> Diese insgesamt 20 LEDs sollen zentral über einen Poti etc. per PWM dimmbar sein Sorry für den Doppelpost schon wieder, eine dauerhafte Editierenfunktion wäre schon echt gut... Grüße
So, neuer Versuch, bitte nicht töten... Für die 5V nehme ich folgendes Netzteil sollte mit bis zu 17A definitiv reichen: http://de.farnell.com/jsp/displayProduct.jsp?sku=1694839&CMP=e-2072-00001000&gross_price=true Die 12V sind sowieso vorhanden. und der GND nach den LEDs lege ich an folgendes PWM-Modul (schaltet Lowside) http://www.leds.de/LED-Zubehoer/Strom-und-Spannung/oxid-oxid-8.html Bei dem nun vorhandenen 1,7Ohm Widerstand fallen an ihm 0,21W ab, bei 10 LEDs wären das 2,1W (passt doch!)... Schalten kann ich über nen BC337, da ja 350mA okay sind.. Hier der abgeänderte Plan: http://img6.imagebanana.com/img/b8xcd3hj/Unbenannt.png Und jetzt nicht zu doll hauen bitte ;)! Ich versuch echt alles hier rumzuprobieren und such mir die Finger wund, allerdings bin ich echt nicht schlüssig was ne gute Lösung wäre... Grüße...
Nachti, sollen jetzt die LEDs bei Low am LM3915 jetzt aus gehen? Wo ist die Strombegrenzung für die LEDs? GN8 Krangel
Deine Schaltung funktioniert so gar nicht, denn der IC gibt ja L-Pegel aus, wenn die LEDs eigentlich leuchten sollen. Bei dir geht die LED aber dabei aus, weil der Mosfet ein N-Kanal ist (bzw. die BJT sind npn). Du müsstest das alles also auf P-Kanal/pnp umbauen, damit die LEDs leuchten, wennd er IC die Ausgänge richtung Masse zieht Wie kommst Du eigentlich auf die definierte Spannung am 1,7Ohm Widerstand? Die Transistoren werden doch einfach an der BAsis/Gate nach + gezogen, no dazu auf +12V - da wird einfach die Restspannung, die von den 5V übrigbleiben, einfach am R abfallen. Und da die Restspannung vermutlich ziemlich variabel sein kann (je nach LED/BJT/Mosfet Exemplar), ist eine gesicherte Gleichmäßigkeit der LED-Ströme nicht unbedingt gesichert.
Bitte melde dich an um einen Beitrag zu schreiben. Anmeldung ist kostenlos und dauert nur eine Minute.
Bestehender Account
Schon ein Account bei Google/GoogleMail? Keine Anmeldung erforderlich!
Mit Google-Account einloggen
Mit Google-Account einloggen
Noch kein Account? Hier anmelden.





